[Ответить в тред] Ответить в тред

Тред закрыт.


03/04/16 - Набор в модераторы 03.04 по 8.04
26/03/16 - Конкурс: Помоги гомункулу обрести семью!
15/10/15 - Набор в модераторы 15.10 по 17.10



[Назад][Обновить тред][Вниз][Каталог] [ Автообновление ] 1295 | 175 | 259
Назад Вниз Каталог Обновить

Помощи ньюфагу тред #47 Аноним 24/02/16 Срд 18:13:37  215004   Обсуждение закрыто  
14563268179350.jpg (61Кб, 403x600)
14563268179371.jpg (56Кб, 483x393)
Очередной раковник для ньюфагов стартует в этом ITT треде.

Старый тред закоротило здесь:
https://2ch.hk/ra/res/212182.html#214940

ПРЕЖДЕ ЧЕМ СОЗДАВАТЬ ТРЕД, ПРОЧТИ ЭТОТ ПОСТ, А ЛУЧШЕ ВЕСЬ ТРЕД ЦЕЛИКОМ.

СНАЧАЛА ПРОСМОТРИ ПРИВЕДЕННЫЕ НИЖЕ САЙТЫ, НА НИХ ТЫ СКОРЕЕ ВСЕГО НАЙДЕШЬ ИСЧЕРПЫВАЮЩИЕ ОТВЕТЫ НА БОЛЬШИСТВО СВОИХ ВОПРОСОВ, ДАЖЕ В РЕЖИМЕ READ ONLY.

Решил заняться электроникой, паянием ололо-быдло девайсов? Похвально. Список нужной литературы и ссылок ниже:

Книги:
Вообще их очень много. Но тебе же лень искать. Поэтому получай скромнейший минимум.

П.Хоровиц У.Хилл "Искусство схемотехники". Эту книгу можно поискать в гугле, или скачать отсюда:
http://publ.lib.ru/ARCHIVES/H/HOROVIC_Paul',_HILL_Uinfild/_Horovic_P.,_Hill_U..html

Ю.Ревич "Занимательная электроника"
http://www.kodges.ru/27055-zanimatelnaja-jelektronika.html

Если есть желание обмазаться расчетом с ног до головы, то тебе следует почитать вот эти книги:

И.П. Степаненко "Основы теории транзисторов и транзисторных схем"
http://razym.ru/tehnicheskaya/electronika/82075-stepanenko-ip-osnovy-teorii-tranzistorov-i.html

Г.И. Изъюрова "Расчет электронных схем"
http://padabum.com/d.php

Л.Н. Бочаров "Расчет электронных устройств на транзисторах"
http://mirknig.com/knigi/apparatura/1181148417-raschet-jelektronnykh-ustrojjstv-na.html

Полезные ссылки:

Много полезных статей и сообщество:
http://easyelectronics.ru/

Схемы устройств и хороший форум можно найти тут:
http://cxem.net/

Также загляни сюда:
http://radiokot.ru/

Решил прикупить себе сканер "закрытых" частот, или хороший приемник? Глянь сюда:
http://www.radioscanner.ru/forum/
И сюда:
http://www.cqham.ru/ (в т.ч. годный /forum по схемотехнике)

Сайт по любительской радиосвязи:
http://www.qrz.ru/

Я знаю что тебе, мой начинающий друг, будет лень смотреть на сайтах, которые я тебе дал, поэтому:

Инструментарий радиолюбителя:
http://cxem.net/beginner/beginner1.php
Немного о пайке:
http://easyelectronics.ru/likbez-po-pajke.html
О паяльниках:
http://easyelectronics.ru/traktat-o-payalnikax.html


Как первую схему - гугли "Мультивибратор".

Если у тебя есть вопросы типа: "у меня порвались наушники - как спаять?", "мультивибратор не пашет", "как определить полярность резистора?", то задавай их в этом треде.

Если у тебя действительно серьезный вопрос, тогда, так и быть, создавай тред.
Аноним 24/02/16 Срд 19:05:05  215032
Я покакал.
Аноним 24/02/16 Срд 19:05:42  215034
>>215004 (OP)
Харкнул тебе в еблет.
Аноним 24/02/16 Срд 19:36:26  215039
А где шлюха с шапки?
Аноним 24/02/16 Срд 19:42:23  215040
>>215039
Шлюха ВСЕ. Нахуя нам школьников детектить. Тред состоит из них чуть более чем полностью.
Аноним 24/02/16 Срд 19:53:00  215042
Стоит ли идти учится в колледж на монтажника рэа и п? Сложно ли будет найти работу?
Аноним 24/02/16 Срд 19:54:44  215043
>>215042
Не сложно. Электрики всегда нужны.
Аноним 24/02/16 Срд 19:54:52  215044
>>215042
Если ты настолько тупой, что не можешь в орфографию, то нет. Иди фуры разгружай.
пунктуация сложнее да и похуй на неё
Аноним 24/02/16 Срд 20:08:33  215047
>>215042
работа не сильно интеллектуальная. Нужна мелкая моторика, внимание и усидчивость. Работают в основном женщины. Но многим нравится.
Работа в белом халате в чистом цеху. Дают молоко за вредность
Аноним 24/02/16 Срд 20:10:08  215048
>>215043
>>215044
Заебали траллить, лучше ответьте нормально.
Аноним 24/02/16 Срд 20:28:55  215052
>>215048
Эхх.. если бы это был тролинг...

Аноним 24/02/16 Срд 20:30:03  215053
http://www.ti.com/product/NE5532/samplebuy
А почему не модно у них Texas Instruments
покупать?
или китайский аналог полностью будет соответствовать оригиналу
по шумам?
отзывы на Алиэкспресс шокируют, да выслали и на том спасибо..
Аноним 24/02/16 Срд 20:31:39  215055
>>215053
Хм. Может быть из-за цены?
Аноним 24/02/16 Срд 20:39:00  215059
>>214865
пруфы, маня
Аноним 24/02/16 Срд 20:46:23  215060
http://www.ti.com/product/NE5532/samplebuy
Что такое price QTY?
я что то не пойму её цену.
Аноним 24/02/16 Срд 20:48:10  215061
>>215055
Платишь один раз, пользуешься всю жизнь.
Аноним 24/02/16 Срд 20:50:09  215062
14563362098850.jpg (168Кб, 1274x841)
>>214886
Аноним 24/02/16 Срд 21:07:03  215065
Посоны, таки решил сделать часы на ГРИ, благо индикаторы и блок питания уже есть. Нашел схемку, начал подсчитывать детали для заказа и застопорился. Схема с динамической индикацией с к155ид1, но на все 6 индикаторов всего один дешифратор, а я помню что их ставят по 1 дешифратору на 2 индикатора. Как оно работает?
Тут схема http://lobotryasy.net/nixie-clock_part_2.php.
Тут видос работы https://www.youtube.com/watch?v=YDeA7Ytg1lo.
И я не могу найти полевик IRF840, можно ли его заменить на IRF840A без переделки схемы?
Аноним 24/02/16 Срд 21:17:52  215066
сап радач. появилась необходимость в довольно специфичной хреновине, а именно переносные датчики движения и такой же переносной приемник. имеется куча раций на 433 диапазоне и разные датчики типа объемных, инфракрасных и простых концевиков (на всякие двери). собственно кажется что делать тут нечего, поставил датчик, его реле на вызывную кнопку и все готово. но соль в том что нужно различать какой именно датчик сработал. сами рации имеют разные тона вызовов, но их все не запомнишь же. есть мысля вместо микрофона подать звуковой сигнал с циклической записью произносящей фразу. сам я паяльник знаю с какой стороны держать, но не более чем простые схемки лепил. на что записать? как подать?
Аноним 24/02/16 Срд 21:26:47  215068
Поясните за гармоники сигнала. Я понял, что это волны с периодом больше в 2, 3, 4 и т.д. раз, чем основная гармоника. Но как они появляются, на что влияют, как их не допустить?
Аноним 24/02/16 Срд 22:02:21  215071
>>215068
Если ты про радио, то появляются они из-за не согласования антенны с выходным каскадом УМ. Гармоники в радио это плохо ибо не контролируемо и расходует мощность не по назначению. Если интересутет матан и физика, то в соседнем треде про время и частоту тебя обмажут ими с головы до ног.
Аноним 24/02/16 Срд 22:21:52  215075
>>215071
Радио сторона интересует. Вот допустим 1МГц частота, вторая гармоника 2МГц, третья -3МГц и так далее? Как от них избавиться? Просто фильтр ФВЧ на 1 МГц между антенной и ум сделать?
Аноним 24/02/16 Срд 22:28:37  215076
14563421172760.png (5Кб, 628x339)
>>215075
Ну в самом простом случае да. Но обычно полосовой фильтр в радио делают. Что-то типа пикрелейтед. Нужно ведь в некотором диапазоне вещать.
Аноним 24/02/16 Срд 22:32:37  215077
>>215076
Благодарю.
Аноним 24/02/16 Срд 22:42:49  215080
Есть кто умный? Нужен чипсет для USB аудиокарты, 96/192 Khz, 24 bit, ЦАП/АЦП задержка - 0.0023 % / 0.0006 %
Кто делал, чем поделитесь?
Аноним 24/02/16 Срд 23:06:22  215082
Решил собрать своего модульного робота высотой с человеческий рост. С чего начать? До этого умел, хм, максимум светодиодом поморгать на ардуино.
Аноним 24/02/16 Срд 23:07:22  215083
Обьясните пожалуйста на микроуровне как программируются схемы. Я имею в виду, плата по сути железка и некоторые другие материалы, какая еще программа, откуда это все берется, откуда берется память, как туда загружается алгоритм действий? Вот к примеру возьмем начало 20 века, вот я придумал плату, а дальше с ней что делать, когда нет ни программаторов ни прочих вспомогательных вещей, как это программируется, как заставляют процессор делать то что хочет электронщик. Для меня эти вопросы что то уровня происхождения вселенной, можете обьяснить простым языком, как тупому быдлу необразованному пожалуйста.
Аноним 24/02/16 Срд 23:24:53  215085
14563454933490.png (23Кб, 1144x595)
14563454933491.jpg (56Кб, 533x359)
анон, который хотел сделать управляемый вентилятор возвращается в тред.

купил транзистор irf520, скрутил проводами схему и не заработало.

помогите понять работу транзистора в качестве ключа.
вот я нарисовал схему как понимаю.
- в случае если сопротивление на резисторе перед ключём меньше какого то порогового то транзистор закрыт.
- в случае если сопротивление перед ключём больше то на ключе накапливается напряжение и транзистор открывается.

всё верно?
Аноним 24/02/16 Срд 23:27:07  215086
14563456279270.jpg (462Кб, 1905x1269)
Нид хелп анон.

Взял убитый блок питания.Сейчас страдаю хуйней и пытаюсь из него забацать блок питания регулируемый. Знаю, что долбаеб, но просто скучно..

1).
Подскажите будет ли вторичка на трансформаторе дежурного питания если я отрюблю от транса диод.

2).
Допустим блок питания живой. Если я обрежу всю вторичку от силового транса блок запуститься или нет? (будет ли напряжения на вторичной обмотке?)

Вопросы тупые, но хочу понять.

Аноним 24/02/16 Срд 23:28:25  215087
и я правильно подключаю?
к истоку +
к стоку -
Аноним 24/02/16 Срд 23:29:50  215088
>>215080
Нахуй иди.
>>215082
Нахуй иди.
>>215083
Ты как креационист. Как мог получиться такой сложный глаз как у человека?
Схемы не программируются. Программируются только микросхемы. Вся магия цифровой техники только в чипе. Сложные устройства получаются из более простых и так по цепочке до банальной дискретной логики на К155.
>>215085
Не заработало потому что ты дебил, который не понимает, как работает транзистор. Тебе, дебилу, было сказано, что надо использовать операционный усилитель, но нет, сука, тебе надо взять резистор и транзистор и охуеть от своей дебильной сущности. Вкратце: тебе нужен операционный усилитель в режиме компаратора напряжений. На один вход цепляешь свой термистор в паре с обычным резистором, на другой вход цепляешь потенциометр. Потенциометром выставляешь нужное напряжение иными словами температуру срабатывания. Но с твоими познаниями ты можешь только нахуй пойти.
>>215086
Ключевое слово - убитый.
Чтобы понять, нужно понять как этот блок работает. Но ты тоже можешь только нахуй пойти.

>>>мимошизик v2.0
Аноним 24/02/16 Срд 23:29:59  215089
>>215085
На ютубе дохуя реально пиздатых видосов .
И именно этот случай (твой вопрос\ принцип работы полевика) описан сотни раз. даже с картинками . ищи.
Аноним 24/02/16 Срд 23:30:19  215090
>>215085
Хуйня, прогу ставишь и она его регулирует как хочешь.
а вообще и простых 5в хватает всем.
Аноним 24/02/16 Срд 23:31:39  215091
>>215088
мудило я как бы и пытаюсь разобраться с его работой.

мимо_атх
Аноним 24/02/16 Срд 23:37:05  215092
>>215091
Чтобы разобраться с работой блока питания надо вкуривать принципиалку, а не задавать дебильные вопросы на анонимных форумах.
Аноним 24/02/16 Срд 23:37:53  215093
вы на вопрос то ответе. принцип верно описал или нет?
Аноним 24/02/16 Срд 23:38:40  215094
>>215093
я о транзисторе
Аноним 24/02/16 Срд 23:41:50  215095
>>215094
Ты заебал уже писать как в чате. Сформулируй сначала мысль, а потом её отправляй, дебил малолетний.
Аноним 24/02/16 Срд 23:43:31  215096
>>215088
Почему?
Аноним 24/02/16 Срд 23:48:54  215098
>>215095
мысль достаточно чётко сформулирована и подкреплена даже разъяснительным рисунком.
>>215085

правильно ли я понял(и продемонстрировал на рисунке) принцип работы N-МОС транзистора?
Аноним 24/02/16 Срд 23:57:55  215101
>>215096
Что почему? Ты хоть выдели ту часть текста, которая тебе непонятна.
>>215098
Нет, ты неправильно понимаешь работу транзистора. Полевой транзистор управляется напряжением. Да, есть некоторое пороговое напряжение, которое переводит транзистор в ключевой режим, но до этого порогового напряжения транзистор находится в линейном режиме и греется как анус твоей жирной мамаши, когда её пялят десять негров. Для этого и нужен компаратор напряжений, чтобы транзистор работал сразу в ключевом режиме. Но с твоими познаниями и с твоей тягой к знаниям ты можешь только нахуй пойти, потому что ты ленивая тупая скотина, которая не хочет просто набрать в гугле запрос и наконец прочитать теорию. Ты как ёбанный дебил не хочешь приложить хоть каплю усилия, а любое мало мальски сложное устройство вызывает у тебя приступ паники. Отдельно для тебя мой совет: не еби мозги ни себе, ни нам. Купи готовое и забудь про радиолюбительство. Хотя бы на время, пока ты учишься учиться.
Аноним 25/02/16 Чтв 00:18:22  215104
А как программируются микросхемы?
Аноним 25/02/16 Чтв 00:24:13  215106
14563490532340.gif (1778Кб, 294x521)
Радиоанонисты, заранее извиняюсь за нубский вопрос, но меня дико заебал формат 3хААА, в дешевых китайских фонариках, в декоративных китайских лампах, и прочих РУ игрушках. Из-за нечетного количества элементов, постоянно не хватает батарейки, а если перекатываться на акки, то либо заряжать пару, а потом еще один, либо еще покупать зарядник на 10500 слотов, короче нахуй.
Может есть какая приблуда, способная заменить три мизинчика, на пару/один ААА?
Честно пытался прочесать али запросами вида ААtoAAA, но находились только пластиковые болванки-переходники под типоразмер, а dc-dc step-up все под 5В, что уже жирновато. На литий перекатываться не хочу.
Аноним 25/02/16 Чтв 00:24:49  215107
14563490897250.gif (4Кб, 457x274)
>>215066
я бы брал esp8266, вайфай правда надо, но можно и локальный. приемник - приложение на телефон.
>>215085
купи ты ардуину и жизнь наладится.
С операционным усилителем тоже ничего сложного.
Аноним 25/02/16 Чтв 00:28:59  215108
>>215106
dc-dc step-up adjustable Пробовал?
>>215104
В тупик ставишь вопросами, как залить программу, что происходит в кристалле или как написать программу, что?
Аноним 25/02/16 Чтв 00:52:56  215109
>>215107
>я бы брал esp8266, вайфай правда надо, но можно и локальный.
вафля не вариант, дистанции порой под 500 метров, а так же лес, здания, все дела. В некоторых местах даже ретрансляторы будут ставиться. GSM тоже не вариант, по некоторым причинам. к тому же халявные радийки есть и проще на них собрать. да и вопрос был не как собрать датчики, а как заставить радийки передавать различимый позывной
Аноним 25/02/16 Чтв 01:01:19  215110
>>215108
Что происходит в кристалле, это самое интересное, ну и насчет как написать и как залить программу тоже.
Аноним 25/02/16 Чтв 01:03:39  215111
14563514198830.jpg (75Кб, 700x300)
14563514198851.jpg (19Кб, 320x240)
>>215106
Блок питания приколхозь если батарейки менять заебался.
Это единственное адекватное решение.
Понизить напряжение с 5в до 4,5 можно обычным диодом.
Аноним 25/02/16 Чтв 01:21:07  215112
>>215108
>adjustable
Естественно попадались, вот только зачастую они размерами поболее нерегулируемых, и если я буду выпиливать налобник под пальцы, то тупо может нехватить места под платку. Ну и еще не очень осведомлен в плане работы этих штук, например не будет-ли кпд на малых токах совсем никакущим, и как регулировка будет работать при снижение напряжения - статично, пока не достигнет минимального порога, или линейно уменьшаясь., и не получится-ли так, что батарейки не израсходуются до конца, из-за границ преобразователя.
В идеале я хотел-бы уже готовое решение, что-то типа переходника под всем известную гильзу на три мизинца, вместе с повышайкой, или какую-нибудь таблетку, на манер платы защиты бочек 18650, чтоб накинуть на полюс и готово. Ну или гайд в стиле берешь такой-то конденсатор, такой-то резистор, подносишь к паялу, абра-кадабра ПУФ, и случается радиомонтажная магия.
Аноним 25/02/16 Чтв 02:58:16  215115
Радач, такой вопрос. Если я подам на вход КР142ЕН8Д от 10 до 30 вольт, то на выходе я буду получать всегда 12?
Аноним 25/02/16 Чтв 03:43:20  215116
>>215004 (OP)
Прошу помощи технобогов. Я гумани... короче музыкант, хочу сделать свой синтезатор или вроде того. Опыт в пайке и какие-то познания в электронике есть (закон Ома даже знаю).
Подкиньте доходчивых статеек/гайдов по звукогенерации, транзисторной логике-триггерах. То есть хочу собрать имба-устрашающий агрегат на 74хх, без цифрового управления, если получится. Спасибо.
Аноним 25/02/16 Чтв 03:46:29  215117
>>215115
Нет, это понижающий стабилизатор. Запитывается минимум 14.5В на вход.
Аноним 25/02/16 Чтв 04:28:48  215124
>>215106
Я перешел на литий + платка на TP4056 с dx.com.
Лития дохера всякого сейчас, любых форм и размеров. Напряжение примерно как у 3 последовательно включенных элементов (4.2В в полностью заряженном состоянии), в фонариках ничего переделывать не надо, если там резистор есть.
Перевел все фонарики и забыл про покупку батареек, тому що 3xAAA это реально пиздец по деньгам. Кстати, на том же dx.com есть литиевые аккумуляторы в формате ААА, я такой уместил вместе с платой зарядника в маленький фонарик Petzl.
Аноним 25/02/16 Чтв 04:30:14  215125
>>215110
Написать - на компьютере.
Залить - через программатор.

какие вопросы - такие ответы
Аноним 25/02/16 Чтв 04:35:06  215126
>>215116
Купи какой-нибудь Nova Drone kit - хватит и попаять и пожужжать и разобраться с взаимодействиями элементов схемы.
Помоги, добрый анон! Аноним 25/02/16 Чтв 06:06:59  215128
14563696197540.jpg (36Кб, 600x367)
Батя привез советской электроники - дохуя разных КТ315(?) с разными буквами, КТ605, КТ603, КТ805Б и может еще что-то. Конденсаторы-резисторы, и прочие интересности, вот это все.
Хочу запилить первую махарайку.

Какой транзистор взять лучше всего?

И вообще хочу поглубже изучить электроникуНАКОНЕЦ.

Есть даже выпрямители, по 300 рублей ценой - правда я еще не знаю зачем они нужны, но чувствую себя каким то богачом, лол. Для чего нужны то? К299ЕВ1 - пик.

Да и - советская электроника - еще актуально или мне не стоит НАЧИНАТЬ изучать РАДИОДЕЯТЕЛЬНОСТЬ с совковых деталей? Хотя по моем напротив - даташиты будут русские, лол.

А еще есть КР140УД1А и прочие схемки. Пиздец, анон, это так интересно, я как с шилом в жопе - такой радости давно не испытывал. Направь же меня в нужное русло!

Добра.

>паяй мультивибратор
Аноним 25/02/16 Чтв 07:03:30  215131
>>215128
для начала совок вообще мастхев. работают так же, зато большие, дешевые и известные. можно включить злого гения и весело палить транзисторы, взрывать кондеры и жечь прочую шнягу, со временем начиная понимать как же они все-таки работают. ну а потом уже, когда будешь собирать не для фана, а именно нужные вещи, то будешь прикупать нужные хреновины.
Аноним 25/02/16 Чтв 08:30:50  215136
>>215066
Микрофонный вход расчитан на достаточно дохлый сигнал, так что тут надо не перестараться.
Погугли, на английском наверняка что-то найдешь.
Аноним 25/02/16 Чтв 08:41:15  215137
>>215136
Погуглил за тебя
http://www.soundcardpacket.org/7cabletx.aspx
Аноним 25/02/16 Чтв 10:36:01  215140
>>215088
Ой, бля даун пришел, сам нихуя не знает, только умеет нахуй всех посылать.
Аноним 25/02/16 Чтв 11:01:48  215146
>>215140
Нассал на тебя. Нахуй я посылаю только тех, кто хочет быстро и просто. Вообще, люди, собирающиеся заняться той же робототехникой, должны обладать некоторыми базовыми, хотя бы, знаниями. И этих знаний должно хватить, чтобы не задавать дебильных вопросов на анонимной борде. А если человек неспособен оценить науко- и трудоёмкость выбранной задачи - я делаю вывод, что этот человек - школьник, а тупых школьников надо обоссывать.
Аноним 25/02/16 Чтв 11:34:26  215148
>>215131
Добра тебе
Аноним 25/02/16 Чтв 11:38:30  215151
Кстати, спасибо анону с дедушкиным генератором Г4-117.
Получил-проверил, все в порядке, работает исправно. Аналоговая шкала просто на удивление точна, порядка 1%.
Аноним 25/02/16 Чтв 11:40:27  215152
>>215125
дебил ситай всю цепочку вопросов
Аноним 25/02/16 Чтв 11:43:44  215155
>>215152
А что? Дебильные вопросы человека не желающего приложить никаких усилий чтобы найти нужную информацию самому.
Аноним 25/02/16 Чтв 11:48:36  215156
>>215146
Обоссы себе ебло. Я задал вопрос по аудио микросхеме и кто что может посоветовать, т.к. давно не занимался изучением этого вопроса.
Знаю микросхемы VIA на которых делают устаревшие, но очень хорошие платы M-Audio, писал на такой звук, когда увлекался. Знаю микросхемы ESI, на них делали Juli@, M2TECH USB, но старая, времен winXP и Висты. Но всё это старые технологии. Вот и спросил людей кто сейчас что может сказать, если нечего сказать, то молчи и не выёбывайся.
Аноним 25/02/16 Чтв 11:48:44  215157
>>215155
Чем пригорать, лучше сделай новую шапку, которая будет учить нюфагов, как задавать вопросы.
Текущая не выполняет свою миссию.
Аноним 25/02/16 Чтв 11:59:58  215159
Посоны, ВСЕ оранжевые транзисторы это КТ315?
Я читал что еще какой то тоже делают оранжевым - и как мне их различить тогда?
Аноним 25/02/16 Чтв 12:02:59  215160
>>215159
Есть же маркировка. Она для этого и делается.
Аноним 25/02/16 Чтв 12:03:16  215161
>>215159
Ёбанный ты урод, блядь, загугли ты наконец. Набираешь запрос "КТ315 маркировка" и получаешь хуеву кучу ссылок, урод ты ёбанный.
Аноним 25/02/16 Чтв 12:03:38  215162
Какая то неведомая хуйня на плате, похожая на трансформатор и переменный резистор одновременно. Помечена буквами TV1
Что это за НЕХ?
Аноним 25/02/16 Чтв 12:04:05  215163
>>215161
>>215160
Да вы пидорасы, там буква и 4 цифры - не гуглится, блять
Аноним 25/02/16 Чтв 12:05:06  215164
>>215163
https://ru.wikipedia.org/wiki/КТ315
С каким дебильным говном я сижу на одной борде.
Аноним 25/02/16 Чтв 12:14:39  215167
>>215163
>там буква и 4 цифры
Озвучить их вера не позволяет?
Вместо того, чтобы вопрос нормально задать, чатится тут и разрывает пукан неадеквату.
Аноним 25/02/16 Чтв 12:34:57  215171
Есть совковая плата с кучей радиотеалей, но блять - какого то хуя она вся, вместе с деталями покрыта - лаком?
Нахуй это нужно и как это отмыть без агрессивной хуйни типа ацетона?
Аноним 25/02/16 Чтв 12:40:42  215172
>>215171
Покрыта лаком для того, чтобы не сгнила и не окислилась, поскольку советские инженеры не планировали отдавать платы на разборку говнюкам вроде тебя. И платы делались на десятилетия, о чём говорит тот факт, что они до сих пор исправны.
Аноним 25/02/16 Чтв 12:41:44  215173
>>215172
И все же - как мне смыть эту поеботу максимально экологичным и безвредным для меня способом? Желательно дома в ванной.
Аноним 25/02/16 Чтв 12:42:28  215174
>>215173
Никак. Ацетон тебе в помощь.
Аноним 25/02/16 Чтв 12:44:11  215175
>>215174
растворитель лака подойдет?
Аноним 25/02/16 Чтв 12:45:24  215176
>>215174
А он мои транзисторы и прочие конденсаторы не убьет?
Аноним 25/02/16 Чтв 12:45:48  215177
>>215175
который для ногтей
Аноним 25/02/16 Чтв 12:48:00  215178
>>215162
> Как сфотографировать? Нет, нет, ни в коем случае - читайте мое описание, из него все понятно.
Аноним 25/02/16 Чтв 12:49:30  215179
>>215171
Ты и с ацетоном этот УР-чегототам (уретановый лак) не снимешь.
Гидроизоляция, виброизоляция - вечность.
Аноним 25/02/16 Чтв 12:52:55  215180
>>215179
Пиздец, пойду выпаивать и счищать дерьмо с ножек ножом.
Аноним 25/02/16 Чтв 12:54:31  215181
>>215180
Ну, при нагреве он размягчается, так что при облуживании ножек сойдет сам.
А вот как следует приклеенные резисторы иногда отрываются только оставив часть своей краски на плате.
Аноним 25/02/16 Чтв 12:55:37  215182
>>215181
Оуенно, ушел плавить это говно
Аноним 25/02/16 Чтв 12:55:56  215183
>>215181
>>215182
Кстати, я не отравлюсь?
Аноним 25/02/16 Чтв 13:01:40  215184
>>215171
Просто выкинь это старое, бесполезное говно.
Аноним 25/02/16 Чтв 13:21:23  215187
>>215183
Ты уже выпаиваешь говно из старых плат. Куда уже хуже?
Аноним 25/02/16 Чтв 13:23:11  215188
>>215183
Де не. Не сильно.
Аноним 25/02/16 Чтв 13:31:49  215189
14563963099130.jpg (309Кб, 2253x915)
14563963099201.jpg (215Кб, 1336x413)
>>215065
Пагни, ответьте, что с этой схемой не так.
Аноним 25/02/16 Чтв 14:09:35  215199
>>215128
>Есть даже выпрямители, по 300 рублей ценой - правда я еще не знаю зачем они нужны, но чувствую себя каким то богачом, лол. Для чего нужны то? К299ЕВ1 - пик.
Гугли умножитель напряжения.
Аноним 25/02/16 Чтв 14:11:30  215201
>Батя привез советской электроники
Блядь, как же это говно уже закончится.
Аноним 25/02/16 Чтв 14:24:38  215203
14563994789940.jpg (102Кб, 802x747)
>>215189
Нуб познает динамическую индикацию. Спешите вмдеть!
Аноним 25/02/16 Чтв 14:37:05  215206
>>215201
Да не пекись, я сделал как посоветовал этот: >>215184

Видимо, дорога в электронику мне закрыта
Аноним 25/02/16 Чтв 15:41:34  215212
>>215151
О, вот ты где. Я уж думал, он там у тебя взорвался, или ещё чего.
Рад, что вещь попала в правильные руки и будет использоваться. Всегда жалко, когда хороший инструмент пропадает.
Аноним 25/02/16 Чтв 16:00:29  215216
>>215203
Ты ебанутый? Зачем своим говном весь тред засрал?
Аноним 25/02/16 Чтв 16:26:24  215218
>>215212
Ну раз тут такая хуйня - куда деть новую цешку 5353?
РЛИ НОВУЮ
Аноним 25/02/16 Чтв 16:30:38  215219
>>215218
Мне отдай, коли тебе не нужна. Пересылку оплачу.
Если ты не с ДВ/ближнего зарубежья, конечно
Аноним 25/02/16 Чтв 16:48:17  215220
>>215206
>я сделал как посоветовал этот
Спасибо огромное.
А теперь иди, купи себе мешок 2N2222 и 2N2907 за 10 рублей и строй свой мультивибратор.
Аноним 25/02/16 Чтв 16:58:30  215221
>>215206
>Видимо, дорога в электронику мне закрыта
Закажи себе деталек из ближайшего магаза, ну или выпаяй из плат, которые не покрыты всяким говном. Че ты разнылся-то?
Аноним 25/02/16 Чтв 17:00:12  215223
>>215220
Охуенно, могу прямо из китая заказать, сроки не критичны
Охуеть, добра тебе, нет просто охуеть посмотрите на это! А самые ходовые резисторы-конденсаторы какие-нибудь существуют?
Аноним 25/02/16 Чтв 17:03:03  215225
>>215223
>А самые ходовые резисторы-конденсаторы какие-нибудь существуют?
Да. Называются "резистор" и "конденсатор" ну ок, плёночный или керамический конденсатор.
Закажи себе ассорти типа этого:
http://www.ebay.com/itm/600Pcs-30-Values-1-4W-Metal-Film-Resistors-Resistance-Assortment-Kit-Set-1-/271598211084?hash=item3f3c83d00c:g:DGYAAOSwmUdUXheu
http://www.ebay.com/itm/1000pcs-50-Values-50V-Ceramic-Capacitor-Assorted-kit-Assortment-Set-Hot-Sale-/371543730467?hash=item5681bb6923:g:sewAAOSwJb9WtazA
И еще найди и избей ардуинщика и отбери у него макетную плату типа такой:
http://www.ebay.com/itm/1PCS-400-mini-bread-board-Solderless-Protoboard-PCB-Test-Board-/182028317828?hash=item2a61bbb484:g:a7UAAOSwo3pWdYAA
Аноним 25/02/16 Чтв 17:05:54  215226
>>215225
Оо, макетная плата крайне пиздатая штука, особенно для начинающего.
Аноним 25/02/16 Чтв 17:07:55  215228
>>215226
Да. Только ардуиноблядь не забудь отпиздить, а то у тебя с электроникой ничего не получится. Это такой обряд посвящения.
Аноним 25/02/16 Чтв 17:15:51  215233
>>215228
А когда то я сам хотел изучать пердуину. Но потом мне сказали что это плохо и вообще я говноед. И что то не сложилось.
Аноним 25/02/16 Чтв 17:20:23  215235
14564100232360.jpg (106Кб, 848x1024)
>>215233
Вот и хорошо, сначала подучи электронику, смотри на зашкварков которые рисуют пикриельтед вместо нормальных принципиальных схем как на говно, а после этого можно и за пердуину взяться. Ведь тогда окажется что это не такой уж и плохой девайс сам по себе. Но до этого нужно дорасти сначала.
Аноним 25/02/16 Чтв 17:20:38  215236
Помогите проверить конденсатор. Он 15V. В гугле сказали нужно мультиметр переключить на сопротивление и поставить на максимальный порядок (2000k). Я так делаю, а циферки начинают увеличиваться. Сначала это где-то 30. Изменялось +2/сек и дошло до 500, дальше не стал держать. Я подумал, возможно ли такое, что этот кондер решил зарядиться от моего мультиметра? И правда, переключил на напряжение и показывало 17V. При замыкании ножек обнулялось. ЧЯДНТ и как проверить кондер?
Аноним 25/02/16 Чтв 17:21:30  215237
>>215235
а помойму красивая схема получилась)
Аноним 25/02/16 Чтв 17:31:03  215238
>>215220
В чем разница между этими транзисторами? Какиелучше?
Аноним 25/02/16 Чтв 17:38:51  215239
>>215220
А еще я давно мечтаю услышать ПШ-ПШ из другой комнаты - на этих транисторах реально сделать махарайку? Пусть не сразу, пусть после сотни мультивибраторов и прочих мигалок.
Аноним 25/02/16 Чтв 17:40:52  215240
>>215239
После сотни мультивибраторов и прочих махараек ты уже будешь знать какие транзисторы тебе нужны.
Аноним 25/02/16 Чтв 17:46:49  215241
>>215228
А если я учу авр и пишу к ним свои говнопрограммы на пацанском ассемблере, то я тоже ардуиноблядь?
Аноним 25/02/16 Чтв 17:59:51  215243
>>215240
То есть эти мне не подойдут? Я просто хочу заранее заказать, чтобы не ждать
Аноним 25/02/16 Чтв 18:00:37  215244
>>215237
Пидор чтоли? Красивая она. Нечитаемое же говно.
Аноним 25/02/16 Чтв 18:01:11  215245
>>215238
Оди лучше другого. Бери. Сам вчера семь щтук таких скущал.
Аноним 25/02/16 Чтв 18:01:49  215246
>>215243
В этом вся суть махарайства. Тебе нужны детали, которые ждать надо.
Аноним 25/02/16 Чтв 18:13:44  215248
Прочитал расчёт транзисторных передатчиков и задался вопросом. А где там расчёт? Разве не должно всё идти последовательно? Ни одной схемы не увидел, только какие-то мелкие расчёты режимов генераторов, напряжений и токов транзисторов. Где есть годный материал, по которому можно создать передатчик?
Аноним 25/02/16 Чтв 18:19:06  215249
>>215189
Ну я бы например заменил все эти ебучие транзисторы на какие нибудь COSMO Y214
Диоды VD1-VD6 нахуй не нужны - у тебя там и так постоянка.
Короче всё как всегда, какой-то школьник нарисовал схему и пол интернета начинают тупо её слизывать.
Аноним 25/02/16 Чтв 18:27:54  215252
>>215236
Все ты делаешь правильно, только нихуя не понимаеш.
На максимальном пределе омметра, ты заряжаешь кондер минимальным током и наблюдаешь как растет его сопротивление по мере заряда. Если кондюк годный в конце концов он будет иметь оче большое сопротивление. Если он плох или даже замкнут, омметр покажет маленькое сопротивление. Все это справедливо для емкостей больше десятков микрофарад. На меньших емкостях твоя мультяха тупо не успеет отреагировать, но КЗ (если есть ) покажет.
Аноним 25/02/16 Чтв 18:30:23  215254
>>215252
Гусик?
Аноним 25/02/16 Чтв 18:32:12  215257
>>215241
Да не. Ты четкий поцанчик. Если конечно не копипиздиш прошивочку, а прочитал даташит от корки до корки.
Я вот тоже сперва взбугуртнул с >>215233 этого. Но потом анон >>215235 все по понятиям расписал.
Аноним 25/02/16 Чтв 18:34:14  215258
>>215254
Как что то плохое.
Не, не угадал
Аноним 25/02/16 Чтв 18:42:58  215259
>>215225
Нахуй такая макетная плата?
Аноним 25/02/16 Чтв 19:26:56  215264
14564176163810.png (137Кб, 400x173)
Радачи, надо смастерить из говна и палок dc-dc конвертер с 50в на 5в.

Подробней: на входе несовсем стабильное 45-55В, нужно от него запитать МК (5В). Простыми делителями или кренками\lm317 понижать не хочется, ибо жарко будет и всё такое. Видел несколько импульсных регуляторов на MC34*, но там на входе до 30-40В. Есть микрухи от linear, которые держат все 60В, но их в Москве днём с огнём не сыщешь.
Есть мысли, решения?
Аноним 25/02/16 Чтв 19:47:43  215267
14564188637490.jpg (251Кб, 638x749)
Как заставить модем huewui ловить wifi? Я радиолюбительница дохуя, взяла паяльник в аренду и присобачела =) к модему восьмёрку медную.

Но.

Похоже...

Похоже, что устройство антеенны для ловли wifi для пекарни и модема различается сильнее, чем казалось. Прошу помощи у великих анонов! Как ловить wifi через модем?
Аноним 25/02/16 Чтв 19:48:44  215268
>>215267
приборостроительница пожаловала.
Аноним 25/02/16 Чтв 19:55:17  215269
Ебята, а можно ли сделать флуоресцентную паяльную маску? Не пойдёт ли белая маска по пизде, если её смешать с флуоресцентным порошком? Хочу сделать чёрную заливку и обозначения белой флуоресцентной маской.
Аноним 25/02/16 Чтв 19:56:23  215270
Хочу приобрести такой вот набор. Какие подводные камни?
http://www.aliexpress.com/item/1206-YAGEO-SMD-Resistor-0R-10M-1-170valuesx25pcs-4250pcs-muRata-Capacitor-38valuesX25pcs-950pcs-0-5PF-2/32354441683.html
Аноним 25/02/16 Чтв 19:58:32  215272
>>215270
Никаких, если знаешь, зачем они тебе. + одни резисторы имеют свойство заканчиваться быстрее, чем другие, как и конденсаторы. Полезная вещь, в общем, бери.
Аноним 25/02/16 Чтв 19:58:38  215273
>>215270
дораха
Аноним 25/02/16 Чтв 20:04:37  215274
>>215269
Шелкографию с обозначениями делай флуоресцентной краской, нахуя ее с маской мешать?
Аноним 25/02/16 Чтв 20:05:15  215275
>>215273
Дешевле, чем каждый раз ездить на радиорынок, да и цены там повыше.
>>215272
Хорошо, спасибо.
Аноним 25/02/16 Чтв 20:08:07  215276
>>215270
Нормальная тема, потом докупаешь и докладываешь сильно расходуемые позиции. Сам никак не соберусь с духом прикупить подобное. Всё мотаюсь в ЧД, хотя и стараюсь каждый раз пару дополнительных номиналов прицепом прикупить.
Аноним 25/02/16 Чтв 20:10:45  215278
>>215270
1206 не жирно? Зачем смд, если не 0603 и меньше?
Аноним 25/02/16 Чтв 20:10:52  215279
>>215274
Я не очень-то и разбираюсь в технике шелкографии, лол. Как потом ровные обозначения сделать такой краской? Может видео есть?
Аноним 25/02/16 Чтв 20:12:45  215280
>>215264
Если из говна и палок - делай диодный паровозик+L7805 и не выёбывайся.
Аноним 25/02/16 Чтв 20:17:28  215281
>>215280
lm7805 подпадает под "нихачу кренки линейные, жарко".
А про говно и палки - это скорее о доступных микросхемах, а не о степ-даун микрухах от линеала, которые нужно еще заказывать хз откуда.

Хотя у нас кроме кренок и нет нихрена, хм.
Аноним 25/02/16 Чтв 20:19:14  215282
>>215278
Потому что я относительно ньюфаг, и боюсь что не смогу такие мелкие паять.
Аноним 25/02/16 Чтв 20:20:40  215283
>>215270
Нормальная тема.
У самого 4 таких книжки - вообще выручают.
Планирую ещё купить такие же с индуктивностями когда рубль немного окрепнет.
Аноним 25/02/16 Чтв 20:21:22  215284
>>215282
Ну хрен знает. А так книженция хорошая.
Аноним 25/02/16 Чтв 20:24:17  215285
>>215267
Вот тут хохлы всё по хардкору поясняют.
https://www.youtube.com/watch?v=ZCYXnm1JhSg
Аноним 25/02/16 Чтв 20:28:16  215286
>>215264
http://electrotransport.ru/ussr/index.php?topic=4497.306
Аноним 25/02/16 Чтв 20:28:58  215287
>>215278
0603 я, например, без лупы и не разгляжу. Для махараек 0805 самое оно, кмк.
>>215279
Пгугли про шелкографию. Ничего сложного. Сито+фоторезист+краска+ракель и все дела.


Аноним 25/02/16 Чтв 20:30:25  215289
14564214253120.jpg (76Кб, 880x400)
>>215286
>Задача: преобразовать 30..60 вольт в чистенькие от помех 5 в / 0..1а.
Наколхозил, однако ж, то что нужно!
Аноним 25/02/16 Чтв 20:30:28  215290
>>215287
Оки, благодарю <3
Аноним 25/02/16 Чтв 20:37:06  215291
>>215285
Не получилось прилепить восьмёрку к wifi-антенне. Один провод прилепил от пипки антенны к углу без крепежа, а крепёжный угол прилепил к цилиндру из которого лезет пипка и ноль эффекта.
Аноним 25/02/16 Чтв 20:38:08  215292
>>215285
Я хотела бы, припаяв уже антенну к модему, сделать его рабочим, а не паять такую же к антенне для пк.
Аноним 25/02/16 Чтв 20:41:13  215294
>>215285
По факту хочется роутер сделать из модема, или как продолжение ноутбучной антенны wifi.
Аноним 25/02/16 Чтв 20:44:27  215298
>>215249
>COSMO Y214
Ахуенная вещь так то.
>Switch 130mA loads
А не обосрется? Или половину транзисторов таки оставить?
Аноним 25/02/16 Чтв 20:51:05  215302
>>215189
> Пагни, ответьте, что с этой схемой не так.
Всё не так. Начиная с МК и заканчивая динамической индикацией. Только 155ЛА3, только харкор.
Аноним 25/02/16 Чтв 20:57:37  215303
>>215235
Ну хуй знает, от человека зависит. Мне тут тоже сказали пердуина для пидаров, купишь - перманент бан. купил демо stm ебался ебался, поморгал и ахуел. - хуйня.
не то что пердуина, ее я таки купил и обдрочился, правда и она заебала
Аноним 25/02/16 Чтв 20:58:24  215305
14564231043920.jpg (485Кб, 630x1012)
>>215298
>А не обосрется?
Почему она должна обосраться?
Паспорт на ИН-14 хотябы посмотри.
При токе в 100mA у тебя 155ИД1 обуглится нахуй!
Аноним 25/02/16 Чтв 21:00:41  215308
14564232418690.jpg (50Кб, 860x666)
я быдло и гуманитарий, попытайтесь плз ответить нормально и чтобы я понял.
Есть китайские наушники с регулятором громкости как на пикрелейтед, эта хуйня вверх-вниз ходит
так вот в последнее время один из наушников переодически умирает, причем довольно странно, постепенно снижая громкость до полного отключения
Может ли эта хуйня быть связана с регулятором, если я его уберу нахуй и сделаю без него то все будет нормально?
Аноним 25/02/16 Чтв 21:03:17  215310
>>215303
Я, как деревенский нищебродный махараечник, решил сам спаять пердуину, только не подумал про бутлоадер и в итоге ёбся просто с АВР-кой, ща накупил стм-борд 32 и 8 бит, сижу вдупляюсь. АВР шибко деревянный и без пердуинской оболочки. Хуле все так на неё дрочат? Совсем дауны?
Аноним 25/02/16 Чтв 21:06:43  215311
>>215302
Что не так с МК?
Аноним 25/02/16 Чтв 21:22:12  215314
>>215308
У таких наушников очень тонкие лакированные провода. Ничем ты их не починишь.
Аноним 25/02/16 Чтв 21:22:33  215315
14564245534230.jpg (38Кб, 400x382)
>>215310
>про бутлоадер
а в чем проблема
>>215305
Да хз, честно говоря вообще не ебал, мне казалось эти ваши стекляшки жрут дохуя, звиняйте.
>Может ли эта хуйня быть связана с регулятором
да
>я его уберу
это вряд ли
>без него то все будет нормально
скорее всего да.
>>215311
Он смотрит на тебя как на пердуинщика.
Аноним 25/02/16 Чтв 21:23:25  215316
>>215314
такие провода можно спаять - если снять лак с проводков и залудить
Аноним 25/02/16 Чтв 21:23:38  215317
>>215315
С 6 строки этому>>215308
Аноним 25/02/16 Чтв 21:24:35  215318
14564246752010.jpg (39Кб, 433x600)
>>215302
Требую схему часов на 155ЛА3
Аноним 25/02/16 Чтв 21:25:29  215319
>>215310
Модно, стильно, молодежно, дешево.
Аноним 25/02/16 Чтв 21:26:15  215320
>>215004 (OP)
Залетел нубас по радиотехнике в виде меня
У меня есть электрогитара с пассивными звукоснимателями. Есть только ручка регулирования громкости. Можно ли как нибудь припаять что-то - то бишь модифицировать электронику гитары так, чтобы можно было еще и тон регулировать?
Желательно нечто пассивное.


Вообще это мне нужно чтобы получить побольше высоких частот, у друга тоже пассивные звучки, но с регулировкой тона и когда его он выкручивает на макс. высоких больше, чем у меня.
Аноним 25/02/16 Чтв 21:28:14  215322
>>215318
с ds1302
Аноним 25/02/16 Чтв 21:30:20  215324
>>215318
>155ЛА3
Когда вы все уже попередохните?
Вроде уже 30 лет почти прошло, а это говно до сих пор всплывает.
Может дело в книжках которые мамкины махарайщики у деда в шкафу находят?
Аноним 25/02/16 Чтв 21:35:50  215326
14564253505900.jpg (30Кб, 1024x440)
14564253505911.jpg (144Кб, 1200x1200)
>>215320
В Яндекс-картинках полно гитарных схем.
Вообще для таких как ты специальные педали продаются.
Аноним 25/02/16 Чтв 21:38:24  215327
>>215324
Да ты не так всё понял.
Меня самого от совка выворачивает.
Просто хочу схему часов на логике.
Аноним 25/02/16 Чтв 21:43:11  215328
>>215311
Не канонично, хотя бы на 155ИП3 собрал.
>>215318
http://radioskot.ru/publ/byttekhnika/ehlektronnye_chasy_s_sinkhronizaciej/21-1-0-254
Аноним 25/02/16 Чтв 21:43:14  215329
>>215326
По каким тегам искать схемы?
Педали не вариант покупать тк бомж
Аноним 25/02/16 Чтв 21:46:30  215331
14564259907930.jpg (393Кб, 2253x915)
>>215327
Ну на
Аноним 25/02/16 Чтв 21:47:20  215332
>>215329
https://www.google.ru/search?q=%D1%8D%D0%BA%D0%B2%D0%B0%D0%BB%D0%B0%D0%B9%D0%B7%D0%B5%D1%80+%D0%B4%D0%BB%D1%8F+%D1%8D%D0%BB%D0%B5%D0%BA%D1%82%D1%80%D0%BE%D0%B3%D0%B8%D1%82%D0%B0%D1%80%D1%8B&newwindow=1&espv=2&biw=1280&bih=879&source=lnms&tbm=isch&sa=X&ved=0ahUKEwi4gMnexZPLAhVpQpoKHf1KCu0Q_AUIBygC#newwindow=1&tbm=isch&q=%D1%8D%D0%BA%D0%B2%D0%B0%D0%BB%D0%B0%D0%B9%D0%B7%D0%B5%D1%80+%D0%B4%D0%BB%D1%8F+%D0%B3%D0%B8%D1%82%D0%B0%D1%80%D1%8B+%D1%81%D1%85%D0%B5%D0%BC%D0%B0
Аноним 25/02/16 Чтв 21:47:26  215333
14564260465980.png (39Кб, 447x716)
>>215329
гитара тон схема
на крайняк посмотри как у друга спаяно
Аноним 25/02/16 Чтв 21:48:16  215334
14564260970350.jpg (2954Кб, 3264x2448)
14564260970951.jpg (2660Кб, 2448x3264)
Вот была у меня такая колоночка, купил всего за 300 р несколько лет назад. Какое-то время спустя после нескольких минут работы она начинала замолкать и щелкать через промежутки времени. В чем может быть поломка? Конденсатор полетел или сама микросхема? Реально ли чинить или оно того не стоит?
Аноним 25/02/16 Чтв 21:49:22  215335
>>215311
Не канонично, хотя бы на 155ИП3 собрал.
>>215318
http://radioskot.ru/publ/byttekhnika/ehlektronnye_chasy_s_sinkhronizaciej/21-1-0-254

Аноним 25/02/16 Чтв 21:50:26  215336
>>215334
Аккумулятор сдох.
Аноним 25/02/16 Чтв 22:40:32  215340
14564292327580.jpg (141Кб, 1024x768)
Призываю анона из предыдущего треда, который обещал мне поведать где можно добыть запчастей для стиральных машин в Самаре. Я тогда спрашивал про симисторы в блоке управления.
Аноним 25/02/16 Чтв 22:58:10  215341
14564302906430.jpg (43Кб, 560x239)
>>215335
Микросхемно, логично, советско, канонично. Утверждаю.
Хотел бы взглянуть на плату часов для военных.
Аноним 25/02/16 Чтв 23:02:14  215342
>>215340
Что за контроллер стоит?
Аноним 25/02/16 Чтв 23:07:26  215343
14564308468770.gif (1026Кб, 450x294)
>>215136
>>215137
добра

остается вопрос с чего подать
Аноним 25/02/16 Чтв 23:46:43  215348
>>215116
Глянь серию «Logic Noise»:
http://hackaday.com/tag/logic-noise/
или всё по тегу «synthesizer».
Аноним 25/02/16 Чтв 23:58:59  215349
14564339398840.jpg (18Кб, 704x400)
>>215267
Бампую вопросом!
Аноним 26/02/16 Птн 00:03:16  215350
>>215349
Каким вопросом бампуешь?
>мимо-шизик
Аноним 26/02/16 Птн 00:10:03  215351
>>215350
То есть нет, не вопросом, а вопрос!
Улыбнись.
Аноним 26/02/16 Птн 00:11:14  215352
>>215349
Ну ты че мань? Тебеж анон видос принес где паяют антенку к роутеру, а не к пекарне.
Алсо не плохо бы и правила соблюсти. А?
Аноним 26/02/16 Птн 00:27:44  215353
>>215340
Я тут. Тебе сказать где?
Аноним 26/02/16 Птн 00:50:15  215356
>>215352
>антенку к роутеру, а не к пекарне
Мне не нужно к роутеру.
Аноним 26/02/16 Птн 00:50:41  215357
>>215352
И сам соблюдай свои правила, блюститель.
Аноним 26/02/16 Птн 00:58:06  215358
>>215267
Эээ... Надо чтоб 3г модем ловил вайфай? Или я не понял.
Аноним 26/02/16 Птн 01:12:12  215359
>>215358
Да!
Аноним 26/02/16 Птн 01:15:38  215360
>>215359
У меня для тебя плохие новости. Это невозможно. Ну там прост разные технологии и антенной это не починить. Ну не нарушить это правило никак лол.
Аноним 26/02/16 Птн 01:23:23  215361
>>215360
Хорошо, понятно. Спасибо.
А как припаять восьмёрку медную к антенне wifi (типа увеличить антенну)? Эта антенна прикручивается к разъёму на задней стенке процессора от платы.
Вот бы ещё с рисунком хотя бы в пейнте.
Пожалуйста!
Аноним 26/02/16 Птн 01:55:21  215363
14564409218260.png (10Кб, 687x413)
>>215361
Если есть кабель с разъемом, то так и сунуть вместо антенны в роутер. Если антенна не съемная, то как в видосике. >>215285
Аноним 26/02/16 Птн 01:57:27  215364
>>215363
У меня нет роутера. У меня есть модем и плата для антенны уже в пекарне с разъёмом.
Роутера не существует.
Аноним 26/02/16 Птн 02:00:06  215367
>>215364
> Если есть кабель с разъемом, то так и сунуть вместо антенны в плату.
пофиксил
Аноним 26/02/16 Птн 02:04:15  215369
>>215361
Размеры квадратов только надо соблюсти. В видосике в конце размеры для вайфая.
Аноним 26/02/16 Птн 02:12:56  215371
14564419760950.jpg (49Кб, 517x375)
>>215369
Имеется антенна с проводком от циллиндрика и восьмёрка медная, припаяла, а толку нет!
Аноним 26/02/16 Птн 02:45:43  215372
14564439440110.jpg (32Кб, 640x480)
14564439440121.jpg (24Кб, 220x166)
Поясните за диоды АЛ102. Чет захотелось советские диоды, наткнулся на эти фото. Такой-то ламповый свет, да ещё и железный корпус. Захотелось приобрести.
Кто скажет чем отличаются например ал102д от ал102дм? Корпус другой чтоле или как? Знкаю что кт3102а от кт3102ам отличается именно корпусом, тот железный а этот пластик.
Аноним 26/02/16 Птн 02:53:28  215373
14564444082330.png (2517Кб, 1920x1080)
>>215371
Вот это не должно быть замкнуто\пропаянно. К одному изгибу паяешь центральную жилу, к другому оплетку. На на разъеме также - центр в центр, оплетку на корпус.
Аноним 26/02/16 Птн 02:55:59  215374
>>215373
А что есть на антенне самой оплётка, а что центральная жила? Не фертшейню чего-то.
Аноним 26/02/16 Птн 04:32:40  215378
>>215374
оплетка у антенного кабеля - сетка под первым слоем изоляции. а под вторым который под этой сеткой, провод - жила
Аноним 26/02/16 Птн 04:47:45  215379
14564512652280.jpg (20Кб, 354x197)
>>215378
То есть цилиндрик оторвать?
Аноним 26/02/16 Птн 05:31:45  215381
посоветуйте ньюфаго ололо-асорти диодов - они же по моему одинаковые все?
Аноним 26/02/16 Птн 05:47:00  215382
Алсо, есть модель 1N4007 - 60 рублей за 50 штук.
А есть асорти за 150 рублей:
1N4148 25 шт.
1N4007 25 шт.
1N5819 10 шт.
1N5399 10 шт.
FR107 10 шт.
FR207 10 шт.
1N5408 5 шт.
1N5822 5 шт.

помоги ньюфагу сделаьт выбор
Аноним 26/02/16 Птн 07:57:00  215392
>>215372
Светят оооче слабо. Корпус конечно нойс у всех. золотые ножки. Того не стоит. Купи одну поиграть а потом выкини.
Аноним 26/02/16 Птн 07:59:29  215393
>>215382
Смотри максимальный ток на них.
Аноним 26/02/16 Птн 08:17:11  215395
>>215225
1 шт. новый 400 тай-очка Solderless печатной платы макет мини универсальный тест печатную плату DIY хлеб для автобус тест платы
Аноним 26/02/16 Птн 08:28:16  215397
>>215348
Вот, это заебца, такое я и искал. Как макетка приедет буду чудить. Рассыпухи два вагона, что-нибудь да получится надеюсь
Аноним 26/02/16 Птн 09:01:19  215398
чем заменить оптрон? есть ключ, который замкнут в состоянии покоя, а мне надо наоборот. таких же оптронов куча, а ключей с обратным действием ни одного. причем все должно работать от 1.2в
Аноним 26/02/16 Птн 09:09:21  215400
>>215393
Мне твой ответ ничего не дал понять.
Аноним 26/02/16 Птн 09:24:38  215401
14564678786690.jpg (395Кб, 1080x1920)
что это?
Аноним 26/02/16 Птн 09:42:44  215405
>>215372
У "м" стекло выпуклое и чуть дымчатое.
У простых - просто гладкое стеклышко и высота корпуса поменьше, и эти самые тру - четко видно кристалл в виде кубика. Свет - очень неяркий, ток тоже невелик - 5 мА.
Но они на самом деле очень тепло лампово смотрятся, так хайтечно-старинно.

Одна из моих первых поделок лет 30 назад была мигалка на К133ЛА3 и зелененьком светодиоде АЛ102, причем мне ее помогал изготовить хороший усатый радио-родственник. Частота регулировась и еще туда динамик можно было подоткнуть, чтоб жужжало и мигало... Само собой, быстро ножку светодиоду отломал, которая через стеклянный изолятор шла, пытался подпаяться к пеньку. Эх, ностальгия.
Аноним 26/02/16 Птн 09:44:48  215406
>>215398
Транзистором, блять.
Аноним 26/02/16 Птн 09:45:51  215407
>>215401
Это электрод для неоновой рекламы, припаивается к трубке.
Аноним 26/02/16 Птн 09:54:33  215408
14564696732980.jpg (139Кб, 1024x768)
>>215407
>>215401
Вот в сборе, суп забыл.
Аноним 26/02/16 Птн 10:28:17  215410
>>215408
Спасибо. У меня друг нашел ящик с этими электродами, теперь понятно для чего они.
Теперь загорелся желанием украсить неоном держатель для велосипеда. Надо только почитать гайдов
Аноним 26/02/16 Птн 10:31:16  215411
>>215410
Ну, там слишком искусным спецом надо быть и иметь кучу оборудования. Ради одной поделки нет смысла задрачиваться.
Сбагрите электроды на авито тому, кто это умеет и кому они на самом деле нужны. Диаметр только укажите, они разные под разные трубки.
Аноним 26/02/16 Птн 11:01:14  215416
>>215353
Скажи, пожалуйста. И ещё скажи, если знаешь, где лучше и дешевле купить новый бак в сборе на Индезит IWD5085? Где-нибудь в Самаре они бывают в наличии или только под заказ?
Аноним 26/02/16 Птн 11:19:37  215424
>>215382
Бери ассорти.
Нахуй тебе 50штук 1N4007, тем более что их по 2р в любом ларьке купить можно.
Аноним 26/02/16 Птн 11:37:11  215425
>>215400
Короче у диодов есть не так много хар-к.
Это максимальный ток, который может через них течь, максимальная частота, ну и технология - кремний или галлий. От последнего зависит падение напряжения на самом диоде.
Открыл бы Википедию, узнал бы то же самое.
Аноним 26/02/16 Птн 11:59:55  215429
>>215425
>>215424
Добра
Аноним 26/02/16 Птн 12:37:32  215437
>>215004 (OP)
вммв
Аноним 26/02/16 Птн 12:52:54  215438
Антониты, есть девайс на МК, к которому нужно подключить самопальную светодиодную панель (256х64 светодиода). Светодиодная панель принимает данные по 5В SPI по двум линиям - одна линия идет на столбцы(32шт 8-битных сдвиговых регистров), другая на строки(8шт 8-битных сдвиговых регистров). Проблема в том, что расстояние между платой с МК и светодиодной панелью около 1.5м, и SPI ловит наводки.
Как лучше сделать?:
1) Отдельные два экранированные кабеля для строк и для столбцов, экраны посадить на GND с обеих сторон.
2) Один общий экранированный кабель, экран на GND с обеих сторон.

Что делать с питанием? Для питания светодиодной панели используется одно напряжение 5В. Оно идет и на питание логики и на питание светодиодов, МК тоже питается от 5В:
1) Использовать один общий блок питания на стороне МК, питание на светодиодную панель пустить по отдельному кабелю.
2)Использовать один общий блок питания на стороне МК, и питание и данные пустить по одному кабелю, экран на GND.
3) Использовать два отдельных блока питания. Объединить GND через экраны кабелей данных.
Аноним 26/02/16 Птн 13:17:47  215440
>>215379
а это хуй знает, ты у того анона спроси, куда тебе второй конец кабеля припаевать
Аноним 26/02/16 Птн 13:39:30  215443
>>214700
>>214263

Рейт, за 2 вечера сделал часики на логике, изучаю микросхемы, очень рад, что получается, до этого логику изучал постольку-поскольку, работал в основном с МК. первые часы делал на асме для AVR, 2 месяца Естественно никаких пассивных элементов не ставил и не рассчитывал. Потренируюсь на калькуляторах, часах, в общем простых девайсах на лог микрухах, а потом уже буду делать мини-комп.

http://s8.hostingkartinok.com/uploads/images/2016/02/0f5e6afd8b385e8916164c12cf91293a.png
Аноним 26/02/16 Птн 13:44:17  215446
>>215438
Сделай токовую петлю.
Аноним 26/02/16 Птн 13:50:09  215448
Анон, я заказал мешок тразисторов, резисторов, и конденсаторов. А еще диоодов заказал. И макетную плату. Я молодец? А еще купил мультиметр!
Надеюсь в свои блядские 20 лет - не поздно вкатываться в это дело. А пока едут мои посылки, я буду изучать ПХП!
Все правильно делаю?
Аноним 26/02/16 Птн 13:51:00  215449
>>215448
>ПХП
А зачем?
Аноним 26/02/16 Птн 13:52:07  215450
Сложно ли программировать эти ваши микроконтроллеры (АВР-ки, по моему)? Насколько это актуально и нахуй нужно?
Аноним 26/02/16 Птн 13:52:46  215451
>>215450
неактуально, ненужно и очень сложно. исчезни.
нам не нужна конкуренция
Аноним 26/02/16 Птн 13:53:02  215452
>>215449
Учусь на недопогромиста и не знаю ничего кроме хтмл-ов и прочих информатик
Аноним 26/02/16 Птн 13:53:51  215453
>>215451
А приведи, пожалуйста, пример использования? Конвееры, промышленность - оно там имеет место быть? Или всё нахуй не нужно?
Аноним 26/02/16 Птн 13:55:17  215454
14564841175590.png (21Кб, 768x614)
Добрый день, помогите советом.
Есть аккумулятор, термодатчик (подойдет любой, измеряющий температуру) и движок для провижения заслонки.
Суть: как нужно составить схему, чтобы заслонка открывалась или закрывалась при преодолении температурного диапазона (в моем случае от 23 до 28 градусов), т.е. при температуре ниже 23 заслонка должна закрываться, а при температуре выше 28 открываться.
Какие нужно элементы между ними поставить?
На пике постарался более-менее все указать. Буду благодарен, если кто сможет дорисовать все нужное на пике.
Аноним 26/02/16 Птн 13:55:35  215455
>>215453
используется везде, где аналог/дискретная логика будет слишком громоздко/дорого/нинужно, но ставить пекарню громоздко/дорого/нинужно/однохуйственно
Аноним 26/02/16 Птн 13:55:54  215456
>>215452
Си больше пригодится, если ты пойдешь в электронику, но PHP, это если сайты писать, совмещать в будущем сложновато будет и работу и хобби.
Аноним 26/02/16 Птн 13:58:54  215457
>>215455
Добра тебе! Пойду почитаю про них
Аноним 26/02/16 Птн 14:00:45  215458
>>215455
Когда программисты высокого уровня лезут из всех щелей, поверь, ставят и пекарню, и одноплатники с кортексами A9, где можно было обойтись NE555 самым простым микроконтроллером, размером с ноготь.
Аноним 26/02/16 Птн 14:01:36  215459
>>215327
>Просто хочу схему часов на логике.
http://youtu.be/5kGhoRuhlxM
Аноним 26/02/16 Птн 14:03:55  215460
>>215458
И что в этом такого, если оно работает, а предприятию похуй, сколько оно стоит?
Аноним 26/02/16 Птн 14:06:32  215461
>>215379
Ну в видосе же все есть. Да, отпаяй его, а на его место восьмерку.
Вообще мне кажется, что это толстота какая-то. Фоточка антены 10 года есличо.
Аноним 26/02/16 Птн 14:07:33  215462
>>215460
Это всё зависит от целей и задач. И от предприятия.
Аноним 26/02/16 Птн 14:11:16  215464
>>215461
Да это из яндекса, мне впадлу фотографировать свою сосбственную в хай резе, если она такая же, а сути свежая фотография не поменяет.
Понятно, спасибо.
До циллиндрика идёт толстый проводок, из циллиндрика идёт тонкий. Если циллиндрик никакой сука роли не играет и вообще он заизолирован от проводка, то нахуя я припаяла к нему восьмёрку?
inb4 меньше бухай.
Аноним 26/02/16 Птн 14:16:12  215465
>>215464
Загугли коаксиальный кабель и все встанет на свои места.
Аноним 26/02/16 Птн 14:18:57  215466
>>215454
Arduino в помощь. Шилдов еще всяких нада, светодиодов...
Аноним 26/02/16 Птн 14:23:16  215468
>>215466
А если без контроллера?
>Шилдов
интересно узнать, что за элемент? Сам не очень хорошо разбираюсь в таких вещах.
Аноним 26/02/16 Птн 14:24:41  215469
>>215465
>Кабели с разрывами в экранирующей оболочке используются в качестве распределённых антенн.
Это разрыв изоляции? К нему не паять, так?
Аноним 26/02/16 Птн 14:25:40  215470
>>215462
Это обычная жопоболь "я учился низкоуровневому программированию годы, а явамакака просто делает по оверхеду и получает деньги по-быстрому, а я сосу хуй".
Так просто будет всегда, не стоит по этому поводу переживать. У тебя свой путь.
Аноним 26/02/16 Птн 14:29:40  215472
>>215470
Учился ебанутому академическому пиздецу 8 лет, пилю ебанутое параллельное программирование на работе, получаю больше явамакаки но у меня всё равно жопная боль от того что эта чернь получает так много, ЧЯДНТ?
Аноним 26/02/16 Птн 14:31:23  215473
14564862838010.jpg (19Кб, 391x300)
>>215468
Ставь пару контактных термометров, джве релюшки и радуйся жизни.
Аноним 26/02/16 Птн 14:32:22  215474
>>215473
А как их подключить к остальным элементам схемы?
Аноним 26/02/16 Птн 14:32:58  215475
>>215472
Не считай чужие деньги. У тебя своих достаточно.
Аноним 26/02/16 Птн 14:33:55  215476
>>215474
Может к тебе подъехать и собрать это все? Вот блин ленивая молодёжь пошла
Аноним 26/02/16 Птн 14:34:13  215477
>>215472
Если я желаю достатка - пиздовать к яваблядям?
Аноним 26/02/16 Птн 14:36:33  215478
>>215476
Я не ленивый, я тупой начинающий, плохо разбираюсь.
Аноним 26/02/16 Птн 14:38:53  215479
>>215477
Если не планируешь становиться крутым спецом, то соснешь. Макак там и так хватает.
Аноним 26/02/16 Птн 14:38:58  215480
>>215478
Если не ленивый, гугли двухпозиционное регулирование.
Аноним 26/02/16 Птн 14:40:41  215481
>>215466
>Arduino в помощь.
Да откуда же вы все лезете?
Аноним 26/02/16 Птн 14:42:33  215482
>>215481
А как надо? PIC16F84 в помощь?
Аноним 26/02/16 Птн 14:46:04  215484
>>215482
Сказали же термодатчик и реле, нахуя вот надо ардуино? Дошло до нижней границы - закрылось, дошло до верхней, открылось.
Аноним 26/02/16 Птн 14:47:56  215485
>>215454
Компаратор с гистерезисом на операционном усилителе. Никаких ардуин, по стоимости будет меньше чашки кофе.
Аноним 26/02/16 Птн 14:53:17  215486
>>215485
И будет вся эта хуйня плавать от каждого пука. Либо городить махайрайку стоимостью 5 пердуин с компенсацией и прецизионными компонентами.
Смирись уже. Будущее наступило и никто не хочет ебстись с аналоговыми схемами.
Аноним 26/02/16 Птн 14:53:22  215487
14564876028450.jpg (93Кб, 600x483)
>>215485
>>215466
Аноним 26/02/16 Птн 14:55:09  215489
>>215475
Да дело не в деньгах а в гоноре. Они же считаю себя на равных мне.
Аноним 26/02/16 Птн 14:55:17  215490
>>215454
Ну или не еби мозги и возьми готовый: mp8037r от мастеркита.
Аноним 26/02/16 Птн 14:56:30  215491
>>215486
>от каждого пука.
Нужно просто установить нижний диапазон. И после закрытия открывать только по верхней границе.

>прецизионными компонентами.
Иди нахуй.
Аноним 26/02/16 Птн 14:56:34  215492
>>215486
Но аналоговые схемы - это интересно.
Сам эмбеддер, но схемы на ОУ доставляют удовольствие простотой.
А гулять там особо нечему, если все продумать.
Аноним 26/02/16 Птн 14:57:17  215493
>>215487
Ну нихуя ты заморочился.
Аноним 26/02/16 Птн 14:57:48  215494
>>215489
Умерь своё чсв. Ты не бог.
Аноним 26/02/16 Птн 14:59:03  215495
>>215492
>если все продумать
Вооот. Для этого надо знать по-больше чем закон Ома и приплюснутый. Да и стоит ли игра свеч если цель просто сделать, а не по-ебаться.
Аноним 26/02/16 Птн 14:59:03  215496
>>215494
Я то может нет, но они - чернь. Но ты не подумай, чернь тоже нужна, кому-то же надо всё это говно делать? Но когда чернь перестаёт знать своё место - это угнетает. В прошлый раз когда такое произошло - целая страна 75 лет страдала.
Аноним 26/02/16 Птн 15:00:25  215497
>>215485
А движок-то небось отдельного управления потребует.
Аноним 26/02/16 Птн 15:01:27  215498
>>215495
Не хочешь ебаться - покупаешь готовый, как я выше указал. Девай не настолько сложный, чтобы в нем мог быть ФАТАЛЬНЫЙ НЕДОСТАТОК
Аноним 26/02/16 Птн 15:01:55  215499
>>215497
Биполярник на транзисторе, которым будет ОУ управлять.
Аноним 26/02/16 Птн 15:03:34  215500
>>215496
Тяжело тебе живется, наверное, с такими взглядами.
Аноним 26/02/16 Птн 15:15:30  215503
В чем суть АСМА в этих ваших АВРах?
пердолить каждый бит памяти или что? какой то ебанутый язык, рли.
Аноним 26/02/16 Птн 15:23:06  215504
>>215503
Суть АВР асма в его 32 командах большинство которых выполняется за один такт. Атмега с асмом это быстрый и надежный контроллер.
Ненависть к пердуинщикам и растет из-за их ебаного индусского программирования и еще из-за их омских схем.
Аноним 26/02/16 Птн 15:23:13  215505
14564893931200.jpg (55Кб, 1280x720)
Госпада, делаю зарядник для лития на пердуине. Напряжение мониторю через делитель и внутреннее опорное 1.2V откалибровал по ut61e, ток измеряю с помощью ACS712 185 mV/A. Заряжаю постоянным током пока напряжение не упрется в 4.2V, затем держу его на этом уровне пока ток не упадет до 30mAh, отключаю зарядку. Напряжением управляю ШИМ'ом с пердуины через мосфет IRF530N. наверное, к мосфету нужны досель и конденсатор или даже аппаратная шимка

Что на этом этапе я делаю неправильно и почему? inb4: зарядник

Еще мне нужна управляемая нагрузка которая сможет разряжать батареи заданным током вне зависимости от входного напряжения и температуры. Такое возможно силами полного ньюфага?

Паяльник держу во второй раз, очень туго разбираюсь в схемотехнике, могу в школьную физику и в код на полюсах. анон, извини но в гугл я не могу.
Аноним 26/02/16 Птн 15:23:33  215506
>>215503
Во встраиваемых системах битоебство - норма.
АСМ - не совсем язык, это скорее описание машинных команд в виде мнемоник, а также макросы. Не нравится - не учи. Кто тебя заставляет?
Аноним 26/02/16 Птн 15:26:39  215508
>>215505
Схему от eev нормально перевёл в слова.
Нагрузку модно сделать на той же пердуине, используя полевики, как потребители энергии, отдающих её как тепло. Ардуиной меряешь ток и стабилищируешь его, регулируя транзисторы.
Аноним 26/02/16 Птн 15:26:39  215509
>>215503
Для понимания происходящего, для понимания контроллера. Если ты надумал учить контроллеры — только асм. После всей ебли с байтами, битами, регистрами ты начнешь понимать, что хочешь от контроллера и что он может дать тебе.
Аноним 26/02/16 Птн 15:27:20  215510
>>215508
Можно нагрузку сделать вообще на lm317 в качестве стабилизатора тока.
Аноним 26/02/16 Птн 15:32:17  215511
>>215503
Ну это как сортир вилкой чистить.
Кому-то нравится, кому-то нет.
Аноним 26/02/16 Птн 15:33:05  215512
>>215508
>Нагрузку модно сделать на той же пердуине, используя полевики
>нагрузку
>на пердуине
>используя полевики
Оккам рыдает кровавыми слезами.
Аноним 26/02/16 Птн 15:35:08  215513
http://cjdroute.net/forum/viewtopic.php?f=2&t=119

Может кто-то бы помог с лазерными каналами связи для независимых mesh-сетей(ака свой интернет с блекджеком)? Очень было бы кстати, для скоростных каналов точка-точка. В виде какого-то медиаконвертора.
Аноним 26/02/16 Птн 15:39:09  215514
>>215512
Ну если нагрузку хочется регулировать не только по току, но и по "сопротивлению", то микроконтроллерное управление - единственное подходящее решение.
Есть вариант лучше?
Аноним 26/02/16 Птн 15:39:26  215515
>>215513
Ты опять выходишь на связь?
Иди esp8266 покуай уже.
Аноним 26/02/16 Птн 15:40:44  215516
>>215505
> пока ток не упадет до 30mAh
Надеюсь, это опечатка.

> Что на этом этапе я делаю неправильно и почему?
> Напряжением управляю ШИМ'ом с пердуины через мосфет IRF530N.
Потому что этот мосфет нормально открывается при 7-9 вольтах в затворе.

> наверное, к мосфету нужны досель и конденсатор
Ага. И датчик тока должен быть уже со стороны фильтрованного напряжения.
> или даже аппаратная шимка
А зачем тогда вообще пердуина?

> Еще мне нужна управляемая нагрузка которая сможет разряжать батареи заданным током вне зависимости от входного напряжения и температуры. Такое возможно силами полного ньюфага?
Твой заряжатор вполне может делать такое, по факту же, он на первом этапе работы как раз работает электронным балластом-стабилизатором тока.
Аноним 26/02/16 Птн 15:44:19  215517
>>215515
Это и так всем известное решение. Но иногда нужны и скоростные линки связи, разве нет? Лазерный линк как-раз был бы хорош, например, связать два дома.
Аноним 26/02/16 Птн 15:46:58  215518
>>215517
>Но иногда нужны и скоростные линки связи, разве нет?
Скоростной линк из лазерной указки ты не сделаешь никогда. Ты и из нормального лазера его не сделаешь. Вайфай с направленной антенной в этом случае будет куда лучше.
Аноним 26/02/16 Птн 15:50:23  215520
>>215518
> Скоростной линк из лазерной указки ты не сделаешь никогда. Ты и из нормального лазера его не сделаешь.
Открывай рот шире http://radus.laserlink.org/tx.html
Аноним 26/02/16 Птн 15:55:13  215522
>>215520
>Ethernet 10base-t.
>до 500 метров
Серанул с аутиста. На 500 метров с антенной из банки ты получишь все 54 МБит/с от 802.11g, причем в любую погоду. И это я не говорю про n и про 5 ГГц.
Аноним 26/02/16 Птн 16:00:31  215523
>>215438
> экраны посадить на GND с обеих сторон
> экран на GND с обеих сторон
И чем такое экранирование будет отличаться от обычной витой пары? Экран землится с одной стороны, а сигнальная земля пускается под ним.
Аноним 26/02/16 Птн 16:00:40  215524
14564916410980.png (176Кб, 500x365)
Посоны, сейчас начну обмазывать плату паяльной маской. Не поминайте лихом.
Аноним 26/02/16 Птн 16:01:10  215525
>>215522
Но ведь 5 ГГц от тумана и дождя охуеет. Это не для улицы технология, и уж тем более не для больших расстояний.
Хотя лазер в дождь и туман тоже соснет, спору нет.
Аноним 26/02/16 Птн 16:04:31  215526
>>215438
> Что делать с питанием?
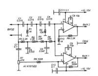
Поднимать напряжение, а рабочие 5 вольт формировать уже сто стороны панели, т.к. гонять большие токи рядом со спаем - хуевая затея. Алсоу, попробуй сделать как в IDE шлейфах - земля-сигнал-земля-сигнал-земля…
Аноним 26/02/16 Птн 16:06:45  215527
>>215526
LVDS приемопередатчик пусть мутит на ардуине.
Аноним 26/02/16 Птн 16:08:17  215528
>>215522
> обосранец маневрирует
Лол, забавно. Алсоу, проекту лет сколько посмотри, есть вероятность, что он старше тебя.
> 54 МБит/с от 802.11g, причем в любую погоду.
Когда сам закинешь 54 мбит/с на 0.5 км, в любую погоду, тогда и приходи диванизировать тут.
> И это я не говорю про n и про 5 ГГц.
Хорошо, что не говоришь, т.к. на 5 гиг проблем в разы больше.
Аноним 26/02/16 Птн 16:10:37  215529
>>215528
>Хорошо, что не говоришь, т.к. на 5 гиг проблем в разы больше.
Точно, куда больше проблем от тумана и погоды чем у ОПТИЧЕСКОГО ЛАЗОРА, дя? Мамку твою ебал, кто еще диванный.
Аноним 26/02/16 Птн 16:16:13  215530
>>215529
> Точно, куда больше проблем от тумана и погоды чем у ОПТИЧЕСКОГО ЛАЗОРА, дя?
Верно для ближнего ИК, да.
> Мамку твою ебал
Лолблядь, а с тем, что проект старше я таки угадал.
Аноним 26/02/16 Птн 16:18:53  215531
>>215499
Он откроет заслонку, продолжит крутиться и твое говно заклинит. Двигатель сгорит.

А божественная ардуина используя ШИМ отодвинет заслонку на нужное расстояние.
Аноним 26/02/16 Птн 16:21:20  215532
>>215308-кун на связи

Как снять изоляцию с проводов?
Я никогда не паял, спиздил паяльник у друга сегодня
Аноним 26/02/16 Птн 16:22:29  215533
>>215508
>Схему от eev нормально перевёл в слова.
Этот пик я нашел после того как написал пост и собрал свое говно, лол.
>сделать на той же пердуине, используя полевики
Подключаю к полевику мощные резисторы и управляю шимом или его можно вообще закоротить?


>>215510
>lm317
Достать не проблема, валяются DC-DC с али на ней.
Не совсем понятно как ей управлять. погуглю еще


>>215516
Опечатка, не знаю откуда там ампер-часы взялись.
>Этот мосфет нормально открывается при 7-9
Значит нужен еще один транзистор для управления IRF530N? Или заменить полевик на что-то другое?
Когда выбирал комплектуху для компа слышал про drMOS, это не подойдет в моем случае?


Что насчет сглаживания импульсов, есть какие-то формулы для расчетов емкости и индуктивности или чем больше тем лучше? Могу ли я выдрать дроссель и кондюк из цепи питания проца на древней матплате?

>Твой заряжатор вполне может делать такое
И правда, можно же вместо питания подключить акумм, а вот что использовать на другом конце? И с какой стороны распологать LC-фильтрвыгуглил название


бля, а как же хорошо все начиналось думал обойдусь одним транзистором и предуиной
Аноним 26/02/16 Птн 16:39:01  215534
>>215518
Я может и не сделаю лично. Но похожие подобные решения существуют. Даже есть от самоделкиных, не говоря о промышленных систем(если дать огромную мощность, можно хоть с Луной, при правильной организации. NASA уже делала, но то я отвлекся и для обычного самоделкина это слишком).

Лазерный линк имеет следующие преимущества перед Wi-Fi(наглая копипаста с того поста на форуме):
1. Отсутствие помех.
2. Размеры. Меньше, чем направленная антенна и можно даже замаскировать под какой-то.. фотоаппарат, например.
3. Легально.
4. Предсказуемо, хоть и зависимо от погоды.
Недостатки
1. Стоимость. Готовые решения стоят
совершенно неадекватно, но это исправимо.
2. Необходимость прямой видимости. Отчасти это требуется и для WiFi, но тот может пройти сквозь небольшие препятствия (например дерево). Для света лист картона уже непреодолимое препятствие.
3. Необходимость точного наведения
устройств друг на друга. То есть
требуется крепкая опора (капитальная стена), удобный доступ к устройству.

Техническое задание есть там.

>>215525
>>215529
Погоду представляет некую проблему, но тут всё-равно надо смотреть на особенности климата, местной банды при власти и так далее. Можно предусмотреть резервирование. Впрочем, глобальное потепление, все дела. Лично у моей климатической зоны условия для лазеров благоприятны.
Аноним 26/02/16 Птн 16:39:05  215535
>>215531
>божественная ардуина
Можно спичку подложить, она толкнет кнопку, а кнопка выключит мотор.
Аноним 26/02/16 Птн 16:42:03  215536
>>215454
Ты че воздух в карбюраторе подогревать собрался?
Аноним 26/02/16 Птн 16:47:07  215537
>>215533
Да, либо драйвить еще одним/тремя транзисторами, либо переходить на logic-level-мосфеты/drMOS-ы (если найдешь в рознице).
Формулы, конечно, есть, даже автоматические калькуляторы есть. Не всегда больше-лучше, можно случайно в резонанс какой-нибудь уткнуться, тогда все резко станет плохо.
> Могу ли я выдрать дроссель и кондюк из цепи питания проца на древней матплате?
Можешь. Хотя, конденсатор, лучше брать новый, т.к. электролиты деградируют со временем.

> И правда, можно же вместо питания подключить акумм, а вот что использовать на другом конце?
Ничего, нагрузкой будет LC-цепочка, ограничивающая ток и внутренне сопротивление аккумулятора. Хотя, если хочешь по уму все делать, то ставь транзистор на большой радиатор и заводи в линейный режим.
Аноним 26/02/16 Птн 16:49:36  215539
>>215532
Делаешь острым ножом/скальпелем кольцевую насечку на изоляции, такую, чтоб не доходила до жил, потом ломаешь провод так, чтобы изоляция изломилась по этой насечке. Сами жилы лудишь на таблетке аспирина, т.к. канифоль не поест лак. Дым от аспирина вдыхаешь полной грудью - не пропадать же добру.
Аноним 26/02/16 Птн 16:54:39  215542
>>215539
>Дым от аспирина вдыхаешь полной грудью - не пропадать же добру.
Лол.
Аноним 26/02/16 Птн 16:56:14  215543
>>215537
>Ничего
Это значит замкнуть выводы после LC?

Спасибо, уяснил много нового, еще погуглю теорию и потом закачусь с пруфами своего пердуино-творения.
Аноним 26/02/16 Птн 16:56:27  215545
14564949877940.jpg (42Кб, 480x360)
>>215524
Пацаны, я намазал маску! Спасибо за поддержку!! Рекомендую турецкую органзу и пяльцы, цена вопроса - 80р.
Аноним 26/02/16 Птн 16:57:00  215546
>>215531
Про концевики слышал?
Аноним 26/02/16 Птн 16:58:48  215547
>>215545
Оценил твой юмор, садомитушка.
Аноним 26/02/16 Птн 16:59:29  215548
>>215533
>Подключаю к полевику мощные резисторы и управляю шимом или его можно вообще закоротить?
Можно и закорачивать по идее, все равно по задумке ток будешь мониторить.
Аноним 26/02/16 Птн 17:04:32  215549
14564954721980.png (51Кб, 1121x315)
>>215547
Мне теперь нужно решить задачу, сколько экспонировать обычной сберегайкоя, чтоб получить нужные цыфры.
Аноним 26/02/16 Птн 17:06:33  215550
>>215549
Ну так сделай тестовую сетку.
Аноним 26/02/16 Птн 17:07:04  215551
>>215549
Радиоебители, обычно, эксперементально время подбирают, т.к. рассчитать слишком геморройно.
Аноним 26/02/16 Птн 17:11:35  215552
>>215545
>2016
>делать маску
Лол, ты серьёзно?
Сейчас все нормальные люди обкатывают схемы на макетках, а потом заказывают платы в китае, с нормальной маской, шелкографией, и переходными отверстиями.
Аноним 26/02/16 Птн 17:11:48  215553
>>215550
> сделай тестовую сетку.
Я же на двачах, какие тесты? Сразу на печатку. Не получится, буду спрашивать чем смыть маску.
>>215551
Не время экспериментировать. У жены рассада почти взошла, срочно необходим драйвер для сине-красных китайских светодиодов. Некогда объяснять, в общем.
Аноним 26/02/16 Птн 17:12:53  215555
>>215552
Вот осталось мне для своих махараек в Китае платы заказывать. Ага.
Аноним 26/02/16 Птн 17:16:24  215556
>>215555
Так ведь по деньгам тоже на тоже.
Ты блять затраты свои посчитай на текстолит, фоторезист, плёнки, краску для принтера, маску, сплав вуда + процент брака + потраченное время.
Короче долбоёб ты.
Аноним 26/02/16 Птн 17:18:16  215557
>>215556
Да, перекись водорода и лимонную кислоту ещё забыл.
Аноним 26/02/16 Птн 17:18:27  215558
>>215556
>Ты блять затраты свои посчитай на текстолит, фоторезист, плёнки, краску для принтера, маску, сплав вуда + процент брака + потраченное время.
Нука покажи мне китацев которые за вменяемые деньги запилят мне платку 300x300мм?
Аноним 26/02/16 Птн 17:21:59  215559
>>215558
Вот эти ребята заебись делают.
http://www.aliexpress.com/store/product/Double-Sided-2-Layers-PCB-Prototype-Sample-small-quantity-fast-process-service/129841_1111404122.html
Аноним 26/02/16 Птн 17:23:10  215560
>>215556
Считаю:
1.Тестолит 70х100 (кусочек от лаптя 200х300 за 150р), пусть 30р
2. Фоторезист - нинужен
3. Маска - 1/10 упаковки за 230р = 23р
4. Пленка для лазерника - спиздил на работе
5. Тонер 300р/банка на 2 заправки, пусть на 10р.
Итого - 63р.
Удовольствие от процесса - бесценно.
Аноним 26/02/16 Птн 17:25:52  215561
>>215559
Какие у него расценки? Сколько мне придётся отвалить за 300x300 приблизительно?
Аноним 26/02/16 Птн 17:32:30  215562
>>215561
Хрен знает. Никогда такие мелкие партии не заказывал.
Думаю в районе 5-10$
Аноним 26/02/16 Птн 17:32:31  215563
>>215561
>300x300
Столько и придется.
Аноним 26/02/16 Птн 17:35:11  215565
>>215563
Сколько - столько?
Вот платка прототипа 30 см на 30 см, нужно 3 штуки. Где посчитать сколько это стоить будет приблизительно?
Запилить платку и послать ему на мыло даже не предлагать, если у него невменяемая цена - я даже париться разводить это говно не буду
>>215562
Звучит как пиздёж.
Аноним 26/02/16 Птн 17:39:02  215566
14564975422080.png (14Кб, 939x296)
14564975422081.jpg (24Кб, 400x343)
>>215556
Ты мне сейчас напомнил про мои покупки радиогубительские на Али.
2652 полновесных рубля я вложил в экономику другой страны. Ладно бы там во что-то охуеть не встать нанотехнологичное, но нет, паяльник, флюс, светодиоды, пинцеты, сверла(!), во все то что Россия разучилась производить. Пичаль-тоска.
Аноним 26/02/16 Птн 17:40:53  215567
>>215566
>2652 полновесных рубля я не дал спиздить своим местным рашкованским чиновникам на постройку себе золотого унитаза
Пофиксил тебя. И да, ты сделал что-то хорошее.
Аноним 26/02/16 Птн 17:43:50  215568
>>215565
Какой же ты тупой...
Аноним 26/02/16 Птн 17:46:35  215571
У меня руки, как у алкоголика-ДЦПшника. Есть паяльник для таких случаев, дабы не пораниться? Впрочем, есть отдельный тред..
Аноним 26/02/16 Птн 17:50:30  215572
>>215568
Нет ты. По делу есть что сказать?
Аноним 26/02/16 Птн 17:51:42  215573
>>215571
Есть. Называется reflow oven.
Аноним 26/02/16 Птн 18:01:36  215574
14564988968980.jpg (67Кб, 1280x800)
Есть относительно старая, но годная мультимедиа система(много колонок и САМБУФИР), у которой тумблер включения расположен сзади саба, и каждый раз заползать под стол, путаясь в лапше из проводов, и вслепую нащупывая тумблер, мягко говоря очень-то удобно.
Хочу купить такую хуитку http://www.aliexpress.com/item/AC-Power-Energy-Saving-IR-Infrared-Wireless-Remote-Control-Outlet-Switch-Socket/32413528880.html и включать/выключать аккустику любым мимопультом. Вот только когда управление питанием происходит не с тумблера на сабе, а выдергиванием вилки, или с кнопки на пилоте, система ухает-бУхает(видимо из-за усилка внутри). Как можно решить эту проблему?
Аноним 26/02/16 Птн 18:01:59  215575
>>215571
Это ты тот кун с всд?
Аноним 26/02/16 Птн 18:12:11  215576
>>215416
Гора машинок есть на приемке чермета, их привозят помоечные грузины. (Кирова проспект, 6в) Можно что то выкупить.
Магазин запчастей нормальный Гагарина, 169, бак там пятак стоит, вообще менять бак, имхо, сомнительная хуйня. http://www.tehalliance.ru/catalog/zapchasti_dlya_stiralnykh_mashin/bak_merloni_109633/
Аноним 26/02/16 Птн 18:21:12  215577
14565000723460.jpg (740Кб, 2617x1665)
Нука все заценили прямоту моих клешней, а! Это вам не поделка дядюшки Ляо, это наше, посконное произведение искуссства!!!
Аноним 26/02/16 Птн 18:21:37  215578
>>215574
А зачем ты собственно выключаешь акустику? У меня r2800 стоят уже второй год перманентно включенные.
Аноним 26/02/16 Птн 18:22:22  215579
>>215577
Что-то пошло не так.
Аноним 26/02/16 Птн 18:23:53  215580
>>215578
Потом читаем в новостях, - %аноннейм% сгорел вместе с избой и двадцатью малолетними дитями, причина возгорания - кЗ в китайском ширпотребе от перегрева.
Аноним 26/02/16 Птн 18:25:02  215581
>>215579
Где? Я еще не экспонировал, только просушил при температуре 85 +/- погрешность утюга.
Аноним 26/02/16 Птн 18:35:10  215583
>>215580
Чет прололировал с тебя. Ты когда из дома уходишь небось и роутер из розетки выключаешь и телевизор? воду еще не забудь перекрыть
Если мне и суждено сгореть от кз то скорее от серверного шкафа на кухне или соседа снизу, но точно не от колонок. а детей у меня нет, живу один обмазанный охранкой с датчиками дыма только на кухне, лол
Аноним 26/02/16 Птн 18:36:30  215584
>>215581
>Я еще не экспонировал
Лол, ну тогда еще не пошло.
Аноним 26/02/16 Птн 18:44:49  215585
>>215578
>У меня r2800
А у меня в джва раза МОЩНЕЕ, и при долгой работе, радиатор(длинной с предплечье руки), разогревается как лампа накаливания на ~40Вт. По температуре конечно-же, а не по свечению, лол.
И держать такую дуру постоянно включенной мне претит и по экономическим причинам, и по вопросу безопасности(inb4: китайская релюха не лучше).
Аноним 26/02/16 Птн 18:48:14  215587
>>215585
> радиатор(длинной с предплечье руки), разогревается
На ХХ? Что-то не так, такого не должно быть.
Аноним 26/02/16 Птн 18:49:24  215588
>>215585
Так нужно было покупать class-D. Не греется вообще никогда.
Аноним 26/02/16 Птн 18:52:41  215590
>>215588
Двачую эту просветленную цифроблядь.
Аноним 26/02/16 Птн 19:02:01  215592
Есть китайская настольная лампа: бп на 12 вольт, видимо, и энергосберегающая лампочка, всё это на ножке.

Есть ноутбук, который стоит под этой лампой. Подключен в тот же разветвитель. В большинстве случаев, при включении лампы, ноутбук проигрывает звук подключения устройства.

При работе от батарейки такого эффекта нет. Однако, "отключения" зарядки тоже не происходит, а если бы и происходило - никаких звуков это не вызывает.

Что думаешь, анон? Почему так? Вроде как подобные лампы требуют большой ток для старта, и, следовательно, напряжение в розетке проседает. Но тогда БП бука просто бы просадил напряжение, а тут - именно вот звук подключаемого устройства.
Аноним 26/02/16 Птн 19:08:03  215594
>>215592
При выключении тоже, но гораздо реже.

Интересно же разобраться, такая-то чОрная магия.
Аноним 26/02/16 Птн 19:12:44  215596
>>215592
Вангую высокочастотные помехи от китайского говноБП. У меня светодиодная настольная лампа подключена в розетку на стене, а их той-же розетки прикурен пилот с системником, так при включении лампы может рандомно отваливаться проводные мышь/клава.
Говорят делу поможет феррит на проводе шумящего БП, или сглаживающий кондер. Что скажут батьки?
Аноним 26/02/16 Птн 19:13:33  215597
>>215594
Деспетчер устройств, олсо, действительно что-то детектит, но слишком быстро всё проходит. Лол.
Аноним 26/02/16 Птн 19:14:33  215598
>>215592
Начнем с того что твой ноут просто так никаких звуков проигрывать не будет. Мониторь что отключается или подключается. Твой блок создает электромагнитный импульс который нарушает работу ноута.
>>215597
Смотри логи шиндафс пишет тонны разных логов.
Аноним 26/02/16 Птн 19:16:03  215600
>>215598
Где смотреть логи?

Ну а хули бы и нет, там стоит микруха на USB, например, лампа - китай полный. Вай нот?.. Хорошо ещё, не сгорает ничего.
Аноним 26/02/16 Птн 19:19:35  215602
14565035753010.png (57Кб, 726x644)
>>215600
>Где смотреть логи?
Ебаный ньюфак, а еще сначала хотел посоветовать поставить человеческую операционную систему.
Аноним 26/02/16 Птн 19:30:52  215604
Анон, мне сказали, что импульсные блоки питания нельзя соединять параллельно (когда, например, один блок питания не тянет по току), на вопрос "почему?" сказали -- "ёбнет."

Почему ёбнет?
inb4: по собаке твоей ёбнет
Аноним 26/02/16 Птн 19:31:09  215605
>>215406
гальваническую развязку не завезли
Аноним 26/02/16 Птн 19:31:14  215606
>>215602
Событие 131. Т.е. ошибка при подключении устройства. Более подробно хз откуда тянуть.

Аноним 26/02/16 Птн 19:37:47  215607
Подскажите какие типы электродвигателей самые эффективные и какой КПД типичен для хороших движков 1.5-3кВт? Обороты, крутящий момент, габариты - похуй, главное чтобы в продаже были.
Аноним 26/02/16 Птн 19:38:05  215608
>>215606
Да, кстати, нечему удивляться, наверное: родной БП ноута сейчас не юзаю, а замена такая же китайская, как и лампа, наверное там вместо кольца просто кусок пластика, чтобы выглядело как у всех.
Аноним 26/02/16 Птн 19:39:54  215609
>>215606
Скорей всего у тебя винт отваливается. Бо жре он много и может голодать от провала.
Аноним 26/02/16 Птн 19:43:04  215611
>>215609
Эм. Нет. Есть же батарейка.
Аноним 26/02/16 Птн 19:43:10  215612
14565049903150.jpg (7Кб, 200x150)
>>215609
>Скорей всего у тебя винт отваливается
Нононо, отвал винта для винды - неминуемая гибель и синий экран.
Аноним 26/02/16 Птн 19:47:05  215614
14565052255960.jpg (67Кб, 1000x810)
Для улучшения приема пытаюсь сделать антенну на 1090 МГц с коэффициентом усиления побольше, чем мелкий широкополосный DVB-T-штырек. По чертежам из интернетов согнул антенну Франклина. Но вот что меня смущает, так это непосредственная подпайка коаксиального кабеля на петлю согласования.


Вопрос - не нужно ли для такой конструкции антенны симметрирующего трансформатора?
Антенна исключительно приемная.
Аноним 26/02/16 Птн 19:53:12  215616
14565055929580.jpg (96Кб, 800x600)
Помогите найти такой коннектор на Алиэкспрессе.
Может видел кто.
Мне для газоразрядников.
Аноним 26/02/16 Птн 20:17:45  215622
>>215576
Хмм, спасибо. С баком такая история. Чуть больше года назад застучали подшипники, разобрал, как и многие охуел от того, что бак неразборный. Нагуглил инструкций, распилил, поменял, склеил, скрепил саморезами. Всё было нормально, около года отработал без проблем, потом потёк, сука. Пробовал снаружи шов проклеивать, не помогло. Снова половинить и переклеивать очень влом, тем более не факт, что поможет. Поэтому думаю взять новый. Всяко дешевле новой машины.
Аноним 26/02/16 Птн 20:21:38  215624
>>215576
Если не сложно, ещё поясни, чем отличаются баки 109633 и 293409? Второй на тысячу дешевле. На каком-то сайте видел небольшую пометку, что подшипники разные, но какие в каком не написано. Где вообще такую инфу можно найти?
Аноним 26/02/16 Птн 20:29:42  215625
>>215616
Быстро поддержал отечественного торгаша!!! http://www.radiobox.ru/setup/klemmas/f1229.php
Аноним 26/02/16 Птн 20:35:44  215629
>>215553
Если уверен в непрозрачности шаблона, то засвечивай до упора.
Аноним 26/02/16 Птн 20:39:28  215630
14565083686720.jpg (72Кб, 1280x768)
14565083686741.jpg (69Кб, 1280x768)
14565083686752.jpg (72Кб, 1280x768)
Пацаны, а ёобы для зачистки проводов подобных конструкций сейчас выпускаются?
Аноним 26/02/16 Птн 20:41:05  215631
>>215630
да
Аноним 26/02/16 Птн 20:44:00  215632
>>215631
Как гуглить? Штука охуенная, но вот перемычки из мгтф ей зачищать трудновато, особенно очень короткие, нужен современный и мелкий аналог.
Аноним 26/02/16 Птн 20:44:46  215633
>>215632
Такие бери http://opttools.ru/catalog/elektromontazhnyy-instrument-i-materialy/instrument-dlya-snyatiya-izolyatsii-strippery/instrument-dlya-udaleniya-izolyatsii-samonastraivayushchiysya/kleshchi-dlya-snyatiya-izolyatsii-super-4-plus-jokari-20050/
а у тебя на пикче хуета невообразимая.
Аноним 26/02/16 Птн 20:46:05  215634
>>215633
Это лютый совок, спижженый мной из гаража, у которого я проломил крышу. Я ещё оттуда припоя метров 5 спиздил, толстого пиздатого олова.
Аноним 26/02/16 Птн 20:46:48  215635
>>215634
Ебать ты опасный.
Аноним 26/02/16 Птн 20:49:16  215636
>>215632
Можно так:
http://ru.aliexpress.com/item/Ohooenny-DIY-Brand-Automatic-Cable-Wire-Stripper-Stripping-Crimper-Crimping-Plier-Cutter-Tool-Diagonal-Cutting-Pliers/32598837237.html

>>215633
А твоя йоба мгтф 0.07 возьмет?
Аноним 26/02/16 Птн 20:52:53  215637
>>215636
Ебать, спасибо, анон! Моя ёба, кстати, 0.10 мгтф берёт, но я чтобы брало нахуярил лейкопластырем на губы, которые провод держат, а то, сука, выскальзывает.

>>215635
А то! Я там ещё дохуя релешек на свой мотоцикл нашёл, комплект стёкол на 21 волгу (надо спиздить, надеюсь за лето никто не спиздил), лампочек на мотоцикл 12 вольт, ну и мелочи вроде крюка-кошки и стального троса тонкого.
Аноним 26/02/16 Птн 20:52:58  215638
>>215636
Отэта возьмет
>>215630
Аноним 26/02/16 Птн 20:53:14  215639
>>215004 (OP)
Как избавиться от ШИМ мерцания на ноутбуке? Стоит светодиодная подсветка. Ноутбук Lenovo Thinkpad E330.
Меня это просто бесит. Ладно бы шим был с частотой 10 кГц, но нет, эта сучка работает с частотой 50-200 гц, все видно сука. Чуть бошка дрогнет - все двоится нахуй.
Кондер запаять параллельно диодоам?
Или надо индуктивность ставить?
Или вообще все нахуй выкинуть и поставить свой драйвер?
Аноним 26/02/16 Птн 21:00:15  215641
14565096151510.jpg (20Кб, 320x272)
>>215625
4730р за коннекторы и доставку?
Что-то рашинские барыги я смотрю вообще без тормозов.
Аноним 26/02/16 Птн 21:01:39  215642
>>215639
Ну скажите...
Аноним 26/02/16 Птн 21:02:36  215643
14565097569900.jpg (108Кб, 900x445)
>>215630
Вот такие тоже норм.
Аноним 26/02/16 Птн 21:05:34  215645
>>215630
>Пацаны
>ёобы
>бутылка с мочепивом
Ебучее быдло.
Аноним 26/02/16 Птн 21:06:12  215646
СУУУУКААААА, ПОМОГИТЕ БЛЯТЬ ЕБЛАНУ. Читаю уже 4-ую статью про операционые усилители не могу понять как они блять работают и, главное, нахуя они нужны. Компараторы сравнение напряжения...., СУУУУКААА, как оно в реале работает, Я ИСПАНСКИЙ ЛЕТЧИК НАХУЙ. Есть где видео схемы котороя работают с ОУ и тыкают вольтметром и объясняют как эта магия происходит? СХЕМЫ БЛЯТЬ ЭТИ НАРИСОВАНЫЕ КАК ОНО БЛЯТЬ РАБОАЕТ itt?
Аноним 26/02/16 Птн 21:11:20  215647
>>215639
Конденсатор параллельно диодам.
Главное смотри что бы кондёр был low esr, и подходил по напряжению.
Ещё можно попробовать частоту ШИМа повысить - нужно в схеме разбираться.
Аноним 26/02/16 Птн 21:11:41  215648
>>215646
НУ ПИИИИИИЗДЕЦ ТЫ ПИДОР ТУПОРЫЛЫЙ, ХУЛЕ ТУТ ОБЪЯСНЯТЬ ЕЩЕ?
Аноним 26/02/16 Птн 21:13:14  215649
>>215647
У меня еще вопрос: а что собственно управляет подсветкой? Сама матрица, или ноутбук?
Мне проще паять как-то мамку, чем матрицу
Аноним 26/02/16 Птн 21:14:30  215652
>>215639
Светодиоды имеют неравномерный спектр при изменении тока. По этому либо долбится в шим либо сидеть с перекошенными цветами.
Аноним 26/02/16 Птн 21:15:33  215654
>>215645
>Ебучее быдло.
Кто бы говорил.
Мимосемен
Аноним 26/02/16 Птн 21:15:45  215655
>>215652
Уж лучше с перекошенными цветами, чем блевать каждую секунду.
Аноним 26/02/16 Птн 21:18:43  215656
>>215655
Еще есть третий вариант постоянно 100% подсветка, тогда и цвета норм и шим не нужен.
Аноним 26/02/16 Птн 21:19:02  215657
Чики, радиолюбители. Ньюфаг просит помощи.
Есть обычные наушники для плеера с джеком 3.5вроде и мини-колонка, подключаемая через 2 обычных оголённых провода.
Так вот вопрос: смогу ли я взять наушники, отрезать джек и припаять его к проводам от колонки, чтоб вся эта система работала и играла музычка через колонку?
Аноним 26/02/16 Птн 21:19:32  215658
>>215657
Нет не можешь.
Аноним 26/02/16 Птн 21:22:53  215660
14565109740770.jpg (157Кб, 1500x1000)
>>215649
Там должна быть отдельная плата внутри экрана - кондёр на ней.
Аноним 26/02/16 Птн 21:23:52  215661
>>215656
Глаза болят. Вот такой вот пиздец.
Аноним 26/02/16 Птн 21:24:25  215662
>>215646
Дело в том, что они появились случайно, это было при производстве таймера 555, кстати он тоже специально не разрабатывался, это модифицированный дифференциальный усилитель + инвертор Шмитта. В них происходит очень много необъяснимых процессов, которые сами ученые объяснить толком не могут, просто еще формул таких в физике нет. Скорее всего, в те времена автоматы по производству были не совсем точные, вот и получилась внутри схемы, так называемая "сопля". А сейчас их просто копируют, не вдаваясь в подробности (и называют по разному, учитывая погрешности по производству), сказано, какой вывод за что отвечает, учитывая показания приборов. Это некий черный ящик. Просто прочитай про ноги и запомни.
Аноним 26/02/16 Птн 21:24:36  215663
>>215660
Прикол в том, что нет платки. Точнее она совмещена с драйвером кристаллов. А туда лезть страшновато.
Аноним 26/02/16 Птн 21:26:33  215664
>>215662
Двачую адеквата 80% интегральных схем так появились.
Аноним 26/02/16 Птн 21:27:01  215665
>>215663
С фотографиями было бы намного лучше.
Аноним 26/02/16 Птн 21:27:15  215666
>>215657
Можешь, но будет тихо. Нужно вот-такую вот хуйню иметь: http://aliexpress.com/item/mega-huinya/32448451622.html
Аноним 26/02/16 Птн 21:27:45  215667
>>215639
Если там невидиа, то попытай счастья с настройками контраста в видеодрайверах. Но это я теоризирую, а практически на ноутах такое не проделывал. Делал на стационарных дисплеях, помогало. То есть яркость оставить на максимуме и попробовать уменьшить её же контрастом.

Аноним 26/02/16 Птн 21:28:40  215668
>>215665
Вот матрица LTN133AT20
Я погуглил пинаут - понял, что на последние три контакта (40 контактов всего) подается напруга для диодов. И еще я заметил в пинауте какой-то PWMIN. Может быть его шатать надо?
Аноним 26/02/16 Птн 21:30:54  215671
>>215666
или такую www.aliexpress.com/item/amplifier/32512146502.html
Аноним 26/02/16 Птн 21:36:49  215676
>>215662
>>215662
Ты меня не траллишь? Я просто не видел статей где подходили с расчетами, типа "Зырь сюда, хуйленыш, сюда даем епта 12 вольт на этот член этому многочлену , а эту ногу хуяк, землю кидаем, видал, уебок, а тут у этой хреновины бач на выходе -5 вольт, ооо видал?" . Нужна мне такая статья, а то схемы эти рисованые в этом конктретном случае не понимаю.
Аноним 26/02/16 Птн 21:39:39  215678
>>215676
> Нужна мне такая статья
Датащит открой, там кроме схемы написано примерно так
>"Зырь сюда, хуйленыш, сюда даем епта 12 вольт на этот член этому многочлену , а эту ногу хуяк, землю кидаем, видал, уебок, а тут у этой хреновины бач на выходе -5 вольт, ооо видал?"
Аноним 26/02/16 Птн 21:40:14  215679
14565120141970.jpg (8Кб, 191x231)
>>215671
Говно. Через такую:
Аноним 26/02/16 Птн 21:42:51  215681
>>215678
Да нет никаких схем и датащитов, то чо? Это черный ящик. Там просто черный квадрат нарисован. Я слышал один ученый пытался доказать, он доказывал всю ноч, а потом умир (((
Аноним 26/02/16 Птн 21:44:30  215685
>>215630
Удваиваю вопрос. Когда работал слаботочником, мне сильно экономила силы и нервы, для разделки меди, коксы, да и по электрике, вот такая штука http://www.aliexpress.com/item/Yellow-Stripping-Tool/32556334500.html Вот для дома очень не хватает стриппера, особенно для тонких многожилок, а то от этих ножичком/зажигалочкой/паяльником/зубами пиздецом тянет.
Аноним 26/02/16 Птн 21:45:33  215686
>>215681
Наверное если объединить несколько сотен тысяч ОУ получится искусственный разум.
Аноним 26/02/16 Птн 21:46:38  215689
>>215662
>>215662
Я вот такую статью нашел http://radiokot.ru/start/analog/basics/17/ тут как бы для даунов объясняют, но вот на этой хуйне у меня моск вспкипел
>Ну а раз так, то на резисторе R1 создается падение напряжения, равное IR1. То есть на выходе будет напряжение равное Uвх(R1/R2)
Что это за пиздец?
>Uвх(R1/R2)
Почему умножая напряжение на сопротевление у него получается напряжение, я не понимат.
Аноним 26/02/16 Птн 21:50:07  215693
>>215676
Ты назвал себя ебланом, начал материться, вот и реакция, я и еще несколько человек тебе сказали. Что ты ведешь себя как дурак?
Ты наверное уперся в какую нибудь статью со сложными расчетами, по типу Тицце Шэнка а в голове каша.
Вот я нагуглил за тебя:
http://cxem.net/beginner/beginner96.php

Суть операционного (дифференциального) усилителя - усиление разности сигнала. Возьми самый что ни на есть простой - к155уд1. Поставь крутилки, там, сям и посмотри в осциллограф.
Аноним 26/02/16 Птн 21:50:12  215694
>>215645
Это квас, пиздоглазое мудило.

>>215685
Я зажигалкой в машине заебался провода ебашить, лол.
Аноним 26/02/16 Птн 21:50:47  215696
>>215685
>>215630
http://leroymerlin.ru/catalogue/instrumenty/slesarno_montagnyy_instrument/passatigi_ploskogubtsy_tonkogubtsy/13809941/
А что по поводу этого?
Аноним 26/02/16 Птн 21:51:00  215697
>>215689
В х (Ом/Ом) = В
Аноним 26/02/16 Птн 21:54:37  215700
>>215668
Въебался ты короче.
Ставь яркость на 100% и делай тонировку экрана.
Аноним 26/02/16 Птн 21:55:47  215701
>>215700
>тонировку экрана.
Программную разумеется.
Аноним 26/02/16 Птн 21:56:39  215702
>>215700
>>215701
Спасибо. Чет я тупанул как-то...
Аноним 26/02/16 Птн 21:56:47  215703
Пацаны, как лудить жало?
Аноним 26/02/16 Птн 21:56:58  215704
>>215701
Хорошо, что исправил, ньюфаги как дети.
Аноним 26/02/16 Птн 21:59:03  215707
>>215703
Лудом. Берешь ЛУД в левую руку, лудило в правую и ЛУДИШЬ!!1
Аноним 26/02/16 Птн 21:59:07  215708
>>215693
Эту я уже пытался читать. 2 ссылка в гугле.
Аноним 26/02/16 Птн 21:59:31  215709
>>215703
Зачем его лудить, оно уже облужено.
Аноним 26/02/16 Птн 21:59:43  215710
>>215577
Это что, металлизация?
Аноним 26/02/16 Птн 22:00:20  215712
>>215709
Нихуя, не облужено. (Паяльник за 330 рублей, хуле ты хотел?)

>>215707
Дристанул тебе за щеку.
Аноним 26/02/16 Птн 22:00:25  215713
>>215710
Я про дырки.
Аноним 26/02/16 Птн 22:01:05  215715
>>215646
Вот годная статья http://cxem.net/beginner/beginner96.php
Аноним 26/02/16 Птн 22:02:07  215717
>>215713
Маску сверлом подчистил, чтоб пленка прилегла поплотней.
Аноним 26/02/16 Птн 22:02:19  215718
>>215703
1. Что за паяльник? Жало какое?
Если это медь:
берешь канифоль, нож, припой. Шкрябаешь паяльник в разогретом состоянии, пытаешься утопить шарик припоя в канифоли. После чего вытираем об мокрую тряпку.
Если это китайксая необгорайка? Делай как медь, шкрябай.
Если это нормальное жало - меняй жало. Или пробуй по мокрой тряпке поводить.
Аноним 26/02/16 Птн 22:04:43  215719
>>215712
Окунаешь раскалённое жало паяльника в канифоль, а потом сразу в олово.
Если нет канифоли - можешь воспользоваться таблеткой аспирина.
Аноним 26/02/16 Птн 22:07:04  215720
>>215708
Значит, напряги свой разум и разберись.
Аноним 26/02/16 Птн 22:07:22  215721
>>215693
А в multisim можно просимулировать работу ОУ?
Аноним 26/02/16 Птн 22:07:54  215722
>>215719
> Если нет канифоли
Нехуй и браться за паяльник.
Аноним 26/02/16 Птн 22:08:54  215724
>>215718
ZD-23, китайская необгорайка.

>>215719
Спасибо всем ответившим!

>>215721
Да, я там генераторы на ОУ тестировал.
Аноним 26/02/16 Птн 22:09:53  215725
14565137934850.jpg (58Кб, 640x640)
Зазырьте какой годноты заказал, а?
Аноним 26/02/16 Птн 22:29:13  215731
14565149539600.png (75Кб, 1232x844)
>>215676
Аноним 26/02/16 Птн 22:37:00  215734
14565154207860.jpg (115Кб, 1280x720)
Это из платиновых вопросов, но все же. На олиэксреSSе узрел DSO138 DIY Kit 1300рэ, 220Khz для начинающего эта ебала подойдет? Можно ли этой махарайкой диагностировать/чинить телефоны/планшеты?

http://ru.aliexpress.com/item/DSO138-2-4-TFT-Digital-Oscilloscope-Kit-DIY-Parts-Pocket-size-Handheld-Electronic-Learning-Set-1Msps/32507320092.html
Аноним 26/02/16 Птн 22:42:38  215735
>>215724
>>215720
>Таким образом, при равенстве номиналов Rоос и Rвх, напряжение на выходе ОУ будет равно напряжению на его входе по величине, но инверсное по полярности.
Это и есть вся суть ОУ?
>>215731
Лол, спасибо конечно, но я пока даже такие "простенькие" схемы не могу читать.
Аноним 26/02/16 Птн 22:44:41  215736
>>215734
Тоже на него посматриваю. Такая-то игрушка прикольная.
Цифровые схем пойдет диагностировать. Ну или с операционниками играться.
Аноним 26/02/16 Птн 22:46:39  215737
>>215736
Алсо есть версия от Sainsmart, с кошерным черным текстолитом.
Аноним 26/02/16 Птн 22:47:02  215738
>>215735
И еще в том, что его входы не потребляют ток.
Аноним 26/02/16 Птн 22:50:02  215739
>>215735
>Это и есть вся суть ОУ?
Там же написано даже, это будет повторитель сигнала, инвертирующий.

>Увеличим номинал Rоос до 10 кОм. Теперь напряжение на выходе ОУ при тех же остальных условиях составит уже 10 В. Во-о-от! Наконец-то мы получили инвертирующий усилитель!
Т.е. подкручивая ООС ты меняешь коэффициент усиления твоего ОУ.
Аноним 26/02/16 Птн 22:53:21  215742
>>215734
>Можно ли этой махарайкой диагностировать/чинить телефоны/планшеты?
Ну конечно же НЕТ.
Аноним 26/02/16 Птн 22:54:50  215743
>>215742
Развернутый ответ дай плис и не троль.
Аноним 26/02/16 Птн 22:56:12  215744
>>215743
Программи́руемая логи́ческая интегра́льная схе́ма (ПЛИС, англ. programmable logic device, PLD) — электронный компонент, используемый для создания цифровых интегральных схем. В отличие от обычных цифровых микросхем, логика работы ПЛИС не определяется при изготовлении, а задаётся посредством программирования (проектирования).
Аноним 26/02/16 Птн 23:01:40  215745
>>215743
>Analog Bandwidth: 0-200KHz
Что-то совсем мало.
Аноним 26/02/16 Птн 23:02:49  215747
>>215745
Какой оптимальный варик?
Аноним 26/02/16 Птн 23:03:06  215748
>>215747
20Mhz
Аноним 26/02/16 Птн 23:05:17  215749
>>215745
Stm32 больше и не высрет.
Аноним 26/02/16 Птн 23:06:39  215751
>>215748
Допустим. Где конкретно, в диагностике и ремонте телефоно-планшето говна, предел в 200khz будет сказываться?
Аноним 26/02/16 Птн 23:07:41  215752
>>215747
Не менее 100Mhz, даже если ты не планируешь работать на таких частотах.
Вся фишка в том что такой осцилл будет гораздо точнее отображать сигналы.
Аноним 26/02/16 Птн 23:11:49  215753
>>215751
Микросхемы работают на более высоких частотах чем твои 200, точности никакой, ты даже usart не увидишь, таймер, частоту резонатора, да много там всякого говна, я микроконтроллерами занимаюсь, понятия не имею что там смотрят в планшетах, но для МК мне бы не хватило, смотреть протоколы и прочее.
>>215752
Да. Я преуменьшил. Мой Тектроникс 60Mhz. Но я работаю со звуком и МК и мне ок.
Аноним 26/02/16 Птн 23:15:09  215754
>>215739
Господи, что мне не нравится во всей этой радиоэлектронике так это множество эпитетов, миллионы стандартов и отсуствие обучалок для новичков по типу "учим теорию - сразу применяем на практике.Выучили ОУ - взяли к155уд1 и спаяли схемку"
Что ты подрузумевашь под понятием "сигнал" - напряжение, силу тока?
Аноним 26/02/16 Птн 23:19:56  215756
>>215753
Ты меня убедил. Есть какая-то золотая середина для осцылов на 100Mhz, так что бы по карману несильно въебало и качество/функции на уровне были?
Аноним 26/02/16 Птн 23:24:59  215759
>>215693
>к155уд1
>>215754
>к155уд1
Я в том посте ошибся, говорил про кр140уд1
Сигнал - это визуальное представление тока или напряжения, изменяющийся с течением времени.
В большинстве случаев смотрят напряжение осциллографом.
А что мешает в breadboard вставить микросхему и тыкнуть осциллографом, покрутить переменники?
Аноним 26/02/16 Птн 23:26:17  215761
>>215756
niet
всё дораха или забухром и надо растаможивать
Аноним 26/02/16 Птн 23:27:48  215762
>>215753
А што если юзать делитель частоты и эту махарайку на 200кГц? Взлетит?
Аноним 26/02/16 Птн 23:32:14  215763
>>215756
Был owon hds1022m, сейчас Tektronix TDS-1002B
Если денежек совсем нет купи себе советский
с1-72 - 10Мгц.
Высокочастотный - 100Мгц С1-99

>>215762
нахер оно тебе надо?
Аноним 26/02/16 Птн 23:38:16  215766
>>215756
Ну смотря что у тебя там по финансам.
Лично я считаю что если уж брать, то нормальный, тем более если ты планируешь серьёзно всем этим заниматься.
Аноним 26/02/16 Птн 23:44:45  215769
>>215759
>А что мешает в breadboard вставить микросхему и тыкнуть осциллографом, покрутить переменники?
У меня этого всего нет, лол.
А разве осциллографом не измеряют колебания? А тут же постоянный ток надо измерять, разве нет?
Аноним 26/02/16 Птн 23:53:15  215771
>>215738
Что?
Аноним 26/02/16 Птн 23:53:30  215772
>>215769
Ты не понял. Ты делаешь схему, на ОУ. А потенциометром (не забудь с защитный резистор) ты изменяешь сопротивление в обратной связи, если ты всё сделал правильно, то
>выходное напряжение больше входного (иными словами, коэффициент усиления Ку) во столько раз, во сколько раз сопротивление Rоос больше, чем сопротивление Rвх.
> А тут же постоянный ток надо измерять, разве нет?
Это переменка, ставь осциллограф на переменку. Еще на входе поставь 0.47мкф конденсатор, неполярный (один конец к осциллу, другой к выходу), это для того чтобы убрать постоянную составляющую.
Аноним 26/02/16 Птн 23:57:07  215773
>>215771
Операционный усилитель потребляет крайне малый ток, ввиду большого входного сопротивления ОУ.
Аноним 27/02/16 Суб 00:20:10  215775
>>215763
Ну норм осцил жи дораха. А так вроде ничего выходит.
Аноним 27/02/16 Суб 00:28:06  215776
>>215775
Ну если норм дораха, посмотри на авито отечественный.
Аноним 27/02/16 Суб 00:50:32  215778
>>215773
Так лучше.
Аноним 27/02/16 Суб 01:10:33  215781
>>215624
>чем отличаются баки 109633 и 293409
Прости, но таких тонкостей я не ебу, я обычный кузмич, машинки если чиню, то заменой поврежденной части с другой, причем бак и контроллер считаю фатальными повреждениями. Таки не игнорь черметку, там штук 10 всега стоит, они из них медь ковыряют. Последний раз выкупал там вещи по 15р\кг, но это без меди. Возможно сейчас подороже. могу скинуть номер чувачка оттуда на мыло.
Аноним 27/02/16 Суб 02:16:39  215785
Анон страдающий по ОУ, я тебе годноты принес. Обмазывайся.
http://cxem.net/sound/amps/amp173.php
Аноним 27/02/16 Суб 02:18:48  215786
Посоны, можно ли в БП от компудахтера к выходной обмотке транса(например которая формирует 12В) подрубить другой трансформатор который будет повышать напругу с 12 до 30в? А то эти бпшные трансформаторы хуй разберешь
Аноним 27/02/16 Суб 02:20:03  215787
>>215542
Ну а чо, везде эти курино-петушиные гриппы, лишним не будет защититься от них.
Аноним 27/02/16 Суб 02:22:01  215788
>>215754
Ты - хуй. Попробуй читать шапку, может отпустит.
Аноним 27/02/16 Суб 02:27:27  215789
>>215786
Зачем тебе разбирать импульсный транс? Покрути скважность ШИМ и будет тебе 30 вольт. Ну только всю обвязку соотвественно поменяй.
Аноним 27/02/16 Суб 02:38:32  215790
>>215789
Мне надо 2 обмотки чтобы УНЧ запитать
Аноним 27/02/16 Суб 02:48:08  215791
>>215790
Двуполярка что-ли нужна? Ну вот например http://www.radiokot.ru/circuit/power/converter/01/

Аноним 27/02/16 Суб 02:53:45  215792
>>215791
За сцылку спасибо. Но все же интересно, заработает ли та шляпа с подключением второго транса
Аноним 27/02/16 Суб 03:02:31  215793
>>215792
Не, не заработает. И даже с намоткой второй вторички на готовый транс врядле заработает. Загугли как работает импульсный БП.
Аноним 27/02/16 Суб 04:25:02  215797
14565363022400.jpg (58Кб, 604x404)
>>215392
ну мне светить особо не надо, именно для индикации, и чтоб красивошно всё блестело.
конкретно такие хочу использовать для панельки микшера, и запилить ещё овердрайв на них - в обратную связь операционника. А дополнительный подгруз будет на стеклянных германиевых диодах, подсвечу их оранжевым светодиодом чтоб на лампу похоже было, лел

>>215405
благодарствую

>>215567
кекнул с этого экономического диверсанта
верить в 16-м году в золотые унитазы, это уже даже как-то пошло.
кстати, после украинских событий намеренно не покупаю ничего американского, и радиодеталями стараюсь закупаться именно отечественными/белорусскими, посылая нахуй даже китай за компанию. вот подумываю на эльбрус скопить, так-как в игры всё равно не играю. будет греть душу как родное поделие.

>>215566
светодиоды 307-е же есть. или тебе нужны именно яркие?
пинцеты хирургические очень годные, всегда пользуюсь ими. даже не интересовался бывают ли специальные для радиогубительства
флюс в жизни не использовал, хватает канифоли
Аноним 27/02/16 Суб 04:35:34  215798
>>215523
Почитал про это, понял что экран вешается на землю со стороны источника сигнала. Остановлюсь пока на варианте 3 кабелей.
>>215526
Как это сделать с минимальными затратами? Купить преобразователь уровней 5-12В, или просто сделать на транзисторных ключах/высокоскоростных оптопарах?
>>215527
LVDS конечно очень бы помог (читал аппноут техасских инструментов про удлинение SPI через LVDS), но микросхемы приемников и передатчиков (sn65lvdt14 и sn65lvdt41) в моей мухосрани не достать.
Аноним 27/02/16 Суб 07:52:32  215819
14565487525430.jpg (78Кб, 596x524)
Злоебучую резинку можно на что-то заменить? Не могу добиться равномерного прижима! Ебался как мог контакты облуживал, ставил свежую резинку, нихуя не помогает.
Частотомер Аноним 27/02/16 Суб 08:34:49  215822
14565512893460.jpg (272Кб, 1600x1346)
Угорел по советским продуманным схема и решил собрать необходимый в сельском хозяйстве прибор - ЧАСТОТОМЕР.
Где брать закаленные временем комплектующие? Или обмазаться Verilog-ом и ваять на ПЛИСке?
Аноним 27/02/16 Суб 08:38:25  215823
>>215822
На плиске? Ты ебанутый?
Частотомер Аноним 27/02/16 Суб 08:42:56  215824
14565517769900.jpg (138Кб, 1920x1080)
>>215823
> Ты ебанутый?
Возможно. А что не так в ПЛИС? У меня горы EPM3256AQI208-10N от запрещенных в РФ игровых автоматов, хочу пустить их в дело, а дела не придумывается.
Аноним 27/02/16 Суб 08:42:58  215825
>>215689
R1/R2=Ом/Ом=безразмерная величина.
Умножаем напряжение на бр и получаем напряжение
Аноним 27/02/16 Суб 08:45:19  215827
>>215824
>игровых автоматов
Лол, а что там плиски делали? Думал там армы обычные.
Аноним 27/02/16 Суб 08:49:04  215828
>>215827
Армы графон не потянут.
Аноним 27/02/16 Суб 08:52:51  215829
>>215824
Плис пускать туда, где хватит логики за 100р? Извращение. В крайнем случае дешевый мк, но не плис.
Частотомер Аноним 27/02/16 Суб 08:53:12  215830
14565523922330.jpg (194Кб, 696x519)
14565523922371.jpg (816Кб, 2048x1806)
>>215827
> EPM3256AQС208-10N там
Извиняюс, букву спутал.
Вот такие платы внутре автомата
Частотомер Аноним 27/02/16 Суб 08:54:46  215831
>>215829
> дешевый мк
Завязан на свой тактовый генератор и показывает погоду на Марсе, а не измеряемую частоту.
Аноним 27/02/16 Суб 09:00:19  215834
>>215831
Любой частотометр завязан на тактовый генератор
Аноним 27/02/16 Суб 09:00:49  215835
>>215827
> там армы обычные
Ага, в 2000-х
> Армы графон не потянут.
Какое же колдунство мне видиво в планшете показывает?
Аноним 27/02/16 Суб 09:02:42  215836
>>215835
А. в глаза ебусь еба.
Аноним 27/02/16 Суб 09:06:24  215837
>>215788
Иди в степь со своим ревичем
Аноним 27/02/16 Суб 09:43:08  215840
14565553884630.jpg (24Кб, 474x269)
Что за значки с циферками на КТК?
Аноним 27/02/16 Суб 09:47:38  215841
>>215840
Дата рождения.
Аноним 27/02/16 Суб 09:52:21  215842
14565559418140.jpg (6Кб, 139x123)
>>215841
А значок?
Аноним 27/02/16 Суб 09:53:11  215843
>>215840
На твоих фото - значок завода-изготовителя, неделя и год производства.
Кроме этого, пишут емкость и ТКЕ. Если ТКЕ не написан - определяется по цвету корпуса и цветным точкам на нём.
Звезда - военная приемка.
Аноним 27/02/16 Суб 09:53:57  215844
>>215828
А плиска на 256 макроячеек покажет, лол?
Аноним 27/02/16 Суб 09:55:38  215845
14565561385960.jpg (82Кб, 600x450)
>>215843
Ясно.
Аноним 27/02/16 Суб 10:00:34  215847
>>215843
Эт п33 всего на 100 вольт чтоле?
Аноним 27/02/16 Суб 10:20:43  215848
14565576436180.jpg (89Кб, 604x497)
14565576436191.jpg (47Кб, 604x334)
14565576436202.jpg (47Кб, 604x453)
Анон помоги!!! Нужны схемы для даб сирен, типа таких
Аноним 27/02/16 Суб 10:21:54  215849
>>215848
А вот так они звучат!! Анон выручай вобщим, не могу в гугл!
https://www.youtube.com/watch?v=HOZ7HgWZ1tU
Аноним 27/02/16 Суб 10:50:21  215850
>>215849
Звучит как синус синуса. А вообще как говно.
Аноним 27/02/16 Суб 10:51:53  215851
>>215829
В том и смысл ПЛИС, что не надо городить ёбанную кучу корпусов, а все функции вложить в один.
Аноним 27/02/16 Суб 11:13:44  215853
>>215851
Кажется кто-то вчера узнал о существовании ПЛИС.
Аноним 27/02/16 Суб 11:21:07  215854
>>215830
Боже, какая годнота. Прямо готовая к употреблению отладочная плата.
Аноним 27/02/16 Суб 11:25:38  215855
>>215834
Да, только в нормальных частотометрах стоит термостабилизированный особо стабильный опорный тактовый генератор.
Даже в сраных Ч3-54 стоял очень годный опорник на 5МГц.
Аноним 27/02/16 Суб 11:27:55  215856
>>215849
По звуку совсем на дерьмо не похоже, зато похоже на говно.
Аноним 27/02/16 Суб 11:32:35  215858
>>215850
>>215856
Удваиваю.
А что современные медиа добрались на конец-то до монетизации даба? сужу по количеству интересующихся даунов
Аноним 27/02/16 Суб 11:33:40  215859
14565620201440.jpg (331Кб, 1920x1082)
>>215854
Еще такие были, только дальше POST-экрана не грузиццо.
Аноним 27/02/16 Суб 11:34:55  215860
>>215859
А там что виа?
Аноним 27/02/16 Суб 11:35:52  215861
>>215860
AMD Geode
Аноним 27/02/16 Суб 11:36:11  215862
>>215858
о чем ты пидор?? хочу использовать это дерьмо в группе, не понимаю почему ты несешь о монетизации? обоснуй
Аноним 27/02/16 Суб 11:37:56  215863
>>215862
Где искать ваши "группы"? У нас вообще чот музыкальное в стране шевелится? Или Лепсу с Пугачихой за всех отдуваться до смерти?
Аноним 27/02/16 Суб 11:41:40  215864
>>215863
смотря что ты имеешь ввиду, говоря музыкальное... а ваще все сидят в глубоком андере за неимением денег, да и кому нужен даб в нашей стране, трем пидорам обкуренным??
Аноним 27/02/16 Суб 11:42:19  215865
>>215863
а так то есть отличные музыканты!!! это правда))
Аноним 27/02/16 Суб 11:43:00  215866
14565625803780.jpg (2094Кб, 3264x1840)
>>215860
Последний вариант добытый личинусом. Работает. ВинХР ставил. Вин2к довольно шустро шевелится.
Аноним 27/02/16 Суб 11:44:24  215867
>>215864
> за неимением денег
Господь дал им ПК и интернет, а они опять в андере. Хоть пару ссылок на наших кинь в саундклоуде?
> трем пидорам обкуренным??
Я четвертым побуду.
Аноним 27/02/16 Суб 11:47:09  215868
>>215866
GPIO, SPI, I2C там всякие есть?
Аноним 27/02/16 Суб 11:49:51  215869
>>215868
pc/104 есть, а дальше мастырь что хочешь.
Аноним 27/02/16 Суб 11:56:09  215872
>>215867
https://soundcloud.com/rebelsteppa
https://soundcloud.com/plusstepper
https://soundcloud.com/grekselectah
Аноним 27/02/16 Суб 12:00:08  215873
>>215867
https://soundcloud.com/bushtown_records
Аноним 27/02/16 Суб 12:00:41  215874
>>215863
>Где искать ваши "группы"?
Посмотри обзорчики этой мразины. /vk.com/mb_packet
Аноним 27/02/16 Суб 12:07:30  215875
>>2>>215874
>>215874
действительно мразина чувак)) ну он соответственно всякое дерьмо и обзирает
Аноним 27/02/16 Суб 12:07:38  215876
>>215872
Годно, послухаю. А типа такого творчества малоизвестной группы, наши не ваяют?
Аноним 27/02/16 Суб 12:07:55  215877
>>215876
Ссылка отлипла
https://soundcloud.com/soulware/return-to-the-source-pt-1
Аноним 27/02/16 Суб 12:09:48  215878
>>215877
https://soundcloud.com/soulware/nachur-beyond-the-dream
Надо завязывать, чай не музач, ща модер пизды даст понюхать.
Аноним 27/02/16 Суб 12:10:33  215879
>>215876
ну это же все наши и есть
Аноним 27/02/16 Суб 12:13:29  215880
>>215876
да дохуя, хоть здесь глянь
https://vk.com/daily_vibes
Аноним 27/02/16 Суб 12:14:34  215881
>>215875
Мразина не как что-то плохое имелось мною ввиду.
Аноним 27/02/16 Суб 12:15:56  215882
>>215881
пробел забыл
Аноним 27/02/16 Суб 12:41:21  215884
>>215797
> не покупаю ничего американского, и радиодеталями стараюсь закупаться именно отечественными/белорусскими, посылая нахуй даже китай за компанию
Ты, главное, не узнавай, что добрых две трети наших компонентов на забугорном оборудовании клепается, а то вообще туго станет.
Аноним 27/02/16 Суб 12:41:30  215885
>>215819
>Ебался как мог контакты облуживал
В мусорку теперь её выкинь, умник.
Там достаточно было ластиком контакты до блеска зачистить и спиртом обезжирить, и всё бы прижалось как надо.
Аноним 27/02/16 Суб 12:46:18  215886
>>215798
Так я не про сигнальное, хотя да его тоже можно сдвинуть вверх, можно даже какими-нибудь max232, если скорости спаев небольшие. Вообще, я про напряжение питания, т.к. дисплей много потребляет -> наводит много в сигнальных цепях, снизишь ток -> снизишь наводки.
Аноним 27/02/16 Суб 12:47:05  215887
>>215885
Ну ладно тебе. Припой мелкой оплеткой снять на ухнарь, должно еще поработать но недолго.
Аноним 27/02/16 Суб 12:50:22  215888
>>215797
> светодиоды 307-е жи есть
Мне для фитоподсветки нужны были 440-445нм и 650-660нм х 3Вт. Наших вообще не нашел, брендовые дичайших денег стоят, китайса 20шт за 700р продал. Хотя чем глубже внедрился в эту тему, тем сильнее разочаровался в фитосветодиодах. Лучше бы пяток Осрам Флуора купил бы.
Аноним 27/02/16 Суб 12:51:13  215889
>>215884
Главное не забыть, кто отец электроникитогда он и вовсе сознание потеряет.
Аноним 27/02/16 Суб 12:57:50  215890
>>215884
> не покупаю ничего американского, и радиодеталями стараюсь закупаться именно отечественными/белорусскими, посылая нахуй даже китай за компанию
Тот кто это написал конченый человек ссыте ему в рот, выебите его мать.
Покупать там где оптимальное для тебя соотношение цена/качество и сроки поставки.
Аноним 27/02/16 Суб 13:05:37  215891
>>215890
Ох как либерахе припекло. Человек покупает там, где ему нравится, а ты ссышь на него. Говно ты, а не человек.
Аноним 27/02/16 Суб 13:05:38  215892
>>215797
>кекнул с этого экономического диверсанта
>верить в 16-м году в золотые унитазы, это уже даже как-то пошло.
>кстати, после украинских событий намеренно не покупаю ничего американского, и радиодеталями стараюсь закупаться именно отечественными/белорусскими, посылая нахуй даже китай за компанию. вот подумываю на эльбрус скопить, так-как в игры всё равно не играю. будет греть душу как родное поделие.
Откуда это зомби на моем дваче?
Тут думаешь как по блюкарду съебать в гермашку нищим айтишником, а это чмо окапывается в своей землянке. да потрет меня моча
Аноним 27/02/16 Суб 13:19:53  215894
>>215892
Проиграл с этого мамкиного поросёнка. Выкупи у Абу борду или раздел и тогда называй что-то здесь своим. А пока твои поросячьи визги никому не интересны.
Аноним 27/02/16 Суб 13:20:17  215895
>>215891
Ты - наркоман, старайся впредь избегать этого, а пока не отпустило, проверь нет ли либерах под кроватью и филиала госдепа в туалете. Ни на кого я не ссал, у меня вообще, все норм с удержанием мочи, так что не надо этих грязных проекций.

> Говно ты, а не человек.
Возможно. Всяко лучше, чем, как ты, хуем быть.
Аноним 27/02/16 Суб 13:21:20  215896
>>215895
>Тот кто это написал конченый человек ссыте ему в рот, выебите его мать.
Ну-ну. Ещё раз прочти, что ты накарябал, выблядок.
Аноним 27/02/16 Суб 13:22:28  215897
>>215894
Так откуда ты к нам пришел, с пикабу какого?
Аноним 27/02/16 Суб 13:25:31  215898
>>215896
Ну вот, хуйланчик деревянный не успел начать политсрач, как сразу обосрался. Даже скучно как-то.
Ты призыв нассать и, собственно, процесс нассывания различить способен, обосранец древоголовый?
Аноним 27/02/16 Суб 13:27:15  215899
Наверно у вас в /ra это нормальное явление протечки со всяких radiokot.

Охуеваю с вашего контингента, будто в /b попал.
Аноним 27/02/16 Суб 13:32:26  215901
Мочератооооор!!! У нас ту /ро/ протёк!! Быстро задраить люки и прибраться.
Аноним 27/02/16 Суб 13:33:56  215902
>>215899
Да ладно, он тут такой всегда был. Только теперь еще и банят за дело и без.

> у вас
А где иначе?
Аноним 27/02/16 Суб 13:33:59  215903
>>215901
Удвоил репорты. хоть и самого забанят из-за местных зомбей на эльбрусах
Аноним 27/02/16 Суб 13:37:54  215904
> назло отморожу уши
Блджад, ну нельзя настолько мочехлебом быть! Знаешь же што мочер ангажированный по самые яйцы, плюс банхаммером машет как ребенок новой погремушкой.
Аноним 27/02/16 Суб 13:40:22  215905
>>215902
>он тут такой всегда был
Просто я тут недавно.
>А где иначе?
Везде не очень, но в кодаче получше будет.
>>215904
Так потереть говно нужно, политачу тут не место.хотя в этой стране ему везде место А мне проксю сменить не очень сложно.
Аноним 27/02/16 Суб 13:45:39  215906
>>215848
Авторы не захотели делиться схемой своей примочки, следовательно схему нужно придумывать практически с нуля.
Аноним 27/02/16 Суб 14:18:32  215908
14565719130770.jpg (52Кб, 500x500)
>>215886
Скорости для SPI столбцов 4МГц, для строк хуй знает сколько, там программная реализация. Max232 не потянет, у нее максимум 200kbit/s.
Для питания дисплея я решил использовать пикрилейтед. Размещу его прямо в корпусе дисплея. Помех вроде много давать не должен, внутри имеются синфазный и дифференциальный фильтры, но на всякий случай на сигнальные кабели одену ферритовые фильтры.
Аноним 27/02/16 Суб 14:21:04  215909
>>215906
Вангую, что внутри стоит какой-нибудь звуковой DSP.
Аноним 27/02/16 Суб 14:26:55  215910
>>215905
Да бывает иногда, вылазит какой совкодрочер-поцреот, его уринируют и он съебывает. Это норма.
Аноним 27/02/16 Суб 14:29:45  215911
>>215866
>личинусом
Вы что с сыном собираете, разбираете такие компы?
Аноним 27/02/16 Суб 15:09:31  215914
14565749711420.jpg (188Кб, 640x360)
В 10 классе увлекался радиогубительством, сейчас снова интерес появился
Одно но-радиолюбительские магазины далеко, совкового хлама нет-каких деталей заказать для того чтобы обеспечить себя всем необходимым для радиолюбительства? Ну кроме пачки светодиодов, лол.
Пока что только программатор и драйвер двигателей заказал
Инб4 купи пердуину-уже есть
Аноним 27/02/16 Суб 15:16:09  215916
>>215908
> 16+к. диодов
> 25 Вт
Ты серьезно? Или там токи микроамперные? Вообще, подучал, что 5 вольт будут идти рядом с сигналами от источника.
Аноним 27/02/16 Суб 15:24:02  215917
>>215914
Набор резисторов, обязательно, набор маломощных транзисторов типа 2n2222. Пусть анон добавит.
Аноним 27/02/16 Суб 15:46:01  215918
>>215917
Ок, добавил в заказ.
Аноним 27/02/16 Суб 15:55:24  215919
>>215918
добавь еще PNP - 2n3906, его комплиментарная пара NPN - 2n3904

однопереходный транзистор, для прикола - 2n6027
киты:
Индуктивность 1uH , 22uH ....... - 470uH
полярные Конденсаторы - 0.47 - 470uF
неполярные Конденсаторы - от 10pF - до 1uF
Резисторы - 1Ом - 1МОм
Диоды 4001
диод Зенера (стабилитрон) 3.3В - 15В

если изучать логику, 74HC00 74HC02 74HC04 74HC08 74HC32

Ну я с такого начинал.
Вспомню - допишу
Аноним 27/02/16 Суб 16:06:35  215920
>>215916
Ну так индикация же динамическая, сканирование по столбцам. В один момент времени будут гореть максимум 64 диода. Каждый светодиод 5мм жрет около 20мА. Максимальная нагрузка на блок питания около 1.3А
Аноним 27/02/16 Суб 16:06:57  215921
>>215919
Еще добавлю,
Транзисторы при изучении затрагиваются только NPN, а про PNP забывают. Поэтому не забывай про них.
Еще изучая лог микросхемы - часто не учат 4000-серию и потом не могут отличить КМОП от ТТЛ.
Так что возьми, пожалуй, если нужны микрухи 4000-й серии киты продаются.
4001
4011
4013
4021
4049
4027
У меня за них 561-я серия.

для твоей Ардуины, чтоб не было ебли нужен SaleAE Logic Analizer - клоны по 300р. есть на Али
Аноним 27/02/16 Суб 16:11:30  215922
>>215920
> Ну так индикация же динамическая
Ах вон оно что. А насколько это смотрибельно в таком режиме?
Аноним 27/02/16 Суб 16:13:30  215923
>>215911
В ментуре поди работают. Отбирают у организаторов "казино" игровые автоматы, а потом их продают им же, потом снова отбирают. Рекурсия.
То, что продать не удалось разбирают на запчасти.
Аноним 27/02/16 Суб 16:24:17  215924
>>215922
Частота развертки около 200Гц. Быстродвижущийся текст может вызвать артефакты в виде наклона символов. Лечится увеличением частоты развертки. На 400Гц артефактов уже практически нет, но при такой частоте яркость светодиодов падает.
На этом дисплее будет отображаться в основном статический текст, поэтому проблем нет никаких.
Аноним 27/02/16 Суб 16:27:34  215925
>>215923
>>215911
Ебать тут уже навыдумывали себе. Сын нашел на точке приема металлолома. Разрешили платы и блоки питания повыковыривать. Видимо не видят в них ценности. Хуёво, что матриц не было.
Аноним 27/02/16 Суб 16:29:25  215926
>>215925
>Хуёво, что матриц не было.
там же обычные панели от жк-мониторов стоят, не?
Аноним 27/02/16 Суб 16:32:06  215927
>>215926
Я думал ЖК, никогда не играл в автоматы.
Аноним 27/02/16 Суб 16:38:56  215929
14565803367300.jpg (122Кб, 1082x1920)
14565803367321.jpg (134Кб, 1920x1082)
Я снова врываюсь с паяльной маской! Завидуйте неудачники!!!
Аноним 27/02/16 Суб 16:40:14  215930
>>215929
а Почему нельзя лаком покрыть после окончания работы?
Аноним 27/02/16 Суб 16:41:24  215931
>>215930
Потому что год назад купил маску, а у нее через месяц срок годности кончается.
Аноним 27/02/16 Суб 16:41:33  215933
>>215929
>кривая маска
>завидуйте
Аноним 27/02/16 Суб 16:42:23  215934
>>215931
Ну а разве качество будет не такое же?
Аноним 27/02/16 Суб 16:42:37  215935
>>215933
Блят. Я первый раз такой хуетой маюсь. Буду оттачивать мастерство.
Аноним 27/02/16 Суб 16:45:51  215936
БЛЯТЬ, ПОЛЕВЫЕ ТРАНЗИСТОРЫ ОХУЕННЫ
ЗАРЯЖЕШЬ БАЗУ ПАЛЬЦЕМ - РАЗРЯЖАЕШЬ БАЗУ ПАЛЬЦЕМ, ТАКОЙ-ТО ФАН
Аноним 27/02/16 Суб 16:46:42  215937
>>215936
>ПОЛЕВЫЕ ТРАНЗИСТОРЫ
>БАЗУ
Аноним 27/02/16 Суб 16:49:10  215938
>>215937
>2016
>не знать, что в английском языке затвор называется базой
Аноним 27/02/16 Суб 16:50:00  215940
>>215934
Немного разные вещи. Лак для защиты всего изделия, маска - для упрощения пайки смд-хуиток.

Аноним 27/02/16 Суб 16:50:40  215941
>>215938
>не знать, что в английском языке затвор называется GATE, а база называется BASE
Аноним 27/02/16 Суб 16:51:36  215942
>>215938
BASE так похоже на GATE, прямо не отличить.
Аноним 27/02/16 Суб 16:53:28  215944
есть два утсройства. Мастер и ведомый. Общаюсь по протоколу Modbus RTU через RS-485. Ведомый видит связь только если подключить витую пару по инверсии (т.е. от мастера провод А подключается к проводу ведомого В и аналогично второй провод), хотя по идее должно же быть А-->A и B-->B. С чем это может связанно?
Аноним 27/02/16 Суб 16:59:59  215946
>>215944
провода не перепутал?
Аноним 27/02/16 Суб 17:02:24  215947
Ананасы, а кто нибудь пробовал дома замутить настоящую шелкографию? Из жидкого фоторезиста для плат?
маска-кун
Аноним 27/02/16 Суб 17:02:54  215948
>>215946
ну судя по принципиалке я подключаю в правильные разъемы клемника. Можно конечно грешить на кривую сборку но это маловероятно.
Аноним 27/02/16 Суб 17:05:52  215949
>>215947
Делал шелкографию из белой однокомпонентной паяльной маски. Нужна сетка.
Аноним 27/02/16 Суб 17:08:34  215951
>>215949
Сетку я уже сбацал из турецкой органзы и пялец для вышивания. Я имел в виду по взрослому, с нанесением фоторезиста на сетку, экспонированием рисунка, проявкой и нанесением надписей краской, а не маской.
Аноним 27/02/16 Суб 17:13:15  215953
>>215951
Эт хуйня какая-то. На заводах шелкографию маской наносят.
Аноним 27/02/16 Суб 17:17:57  215954
>>215004 (OP)
g
Аноним 27/02/16 Суб 17:24:44  215956
>>215953
> шелкографию маской наносят
Но не сплошняком со смыванием 95%, а именно надписи и рисунки.
Аноним 27/02/16 Суб 17:54:05  215958
>>215914
Насобирают говна целый мешок и выстаивают его годами никуда не применяя. Пока не отнесут в гараж или сразу не выбросят на помойку.
Заказывай то, что собираешься изготавливать. Можешь кит-ами. Если что и необходимо, то инструмент, а когда ломать вещи начнёшь, детали сразу и появятся.
Аноним 27/02/16 Суб 18:01:17  215961
14565852777500.jpg (50Кб, 604x483)
>>215958
Два чаю адеквату!
Аноним 27/02/16 Суб 18:04:09  215962
Анончеки, а как стать крутым SMD паяльщиком? Какие спец инструменты надо в отличие от?
Аноним 27/02/16 Суб 18:07:26  215963
>>215962
Я в сопливом детстве паял МП42 и КТ315, потом вообще не паял лет 20, а тут тряхнул стариной и ебашу FT232RL как орехи.
Аноним 27/02/16 Суб 18:42:16  215967
>>215004 (OP)
mayor to gg
Аноним 27/02/16 Суб 19:26:07  215974
как поять кандецаторы на мотиринских платах
Аноним 27/02/16 Суб 19:34:44  215975
14565908847010.jpg (1332Кб, 3264x2448)
14565908847281.jpg (1764Кб, 3264x2448)
14565908847642.jpg (2280Кб, 3264x2448)
Сап анчоусы, как работает эта хуета? ЭНЕРГОСБЕРЕГАТЕЛЬ
Аноним 27/02/16 Суб 19:36:48  215976
>>215975
https://www.youtube.com/watch?v=_V6nYLIChUA
Аноним 27/02/16 Суб 19:39:16  215978
>>215975
> ЭЛЕКТРОНАЕБАТЕЛЬ
пофиксил
Аноним 27/02/16 Суб 19:41:11  215979
какой недорогой ёбанабор с ализаказать, чтобы можно было обмазаться радиотемой с нуля?
Аноним 27/02/16 Суб 19:41:55  215980
>>215979
Ч. Платт электроника для начинающих
Там вообще как для детей написано.
Я с нее начинал, там написано что купить.
Аноним 27/02/16 Суб 19:46:02  215981
>>215976
нихуя не понял, есть версия на русском?
Аноним 27/02/16 Суб 19:57:29  215984
>>215974
паяльнекам))
Аноним 27/02/16 Суб 20:06:41  215988
>>215979
В.Г Борисов "Юный радиолюбитель"
потом П.Хоровиц, У. Хилл "Искусство схемотехники"
а потом уже обмазываться али
Аноним 27/02/16 Суб 20:31:23  215994
>>215988
> П.Хоровиц, У. Хилл "Искусство схемотехники"
3е издание 88$ на амазоне. Неблохо они зарабатывают.
Аноним 27/02/16 Суб 20:39:31  215998
>>215189 Мы не гадалки пиши что не работает,какие глюки.
Аноним 27/02/16 Суб 20:42:17  215999
>>215994
Гавно ваш Хоровиц, дрочите не пойми на что. Читал 2 года назад, потом взял другую. В отличие от Жеребцова там нет объяснений с каких хуёв автор берет номиналы на резисторы к транзисторам. "Тут мы ставим 1К", а почему не 10? или нет 100? этого там не говорится. Жеребцов рассказывает полный расчет схемы.
Аноним 27/02/16 Суб 20:49:53  216000
14565953935640.jpg (344Кб, 1728x2304)
Никому sony dd8 не нужен? ДС, бесплатно ну или на бп 5v 2a а то мне для малинки надо, если есть, но совсем не обязательно. Работоспособность - хз но от батареек не включается хотя какие-то звуки из него идут, внешне ок.
http://mycalcdb.free.fr/main.php?l=0&id=1686 из гугла
Аноним 27/02/16 Суб 20:59:42  216001
>>216000
Мне нужен, а что это?
Аноним 27/02/16 Суб 21:04:26  216002
>>216000
У меня накопилось штук 7 блоков 5v 2A, от планшетиков разных. Отдал бы бесплатно, твоя йоба не нужна но я в ДС2, лол.
Аноним 27/02/16 Суб 21:04:57  216003
>>215004 (OP)
Как моно разделить на стерео? Чтобы была разница в каналах, для звука надо.
Аноним 27/02/16 Суб 21:05:27  216004
>>215999
Говно ты, а не читатель. Уж то, о чём ты пишешь в ХХ есть. Просто они не пытаются делать всё за тебя, иначе ты не инженер, такое же говно, как читатель, если за тебя ещё и обоснование и рассчёты надо делать. Оператор калькулятора хуев.
Аноним 27/02/16 Суб 21:07:51  216005
>>215929
Что у тебя с дырками?
Аноним 27/02/16 Суб 21:08:53  216006
>>215975
Лол, какое-то реактивное сопротивление.
Аноним 27/02/16 Суб 21:10:40  216007
>>215979
А где именно это твой ноль? Образование? Паял что-нибудь? Повторял чьи-то схемы? Наушники ремонтировал перепайкой разъёма? Возраст какой?
Аноним 27/02/16 Суб 21:10:57  216008
>>216004
Ой, как прорвался.
>обоснование и рассчёты надо делать.
Охуеть, новичок, чтобы научиться, взял книгу, а там написано "чтобы научиться погули", короче иди нахуй с такой подачей.
Аноним 27/02/16 Суб 21:18:27  216009
>>216005
А что не так с дырками? Монтажные для радиатора просверлил пока 2мм сверлом, via и под клеммники еще не сверлил.
Аноним 27/02/16 Суб 21:18:45  216010
>>216008
>Охуеть, новичок, чтобы научиться, взял книгу, а там написано "чтобы научиться погули
не новичок, а дурачок. Ибо в ХХ написано, почему они ставят именно такие резисторы. Ты просто чтение не осилил. Тебе и гугл не поможет.
>короче иди нахуй с такой подачей.
Вообще-то ты. и не на хуй, а в пизду - на переделку.
Аноним 27/02/16 Суб 21:19:45  216011
>>216009
>А что не так с дырками?
Вот и я не могу понять что сними, я про монтажные.
Аноним 27/02/16 Суб 21:21:36  216013
>>216011
Они еще не просверлены. А 6 шт просверленных, буду рассверливать под диаметр 3.4мм.
Аноним 27/02/16 Суб 21:22:15  216014
>>216010
Где написано что твой ХХ - эталон? Где написано что лучше этой книги нет?
Аноним 27/02/16 Суб 21:27:15  216015
>>216014
Ну говорю же - дурачок. Я знаю как минимум 3 книги, которые лучше для тех, кто не против сначала освоить теорию, потом начать практику.

Но она не говно. И в ней написано те вещи,на отсутствие которых тут жалобы. Она, действительно, входит в десятку книг, которые должны быть у каждого инженера-электронщика. И в пятёрку у тех, кто желает заниматься аналоговой электроникой.
Аноним 27/02/16 Суб 21:35:57  216016
Посоны, паял в универе пару мелких финтифлюшек, после универа паяльник вообще возненавидел и стал быдлокодером.

Сейчас нужно сделать как можно дешевле звуковой девайс по схеме:
1) Звуковой 24-битный сигма-дельта АЦП
2) Сигнальный процессор (гоняет 5 блоков БПФ по 256-512 сэмплов)
3) ЦАП, аналогичный первому пункту

Залез на Aliexpress. Все корпуса с очень тесным расположением выводов. Искал SOIC - фиг. АЦП в корпусе SOIC - 1000 руб./шт., TSSOP - 100 руб./шт. Можно ли платы под это изготовить в кустарных условиях с фоторезистом? Или только заказывать? Как их паять? Феном?

Для начала мне нужен не конечный девайс, а тестовая плата, чтобы погонять на ней железо и софт. Как это разводить? В универе сталкивался с тем, что плата с ОУ не завелась на 20 МГц из-за того, что выводы у деталек не подрезал. Если я на тестовой плате наделаю пятачков, чтобы в них тыкать осциллографом, тоже может не завестись на максимальной частоте? Программы разводки учитывают эти все паразитные емкости индуктивности? Или на частоте порядка 20 МГц с современными цифровыми микросхемами можно об этом не париться?
Аноним 27/02/16 Суб 21:37:43  216017
>>216001
Доисторическая нипонская читалка.
Аноним 27/02/16 Суб 21:41:40  216018
>>216001
Доисторическая нипонская читалка. Оставь мыльц чтоль если тебе нужно.
Аноним 27/02/16 Суб 21:48:23  216019
>>215975
Гугли "компенсация реактивной мощности"
В квартирах эта хуйна не работает, ибо нет индуктивных нагрузок.
Аноним 27/02/16 Суб 21:56:27  216022
14565993873130.png (63Кб, 1091x636)
>>216019
У меня основной потребитель это импульсные блоки питания комповцелая стойка и холодильник с свч. В моих реалиях это говно окупит свою стоимость в 5$ или нет?
И что это за штраф такой?
Аноним 27/02/16 Суб 22:01:22  216024
>>216022
> что это за штраф такой?
Штраф за порчу синуса электричества. Ибо нехуй всяку хрень в розетку совать.
Аноним 27/02/16 Суб 22:07:28  216026
14566000490610.jpg (20Кб, 592x604)
>>216024
>Штраф за порчу синуса
Вот так испортишь синус и все.
Аноним 27/02/16 Суб 22:10:08  216027
Какой там клей используют на современных сенсорных телефонах для приклейки стеклянного дисплейного модуля к пластиковому корпусу?
Аноним 27/02/16 Суб 22:13:32  216029
>>216027
http://ru.aliexpress.com/item/YOBA-Glue_Display_To_2ch/2025664624.html
Аноним 27/02/16 Суб 22:18:45  216035
14566007254760.png (2Кб, 397x318)
Анон, я не могу понять как работает ШИМ в качестве регулятора яркости светодиодов.
Мне понятно как работает шим+lc фильтр или шим для управления мотором. Но не понятно как регулируется яркость светодиодов, они же должны просто моргать на максимальной яркости.
Аноним 27/02/16 Суб 22:21:11  216037
>>216029
Хуйню каку-то скинул там используется совсем не застывающий клей. А не эта УФ йоба.
Аноним 27/02/16 Суб 22:22:00  216039
>>216035
Тому що у тэбэ глаз инерционная хуйня и чем дольше светодиод горит, тем глазу он кажется ярче.
Наверное.
Аноним 27/02/16 Суб 22:25:41  216043
14566011412010.jpg (16Кб, 306x306)
>>216037
Не нравится? Сам ищи.
Аноним 27/02/16 Суб 22:27:10  216045
>>216016
> на частоте порядка 20 МГц с современными цифровыми микросхемами можно об этом не париться?
Это. До определенных пределов, конечно.
Аноним 27/02/16 Суб 22:28:08  216046
>>215060
price - стоимость
QTY - количество (quantity)
Аноним 27/02/16 Суб 22:36:44  216047
14566018049560.jpg (6Кб, 259x194)
>>216037
По разным запросам выдает либо эту УФ-Локу, либо всякую хуету типа Е6000, Т7000. Блядь, сколько у них всякой химии продается. Я передернуть успел раза три. Чому у нас кроме ПВА нихуя не купишь?
Аноним 27/02/16 Суб 22:39:28  216049
>>216047
>Чому у нас кроме ПВА нихуя не купишь
Извини, но ты сам знаешь где живешь. восхваляй аллаха за то что у тебя до сих пор есть возможность покупать в интернетах
Аноним 27/02/16 Суб 22:40:59  216050
>>216037
http://ru.aliexpress.com/item/SUPER-YOBA-LCD-SILICONEVAGINA-FOR-ANONIMUS/32315755310.html
Аноним 27/02/16 Суб 23:00:28  216056
Кто пробовал такую бумагу? http://ru.aliexpress.com/item/Bumaga_Dlya_LUT/32225900605.html
Аноним 27/02/16 Суб 23:02:11  216057
>>216039
Но можно на шим повесить конденсатор, и тогда он усреднит его и получиться почти трутъ ЦАП.
Аноним 27/02/16 Суб 23:05:41  216058
>>216057
> Можно
Надо у пердуинщиков спросить, они мастаки в вопросах миргания светодиодами.
Аноним 27/02/16 Суб 23:09:30  216059
>>216045
А по другим вопросам можешь пояснить? Плату под TSSOC только заказывать? С фоторезистом ничего не удастся наваять дома? Паять только феном?
Аноним 27/02/16 Суб 23:16:37  216060
>>216059
TSOP
Аноним 27/02/16 Суб 23:16:50  216061
>>216059
> TSOP только феном
Да ты ебанись. Обычным жалом, даже без микроволны. Ваяй хоть фоторезистом (дохуя лишних телодвижений), хоть ЛУТом (придрочишься и будут дороги 0.15 получаться)
Аноним 27/02/16 Суб 23:28:34  216063
14566049142050.jpg (129Кб, 1240x832)
>>216059
На тапок снимал, хуево сфокусировался. И плата немытая. И ваще, не бейте пацаны я вам еще пригожусь.
Аноним 27/02/16 Суб 23:31:08  216064
>>216061
Спасибо, обнадежил. Хотелось бы на тестовые платы только заказом микрух обойтись. Набыдлокодил маленькую хуйню, народ в нете говорит, хорошо работает, вот и захотелось железку. Чтобы сперва руками ЛУТ, надо текстолит с тонкой фольгой?
Аноним 27/02/16 Суб 23:31:48  216065
>>216063
Тебе тож спасибо. Вижу, что это возможно.
Аноним 27/02/16 Суб 23:43:26  216066
>>216064
> текстолит с тонкой фольгой?
Обычный. Ни разу не задумывался о толщине фольги.
Аноним 27/02/16 Суб 23:48:57  216070
>>216066
Все чаи тебе. Я уж подумывал свою мухосранскую зарплату на тестовые платы потратить.
Аноним 27/02/16 Суб 23:52:54  216071
>>216070
Если осилю тесты и доползу до заказа плат с пайкой, то приду к вам с новыми вопросами про юридическую часть как это пиндосам продавать.
Аноним 28/02/16 Вск 00:45:03  216082
>>216003
Бамп вопросу, уточню, что мне нужно:
Есть синт, звук в моно, надо чтобы было два канала, и они друг от друга отличались, фейзером ебануть или как?
Аноним 28/02/16 Вск 00:55:35  216085
14566101352340.jpg (38Кб, 1048x576)
>>216022
>В моих реалиях это говно окупит свою стоимость в 5$ или нет?
Нет конечно.
Вся эта хуйня с компенсацией применима только для всяких предприятий.
Как правило вся бытовая хуйня уже имеет встроенный компенсирующий конденсатор.
Аноним 28/02/16 Вск 00:58:59  216086
>>216085
Добавлю что твой ЕНЕРДЖИ СЕЙВЕР ещё и сам по себе потребляет электричество.
Если сфоткаешь маркировку конденсатора, то я даже могу сказать сколько он потребляет когда воткнут в розетку.
Аноним 28/02/16 Вск 01:14:12  216088
>>216082
Первый канал = base сигнал - сигнал с задержкой
Второй канал = base сигнал + сигнал с задержкой
Аноним 28/02/16 Вск 01:17:17  216089
>>216088
А если это не цифра, то амплитудно модулируешь сигнал немного разными частотами, например.
Аноним 28/02/16 Вск 01:19:07  216090
>>216089
Ни разу не цифра, модулятор на ОУ можешь подкинуть?
Аноним 28/02/16 Вск 01:20:59  216092
>>216090
Ну, тогда, наверное, вырезай значимую полосу, к левому каналу прибавляй, из правого вычитай.
Аноним 28/02/16 Вск 01:21:42  216093
>>216090
Подкинуть модулятор не могу, я говнокодер.
Аноним 28/02/16 Вск 01:22:48  216095
>>216092
А шо делать если мне надо замодулировать генератор? Я нафаня, вот синт собираю, потихоньку разбираюсь что и как.
Аноним 28/02/16 Вск 01:26:40  216096
>>216059
Люди делают и фоторезистом и лутом. Мне это все влом, поэтому я китайцам и резониту допу подставляю.
Паяется прекрасно паяльником. Можно даже тупым ЭПСН-25, но лучше термостабилизированным.
Аноним 28/02/16 Вск 01:29:42  216097
>>216095
Если из моно сделать стерео, то в цифре задержка, в аналоге полосовой фильтр. Больше ниче не знаю.
Аноним 28/02/16 Вск 01:33:54  216098
>>216096
Тебе тож пасиб.
Аноним 28/02/16 Вск 02:59:12  216108
14566175524230.gif (6Кб, 432x322)
14566175524231.jpg (22Кб, 400x400)
14566175524242.png (129Кб, 648x504)
>>215819
Анизотропная лента или Z-tape. Но относительно дорого.

>>215848
Схем генераторов, модулируемых другим генератором, вагон и маленькая тележка. На 555, логике, транзисторах (хрестоматийные мультивибраторы), пик 1-2 релейтед. Кому-то просто лень погуглить, скомбинировать и поставить, где интересно, кнопки и переменники.
G "analog dub siren (diy) circuit/schematic"
Я "схема dub сирена"
А экспериментировать здесь сам Муг велел.

>>216003
>>216082
>Есть синт, звук в моно, надо чтобы было два канала, и они друг от друга отличались, фейзером ебануть или как?
TDA3810, например, одна полоска частот идёт в один канал, все остальные — в другой.
Или пикрелейтед 3.
Что за машинка-то?

>>216090
Если что, существуют микросхемы т.н. эхо-процессоров, например, PT2399, и организовать задержку можно на них. (А ещё, теоретически, гребенчатый фильтр, м-м-м...)
>модулятор на ОУ
См. LM13700/LM13600

>>216095
Вот тебе хинт: питанием одного генератора может быть сигнал другого. Микросхем логики это тоже касается. И пик 1-2 по-прежнему somehow related.
А в общем — G "Voltage Controlled Oscillator".

Какой-то тематический пост вышел.
Аноним 28/02/16 Вск 07:31:01  216123
14566338614850.jpg (711Кб, 1024x768)
>>215885
>Там достаточно было ластиком контакты
Разумеется я тер это говно и резинкой и изопропилом. Пластиковую рамку подтачивал для улучшения прижима, нихуя не помогает.
>>216108
>Анизотропная лента или Z-tape. Но относительно дорого.
Менял на абсолютно свежую которую проверил в другом девайсе, не помогает. без всяких рамок удается прижать пальцами чтобы все заработало

Альтернатив злоебучей резинке нет?
Аноним 28/02/16 Вск 08:19:50  216128
>>216057
А вот нельзя повесить конденсатор. Хуй нанэ.
Без индуктивности или резистора.
В первом случае получается buck, во втором резистор греется и смысл ШИМ теряется.
Аноним 28/02/16 Вск 08:21:13  216129
>>216085
Это не компенсирующий конденсатор, а фильтр помех. Его емкость слишком мала.
Аноним 28/02/16 Вск 08:43:14  216130
>>216108
>Что за машинка-то?
Самодельный синт на 3 генератора, по 2 ОУ в генераторе, треугольник на выходе.

Надо схемы поливокса посмотреть, но там очень сумрачные конструктивные решения, плакать хочется.

>pt2399
Прям на руках такая есть, то есть предлагаешь один канал пустить как есть, а второй через эту 2399?

Что почитать нафане порекомендуешь? И вообще - спасибо за ответы!
Аноним 28/02/16 Вск 09:39:34  216132
>>216057
>Но можно на шим повесить конденсатор
В случае со светодиодами в подсветке LCD - нельзя применять никакие фильтры иначе это испортит цветовой баланс.
Аноним 28/02/16 Вск 10:03:44  216134
В блоке питания атх сдох bu3150 ( дежурка) обвязку поменял дохлую.

Подскажите есть на руках кт838а и кт848в. Посмотрел датпшиты. Вроде все параметры вложиваются кроме hfe 15( bu3150) hfe5 ( кт838).

Критичнн ли этот коофициентв дежурке?
Аноним 28/02/16 Вск 10:04:54  216135
>>216134
>В блоке питания атх сдох bu3150 ( дежурка) обвязку поменял дохлую.

>Подскажите есть на руках кт838а и кт848в. Посмотрел датпшиты. Вроде все параметры вложиваются кроме hfe 15( bu3150) hfe5 ( кт838).

>Критичнн ли этот коофициентв дежурке?


Кт838В. .!! Фикс!
Аноним 28/02/16 Вск 10:13:05  216137
Нужен генератор импульсов с длительностью 30-120с, периодом 1-6ч и точностью +-10%.
Без ардуинки тут можно как-нибудь обойтись? Скажем HEF4060 с RC генератором, старший разряд которого будет дергать моновибратор на 4001?
Аноним 28/02/16 Вск 10:16:23  216138
14566437831960.jpg (182Кб, 2000x1339)
>>216137
Берёшь STM32F429, у ней есть встроенный RTC с отдельным выводом на батарейку, погроммируешь её и радуешься невиданной точности и высокотехнологичности.
Аноним 28/02/16 Вск 10:43:36  216143
>>216138
>STM32F429.
Может сразу малину? Камни с rtc есть намного более простые.
Аноним 28/02/16 Вск 10:47:17  216144
14566456374700.jpg (116Кб, 1000x1000)
>>216143
Ну ладно, берешь http://ru.aliexpress.com/item/SUPER_PUPER_YOBA_RTC-S-Batarejkoy/32429832671.html за 60р и ебешь им мозг.
Аноним 28/02/16 Вск 11:23:50  216150
Подскажите ньюфагу, если 1 транзистор греется от проходящего через него тока, то я могу поставить ещё 2 таких же в параллель первому, чтоб перестал греться? Сработает такой грязный хак?
Аноним 28/02/16 Вск 11:28:26  216151
14566481061430.jpg (60Кб, 510x470)
>>216150
Что мешает поставить один помощней?
Аноним 28/02/16 Вск 11:32:47  216152
>>216150
Полевики можешь хоть сотнями объединять без последствий.
Аноним 28/02/16 Вск 12:06:06  216159
>>216137
ну можно этот счетчик к RTC подрубить, мне кажется ебее, чем RC.
Аноним 28/02/16 Вск 12:16:08  216161
>>216137
Не понимаю в чем неприязнь к пердуине в таких ситуациях. всегда ее юзаю, когда подобного рода хуйню надо быстро и дешево. накидать 15 минут скетч, цена как 2 пачки сигарет.
Аноним 28/02/16 Вск 12:19:44  216162
>>216150
сможешь, но есть пара нюансов
Аноним 28/02/16 Вск 13:07:29  216164
14566540500120.jpg (136Кб, 720x471)
Памажите люди добрыя! Как в Eagle распечатать десяток плат как на пикче?
При экспорте в dxf, автогад охуевает и выдает мешанину из полигонов.
Аноним 28/02/16 Вск 14:21:59  216180
>>216138
>невиданной точности
Обосрался в голос.
мимо-из-точного-времени-треда
Аноним 28/02/16 Вск 14:22:09  216181
Раданы, извините за нубский вопрос, но какой светодиод нужен для этого TSOP4836http://www.vishay.com/docs/82459/tsop48.pdf приемника? Имеется в виду длина волны. Или пофиг какая?
Аноним 28/02/16 Вск 14:30:25  216186
14566590255380.jpg (21Кб, 358x362)
>>216181
Аноним 28/02/16 Вск 14:31:32  216187
14566590929390.jpg (26Кб, 373x221)
>>216181
там же написано
Аноним 28/02/16 Вск 14:39:42  216188
14566595828080.jpg (117Кб, 1237x616)
14566595828101.jpg (68Кб, 1043x509)
RATE ME!
Спаял первую в своей жизни плату. Это ESP8266 в центре, над ним AMS1117 с конденсаторами на платке.
Вывел 11 GPIO пинов +2 земли по краям. И ещё разъём под USB-TTL. Всё работает.
Аноним 28/02/16 Вск 14:40:26  216189
>>216188
А, и 2 переключателя, это левый CH_EN для включения чипа и 2й для включения режима прошивки.
Аноним 28/02/16 Вск 14:44:48  216193
>>216188
> RAPE ME
Маладца! Бате нравится.
Аноним 28/02/16 Вск 15:00:48  216195
>>216186
Спасибо.
Аноним 28/02/16 Вск 15:22:16  216198
Чо меньше шумит: импульсный БП или трансформатор? Нужна максимальная простота конструкции.
Аноним 28/02/16 Вск 15:23:30  216199
>>216198
Офк линейный трансформатор. Импульсник неплохо так мусорит на всех частотах.
Аноним 28/02/16 Вск 15:25:44  216200
>>216199
У меня какой-то трансовой БП есть, Robiton SN300S, с него шумит - пиздец. Шо делать? Гайды по трансам можешь подкинуть?
Аноним 28/02/16 Вск 15:26:07  216201
>>216188
Вот же ты не заебался это всё напаивать.
Аноним 28/02/16 Вск 15:28:46  216202
>>216200
Хочешь поебаться - пили многоуровневые фильтры (соснёшь энивэй, всё они не отфильтруют).
Хочешь проще - купи на авито бесперебойник (можно и без аккума), вытащи из него трансформатор, купи на радиорынке диодный мост на 25А (стоит до сотни рублей) и достань где-нибудь сглаживающий конденсатор. Собери и всё, БП готов.
Аноним 28/02/16 Вск 15:30:36  216203
>>216123
Что за НЁХ на фото?
Аноним 28/02/16 Вск 15:30:55  216204
>>216202
А нафига мне на 25А мостик то? У меня потребители ток не более 500 мА будут жрать. И мостики есть, выдрал из советских примочек с дохлыми трансами.
Аноним 28/02/16 Вск 15:31:38  216205
>>216132
Да и хуй бы с ним. Сильно не уплывет.
Аноним 28/02/16 Вск 15:31:50  216206
>>216204
Тогда только транс нужен.
Аноним 28/02/16 Вск 15:35:07  216208
>>216204
И да, кстати - если к выводам транса цепануть мост, а к нему мультиметр, то он показывает напругу в 0.3 вольта, это от бытовой хуиты фон напругу в витках даёт?
Аноним 28/02/16 Вск 15:36:04  216210
>>216208
Скорее всего так и есть, либо твой мультиметр пиздит.
Аноним 28/02/16 Вск 15:36:57  216211
>>216210
Отцепляешь его от моста - по нулям.
Аноним 28/02/16 Вск 15:37:53  216212
>>216201
А мне понравилось. Вот я ещё жду когда мне придут кнопочки нажимные, чтоб заменить переключатели и AMS1117 отдельно и конденсаторы для них, чтоб сделать всё ещё компактнее и я ещё одну спаяю.
Аноним 28/02/16 Вск 15:38:09  216213
>>216211
Наводки, наводки. Когда осциллограф включаю и прикасаюсь к щупу - показывает ту же синусоиду, что и в розетке.
Аноним 28/02/16 Вск 15:38:51  216214
>>216211
ШОК, ЭТА СКРЫВАЛИ ГАДАМИ!! БИСПЛАТНАЯ ИЛИКТРАИНЕРГИЯ!!!
Аноним 28/02/16 Вск 15:39:16  216215
>>216213
Ебать у меня наводки, какой сракой мне тогда экранировать мою махарайку, которая генерирует звук? А то пиздец всё шумит и пердит.
Аноним 28/02/16 Вск 15:40:39  216216
>>216215
Просто в металлический корпус с заземлением её. Перед трансформатором можешь простенький фильтр запилить.
Аноним 28/02/16 Вск 15:41:20  216217
Радач, дорогой, подскажи ньюфагу - самые ходовые резисторы какие?

Заказал 300 штук (думал там АССОРТИ), а теперь продаван требует указать ему номиналы. Сказал что рандомно отправлять не будет. Отменить заказ нельзя. Номиналы - самые разные, от 1Ома до 500 килоОм
Аноним 28/02/16 Вск 15:42:18  216218
>>216215
Кстати вот да, наводки у тебя пиздец огромные, учитывая то, что на диоде теряется около 0.7 вольта.
Аноним 28/02/16 Вск 15:43:03  216219
>>216217
Двачую этого.
Аноним 28/02/16 Вск 15:43:12  216220
>>216218
Мне иногда кажется, что меня через стену жарят магнетроном, без шуток. Может отсюда наводки? Лол.
Аноним 28/02/16 Вск 15:44:18  216221
>>216217
>>216220
Хех, не, это вряд ли. Там частота как у вифи, он бы в первую очередь отвалился, да и не заметить излучение магнетрона сложно, техника в конусе его действия имеет свойство ломаться.
Аноним 28/02/16 Вск 15:44:23  216222
>>216217
Самые ходовые это 10к для "подтяжки" всякого говна. Ещё от 10 до 200 для светодиодов наверное. Ну наверное 1ом вместо предохранителей ещё.
Ну а выше 10к это задающие что-то наверное и редко нужные.
Другой ньюфаг
Аноним 28/02/16 Вск 15:46:03  216223
>>216221
У меня иногда в колонках появляется ШУМ, и он скачет, а потом БАЦ и пропадает. Скоро комнату начну уже экранировать, блять.
Аноним 28/02/16 Вск 15:46:47  216224
>>216223
Фольгу вместо обоев наклей
Аноним 28/02/16 Вск 15:47:04  216225
14566636246850.jpg (74Кб, 700x525)
>>216224
Аноним 28/02/16 Вск 15:47:34  216226
>>216224
ТАК И СДЕЛАЮ.
Аноним 28/02/16 Вск 15:48:44  216227
>>216226
Тогда у тебя телефон мобильный работать перестанет дома.
Аноним 28/02/16 Вск 15:49:40  216229
>>216227
Я хикка, мне похуй на телефон. Мне надо чтобы махарайки работали без фона, а то держать руками ШТЕКЕР чтобы не фонило - это пиздец.
Аноним 28/02/16 Вск 15:52:12  216230
>>216222
Добра тебе!
Аноним 28/02/16 Вск 15:54:05  216231
>>216217
У меня 100к, 33к, 37к, 220к, 10к, 100.
Аноним 28/02/16 Вск 15:55:31  216232
>>216230
Ты подожди, я сам ничего не знаю. Я описал свою ситуацию.
Я купил 130(!) номиналов, теперь нихрена найти не могу нужный, когда он нужен. А нужны 10к и 40-100 для светодиодов.
Аноним 28/02/16 Вск 15:55:36  216233
Посоны, как подобрать варистор для сетевого фильтра? Куча хуй пойми каких параметров, я запутался.
Аноним 28/02/16 Вск 15:56:29  216234
>>216233
Просто бери на 300-320В и всё.
Аноним 28/02/16 Вск 15:57:53  216235
>>216234
Ээм, ткни носом http://www.rcscomponents.kiev.ua/modules.php?name=Asers_Shop&s_op=viewproduct&cid=21
Аноним 28/02/16 Вск 15:57:53  216236
>>216232
Да похуй, научусь
Аноним 28/02/16 Вск 16:01:04  216237
>>216235
http://www.rcscomponents.kiev.ua/modules.php?name=Asers_Shop&s_op=viewproduct&cid=21&min=0&vp_filter[]=&vp_filter[]=&vp_filter[]=&vp_filter[]=330%28297-363%29&vp_filter[]=&vp_filter[]=&vp_filter[]=&vp_filter[]=&vp_filter[]=&def_view=&sort=0&search=
Аноним 28/02/16 Вск 16:08:30  216239
>>216237
Спасибо, а что значит вот эта строчка: Uраб AC/DC, В: 210/275? Максимальное действующее напряжение для варистора 210 Вольт? Это же мало или я что-то не так понял?
И за это поясни пожалуйста: Uвар, В: 330(297-363).
Аноним 28/02/16 Вск 16:17:20  216241
>>216239
Напряжение срабатывания 330, предназначен для работы в цепи 210 переменного ИЛИ 275 постоянного.
Аноним 28/02/16 Вск 16:18:55  216243
14566655353040.jpg (16Кб, 306x306)
>>216232
> нужны 10к и 40-100 для светодиодов
Ты, я гляжу, очень разносторонний малый.
Аноним 28/02/16 Вск 16:20:55  216246
>>216241
>Напряжение срабатывания 330
То есть для действующего напряжения до 330/1.41=233 Вольт? Мало однако, у меня в сети часто 230 бывает.
Аноним 28/02/16 Вск 16:22:30  216247
>>216246
Во чёрт знает уже, кури мат. часть.
Аноним 28/02/16 Вск 16:23:38  216248
Посоны, я в данный момент, 100 ваттным ЭПСН-ом, паяю 0805 смд. Я нормален?
Аноним 28/02/16 Вск 16:23:45  216249
>>216247
Да и так читаю, спасибо за ответы.
Аноним 28/02/16 Вск 16:32:39  216254
Аноны, помогите найти косяк.
Есть усилитель с новой китайской платой защиты и стареньким индикатором уровня (на 155ла3, да-да). Защите нужно 10В переменки, выпрямитель - один диод. Индикатор - 7В переменки, выпрямитель - мост. Оба устройства отдельно работают нормально, но как не подключаю одновременно к трансформатору с отводом (отвод всегда идет на индикатор) он начинает гудеть. Не могу понять, то ли с подключением косяк, то ли еще где-то.
Аноним 28/02/16 Вск 16:35:30  216255
>>216248
Вполне. Иногда случается такая нужда.
Аноним 28/02/16 Вск 16:37:45  216256
Короче, мне нужно, чтобы варистор срабатывал при превышении сетевого напряжения в 250 В, вот это оно как я понял? http://www.rcscomponents.kiev.ua/modules.php?name=Asers_Shop&s_op=viewproduct&cid=21&min=0&vp_filter[]=&vp_filter[]=&vp_filter[]=&vp_filter[]=360&vp_filter[]=&vp_filter[]=&vp_filter[]=&vp_filter[]=&vp_filter[]=&def_view=&sort=0&search=
Аноним 28/02/16 Вск 16:39:10  216257
>>216256
И еще предохранитель на 5 А, хватит этого для защиты пекарни от перенапряжения и высоковольтных выбросов?
Аноним 28/02/16 Вск 16:42:53  216258
>>216255
Спасибо. Успокоил. Не дождался пока китайса пришлет мне паяло, руки чешутся, а в наличии только ЭПСН есть.
Аноним 28/02/16 Вск 16:47:10  216260
14566672300310.jpg (14Кб, 500x343)
Такую ебалу реально без фена запаять?
Аноним 28/02/16 Вск 16:50:14  216262
>>216258
Если есть медь и тебе надо запаять что нить очень мелкое - наматывай на жало медь и ответление делай как жало, базарю - когда был нищим я тем же ЭПСН так мелкоту паял.
Аноним 28/02/16 Вск 16:52:16  216263
>>216262
Я жало рашпилем обработал, почти goot получился.
Аноним 28/02/16 Вск 16:59:22  216264
14566679626650.jpg (1011Кб, 2560x1920)
14566679626851.jpg (864Кб, 2560x1920)
14566679627032.jpg (843Кб, 2560x1920)
14566679627203.jpg (875Кб, 2560x1920)
Батя-осеменатор принёс с фермы шокер для ремонта. Немецкий, сука. Разбирать заебался. Каждый шов ещё и промазали клеем для дополнительной изоляции. Аккумы вроде зарядил, т.к. нет индикатора заряда. Видимых повреждений нет. Раньше такой же сделал, там провод оторвался на месте пайки. Пахнет только легонечко так коровьим говном. Мне норм. Никакой палёной проводки.
Что дальше делать-то?
Аноним 28/02/16 Вск 16:59:50  216266
>>216260
Да. Выводишь голые от маски, луженые пятаки за пределы пикросхемы, проливаешь флюсом, по пятакам загоняешь припой под микросхему, придерживая ее пинцетом на месте.
Аноним 28/02/16 Вск 17:01:11  216267
>>216262
Лол, я просто откусывал кончик жала кусачками под острым углом прямо нагорячую и минут 20-30 имел охуенно тонкую иголку для пайки, хоть tssop-ов.
Аноним 28/02/16 Вск 17:28:22  216270
>>216264
AMAIZING KOVYOR
Аноним 28/02/16 Вск 17:57:16  216274
>>216264
> Раньше такой же сделал
> провод оторвался на месте пайки
Ну настоящий радиолюбитель!
Аноним 28/02/16 Вск 18:12:20  216277
>>216264
Фотограф ты конечно великий.
Аноним 28/02/16 Вск 18:16:44  216278
>>216217
Проиграл.
Они все ходовые.
Шли продавца нахуй, и иди к другому.
Вот к этому например http://www.aliexpress.com/store/group/Resistor/930252_253136526.html
Аноним 28/02/16 Вск 18:23:41  216279
>>216274
А то.
>>216277
Вы давайте помогайте. Если качество не очень, то скажи где именно.
Аноним 28/02/16 Вск 18:30:49  216282
>>216279
> Вы давайте помогайте.
Чем помочь-то? Схему срисовать? Сам давай. Или ты думаешь тут Чумаки сидят, по фоткам чинят все подряд?
Аноним 28/02/16 Вск 18:52:13  216286
14566747336120.jpg (224Кб, 1000x563)
Сап, аноны.
Есть инвертор sampo qpwbgl 960 вынутый из старого-престарого монитора. В мониторе он работал. Подаю напряжение (бп от пк) - не включается. Как его правильно подключить?
Аноним 28/02/16 Вск 18:56:58  216287
>>216286
Там еще управляющий сигнал нуно подавать.
Аноним 28/02/16 Вск 19:10:18  216290
Аноны, поясните про супергетеродинный приёмник. Хочу сделать КВ приёмник, что бы слушать хохлосрач на 7.050 МГц, но не могу взять в толк, как детектится нужная частота. Перестраивается гетеродин? Или перестраивается фильтр ПЧ?
Эмулятор Аноним 28/02/16 Вск 19:10:20  216291
Сап, усач.
Существуют ли эмуляторы типа - ввел таблицу истинности и получил схему на примитивных элементах И ИЛИ etc.?
Аноним 28/02/16 Вск 19:10:49  216292
>>216291
гугли карты Карно
Аноним 28/02/16 Вск 19:15:28  216293
>>216291
> Каждой строке, где функция истинна (равна 1), соответствует скобка, представляющая собой конъюнкцию аргументов, причем если значение аргумента О, то мы берем его с отрицанием. Все скобки соединены между собой операцией дизъюнкции.
Калькулятор нинужен.
Аноним 28/02/16 Вск 19:27:18  216301
14566768386000.jpg (344Кб, 2224x508)
Сап, анончики. Нужна помощь шарящего в аудио кабелях анона. У меня такая проблема.
Есть игровая гарнитура с микрофоном в корпусе. Соответственно к ней подсоединен 4х жильный аудио кабель. 2 жилы это обычные стерео лакированные разного цвета. А последняя сперва экранирована такой же лакированной жилой(которая является общим каналом), и сама она еще и заизолирована. Прилагаю пикрил - этот самый кабель.

Проблема в том, что кабель полное дерьмо. Я хочу его полностью заменить таким же, только нормального качества. Или каким-либо аналогичным(чтобы он был достаточно гибким и позволял обеспечить стерео звук и работу микрофона). С одной стороны я спаяю его с наушниками. С жругой стороны будет jack 3.5mm 4х контактный.

Прошу помочь найти в интернете такой кабель. Желательно без джеков. Тупо для пайки. Или подсказать нормальный сайт, где такие кабели продают. Сам я никак не могу найти по ключевым словам данный тип кабеля. Возможно вы знаете название такого кабеля. Всем спасибо
Аноним 28/02/16 Вск 19:37:05  216305
>>216287
Все, нашел, спасибо. Теперь нужно обойти защиту, которая гасит лампы если одной (или двух) нет. На ютубе видел, как параллельно с лампой ставят емкость. У меня не прокатило.
Аноним 28/02/16 Вск 19:37:51  216306
>>216301
>аудио кабели
Проиграл.
Аноним 28/02/16 Вск 19:39:38  216307
>>216301
Я себе кабель сам сделал по этой инструкции https://habrahabr.ru/sandbox/75192/ чего и тебе советую.
Аноним 28/02/16 Вск 19:48:42  216309
>>216307
Спасибо. Полезная информация. Но смущает только оплетка из шнурка. Было бы что попрочнее. И еще один фторопластовый кабель надо чтоб был экранированным
Аноним 28/02/16 Вск 19:51:37  216311

>И еще один фторопластовый кабель надо чтоб был экранированным

Зачем?
Аноним 28/02/16 Вск 19:51:52  216312
>>216309
МГТФЭ - такой же кабель, но экранированый, лол. А шнур заебись, прочно.
Аноним 28/02/16 Вск 20:21:46  216318
Сап радиач. Внезапно образовался один осциллограф. Старый советский, с1-49. Работоспособность не проверял, но рабочий на 99.9%. Сколько просить за него на авито?
Аноним 28/02/16 Вск 20:46:46  216324
>>216130
>Надо схемы поливокса посмотреть, но там очень сумрачные конструктивные решения, плакать хочется.
Смотрю их сейчас, занятно, как конструкторы тех времён выкручивались без каких-нибудь LM13700. К118УД8 с управлением через эмиттер, К140УД12 — через пин регулировки потребляемой мощности.
Но в целом, применённые решения показались мне знакомыми.

>предлагаешь один канал пустить как есть, а второй через эту 2399?
Да, и начать с самых небольших величин задержки. По идее, меняя её, ты будешь двигать инструмент по «сцене».
https://ru.wikipedia.org/wiki/Стереофония

По теме аналогового синтостроения рекомендую
http://musicfromouterspace.com/
раздел «Synth-DIY». На английском, но информации и схем масса, принцип работы объясняется, есть рисунки плат, наборы. Сам собирал некоторые найденные там модули, всё работало, разве что VCA не совсем как задумано, но это был вопрос качества деталей и регулировки. Это при том, что осциллограф у меня тогда был только на базе звуковой карты (он и сейчас такой же), клавиатурой — старый кнопочный номеронабиратель телефона, а конденсаторы с переменниками ставились какие найдутся в батиных запасах, хоть и с отбором.

>>216217
Чем заниматься-то планируешь?

>>216254
>он начинает гудеть.
Часто это оттого, что на трансформатор вешается существенная для него нагрузка.

>>216264
3-й пик: это кожух прозрачный или вся плата во что-то залита?
Запитай от своего БП. Если в батареях уверен, то прозванивай всё, до чего достают щупы мультиметра (хотя с ВВ диодами это не прокатит).
Аноним 28/02/16 Вск 20:52:21  216325
>>216324
Ты блок фильтров ФНЧ ФВЧ посмотри - там ни единой ёмкости, заебись сделали этот Поливокс, душевный синт. А за ответ спасибо. А синты к номиналам очень придирчивы, да.
Аноним 28/02/16 Вск 21:15:25  216327
Раданы, у меня пинцет Goot внезапно залудился. Это нормально? Или это не Goot?
Аноним 28/02/16 Вск 21:39:44  216335
Радач, подскажи, есть ли чипы АЦП, которые на вход кушают сигнал с USB? AKA USB => Line Out
Желательно 24бит
Аноним 28/02/16 Вск 21:55:32  216340
>>216335
Ладно, идите нахуй, сам нагуглил.
Аноним 28/02/16 Вск 22:46:36  216345
Наушники. Обычные. Провод многожильный. После ремонта на подходе к штекеру осталось только половина жилок. Будет ли звук хуже и если да, то на сколько?
Аноним 28/02/16 Вск 22:49:15  216346
>>216345
в 2 раза
Аноним 28/02/16 Вск 22:52:25  216347
>>216345
Песочить будет. Да и сцена в целом станет более узкой.
Аноним 28/02/16 Вск 22:52:44  216348
>>216345
У тебя в проводе было 4 жилки (земля, 2 канала и микрофон), а осталось две?
Тогда да, раза в 2 хуже >>216346
Аноним 28/02/16 Вск 23:16:21  216355
Ебята, подскажите удобный и лёгкий в освоении CAD для постройки печатных плат. Нужно развести простую одностороннюю плату, раньше никогда этим не занимался.
Аноним 28/02/16 Вск 23:17:12  216356
>>216348
Нет, было штук 10 жилок на каждый провод, 3 провода (2 плюса и земля). Осталось, допустим 5 жилок на каждом проводе.
Аноним 28/02/16 Вск 23:17:36  216357
>>216355
Sprint Layout
Аноним 28/02/16 Вск 23:19:31  216360
14566907715790.jpg (183Кб, 725x2348)
>>216357
То, что надо.
Лучей добра тебе C:
Аноним 29/02/16 Пнд 00:17:23  216378
>>216324
>К118УД8 с управлением через эмиттер
Запоздалый фикс: К118УД1Б с управлением ГСТ дифпары.
Не верь ничему, что писалось от руки.

>>216325
>блок фильтров ФНЧ ФВЧ посмотри - там ни единой ёмкости
Да, ловко, использованы изменяемые частотные характеристики самого усилителя:
>Подбором тока Iупр можно изменять параметры ОУ в широких пределах.
Аноним 29/02/16 Пнд 00:21:24  216379
14566944847780.jpg (169Кб, 1280x1024)
Боборый ночь.

Ткните носом в простую схему AM-FM радиоприемника на чипе типа SI4735, все что находил - либо Ам, либо FM, а так что бы на два диапазона - нету.
Аноним 29/02/16 Пнд 00:24:52  216380
>>216379
А объединить две этих схемы на одном куске текстолита и сделать переключение не судьба?
Аноним 29/02/16 Пнд 00:28:01  216382
>>216380
Первая, самая очевидная, и, наверное - самая правильная идея. Пасибо. Но вдруг кто чего еще посоветует.
Аноним 29/02/16 Пнд 01:19:52  216391
>>216324
>Часто это оттого, что на трансформатор вешается существенная для него нагрузка.
Трансформатор этот же попутно на усилитель идет. На этой вторичке провод конечно потоньше, но вроде должно хватать.
Да, еще забыл вот какой момент написать - если все одновременно включено то сильно греется диодный мост индикатора.
Аноним 29/02/16 Пнд 05:40:05  216398
>>216307
И всё бы хорошо, но опять эта пружинка.. Легче надеть тонкую термоусадку и усадить только на штекере, а в месте изгиба - нет.
Аноним 29/02/16 Пнд 06:12:34  216401
>>216264
Сними ковер во всей красе!
Аноним 29/02/16 Пнд 06:17:10  216403
>>216290
ПЧ постоянная. Это фишка супергетеродинного приемника: в том что стабильный и сложный фильтр не надо перестраивать.
Перестраивается гетеродин и преселектор от зеркального канала. Но к преселектору требования невысокие - нужно подавлять зеркальный канал, отстоящий на 2 промежуточных частоты. Если диапазон перестройки приемника невелик и попадает в полосу преселектора целиком - то перестраивают только гетеродин.
Аноним 29/02/16 Пнд 06:19:04  216404
>>216318
>с1-49
1000 р.
Аноним 29/02/16 Пнд 06:21:16  216405
>>216355
Cadence Allegro.
Аноним 29/02/16 Пнд 06:22:24  216406
>>216391
Похоже у тебя сквозной ток где-то идет, земляная петля получилась.
Аноним 29/02/16 Пнд 06:26:05  216409
>>216391
Ты схему нарисуй, а то у меня перелом мозга произошел от этих твоих Защите нужно 10В переменки, выпрямитель - один диод.
Аноним 29/02/16 Пнд 08:24:07  216413
>>215004 (OP)
1
Аноним 29/02/16 Пнд 09:30:39  216415
>>216403
Спасибо.
Аноним 29/02/16 Пнд 10:29:32  216417
14567309721060.jpg (948Кб, 2592x1936)
Помогите решить институтскую задачку.Цепь переменного тока. Найти показания ваттметра. Вот тут и сама сложность.Я ещё ни разу не встречался с ваттметрами и даже не ебукак они включаются в цепи.Что за звёздочки рядом с ним? Для чего идут пустые соединения (выделил красным). В общем помогите решить,а то через пару часов пересдача, а я так нихуя и не понял.
Аноним 29/02/16 Пнд 10:36:06  216420
>>216417
Ну ты и дегрот. Ватметр это вольтметр+амперметр и подключен он соответственно. Задачка для 8 класса.
Аноним 29/02/16 Пнд 10:46:43  216422
>>215535
Но я не могу так мыслить, понимаешь? Я мыслю как программист. Все эти операционные усилители со спичками, нажимающими кнопки, это же никогда мне в голову не придет.
Аноним 29/02/16 Пнд 10:50:23  216423
>>216420
Не для 8. Там, вон, индуктивность с неизвестной индуктивностью индуцирована в схему.
Аноним 29/02/16 Пнд 10:51:48  216424
Не заказывал ли кто детали на алиекспрессе? Приходят рабочие? Не валяется ли потом без дела половина партии? И какие годные магазины имеются?
Аноним 29/02/16 Пнд 10:52:18  216425
>>216423
Да, хотел написать что это единственная сложность не считая подъеба с делителем.
Аноним 29/02/16 Пнд 10:52:19  216426
>>216420
За зачем нужны звёздочки? Что они мне должны сказать? Раз это амперметр + вольтметр, на красных линиях не должны быть ещё сопротивления?
И ты пиздишь, в школе такое не изучают. И уж, явно, в школе не работаю с комплексными числами и переменным током. Лучше б решить помог, чем пиздеть.
Аноним 29/02/16 Пнд 10:53:46  216427
>>216426
>на красных линиях не должны быть ещё сопротивления
Какие тебе сопротивления на выводах вольтметра, дегротушка?
Аноним 29/02/16 Пнд 10:57:41  216428
>>216427
Я то откуда знаю, я же не разбираюсь в схемах.

Вот смотри. Я могу найти входное сопротивление цепи. Показания амперметра известны. Далее уже могу найти приложенную U комплексную.А потом что делать?Что мне должно сказать такое подключение?

P.S. называя кого-то дегротушкой ты своё ЧСВ так поднимаешь?
Аноним 29/02/16 Пнд 10:58:07  216429
14567326871780.png (5236Кб, 2592x1936)
>>216417
>.Я ещё ни разу не встречался с ваттметрами
На решай с амперметром, только результат на U домножить не забудь.
Аноним 29/02/16 Пнд 11:00:16  216430
>>216429
На комплексное значение ты хотел сказать.
мимо
Аноним 29/02/16 Пнд 11:07:57  216431
>>216429
Т.е. всё сводится к нахождению тока в правой ветви? В два действия тогда, сразу бы так. Спасибо, анон.
Аноним 29/02/16 Пнд 11:19:44  216433
>>216431
Находишь ток, находишь напряжение на красных концах ваттметра и внезапно получаешь ватты из ампер и вольт.
Аноним 29/02/16 Пнд 11:29:13  216435
>>216429
А, последний вопрос. А нахрена всё-таки эти звёздочки?
Аноним 29/02/16 Пнд 11:52:04  216439
14567359247340.png (69Кб, 1327x706)
>>216406
>>216409
Нарисовал и понял что хуйня получилась. R1 - индикатор, R2 - защита, красное соединение - общий усилителя, защиты и индикатора.
Да, схема пиздец, но думаю понятно будет. Как это лучше разрулить?
Аноним 29/02/16 Пнд 11:57:43  216441
test
Аноним 29/02/16 Пнд 12:01:23  216442
>>216435
> нахрена всё-таки эти звёздочки
Начало обмоток обозначается звездочкой.
Аноним 29/02/16 Пнд 12:02:32  216443
>>216417
Братец, либо переводись куда-то ещё, потому что ты неверно выбрал профессию, или начинай сам искать информацию. Потому что в этом и есть профессия, которую ты пытаешься изучить.
Аноним 29/02/16 Пнд 12:03:32  216444
>>216422
Ну тогда пиши программы. Куда ты в автоматику реальной жизни суешься?
Аноним 29/02/16 Пнд 12:04:15  216445
>>216424
Заказывал только модули.
Валяются без дела, но рабочие.
Аноним 29/02/16 Пнд 12:18:34  216448
>>216424
http://www.aliexpress.com/store/930252
http://www.aliexpress.com/store/1198827
http://www.aliexpress.com/store/605870
Аноним 29/02/16 Пнд 12:26:38  216451
>>216404
Спс, надеялся на большее. Теперь оставлю, может.
Аноним 29/02/16 Пнд 12:30:10  216452
Почитал я тут про усиление приема вафли, и возникла идея. Возможно ли к антенне для приема сигнала сотовой сети прикрепить усилитель и ретранслировать дальше? Просто иногда езжу в деревню, и там ловит только Билайн и в строго определенном месте.
Аноним 29/02/16 Пнд 13:02:32  216455
Котаны, есть один осцилл - актаком 3116.
Софта к нему нет, производитель хочет за софт 3к. Что мне с ним делать? Продать за копье или пытаться пользоваться?
Аноним 29/02/16 Пнд 13:05:42  216456
>>216455
Нахуя тебе софт?
Аноним 29/02/16 Пнд 13:31:57  216457
>>216456
USB осцилл. Забыл упомянуть.
Аноним 29/02/16 Пнд 13:37:32  216458
>>216455
А сам осцил небось за 100 баксов продавался? Хитрый ход.
Аноним 29/02/16 Пнд 13:51:53  216460
>>216458
В том то и дело, что цена ему сейчас 30к.
Просто мне он достался бесплатно с одного из прошлых мест работы.
Не спиздил, просто не настаивал, чтобы
Аноним 29/02/16 Пнд 13:52:18  216461
>>216460
>чтобы забрали
Аноним 29/02/16 Пнд 13:54:57  216462
>>216455
>актаком 3116.
Нахуя ты usb осцил без софта купил?
Долбоёб что ли?
Аноним 29/02/16 Пнд 13:57:34  216463
>>216462
>2016
>покупать осцил которомну нужна проприетарная параша чтобы что-то рисовать
Аноним 29/02/16 Пнд 14:07:28  216466
>>216463
>2016
>покупать осцил вместо того, чтобы получать его нахаляву от работы.
Аноним 29/02/16 Пнд 14:09:16  216467
>>216466
Но как быть если ты работаешь опущеным программером и твоя работа никак не относится к электронике?
Аноним 29/02/16 Пнд 14:11:49  216471
>>216467
Работаю программером контроллеров, получаю осциллографы, к которым нет софта.
Так и лежит полтора года в кладовке, а под мои задачи хватает лог. анализатора.
Не будь зассаным, че ты?
Аноним 29/02/16 Пнд 14:12:28  216472
>>216467
И кстати как проткнутая жопа мешает тебе купить осцилл?
Аноним 29/02/16 Пнд 14:14:17  216473
>>216472
Да никак не мешает, я вот купил себе Rigol DS1052 который хакнул до DS1102. Проткнутая жопа горит от того что он не швабодненький. Но для него хоть софтом шкварить пеку не надо.
Аноним 29/02/16 Пнд 14:16:21  216474
>>216473
На одном из прошлых мест работы тоже купили мне ригол 1074, а я взял и уволился.
Спиздить не получилось.
Аноним 29/02/16 Пнд 14:17:12  216475
14567446325520.png (38Кб, 1133x567)
Аноны, чому у меня не работает колЕБАТЕЛЬНЫЙ контур тута? Я долбоёб или мультисим говняное говно?
Аноним 29/02/16 Пнд 14:38:58  216478
>>216473
Лол, тоже купил себе DS1054Z, прошил до 1104Z и норм. Еще щупы спиздил достал себе тектрониксовкие на 300МГц.
Аноним 29/02/16 Пнд 14:38:58  216479
>>216460

Ну и с софтом "не настаивай". Хулитыкакэтот?
Аноним 29/02/16 Пнд 14:59:15  216486
Я ньюфаг, поэтому вопрос - я могу собрать в multisim радиопередатчик или приемник и проверить его работу?
Аноним 29/02/16 Пнд 15:02:11  216488
>>216486
Скорее всего нет. Хуйня какая-то в мультисиме творится.
>мимо->>216475-анон
Аноним 29/02/16 Пнд 15:15:19  216491
14567481191700.jpg (24Кб, 387x154)
Чем заменить вот эту поебень?
Аноним 29/02/16 Пнд 15:16:20  216492
>>216486
LTspice попробуй
Аноним 29/02/16 Пнд 15:19:46  216493
>>216491
Ну, попробуй на 12пФ поставить, я хуй его знаю насчет критичности номинала.
Аноним 29/02/16 Пнд 15:37:12  216494
14567494325520.jpg (50Кб, 971x266)
14567494325531.jpg (101Кб, 1254x310)
>>216493
Есть два М750 на 4,7 и один М47, и почему то все они серого цвета.
Аноним 29/02/16 Пнд 16:34:39  216502
>>216439
Питать схему защиты тоже от однополупериодного выпрямителя, чтобы земля для них была общая.
Аноним 29/02/16 Пнд 16:35:12  216503
>>216452
Нет.
Аноним 29/02/16 Пнд 16:54:43  216506
>>216488
Если ты криворукий, то это не значит что в мультисиме хуйня творится, у всех же работает.
Аноним 29/02/16 Пнд 17:06:01  216510
14567547613690.png (11Кб, 440x407)
14567547613701.png (140Кб, 1240x1754)
14567547613732.png (217Кб, 1275x1650)
14567547613773.jpg (536Кб, 943x1290)
Сап, /ra/

Есть одна УЗ ванна, УЗВ-1,5/37ТП, структурно такая:
CD4046 --> IR2111 + полумост на IRF740 + выходные трансформаторы + излучатель на 37кГц.

Рванул один полевик, пробило второй и половину IR2111. Все были заменены, компоненты полумоста и цепи питания проверены. Полевики пробило снова. На измене поочерёдно проверяю с выпайкой все детали на платах, кроме CD4069, меняю полевики, промеряю параметры обмоток трансформаторов, зарисовываю схему их соединения и схему полумостовой части. Работает. 10 минут, 20 минут. Выдыхаю, ложусь спать.
На следующий день работает минут пять, выключаю, включаю снова — что-то не то. Работает, но выход мощности стал совсем никакой, одно шипение. Проверяю выходы IR2111 — импульсы на оба плеча есть, 35.2-35.6кГц. Замена IRF740 на IRF840 не повлияла никак. Регулировка переменником R2 на 12-й ноге CD4046 позволяет немного повысить выходную мощность (путём изменения рабочей частоты), но до исходной она всё равно очень сильно не дотягивает. При первоначальном положении движка R2 выхлоп стал слабее всего.

Собственно, в чём может быть дело?
Насколько могут быть вероятны выход из строя или деградация материала самого излучателя?
Аноним 29/02/16 Пнд 17:14:15  216511
>>216510
Излучатель по пизде пошёл?
Аноним 29/02/16 Пнд 17:15:12  216512
>>216510
УЗ ванны у меня нет и никогда не было, мало что понял в твоем рассказе, но ставлю анус, что проблема в излучателе. Ибо чинил я как-то увлажнитель воздуха, который на макс. мощности еле-еле парил, проблема была именно в полусгнившем излучателе.
Аноним 29/02/16 Пнд 17:17:23  216513
>>216511
>>216512
Подозреваю его, но хотелось бы удостовериться. Внезапно он как-то.
Аноним 29/02/16 Пнд 17:23:43  216514
>>216513
Как я уже написал, УЗ ванны не видел, но, очевидно, что если на выходе амплитуда по размаху и форме соответствует норме и регулируется, то проблема в излучателе. Правда, нормальную амплитуду надо подглядеть на такой же исправной ванне, т.к. в документации вряд ли указано.
Аноним 29/02/16 Пнд 17:23:44  216515
>>216513
Ну а что ещё? Это ж не ускоритель частиц.
Аноним 29/02/16 Пнд 17:57:26  216517
Добрый день. Подскажите где найти схемы и размеченные платы бесплатно без смс чего-то похожего на Raspberry Pi 2 или не очень, лишь бы с ARM Cortex-A7. Идеально было бы сразу с Broadcom BCM2836. Так же подойдет роутер с процом ARM Cortex-A7.
Нагуглил банану пай, но у них можно скачать только схемы в пдф, а дизайнить плату самому пиздец как не хочется. разметка платы нужна обязательно
Аноним 29/02/16 Пнд 18:01:36  216518
>>216517
Odroid любая.
Также можешь посмотреть платы на Freescale I.mx6. Первое - знаменитый "открытый ноутбук", второе - плата Rex (если не путаю название).
Аноним 29/02/16 Пнд 18:03:03  216519
Скачал тут серию книг "500 схем ...", со всякими источниками питания и прочим. Для обучения нормально будет? Дабы разбираться, как оно работает.
Аноним 29/02/16 Пнд 18:09:22  216520
>>216519
Мог бы просто примеры разных устройств в инете посмотреть, но и так сойдёт.
Только собирай интересные тебе и не очень сложные схемы. Так оно легче пойдёт.
Аноним 29/02/16 Пнд 18:10:41  216522
>>216506
давай, поясни где я накосячил.
Аноним 29/02/16 Пнд 18:14:46  216523
>>216518
Благодарю. А если я уточню, что на этом надо завести openwrt и подключить 2 вифи интерфейса и пару езернетов, может еще что-то посоветуете?
Аноним 29/02/16 Пнд 18:36:44  216526
>>216523
Если ты собрался разводить плату под bga процессор, ddr2, сеть и usb, то я бы посоветовал подумать сначала о своей компетенции в этом вопросе. Это достаточно высокий уровень.
Плюс два Ethernet - это удел далеко не каждого мультимедийного процессора. Купи готовый роутер, выйдет дешевле, проще и быстрее.
Аноним 29/02/16 Пнд 18:37:58  216527
>>215004 (OP)
Вопрос такой, есть ли в гитарных процессорах усилители которые можно выпаять? Конкретно валяются две модели digitech rp50 и zoom 505II, под усилителем имею ввиду устройство которое сможет мне преобразовать сигнал от компа в сигнал для колонки 110w 6om
Аноним 29/02/16 Пнд 18:38:58  216528
>>216527
Есть трансформатор 220>13x2 2A
Аноним 29/02/16 Пнд 18:40:01  216529
>>216527
Есть, но они моно.
Аноним 29/02/16 Пнд 18:40:30  216530
>>216529
Моно меня вполне устраивает
Аноним 29/02/16 Пнд 18:41:04  216531
>>216529
Братан выручай, как мне это сделать xD
Аноним 29/02/16 Пнд 18:41:33  216532
>>216531
b rfrjq bp yb[ yt ;fkmxt? xtcnyj ujdjhz ckexfqyj ljcnfkbcm
Аноним 29/02/16 Пнд 18:41:57  216533
>>216529
и какой из них не жальче достались оба просто так
Аноним 29/02/16 Пнд 18:42:01  216534
>>216529
Вру. Это ж процессоры. А усиливает комбик. Нет там усилков.
Аноним 29/02/16 Пнд 18:42:21  216535
>>216534
Так и думал=(
Аноним 29/02/16 Пнд 18:45:04  216537
>>216534
>Нет там усилков.
Но ты забыл про ОПЕРАЦИОННЫЕ!
Аноним 29/02/16 Пнд 18:49:20  216538
>>216537
И че делать?
Аноним 29/02/16 Пнд 18:51:45  216539
>>216538
Делать усилитель на ОУ, либо бежать к врачу вставлять свечу в магаз, брать микруху серии ТДА и на ней делать.
Аноним 29/02/16 Пнд 18:54:29  216540
14567612693230.jpg (43Кб, 700x467)
>>216538
Тут хирург нужен.
Аноним 29/02/16 Пнд 18:57:29  216541
>>216539
Если мне не изменяет память эти ТДА стоят в районе 1к-1.5к?
Аноним 29/02/16 Пнд 18:58:33  216542
>>216526
Спасибо за совет. Дело в том, что я немного проебался и мой рководитель утвердил на дипломный проект еба-роутер на распберри, а потом оказалось, что взять готовую платну нельзя и надо предоставить все чертежи и прочую хуйню. А тему уже изменить нельзя. Такие дела.
Аноним 29/02/16 Пнд 19:03:27  216543
>>216523
WiFi ты тоже сам точно не разведешь ни при каких условиях.
Аноним 29/02/16 Пнд 19:11:38  216544
14567622983180.jpg (169Кб, 1280x960)
>>216543
А если как-то вот так прихуярить?
Или по юсб?
Аноним 29/02/16 Пнд 19:26:38  216549
>>216544
esp8266 прихуярь по UART
Аноним 29/02/16 Пнд 20:09:37  216557
>>216542
> что взять готовую платну нельзя
Сотри маску, и изговняй всё горелой канифолью.
Аноним 29/02/16 Пнд 20:14:20  216561
>>216557
Для демонстрации работы софта можно юзать и готовую. Но все равно надо показать схемки\плату своей йобы
Аноним 29/02/16 Пнд 20:14:21  216562
>>216557
> Сотри маску
Болгаркой что ли?
Аноним 29/02/16 Пнд 20:16:41  216563
14567662019890.jpg (51Кб, 567x486)
>>216562
Наждаком например.
Аноним 29/02/16 Пнд 20:22:12  216565
>>216563
И заново припаять, что не сошкреблось?
Аноним 29/02/16 Пнд 20:24:07  216566
>>216565
АТО! Необходимый махарайный вид будет обеспечен.
Аноним 29/02/16 Пнд 20:25:09  216567
>>216541
50-150 рублей, самая дорогая которую я колупал была 1558Q.
Аноним 29/02/16 Пнд 20:25:56  216568
>>216567
Блять, пиздец как цены скакнули, я ебал http://www.chipdip.ru/product/tda1558q/
Аноним 29/02/16 Пнд 20:55:10  216573
14567685109260.jpg (29Кб, 500x500)
У меня тут нашелся старенький Nokia 5228. Раньше работал превосходно, потом начал подтормаживать и в итоге перестал включаться. Так вот, можно ли использовать какие-нибудь его детали для своих устройств? Например слышал что экранчик от кнопочной нокии подключали к ардуино. А такой вот можно??? или сложнааа?
Аноним 29/02/16 Пнд 20:59:36  216574
>>216561
Поищи схемы открытых роутеров.
Должны быть такие. Если найдешь - покупай такой, и дело в шляпе.
Аноним 29/02/16 Пнд 21:00:00  216575
>>216544
Можно по usb, если тебя это устроит.
Аноним 29/02/16 Пнд 21:20:38  216580
14567700383840.jpg (791Кб, 2272x1704)
14567700384011.jpg (991Кб, 2272x1704)
14567700384212.jpg (952Кб, 2272x1704)
Сап, раковник. Нашёл у себя в ящиках такую антеннку, внутри платка с 368-м и 3102. Может, анон поможет хоть названием этой махарайки, а то и ТТХ вбросит?
Аноним 29/02/16 Пнд 21:24:40  216582
14567702806930.jpg (73Кб, 640x480)
Анон, подскажи литературу чтобы за короткий срок изучить ТОЭ.
Аноним 29/02/16 Пнд 21:29:02  216589
>>216580
На помойку неси.
Аноним 29/02/16 Пнд 21:53:43  216602
>>216580
Тоже такая дома валялась раньше.
Аноним 29/02/16 Пнд 22:12:10  216606
14567731306810.png (211Кб, 733x574)
Подскажите, отчего мощность импульсного БП может упасть в 4 раза.
Аноним 29/02/16 Пнд 22:19:59  216609
>>216606
Х/з, проверь копролиты после моста и по обоим плечам индуктивного фильтра на выходе БП. Это если он выходное напряжение в заданном диапазоне держит.
Аноним 29/02/16 Пнд 22:49:29  216610
>>216609
Сразу он вообще только на холостом ходу 12в выдавал. После моста и перед индкутивным фильтром кондеры поменял, не помогло. Потом поменял D1 и резистор с конденсатором возле него, после этого на 1/4 заработало.
Аноним 29/02/16 Пнд 23:08:42  216611
14567765229220.png (8Кб, 497x178)
Почаны, помогите с коммутацией. Есть два стула микрофона и одни наушники, хочу поставить тумблер на три положения, чтобы в первом первый мик шёл в оба уха, во втором в каждое ухо свой мик, и в третьем второй мик в оба уха. Но что-то я не нашёл таких тумблеров, если на 3 положения, то среднее обычно просто OFF. Где найти такие, как на схеме? Или может есть какое-то решение попроще, и я туплю?
Аноним 01/03/16 Втр 00:01:35  216618
14567796960760.jpg (11Кб, 227x234)
>>216611
Давай сначала разберёмся для чего ты хочешь микрофоны в уши засунуть.
Аноним 01/03/16 Втр 00:05:01  216620
>>216606
Потребляемый блоком питания ток на холостом ходу померяй.
Аноним 01/03/16 Втр 00:08:05  216621
Аноны, где почитать про автогенераторы можно? Гугл выдаёт либо хуиту, либо слабоперевариваемую общую информацию.
Аноним 01/03/16 Втр 00:09:00  216622
>>216606
Ещё мост проверь.
Возможно какой-то из диодов сгорел, и из-за этого мощность вялая.
Аноним 01/03/16 Втр 00:11:30  216624
>>216621
Может автотрансформаторы?
Аноним 01/03/16 Втр 00:20:39  216625
>>216624
Нет, автогенераторы. Всякие трёхточки, генераторы Колпитцца, вот это всё.
Аноним 01/03/16 Втр 00:23:39  216626
>>216260
Наркоманы всюду.
Прогревом платы тонким плоским паялом. Вроде бы годно ответили тебе.

>>216360
Соус, плз.
Аноним 01/03/16 Втр 00:34:09  216627
>>216625
Информации предостаточно. Меньше будешь пары проёбывать.
Просто бейся "головой об стену" до тех пор, пока не поймёшь. Всегда так делаю.
Аноним 01/03/16 Втр 00:37:39  216628
>>216627
Я иногда и спать хочу.
ЭиЭ год назад сдал, есичо
Тут в соседнем треде аноны ведут серьёзные беседы про ГУНы и прочую ФАПЧу, так мне тоже захотелось сварганить ГУН для ППП, но знаний слегка не хватает.
Аноним 01/03/16 Втр 01:44:03  216631
Анон, в курсовой мучаюсь с проблемой: выбираю стабилизатор напряжения для постоянки + и - 6.3 В. Макс. ток - 0.375-1.5 А(разброс, потому что коэффициент можно варьировать). Подскажешь микросхему? В типовом варианте, например, К142ЕН1А, но там минимальное напряжение, препод грит, 9 В.
Аноним 01/03/16 Втр 02:11:44  216633
>>216631
Ты наркоман? Если тебе отечественное нужно - то сорян, нет такого, делай на транзисторе. Если можно забугорное - LM317, но учитывая, что у тебя двуполярное питание - используй стабилизатор на транзисторе.
Аноним 01/03/16 Втр 02:20:36  216634
14567880367480.jpg (20Кб, 620x319)
По адресу ли я зашёл, если мне нужно знать про волоконно-оптические линии связи? Кто шарит, аноны, покажитесь!
Аноним 01/03/16 Втр 02:27:40  216635
>>216631
КР142ЕН5Г (фикс., +) и поднять чуток резисторами.
142ЕН11 и 142ЕН12А — регулируемые, + и - полярности.
Поднять выходное можно и у нерегулируемых, лучше на максимальный ток обрати внимание. В твоём случае мне захотелось бы взять что-то двухамперное, а у 142-х с ними напряжёнка.

http://katod-anod.ru/articles/35
http://tehnodoka.ru/spravka/ctabm-sh.php
http://trzrus.narod.ru/rec/recany.htm?9../k142nam.htm
Аноним 01/03/16 Втр 02:29:35  216636
>>216621
бамп вопросу
Аноним 01/03/16 Втр 03:05:25  216639
14567907259840.png (465Кб, 749x662)
Сап /ra/
есть вот такая солнечная панель с пикчи:
Параметры 6V 4.5 W:
Напряжение - 6 В
Мощность - 4.5 Вт
Ток КЗ - 0,75 А
Размеры - 165х165х3 mm

Хочу заряжать телефон (5В, 0.8А).

Ткните мордой в схемы, плиз.
Аноним 01/03/16 Втр 03:05:43  216640
>>216611
Заебёшся искать.
Проще схемку из двух релюшек и tiny13a сварганить.
Аноним 01/03/16 Втр 04:18:15  216642
>>216640
> двух релюшек
Родина ему К561КТ3 дала, нет хочу реле. Да там и коммутацию тупо по кругу на триггерах можно выполнить с индикацией на светодиодах.
Аноним 01/03/16 Втр 06:36:43  216645
>>216639
Можешь напрямую подключать, ничего не сдохнет.
Аноним 01/03/16 Втр 06:48:45  216646
>>216639
Левой пяткой в гугле http://tehnoobzor.com/schemes/pitanie/308-preobrazovatel-na-5-volt.html
Аноним 01/03/16 Втр 07:53:27  216648
Существуют ли пособия по изучению ПТЭЭП и ПУЭ? Где взять?
Аноним 01/03/16 Втр 07:56:55  216649
>>216648
Читать чтоль не умеешь? Букварь купи.
Аноним 01/03/16 Втр 07:59:32  216650
>>216649
Я имею в виду с комментариями по непонятным местам. Для этого в технарях спец. дисциплины проводят.
Аноним 01/03/16 Втр 08:28:23  216651
>>216580
Бамп
Аноним 01/03/16 Втр 08:36:55  216652
>>2150041
Аноним 01/03/16 Втр 10:50:39  216660
14568186391230.png (251Кб, 3298x2550)
Есть монитор, у которого проебана управляющая планка с кнопками.
Без планки сейчас он включается через раз (каждое второе подключение к электропитанию).
Что из схемы взять для сбора заглушки по типу "всегда включен"? Нужны ли в этой заглушке ключи SW1, SW3, SW5, SW4, SW6 и в каком положении?
Аноним 01/03/16 Втр 10:51:56  216661
>>216463
А ты возьми любую железку от именитых производителей. Там само железо может стоить дешевле раза в 2-3 чем все программные опции, устанавливаемые на него.
Аноним 01/03/16 Втр 10:53:14  216662
>>216620
>>216622
Поменял трансформатор, заработало. Хорошо что в запасе был такой же БП убитый грозой.
Аноним 01/03/16 Втр 11:32:40  216666
А есть книги, где просто и понятно, без трехэтажных формул рассказывается о том, что именно делают всякие опрационные усилители с мультивибраторами и модуляторами, и обьясняется для дебилов, как они работают?
Аноним 01/03/16 Втр 11:40:36  216667
>>216666
http://rutracker.org/forum/viewtopic.php?t=3763465
инбифо говноед
Аноним 01/03/16 Втр 11:41:38  216668
>>216417
Вот нахуя вообще решать все эти задачи? В 90% случаев они не нужны по работе.
Аноним 01/03/16 Втр 11:42:55  216669
14568217757310.jpg (73Кб, 443x600)
>>216668
Аноним 01/03/16 Втр 11:43:55  216670
>>216668
Знал бы ты, насколько ошибаешься - охуел бы. Я вот сейчас махараю ГУН, и осознаю, каким я долбоёбом был, когда проёбывал ЭиЭ.
Аноним 01/03/16 Втр 11:49:38  216671
>>216670
Был у нас в младших классах предмет "этика и эстетика".
Аноним 01/03/16 Втр 12:37:31  216674
14568250517210.png (643Кб, 3298x2550)
>>216660
Вот так попробуй
Ёмкость конденсатора должна быть думаю где-то в районе 10-1000uf
Ну и ZD2 и R2 делательно тоже оставить.
Аноним 01/03/16 Втр 13:12:27  216684
>>216674
Спасибо
Аноним 01/03/16 Втр 13:31:59  216686
раданы, я хочу управлять знакосинтезирующим жк дисплеем с пятивольтовой логикой с stm32 с 3.3 вольтами в высоком логическом состоянии. взлетит, или нужно согласовывать, повышать до пяти?
Аноним 01/03/16 Втр 13:34:16  216687
>>216686
Используй даташит своего дисплея, Люк.
Аноним 01/03/16 Втр 13:36:54  216688
14568286146590.jpg (197Кб, 1920x1285)
>>216686
ТЫ ЧО!!!! Я только вчера вечером такой-жи хуйней заморочился!!
Аноним 01/03/16 Втр 13:52:20  216689
Пацаны, зарядка от телефона издаёт странные звуки, когда просто вставлена в розетку! что это за говно?!
Звучит как писклявый телефонный модем, но на пару тональностей выше.
Аноним 01/03/16 Втр 13:52:55  216690
А как вообще зарядники телефонные работают? Понижающий трансформатор + выпрямитель?
Аноним 01/03/16 Втр 13:56:19  216691
>>216689
У меня так удлинитель пищит. Когда пека выключена, а монитор работает в ждущем режиме. Светодиод горит - тонтвыше, не горит - ниже. Выключаю удлинитель - писк нарастает и исчезает.
Аноним 01/03/16 Втр 13:56:46  216692
>>216690
Импульсный блок питания.
Аноним 01/03/16 Втр 14:00:53  216693
>>216671
электротехника и электроника, привет. почему не в школе?
Аноним 01/03/16 Втр 14:01:05  216694
>>216691
Если прислонить к уху, то звучит как мотор спорткара
на самом деле, не я знаю, как звучит мотор спорткара
Аноним 01/03/16 Втр 14:43:05  216698
>>216693
А у нас были отдельно электротехника, схемотехника, цифровые устройства, сигналы и цепи. 4 предмета отдельных.
Аноним 01/03/16 Втр 15:07:05  216702
>>216693
>почему не в школе?
На работе завал, некогда.
Аноним 01/03/16 Втр 15:11:38  216705
>>216510
Аноним 01/03/16 Втр 15:43:40  216708
14568362209840.png (113Кб, 1080x1920)
Почему одна лампа сгорела? Схема на пике.
Аноним 01/03/16 Втр 15:48:27  216709
>>216708
Параллельное соединение резисторов загуглить можешь ты.
Аноним 01/03/16 Втр 15:50:00  216710
>>216709
Ты дома лампы последовательно соединяешь?
Аноним 01/03/16 Втр 15:51:02  216711
>>216709
Дело в том, что у нас такая схема на практике в шараге.
Аноним 01/03/16 Втр 15:52:18  216712
>>216711
Лампа наверное не на то напряжение, больше причин не вижу.
Аноним 01/03/16 Втр 15:55:45  216713
>>216708
Нарисуй нормально и сам поймешь.
Аноним 01/03/16 Втр 15:57:00  216714
>>216712
На то. Проверил.
>>216713
Нормальней некуда.
Аноним 01/03/16 Втр 15:58:46  216715
>>216714
>Нормальней некуда.
>нечитаемая лапша
Ну оке
Аноним 01/03/16 Втр 16:01:22  216716
>>216715
>нечитаемая лапша
Я думал, что хуже моей шараги ничего нет. Но ты меня обнадежил. Ведь тебя тоже где-то "готовили", лол.
Аноним 01/03/16 Втр 16:04:22  216717
>>216716
>Я думал, что хуже моей шараги ничего нет.
Правильно думал, если тебя там научили вот это говно >>216708 считать нормальной схемой.
Аноним 01/03/16 Втр 16:08:27  216719
>>216717
>Я НИРОЗОБРАЛСЯ В ПРАСТОЙ СХЕМЕ АНА ГАВНО!!1!
Ясно.
Аноним 01/03/16 Втр 16:10:49  216720
>>216719
Ну вот смотри. Ты вроде вполне способен пойти и поковырятся в говне и почистить канализацию у своего дома? Вроде ничего сложного, но ты этого не делаешь. А всё почему? А потому что никто не любит в говне ковыряться.
Аноним 01/03/16 Втр 16:13:51  216721
>>216708
Что за софт и есть ли на форточки?
Аноним 01/03/16 Втр 16:15:44  216722
>>216720
Обычно в говне роются птушники, вроде тебя
Аноним 01/03/16 Втр 16:16:17  216724
>>216721
> Что за софт
Droid tesla
> и есть ли на форточки?
Nope
Аноним 01/03/16 Втр 16:18:05  216725
>>216714
Это тебя тралит триал-версия.
Аноним 01/03/16 Втр 16:21:22  216726
>>216725
Скорее это карма, ведь он же мудак.
Аноним 01/03/16 Втр 16:26:22  216727
>>216726
Птушник, смотришься смешно.
Аноним 01/03/16 Втр 16:27:06  216728
14568388268310.webm webm file (1756Кб, 1280x720, 00:00:13)
Привет, двач!

Принесли Galaxy S III gt-i9300. У него вот такая фигня (Экран моргает полосами и все). Уронили. Может быть шлейф? Матрица визуально целая.

Добра.
Аноним 01/03/16 Втр 16:36:23  216729
>>216728
Ну либо шлейф, либо матрица. Разбери - проверь.
Аноним 01/03/16 Втр 16:39:20  216730
Народ, такой хуетой http://ru.aliexpress.com/item/YobaRadar10GHz/32575349579.html никто не баловался? Чо за зверюга?
Аноним 01/03/16 Втр 16:45:53  216731
>>216729
Спасибо.
Аноним 01/03/16 Втр 16:49:35  216732
Тупость зашкаливает. Не смог собрать мультивибратор в ltspice. Не работает, сука.
Аноним 01/03/16 Втр 16:52:28  216733
>>216732
Собери ирл.
Даже моя тянка собирала мультивибратор по схеме. Ей понравилось, типа как головоломка.
Аноним 01/03/16 Втр 16:56:28  216734
>>216732
>>216733
Уже разобрался, не все сопротивления должны быть одинаковы.
Аноним 01/03/16 Втр 17:00:50  216737
>>216688
заработало, не?
Аноним 01/03/16 Втр 17:14:32  216741
>>216698
у меня ИВТ, мы вообще по идее к аналогу отношения не имеем.
Аноним 01/03/16 Втр 17:15:42  216742
>>216737
Еще не подключал. Я вялотекуще прессую наконечники на шлейф в промежутках между сваркой отопления в доме.
Аноним 01/03/16 Втр 17:19:54  216743
>>216730
Тоже хотел тут спросить, да и не понятно, что она выдаёт. Если да/нет, то нахуй нужно.
Аноним 01/03/16 Втр 17:20:34  216744
>>216626
>Соус, плз.
Было в ОП-пике одного такого треда, просто схоронил.
Аноним 01/03/16 Втр 17:34:00  216745
Каким образом отмеривается точное время для часов, например?
Аноним 01/03/16 Втр 17:36:06  216746
>>216745
По известному кол-ву тактов. Есть кварц, например, он выдаёт 12кГц. Т.е. 12 тысяч тактов в секунду. Отсчитываем 12 тысяч - прошла одна секунда. Но не всё так идеально, отсюда и погрешности всевозможные. Самое тру - часы, основанные на радиоактивных изотопах. Эталоны в мире часов.
Аноним 01/03/16 Втр 17:38:25  216747
>>216746
То есть, конкретный кварц всегда пульсирует с одной и той же частотой? То есть в продаже есть модуль с пульсирующим кварцем и выходами?
Аноним 01/03/16 Втр 17:39:57  216749
>>216747
>конкретный кварц всегда пульсирует с одной и той же частотой
ах если бы всё было так просто
В первом приближении - да.
Аноним 01/03/16 Втр 17:40:31  216750
>>216749
Окей, спасибо
Аноним 01/03/16 Втр 17:42:45  216751
>>216747
Нет, в том-то и дело. Конечно, пульсировать он будет, но не с той частотой, что на нём написана. Т.е. 12кГц +/- какие-то сотые-милионные доли герца. Погрешность хоть и маленькая, но за год спокойно набегают лишние секунды.
Кварц сам по себе не пульсирует, к слову. Его для этого нужно пинать постоянным током.
https://ru.wikipedia.org/wiki/%D0%90%D1%82%D0%BE%D0%BC%D0%BD%D1%8B%D0%B5_%D1%87%D0%B0%D1%81%D1%8B
https://ru.wikipedia.org/wiki/%D0%9A%D0%B2%D0%B0%D1%80%D1%86%D0%B5%D0%B2%D1%8B%D0%B5_%D1%87%D0%B0%D1%81%D1%8B
Ознакомься.
Аноним 01/03/16 Втр 17:46:33  216752
14568435934640.png (202Кб, 975x962)
>>216747
> кварц всегда пульсирует
> модуль с пульсирующим кварцем
У меня привстал
Аноним 01/03/16 Втр 17:46:40  216753
>>216751
Это второе приближение.
В третьем там уже ебала со старением, восприимчивости к радиации, температуре, вибрации.
Сложная тема вообщем.
Но если хочешь собрать просто часы - точности часового кварца буедт более чем достаточно.
>>216749-кун
Аноним 01/03/16 Втр 17:47:17  216754
>>216752
Никогда не слышал про готовые осцилляторы?
хотя если у тебя встал от ПУЛЬСАЦИЙ, то тогда понятно.
Аноним 01/03/16 Втр 17:48:35  216756
Вообще, не могу словами выразить свое уважение к тем, кто создал электронику, неважно, аналоговую или цифровую. Да в принципе и ко всем инженерам и ученым, которые создали что-то новое.
Аноним 01/03/16 Втр 17:49:37  216757
>>216756
Не было бы их - не писал бы сейчас это тут.
А теперь сними розовые очки и посмотри на то, какой приоритет у науки в мире сейчас.
Аноним 01/03/16 Втр 17:49:38  216758
>>216756
Не подлизуйся, что сломалось?
Аноним 01/03/16 Втр 17:50:32  216759
>>216757
Не знаю как у науки, а у технологий - сделать айфон тоньше.
Аноним 01/03/16 Втр 17:50:52  216760
>>216758
Да ничего, просто охереваю от них. Смогли же.
>>216757
Клепать всякие айфоны - тоже уметь надо. Сам-то я тот еще дебил.
Аноним 01/03/16 Втр 17:51:33  216761
>>216759
>>216760
Хайв, лол
Аноним 01/03/16 Втр 17:56:33  216765
14568441938120.png (17Кб, 785x404)
Как можно мониторить ток в схеме? Хочу сделать простой стабилизатор тока, когда он больше нужного значения, закрываю транзистор, когда меньше - открываю. Сначала нужно из тока напряжение получить. Сейчас использую инвертирующий усилитель, но проблема в том, что у меня однополярное питание и поэтому Vout при нулевом Vin почти равняется Vs+. Плюс АЦП дифференциальный, ему нужно референсное напряжение, от которого он отсчитывает выходные значения.

Возможностей пока 2 вижу, либо запилить биполярное питание, но это будет непросто плюс надо думать, как референсное напряжение вывести, либо как-нибудь привести Vout к нулю. Вот схемка, только я рисую как мудак. Есть идеи?
Аноним 01/03/16 Втр 18:39:41  216790
14568467811810.png (52Кб, 785x404)
>>216765
>АЦП дифференциальный
Соедини один из входов с землей
>у меня однополярное питание
И оу с не нулевым Vicmr.
Аноним 01/03/16 Втр 18:46:59  216796
>>216765

single suply design

http://www.ti.com/lit/an/sloa030a/sloa030a.pdf

Single-supply op amp design is more complicated than split-supply op amp
design, but with a logical design approach excellent results are achieved

если по русски то сингле супли слишком сложны для нубов, вылазят различные биосинги
Аноним 01/03/16 Втр 19:30:44  216807
>>216796
Ты опять выходишь на связь, мудило?
Аноним 01/03/16 Втр 19:45:55  216810
Кто-нибудь юзал подобный USB паяльник? Что рассказать можете?

http://ru.aliexpress.com/item/2015-Hot-Sale-Mini-Portable-USB-5V-8W-Electric-Powered-Soldering-Iron-Pen-Tip-Touch-Switch/32557509863.html?detailNewVersion=1
Аноним 01/03/16 Втр 19:59:39  216811
Хотел сначала создать тред, но потом решил, что может тут кто знает.

Итак, захотел вывести изображение на старый советский осцилограф, поискал в нете инфу. Оказывается, достаточно закодировать изображение в звуковой стереофайл, а потом подать правый и левый канал на входы Х и Y осциллографа. Разумеется, развертку на приборе нужно отключить. И оно вполне хорошо работает, например: https://www.youtube.com/watch?v=J1ylMJwfLmM

Но вот чем закодировать изображение в звук? Гугление никаких программ не выдало, а сам я их не напишу, не программист же. Получается, там либо программы самописные?

Ибо иначе разве что решить задачу "прямым методом" - вывести картинку на Ч/Б телек, а с него снять сигналы строчной и кадровой развертки, но придется влезть в осциллограф и собрать схему, которая бы регулировала яркость луча его же ЭЛТ по сигналу с видеоусилителя телевизора. Не хочу я аж так морочиться.
Аноним 01/03/16 Втр 20:01:06  216812
14568516664670.jpg (67Кб, 600x399)
С чего начинать учить если хочешь стать КОРОЛЕМ МИКРОКОНТРОЛЛЕРОВ? Знаю в теории что такое конденсатор операционый усилитель и резистор. И программировать немного могу.
Аноним 01/03/16 Втр 20:01:54  216813
14568517143680.jpg (37Кб, 604x320)
С чего начинать учить если хочешь стать КОРОЛЕМ МИКРОКОНТРОЛЛЕРОВ? Знаю в теории что такое конденсатор операционый усилитель и резистор. И программировать немного могу.
Аноним 01/03/16 Втр 20:33:21  216817
>>216790
Поясни, нахуя к земле? Я чёт нихуя не понимаю, хотя читаю про ОУ.
Аноним 01/03/16 Втр 20:33:42  216818
>>216813
Какие контроллеры хочешь учить?
Аноним 01/03/16 Втр 20:42:27  216820
14568541480210.jpg (34Кб, 476x600)
>>216818
ARM, Atmega. Нашел вот такую книгу http://rutracker.org/forum/viewtopic.php?t=3819591 пойдет для новичка не знаю. Просто очень напрягает что надо учить и аналоговые схемы и я не знаю что мне прегодиться и когда остановиться.
Аноним 01/03/16 Втр 20:45:28  216821
>>216820
Это: Ревич Практическое программирование AVR на ассемблере. И вот это, очень хороший справочник: Евстифеев МК AVR семейства Mega.
Аноним 01/03/16 Втр 20:47:21  216822
>>216810
USB. 2.5 Вт.
Аноним 01/03/16 Втр 21:05:55  216824
Аноны, можно ли преобразовать прямоугольные сигналы в синусоидальные?
Аноним 01/03/16 Втр 21:06:46  216825
>>216824
Да, через один ОУ точно в треугольник можно запилить, через два, видимо, в синус.
Аноним 01/03/16 Втр 21:09:26  216826
>>216730
В интернете полно тестов и обзоров, нет, спрошу анона.
Аноним 01/03/16 Втр 21:17:18  216827
>>216825
А если у меня РЧ? Я для упрощения задачи генератор на мультивибраторе делаю и теперь мне надо сгладить прямоугольники. ОУ слишком медленные будут.
Аноним 01/03/16 Втр 21:32:41  216831
>>216826
Почему бы и нет? Нахуя читать бездушные обзоры, если можно спросить у доброго анона?
Аноним 01/03/16 Втр 21:38:48  216834
Как сделать чтобы при подключении джека устройство само переключалось на него, и не использовало встроенный динамик? ПОлный аналог из говна и палок.
Аноним 01/03/16 Втр 21:47:54  216836
14568580749920.png (3Кб, 389x205)
Поцы, кулёр питается от 3В. Взлетит? Допустим, 200 Ом и 300 Ом поставить. Или мне лучше идти картошку в Маке продавать?
Аноним 01/03/16 Втр 21:51:10  216837
>>216834
Использовать вот такое гнездо http://lib.chipdip.ru/820/DOC000820512.pdf
Аноним 01/03/16 Втр 21:54:52  216838
14568584926580.jpg (85Кб, 735x800)
Ультрануб на связи. Перепала мне коробка галогенок на 12в(рилейтед), а как подключать их я даже не знаю. Погуглил, к ним трансформаторы еще продаются соответствующие.
Поковырялся в запасах, и нарыл бп на 12в 0,5а, зарядник для ноута 12в 3а, ну и развинченный упс с дохлой батареей с ~13,5в на клеммах. Куда, из моего барахла, можно запитать лампочку, чтоб хотя-бы посмотреть как она светит?
Аноним 01/03/16 Втр 21:57:56  216840
>>216838
Сколько WUT лампочка? Первое отпадает сразу, второе тоже если мощность больше 30Вт, третье - не понял, если бат дохлый, то зарядный ток в упсе тоже маловат для питания лампы.
Аноним 01/03/16 Втр 21:59:05  216841
>>216838
Собери последовательно 20 шт и в розетку.
Аноним 01/03/16 Втр 22:00:12  216842
>>216837
Как нагуглить? Мне для большого джека надо.
Аноним 01/03/16 Втр 22:04:05  216843
>>216827
Конденсатор юзай.
Аноним 01/03/16 Втр 22:04:45  216844
>>216838
Саня, ты?
Аноним 01/03/16 Втр 22:12:24  216846
14568595444680.jpg (748Кб, 2448x3264)
14568595444831.jpg (780Кб, 2448x3264)
Аноны, а что за светодиоды стоят в китайских фонариках? Хочу с такого диода стробоскоп запилить для выставления зажигания на тазу.
Алсо что за транзистор 0118? Гугол нихуя не понимаэ, но я нашел даташит на китайском, что это мол LED драйвер CL0118. Что то нихуя не понятно. Для лед драйвера нежен дроссель, а у меня как видишь нету.
Аноним 01/03/16 Втр 22:14:29  216847
>>216842
http://www.neutrik.us/en-us/plugs-jacks/m-series/nmj6hfd2
Аноним 01/03/16 Втр 22:18:48  216848
14568599289450.png (228Кб, 454x560)
>>216840
50W. А, кукаретически, что будет, если я подключу ее к самому хилому блоку - лампа будет слабо/вообще не светить, или блок погорит?
>>216841
Не, гирлянду не хочу городить, они в корооообочках, красивые, лол.
>>216844
Мимо.
Аноним 01/03/16 Втр 22:20:26  216849
>>216846
> Для лед драйвера нежен дроссель,
А что ты думаешь у тебя зелено-полосатое на плате?
Аноним 01/03/16 Втр 22:20:31  216850
>>216846
Алсо вот по этой схеме хочу стробоскоп делать.
http://www.chipinfo.ru/literature/radio/200009/p43-44.html
Аноним 01/03/16 Втр 22:21:04  216851
>>216848
> лампа будет
Одно из двух
Аноним 01/03/16 Втр 22:25:00  216853
Перекат пилите уже.
Аноним 01/03/16 Втр 23:13:49  216856
>>216849
Резистор? Ток ограничивать.
Аноним 01/03/16 Втр 23:21:30  216858
>>216849
>>216856
Хотя может ты и прав. Что-то не подумал сразу. Но это все не важно. Важно, что я так и не поня какой прямой ток у этой ебы.
На али кучи этого говна, вроде led 8мм на картинке, а параметры разные. Есть 20ma, есть 60ma. Где правда? Да, я не нашел другого источника инфы.
Аноним 02/03/16 Срд 01:17:48  216867
>>216790
>Соедини один из входов с землей
Как показано? Попробую, но тогда у меня, наверно, получится диапазон напряжений от Vout до Vout-Vinx, АЦП умеет только +-1 вольт от референса. Хотя если в комбинации с
>оу с не нулевым Vicmr.
, то попробую.

>>216796
>сингле супли слишком сложны для нубов
Так разве нет правильный схемы подключения сингла бесплатно без смс?

Я, похоже, придумал. Возьму ОУ, который может питаться от 4.2-3.6 вольт, которые дает 18650, а референсом для АЦП сделаю подаваемое напряжение. Тогда его -1 дифференциального вольта будет достаточно для измерений. Можно еще поставить делитель, чтоб оно было где-нибудь посередине, тогда вообще хорошо и у меня будет 2 вольта на снятие показаний с нагрузки, если не захвачу оффсет или как это называется, Vout, когда Vin нулевое?. Потом каждых несколько тысяч тактов буду закрывать транзистор и перекалибровывать нуль. Только тогда теряется независимость, если подать 12 вольт, например, то придется переделывать делитель. Хочется
универсальности*, может, поставить какой-нибудь референсер с задаваемым напряжением и сделать так, чтобы оно было на полвольта ниже оффсета, но это еще горы статей читать надо, как все работает.
Аноним 02/03/16 Срд 01:18:34  216868
>>216867
Вот так да, с разметкой обосрался.
Аноним 02/03/16 Срд 01:18:52  216869
14568707324110.jpg (73Кб, 756x433)
14568707324121.png (153Кб, 1150x1048)
>>216082
Перебирал макулатуру, нашёл ещё вот какую древность:
http://rcl-radio.ru/?p=6194
Это если захочется fully analog и дросселей помотать.
Аноним 02/03/16 Срд 01:19:54  216870
14568707948130.png (2Кб, 220x80)
>>216867
Vin\*(звездочка-умножение)x
Аноним 02/03/16 Срд 07:46:08  216875
>>216754
Они называются "осцилляторы", а не кварц.
Аноним 02/03/16 Срд 07:48:02  216876
>>216765
Что это за бред, что ты хочешь получить в итоге?
Аноним 02/03/16 Срд 07:50:06  216877
>>216811
В осциллографе у тебя есть строчная развертка. Нужен внешний генератор кадровой развертки, схема синхронизации и схема управления яркостью.
Проблема - не все осциллографы имеют вход Z для яркости.
Аноним 02/03/16 Срд 07:52:37  216878
>>216827
Нужен фильтр. ФНЧ, чтобы оставить первую гармонику, которая (сюрприз!) синус нужной тебе частоты.
Или резонансный. Алсо многим схемам типа смесителей прямоугольник еще лучше, чем синус.
Аноним 02/03/16 Срд 07:56:06  216879
>>216850
Тебе проблема светодиод купить?
Или припаяться к этому, убрав драйвер?

В чем проблема-то?
Аноним 02/03/16 Срд 09:01:55  216883
>>216879
Проблема в том, что светодиод один. Если я объябусь с ограничением тока - он сгорит. Потому хотелось бы знать какой у него макс. прямой ток. Короче надо как-то определить что это за светодиод.
Аноним 02/03/16 Срд 09:03:39  216884
>>216883
> определить что это за светодиод
> поделка криворукого китайца, подвального изготовления
Ну давай.
Аноним 02/03/16 Срд 09:09:48  216885
>>216884
Злой ты. Нет бы предложить собрать фонарик с переменным резистором и миллиамперметром и крутить крутушку пока не покажется что вот-вот пиздец. Ну да сделаем вид, что так и было.
Аноним 02/03/16 Срд 09:17:20  216886
>>216869
Огромнейшее спасибо!
Аноним 02/03/16 Срд 09:29:56  216887
>>216869
Чето проиграл со второй пикчи. Представил как бы я заебал мамку в то время будь у меня стерео на приставке. Она мне и так до сих пор припоминает вот это все.
Аноним 02/03/16 Срд 10:40:02  216889
>>216836
Бамп вопросу.
Ребзи, ну вроде же всё элементарно. Мне б проще было уже собрать и самому прочекать всё и убедиться наверняка, но это не мои приблуды, а я просто онлайн консультирую. Так скажите ж, всё верно или я тупенькый? Больше волнует подбор номиналов резисторов -- городить ничо окромя простейшего делителя человек точно не будет заморачиваться. Да и надо ли оно с кулером ебаным?
Аноним 02/03/16 Срд 11:51:22  216893
14569086826980.jpg (46Кб, 517x517)
Ребята, а как вы прогроммируете контроллеры? Я вот вроде алгоритм в голове продумал, на бумажке наброски сделал, открыл IDE и впал в ступор. Максимум на что хватает, изменить порт в примере или поменять частоту мигания.
Аноним 02/03/16 Срд 12:09:39  216898
>>216893
>IDE
Что это?
Аноним 02/03/16 Срд 12:10:32  216899
>>216878
>многим схемам типа смесителей прямоугольник еще лучше, чем синус.
А вот это не понял. Почему?
Аноним 02/03/16 Срд 12:13:12  216900
>>216836
Там одного сопротивления достаточно.
Аноним 02/03/16 Срд 12:16:33  216901
>>216836
Лучше картошку.
У тебя нижнее плечо делителя соединено параллельно мотору.
Что при параллельном соединении с общим сопротивление становится? Какое тогда напряжение будет на моторе?
Аноним 02/03/16 Срд 12:17:28  216902
>>216893
>Максимум на что хватает, изменить порт в примере или поменять частоту мигания.
А ты что хочешь сделать?
Аноним 02/03/16 Срд 12:20:46  216903
14569104464290.jpg (18Кб, 320x240)
>>216836
Паровозик из диодов сделай.
Аноним 02/03/16 Срд 12:25:05  216904
>>216893
Открываешь CVAVR и без задней мысли программируешь.
Аноним 02/03/16 Срд 12:25:33  216905
>>216903
Наиболее близкий вариант. Трёх диодов хватит.
Аноним 02/03/16 Срд 12:39:03  216907
>>216901
Напряжение на моторе будет равно напряжению на нижнем плече, мм? Ведь так и работают делители напряжения. Вопрос только в том, что хуй знает, что там с сопротивлением кулера. И нужно, как я понимаю, сделать ещё так, чтобы резисторы не ограничивали ток ниже 0.03А (так у кулера в инфо написано).
Аноним 02/03/16 Срд 12:42:02  216909
>>216903
Это не похоже на разумный расход диодов. К тому же, поциент уговорился поставить крутилку. Если я воткну поц на 300 Ом (ток, как я понял, больше 0.04 А не будет, а 0.5 Вт не убьют контактную площадку поца), то неужели не взлетит? Ну это же схема с первых страниц любого учебника по схемотехнике.
Аноним 02/03/16 Срд 12:42:38  216910
>>216907
>Напряжение на моторе будет равно напряжению на нижнем плече, мм? Ведь так и работают делители напряжения.
Лучше картошку.
Аноним 02/03/16 Срд 12:44:24  216911
>>216910
>У тебя нижнее плечо делителя соединено параллельно мотору.

Аноним 02/03/16 Срд 12:45:39  216912
14569119394660.jpg (74Кб, 1000x818)
14569119394681.jpg (6Кб, 225x225)
Анон, а как ты крепишь платы в корпусе?
Аноним 02/03/16 Срд 12:46:26  216913
>>216909
>Это не похоже на разумный расход диодов.
Можешь разумно въебать стабилизатор на 3 вольта. Но диодами дешевле, и это решение вполне используется, если условия позволяют.
Аноним 02/03/16 Срд 12:47:58  216914
>>216912
Либо на стойки, либо вставляю платы в специальные пазы в корпусе.
Можно ещё на принтере печатать корпус под плату, чтобы стойки не ставить.
Аноним 02/03/16 Срд 12:48:20  216915
>>216910
Мож не мне картошку-то всё таки? Если сопротивление нагрузки много больше сопротивления плеча, то она, нагрузка, влиять на сопротивление плеча не будет. Но я не ебу, какое сопротивление у кулера и вообще как он работает, честно говоря. Если бы стояла простая активная нагрузка, скажем, на пару кОм, то я и сам знаю, что схема бы заработала.
Аноним 02/03/16 Срд 12:49:12  216916
14569121524620.jpg (29Кб, 500x500)
>>216912
Где бы корпуса под свои махарайки найти сначала.
Аноним 02/03/16 Срд 12:51:47  216918
>>216911
ДА! Именно параллельно. Берём два резистора в параллель. Подключаем к ИП. На каждом из резисторов будет напряжение, равное ЭДС ИП (на вычетом того, что на внутреннем сопротивлении ИП упадёт). Что не так-то?
Аноним 02/03/16 Срд 12:53:48  216919
14569124285570.jpg (151Кб, 1018x764)
>>216692
Как запитать усилитель от импульсного блока питания/зарядника телефона/usb ???
Проблема в том, что я спаял усилок на 5 вольт, так сказать походный универсальный, чтоб его можно было питать от всего вышеперечисленного. Но соответственно питание от них очень грязное - постоянный свистящий звук. В интернете есть схемы усилителей от usb, там тупо на входе питания стоят два конденсатора на 500мкф и 0,1мкф, и типа всё фильтруют.
Мне они нихуя не помогают, что есть, что нет, один хуй - громкий свист импульсных биений. Может есть какая ни будь более мощная схема гарантированно превращающая грязный импульсный ток в чистое питание? Как-то же работают юсбишные китайские колоночки для компьютера.
Аноним 02/03/16 Срд 13:00:25  216920
14569128251850.jpg (85Кб, 700x699)
>>216915
> Но я не ебу, какое сопротивление у кулера и вообще как он работает, честно говоря.
Но все равно буду спорить.
Аноним 02/03/16 Срд 13:02:52  216921
>>216915
Сопротивление мотора в процессе работы гуляет как твоя мамаша по городским хуям.
В момент старта мотор вообще почти закорочен. И в случае с делителем напряжение в момент старта просядет до размера стручка твоего папаши-членодевки.
Смекаешь, чем это чревато?
Аноним 02/03/16 Срд 13:06:30  216922
>>216920
То есть оно будет влиять на сопротивление плеча и потому ничего не взлетит. Так?
Я не спорю ради того, чтобы поспорить. Мне важно понять. Толку мне от готовых ответов, если я пытаюсь разобраться. Офк, мне никто ничем не обязан, но если есть возможность-желание разъяснить -- я с удовольствием послушаю, где насосал хуйцов.
Аноним 02/03/16 Срд 13:08:01  216923
>>216921
Окей, смекаю. Тогда параллельно вообще не вариант?
Аноним 02/03/16 Срд 13:14:22  216924
>>216923
Тебе выше написали,
резистор последовательно. В таком случае сам мотор становится нижним плечом делителя. Проблема тут та же - сопротивление мотора меняется, в том числе и от температуры, нагрузки, не только в момент старта. Получается, хз какой резистор ставить. Не очень решение короче.
Диоды последовательно. Так как у диодов есть определённое падение напряжения, которое равно 0.7 вольта для кремния, то можно таким образом сбрасывать напряжение. Это просто вариант, который можно быстро сделать, и он будет стабильно работать.

Модно говорить более умными словами, что у делителя напряжения большое выходное сопротивление, что не позволяет использовать его для питания мощных нагрузок (то есть с малым входным сопротивлением).
Можно проще - делитель напряжения не подходит для питания какой либо нагрузки.
Аноним 02/03/16 Срд 13:26:25  216925
>>216924
Угу, про больше выходное понятно. Но только я не врубился, почему последовательно резистор должен заработать, если сопротивление, сам говоришь, скачет. Как тогда устанавливается это падение? И, да, вроде бы ж если поставить последовательно -- то это будет уже не источник напряжения, а источник тока? Простейший, офк, но если мне память не изменяет -- он самый.

А если воткнуть через эмиттерный повторитель? У него таке маленькое выходное сопротивление. Как тогда?
Аноним 02/03/16 Срд 14:20:14  216927
>>216925
>А если воткнуть через эмиттерный повторитель? У него таке маленькое выходное сопротивление. Как тогда?
По идее заработает. Вот только зачем? Чисто академический интерес? Вот такое дрочиво убивает разработку. Вместо решения задач выдрачиваешь какую-то неважную мелочь, а сроки срываются.
Аноним 02/03/16 Срд 14:25:26  216928
>>216510
!

>>216919
LC-фильтр по питанию, С у тебя уже есть.
Аноним 02/03/16 Срд 14:34:25  216930
14569184656290.jpg (32Кб, 295x293)
Есть нормальный справочник по кондёрам советским неполярным?
Аноним 02/03/16 Срд 14:36:40  216931
>>216927
Почему чисто академический? С диодами я понял приколюху в принципе. Только не совсем понял, какой через них ток потечёт и нужно ли его ограничивать. Ведь падение напряжения на диодах зависит от тока. Или мотор будет ограничивать? (там написано 0,03А, насколько я понял).
А с эмиттерным повторителем ебаться для того, чтобы сделать регулятор оборотов через управление напряжением. Я порылся в инетике -- там схемы реобасов (регуляторы оборотов) на всяких LM-ках делаются. Но, по сути, это и будут ведь те же ЭП, но с большим кол-вом приблуд для стабильности выходного напряжения и не на одном транзисторе. Или я опять нублю?
Аноним 02/03/16 Срд 14:54:39  216933
>>216931
>Только не совсем понял, какой через них ток потечёт и нужно ли его ограничивать.
Зачем?
>Ведь падение напряжения на диодах зависит от тока. Или мотор будет ограничивать? (там написано 0,03А, насколько я понял).
Вообще на диоде падает 0.7В, такое падение на открытом p-n переходе.
>А с эмиттерным повторителем ебаться для того, чтобы сделать регулятор оборотов через управление напряжением.
В таком случае есть смысл, да. Но я бы запилил ШИМ на 555 таймере.
Аноним 02/03/16 Срд 15:06:29  216935
>>216916
Чипдип, и пластик и металл, и нидорага. Но на алике ещё дешевле.
Аноним 02/03/16 Срд 15:15:10  216936
>>216933
>Зачем?
Мгхм. Это меня по светодиодам, видно, клинит. Энивей, надо покурить матчасть.
>Но я бы запилил ШИМ
Оке, погляжу, спс!
Аноним 02/03/16 Срд 15:39:16  216940
>>216935
Чипдип через интернет магазин вполне вменяемо можно юзать. Сам это с удивлением обнаружил.
Аноним 02/03/16 Срд 15:39:35  216941
Почему медь с отклоняющей системы кинескопа не проводит ток?
Аноним 02/03/16 Срд 15:56:27  216942
>>216940
У меня в местном лабазе (ДАН в Омске) дешевле, а ассортимент ничуть не хуже, сайт только ебанутый и саппорт в аське.
Аноним 02/03/16 Срд 15:57:57  216943
>>216942
Счастливый.
У нас в дс2 закрылась почти вся розница. Остался по сути один ЧиД.
Аноним 02/03/16 Срд 16:03:14  216944
>>216943
У меня на районе три магазина есть (мне до них минут 15-20 пешком), и в центре (час пешком) Дан этот крупный, остальные мелкие, в одном лютый оверпрайс. В мелких магазинах кстати никаких потенциометров нет, лол, так что за таким добром только в центр пилить.
Аноним 02/03/16 Срд 16:07:51  216946
>>216930
http://www.rw6ase1.narod.ru/0/god/1984/mrb1079.html
Аноним 02/03/16 Срд 16:13:48  216949
>>216931
http://easyelectronics.ru/analogovyj-reobas.html
Божественная же схема. Чому игнорируешь?
Аноним 02/03/16 Срд 16:25:23  216953
>>216944
Посмотрел по карте - нихуя Омск такой здоровый. По размеру как ДС2.
Аноним 02/03/16 Срд 16:27:07  216954
>>216953
Да деревня этот наш Омск, большая деревня, нихуя нету, все отсюда валят, ибо даже работы толком нету, думаю в дс1-дс2 валить отсюда.
Аноним 02/03/16 Срд 17:22:02  216980
>>216941
Может быть пора этот платиновый вопрос в шапку отнести?
Аноним 02/03/16 Срд 17:24:08  216983
Объясните как работали телефоны до изобретения усилительной лампы? Телефон изобрели в 70-е годы. В 80-е в США уже началась массовая телефонизация. Как звук усиливался?
Аноним 02/03/16 Срд 17:24:39  216984
70-е 19века.
Аноним 02/03/16 Срд 17:29:25  216986
>>216983
>Как звук усиливался?
Просто громче в микрофон кричать нужно было.
Аноним 02/03/16 Срд 17:36:29  216988
>>216980
Отнеси, так какой ответ?
Аноним 02/03/16 Срд 17:38:17  216990
>>216983
Релешки усилительные, прикинь, реле это как транзистор, но медленее, потери больше и прочее, так вот, на таких релешках всё и работало.
Аноним 02/03/16 Срд 17:41:12  216991
>>216990
ЛОЛ? Это как? А можно запилить аудиусилок на релюшках? Это по круче ТЛЗ будет
Аноним 02/03/16 Срд 17:45:30  216992
>>216990
Ага, щаз. Максимум компьютер уровня Z-1 на нем собрать.
Аноним 02/03/16 Срд 17:45:38  216993
>>216988
В лаковой изоляции обмотка же.
Аноним 02/03/16 Срд 17:57:05  216996
>>216949
Угу. ИРПН. Да, зупер. Ток такой вопрос: а это норм, что импульсы? Можно ж поставить ФНЧ и выделить постоянную составляющую. Или это бесполезное изъёбство?
Аноним 02/03/16 Срд 18:11:07  217000
Arduino vs. esp8266.
Ардуйню я более-менее освоил, но хочется большей производительности для моих говнокодов. Говорят, esp8266 в этом плане лучше, а стоит даже дешевле.
Так ли это?
Да еще и вифи бонусом, что мне очень давно хотелось.
Но где-то слышал что у 8266 какие-то траблы с производительностью ОЗУ. Так ли это?
Аноним 02/03/16 Срд 18:20:35  217003
>>217000
Сам пытаюсь переползти. Суть такова - Ардуйня - это чисто МК, твоя прога там царь и бог, рулит всем. Минус ЕСПшки - между твоей прогой и железом всегда будет невьебенной толщины прокладка, которая держит вайфай и его хитрые кишочки. Т.е. баги умножай на два.
А так-то производительности там норм, 80Мгц с турбированием до 160-ти, аж 3Д можно простейшее мутить.
Аноним 02/03/16 Срд 18:28:13  217005
>>216996
>Или это бесполезное изъёбство
this
Обмотка-индуктивность и емкомсть. Резюк в схеме есть. Короче готовый ФНЧ силами природы.
Аноним 02/03/16 Срд 18:34:48  217009
14569328886180.jpg (1087Кб, 2592x1944)
14569328886401.jpg (1083Кб, 2592x1944)
14569328886622.jpg (995Кб, 2592x1944)
14569328886833.jpg (867Кб, 2592x1944)
Сап радач. Есть проблема, одна колонка тише другой раз в 5. До этого перепаивал провод с миниджеком, со стороны джека был правый, левый канал и земля, а от колонок шло 2 провода и в каждом ещё по 2. Как я понял это два канала и в каждом своя земля. Ну соединил обе земли к одной, каналы тоже. Перекос в громкости колонок был, но я его правил эквалайзером. не сегодня левая стала слишком тихо работать. Думал Неполадки с подключением каналов. Так в итоге если поменять их местами, нихуя не меняется. Даже если отключить один канал два канала работают, как работали. ЧЗХ? Пикчи прилагаются.
Аноним 02/03/16 Срд 18:36:12  217011
>>216914
>Либо на стойки, либо вставляю платы в специальные пазы в корпусе.
Фотографии в студию!
Аноним 02/03/16 Срд 18:40:11  217012
>>216928
Чем там LC-фильтр то поможет? Он же на одну лишь частоту рассчитывается, как он её рассчитает на слух?

не тот анон
Аноним 02/03/16 Срд 18:59:57  217019
14569343980630.jpg (104Кб, 900x600)
>>217011
Девайсы у клиентов.
Посмотри сам корпуса в чипе или на сайте производителя. В корпусе есть специальные пазы, куда как по рельсам вкатывается плата.
Пикрил с хабра.
Аноним 02/03/16 Срд 19:13:20  217022
14569352010030.png (178Кб, 1280x977)
>>216836
>>216889
>>216900
>>216901
>>216903
>>216905
>>216907
>>216909
>>216910
>>216911
>>216913
>>216915
>>216918
>>216920
>>216921
>>216922
>>216923
>>216924
>>216927
>>216931
>>216933
>>216936
Вместо тысячи слов.

>>216869
Схему не смотрел, от этой конструкции далеко до ревербератора/дилея? Есть между ними родство?
Аноним 02/03/16 Срд 19:19:15  217025
>>217003
Слушай, я правильно понял, что ковырять можно с помощью того же arduino ide? Если так, скажи, для еспшки действуют функции типа millis, micros? Время корректное с их помощью отсчитывать получится? И другой вопрос. Если сделать delay, падает ли во время него энергопотребление? Или как по-другому ввести чип в режим потребления <50мА? С моими хотелками не хотелось бы постоянное потребление в 300мА.
Аноним 02/03/16 Срд 19:28:28  217026
>>217025
Ребятки, у вас есть собственный загон.
Тут мы поясняем нюфагам.
съебали в свой загон, ленивые пидоры. Вайринг им сделали для есп, а они боятся перекатываться.
Аноним 02/03/16 Срд 19:31:02  217027
>>217012
ФНЧ жи.
Аноним 02/03/16 Срд 19:32:12  217028
>>217025
Тактами отсчитывай, блять.

мимоассемблерщик
Аноним 02/03/16 Срд 19:38:30  217030
>>217027
Лень гуглить, распиши на пальцах, как работает.
Аноним 02/03/16 Срд 19:47:03  217033
>>215004 (OP)
Книги неплохо бы на рыгхост переложить, а то их заебёшься качать с того говна, на которое проставлены ссылки. Депозитфайлс блять, вернули 2007! Хорошо хоть капчи из кошечек нет.
Аноним 02/03/16 Срд 19:49:10  217034
>>217033
Ревич на рутрекере есть, ещё в прошлом треде предложил ссылку заменить на более актуальную версию книги и на трекере, а не на говне.
Аноним 02/03/16 Срд 19:54:50  217036
14569376903230.jpg (26Кб, 629x589)
14569376903231.jpg (6Кб, 350x350)
14569376903242.jpg (632Кб, 2048x1366)
Сап /ra/
В электронике почти не шарю, я как-то больше по компьютерам.
Вот компьютера вопрос и касается.
УКНЦ aka МС 0511.
Проблема первая: запитать.
Компьютер и его монитор питаются от 42 вольт.
После внутренних преобразованийтам стоят блоки питания монитор начинает питаться от 12, а компьютер от 5.
Есть две идеи. Отпаять родные коннекторы, и припаять к ним выходы из обычного ATX блока питания, там как раз есть линии в +- 12 и 5 вольт. Вариант второй, не трогать нихуя, взять ЛАТР-2М, который мне дал батя и сказал, смотри, чтобы тебя не убило током, я теперь его боюсь, выставить 42 вольта, померить мультиметром для верности, и подцепить к этому всему делу компьютер и монитор. Планирую использовать молексы и комплектные провода от компьютеров, для безопасности. Одну вот такую как на втором пике, и ещё одну розетку в которую впаяю провода от нагрузки. Достаточно правильный ход мыслей?
Мне только нужно проверить, работает ли всё это дело, дальше буду делать нормально или забью хуй.

Проблема вторая: подключить к монитору.
Поскольку компьютер 90 года выпуска, списан хуй знает когда и кем, при Ельцине наверное. Кабелей комплектных нет. При этом, монитор чёрно-белый, но не стандартный. Видеовхода как у других моделей у него нет, но есть коаксиальный, вот в него то и втыкается видео. Проблема кроется в следующем. Как мне этот самый коаксиальный коннектор связать с компьютером? Распиновка видео на пике. Коннектор IDC-10 купил, шлейф купил, коаксиальную вилку купил. Пока писал пост уже и обжал IDCшку. А вот как всё это дело присобачить к телевизору, я не понимаю.
Аноним 02/03/16 Срд 20:02:45  217037
14569381656980.jpg (122Кб, 800x600)
Подскажите ньюфажному ньюфагу.
Есть логика и есть "потребитель" (что-то типа пикрелейтеда) на 400мА, по "законам" чипа, на котором логика, из него нельзя сосать больше 6мА. Что мне нужно, чтоб от 6мА начать пропускать 400мА от источника в потребитель?
Аноним 02/03/16 Срд 20:07:02  217038
>>217036
>Компьютер и его монитор питаются от 42 вольт.
Что за стандарт напряжения такой? Не 400Гц ли?
Аноним 02/03/16 Срд 20:12:37  217039
14569387571910.jpg (12Кб, 500x375)
>>217038
50 Гц, 42 вольта, это электрическая сеть кабинетов физики и информатики, как я где-то слышал. Что КУВТ, что УКНЦ от таких кое-где питались. Там даже вилка нестандартная, чтобы не воткнули в 220.
Аноним 02/03/16 Срд 20:23:34  217042
>>217036
Если хочешь тру-аутентичности, то запитай через ЛАТР. Если боишься ЛАТРа, то питай через atx блок питания.
Монитор, у которого только коаксиальный вход в УКНЦ подключить не получится. С мониторами для этого старого говна вообще напряг.
Аноним 02/03/16 Срд 20:25:23  217043
>>217037
КТ814
Аноним 02/03/16 Срд 20:28:02  217045
>>216883
Ну сделай миллиампер 50-100 в импульсе, точно не сгорит.
Аноним 02/03/16 Срд 20:29:47  217046
>>216899
Балансный смеситель на диодах, например - это просто коммутатор. Ему прямоугольник только на пользу.
Аноним 02/03/16 Срд 20:30:08  217047
>>217045
Точно? Ну ладно. Спасибо.
Аноним 02/03/16 Срд 20:33:17  217048
14569399972630.jpg (202Кб, 1055x575)
Пацаны, есть ГЕНЕРАТОР, надо сделать так, чтобы можно было переключать с квадрата на треугольник, НО я тупой и не могу сам допетрить, там где канал А осциллографа - там квадрат, на выходе из второго ОУ треугольник, если надо - файлик скину. Заранее благодарю.
Аноним 02/03/16 Срд 20:39:14  217049
Какие светодиоды используются в вспышках мобильников?
Можете даже ссылку на алиэкспрес скинуть с такими сд
Не обижусь
Аноним 02/03/16 Срд 20:44:44  217050
>>217042
Но это комплектный монитор. И как мне кажется, Video со схемки это сигнал, а Синх. это развёртка. Хоть я и нихуя в этом не понимаю.
Аноним 02/03/16 Срд 20:53:03  217051
14569411838240.png (434Кб, 700x467)
Анон, нужен источник опорного напряжения с минимумом обвязки на 5В, с напряжением питания около 12В. Че выбрать из этого http://www.chipdip.ru/catalog/ic-voltage-references/ покупать буду на ибее.
Аноним 02/03/16 Срд 20:56:16  217052
>>217043
Спасибо. Но я всё правильно сделаю?
3.3 вольта к коллектору, эмитер к плюсу лампочек, а логические 3.3 к базе? Так?
Аноним 02/03/16 Срд 21:04:25  217053
Пердуино-даунина на связи.

Одновременно использовать несколько опорных напряжений для разных аналоговых входов нельзя, да? очень хотелось
Аноним 02/03/16 Срд 21:05:40  217054
Какие светодиоды используются в вспышках мобильников?
Можете даже ссылку на алиэкспрес скинуть с такими сд
Не обижусь
Аноним 02/03/16 Срд 21:08:12  217055
>>217054
Сверхяркие.
Аноним 02/03/16 Срд 21:12:40  217056
где купить в москве газоразрядные индикаторы?
Аноним 02/03/16 Срд 21:17:16  217057
>>217056
http://www.quartz1.com/price/price.php?group=6051
Аноним 02/03/16 Срд 21:18:41  217058
>>217057
спасибо бро
Аноним 02/03/16 Срд 21:47:07  217063
>>216993
Это я знаю, как её снять? Пробывал опалить, в итоге нихера, не проводит.
Аноним 02/03/16 Срд 21:49:35  217065
>>217063
Лол. Наждачка например. Или в таблетке аспирина облуди.
Аноним 02/03/16 Срд 22:13:13  217066
>>217009
Бамп.
Аноним 02/03/16 Срд 22:27:48  217070
>>217048
Ну, раз у тебя есть и то, и другое, то ставь переключатель, не?

>>217022
>Схему не смотрел, от этой конструкции далеко до ревербератора/дилея? Есть между ними родство?
И тем, и другим можно сдвинуть сигнал по фазе.
«Далеко» — в каком смысле?
Аноним 02/03/16 Срд 22:40:05  217075
Кто авторствовал в гайде по наушникам:
http://arhivach.org/thread/7925/
осталась ли какая-нибудь копия с фото?
Аноним 02/03/16 Срд 22:41:27  217076
>>217051
http://www.chipdip.ru/product/lp2950acz-5.0-nopb/
Аноним 02/03/16 Срд 22:43:35  217077
>>217037
uln2003
Аноним 02/03/16 Срд 22:46:30  217078
>>217009
Гнездо на мамке проверь.
Аноним 02/03/16 Срд 22:47:49  217080
>>217051
Для чего и куда? Температура работы и её диапазон? Ток нагрузки?
Аноним 02/03/16 Срд 22:50:16  217081
>>217049
>Какие светодиоды используются в вспышках мобильников?
>Можете даже ссылку на алиэкспрес скинуть с такими сд
>Не обижусь

>>217034
>Ревич на рутрекере есть, ещё в прошлом треде предложил ссылку заменить на более актуальную версию книги и на трекере, а не на говне.


Но каму это нахуй надо?
Аноним 02/03/16 Срд 22:50:30  217082
14569482310120.png (8Кб, 469x366)
>>217009
Что ты там соединял не понял, должно быть так. Все сходится? Ничего лишнего не замкнул? Проверь качество соединений.
Аноним 02/03/16 Срд 22:57:39  217084
14569486600020.png (36Кб, 724x421)
Посоны, есть тут кто dft\fft пинал?
Хочу на atmega8 спектр светодиодиками мигать, но есть запары. Буду рад помощи :3
Кому интересно, в ЦОС тред еще клич оставлю.
Аноним 02/03/16 Срд 23:04:00  217085
>>217080
Сам смотри
https://www.digikey.com/product-search/en/integrated-circuits-ics/pmic-voltage-reference/2556223?FV=fff40027%2Cfff8013f%2Ca4027c%2C1bcc0038&mnonly=0&newproducts=0&ColumnSort=0&page=1&stock=0&pbfree=0&rohs=0&k=&quantity=&ptm=0&fid=0&pageSize=500
Аноним 02/03/16 Срд 23:07:05  217086
>>217080
Для 12 битного ацп, токи минимальны, температура +0...+40°C.
Аноним 02/03/16 Срд 23:15:21  217088
>>216877
Спасибо.
Аноним 03/03/16 Чтв 00:58:22  217104
Мне необходима короткая консультация по сборке гексапода, только хардварная часть. Конфигурация - шесть ног с тремя степенями свободы, плюс по клешне на окончании каждой. Кстати, буду признателен за опенсорсный .cad подобной конструкции.
Вопросы следующие:
1) Какой ардуино приобрести? Писал под atmega, но хочу сэкономить как можно больше времени и нервов на сборке, а так же заинтересован в легкости и компактности.
2) Аналогично, нужны рекомендации по драйверу сервоприводов. Как я понял, они облегчат подключение и управление, а мне это нужно.
3) Сами сервоприводы. Выдержат ли SG90 вес конструкции? Не имею представления об их возможностях.
Пригодятся любые максимально упрощенные полезные советы для программиста-теоретика весьма отдаленно знакомого с радиотехникой.
Аноним 03/03/16 Чтв 01:00:59  217105
14569560600680.jpg (70Кб, 800x800)
14569560600691.jpg (28Кб, 584x245)
Пагни, есть повербанк за 90р работающий на 2-х 18650 аккумах. Батарейки по 3.7в на выходе 5в. Вот я и подумал, а что если захуярить туда 2 аккума от нокии, те самые BL-5C.

Но оба этих аккума юзанные. Как их можно подключить что бы ничего не распидорасило? У них же там свои контроллеры, разные ёмкости и все такое.
Аноним 03/03/16 Чтв 01:40:49  217106
>>217070
Далеко - значит здвинуть на такое количество периодов или такое количество раз, чтобы был ощутимый (слышимый) невооружённым и непритязательным ухом эффект реверба/дилея. Если я правильно рассуждаю, такие эффекты получают подобными сдвигами фаз, полупериодов или периодов. Из моего подсознания всплывает легенда, что эти эффекты чудовищно сложны в аналоговом исполнении, однако, на пикрелейтеде со статьёй изобретателя стереодина, исключительно аналоговые компоненты. Следовательно, MYTH IS BUSTED!
Аноним 03/03/16 Чтв 02:09:46  217110
>>217105
Ну попробуй.
Можно подумать ты что-то теряешь.
Вообще я бы лично не стал так делать т.к. некрасиво будет.
Аноним 03/03/16 Чтв 05:55:21  217116
>>217070
В том то и фишка - ставлю двухпозиционный переключатель, и нихуя, я уже все волосы на жопе вырвал, не могу допетрить.
Аноним 03/03/16 Чтв 08:11:25  217122
>>217106
Хуйню написал.
Стереодин - именно фазовращатель. Дает задержку до 90 градусов, в зависимости от частоты.
Аноним 03/03/16 Чтв 09:09:22  217126
>>217105
Цена твоего хлама 1$, а значит ты ничего не теряешь.
Я бы запаралелил банки напрямую до защиты, а потом через одну родную защиту подключил к повербанку. Это оптимальный вариант на мой взгляд, только перед тем как параллелить убедить что уровень заряда одинаковый.
Аноним 03/03/16 Чтв 09:23:36  217128
>>217104
>с тремя степенями свободы
Тебе это не по карману, в любом случае готовый дешевле будет. Ну и вообще гекса с тремя степенями это долбоебизм. Бери Walkera Furious 320 и пердоль его, дешевле обойдется.
>Какой ардуино приобрести?
Никакой, беги от AVR в данном случае.
>драйверу сервоприводов.
>SG90
Это даже не смешно, бери нормальные цифровые сервы.

Ну и для начала протестируй свою прошивку на каком-нибудь хабсане х4, лол.
Аноним 03/03/16 Чтв 11:15:43  217137
Мне подарили модуль ОЗУ от старого ноутбука на 8Мб. Его можно к ардуине прикрутить?
Аноним 03/03/16 Чтв 11:17:03  217138
>>217137
Да, ищи на хакатоне.
Аноним 03/03/16 Чтв 11:25:09  217139
>>217137
По идее можно, но на работу с памятью и выдерживание таймингов у тебя уйдёт хуева туча ресурсов, а если ты ещё и на вайринге пишешь, то вообще все ресурсы.
Аноним 03/03/16 Чтв 12:16:48  217148
>>217084
Ну я писал
Аноним 03/03/16 Чтв 14:03:37  217157
>>217138
Динамику к ардуине? А не толстишь ли ты?
Аноним 03/03/16 Чтв 14:33:41  217163
14570048218610.jpg (9Кб, 600x399)

Какой излучатель можно использовать для ультразвукового отпугивателя крыс? Там вроде как частота до 60Кгц доходит.
Аноним 03/03/16 Чтв 14:47:02  217166
14570056227750.jpg (26Кб, 700x700)
>>217163
/this
Аноним 03/03/16 Чтв 14:57:21  217169
>>217128
Я могу позволить себе потратить необходимый минимум. Дело в том, что хотя моя задача состоит в написании мозгов, я не могу использовать ничего... коммерческого. Проще и надежней собрать самому чем покупать поделку какого-то Кулибина.
> бери нормальные цифровые сервы
Какие и в чем их серьезное преимущество, если они дороже SG90, при том что те тоже не дешевые?
Аноним 03/03/16 Чтв 15:02:38  217170
>>217166
Обосрался. Крыс не отпугнёт, их порвёт на куски.
Аноним 03/03/16 Чтв 15:04:53  217171
>>217169
>Проще собрать самому чем покупать.
Вся суть махарайства в рашке. Все статьи на ангельском описывают проекты, в которых делают что-то новое, а у нас повторяют то, что и так есть в продаже.
Аноним 03/03/16 Чтв 15:05:31  217172
>>216928
ладно, попробую
Аноним 03/03/16 Чтв 15:09:13  217173
>>215539
>т.к. канифоль не поест лак
Блядь, так вот почему у меня наушники не работают после перепайки штекера.
Хотя дешманские, пусть и железные, штекеры с телефоном использовать не удобно.
Аноним 03/03/16 Чтв 15:09:29  217174
>>217166
Что это? Как это гуглить?
Аноним 03/03/16 Чтв 15:17:20  217176
>>217174
Внезапно!
https://www.google.ru/search?tbs=sbi:AMhZZiu3w83lSwpefOkgWAYY1hVD9vsc5pB5ASm0xbFiWdHgn0tDoDaA5hfzi8O_1KMN-w7_1ljreMCAopiL1dDNjEp4kocxGT_1tCfqhvDtL0JZMat438jF0ivLW-1hpzKtBMeuIAxEGRAmgxziNlKP5ZrGtaX-4QoZUBFfbKEUCC7kMIY_1pKGbZibeGYoeFjl4ovzt2AfsTI73IjQFC18aWWGmcsv2QByettHlwKOxQ2uj3shwPsxaBkfRdLV9JiNDINz9Z2ODMXIfp4lyCQu7TJaqB3CQ7rc1K-6j20fjPcTfxwS4AmIO2DuQn3Flu01byjWg7vvwBf4EubRsEHQtpfG2YBMJB_1C-cvdJFVfXhCzmFpfrIqbuiAB90JgiD6H0PtZ6eomkrADAhrgRX6-2AtywUb0g_1giAusrp6hh3f1dFbTL6FMVk-81IF-fVBS_1EOblwJxa_1PgYgNpbhLceyQuotS382m0Bbnnl6lsKqwXihbBhEAfuk1X8OEIFaCKLxO5z5ewqn0Ieal4ceH3l7kzLs8AUlqASUC7tbM7WvflUvDaggGBxdmoKAU3kxp4FKXpREI3-uaJlZliFD-Ojs-TOnlPLLDXofZqVWOpGYtJWHL_1B3JsFg5Q1yC9KLAmxmjJgKWF_15qRn7YAJg5pOV6_1tWMyNXxv8T-X1TuO97ws_1XEUF4o9GxNdfb4R6vUyzZ6U7SwS34HTAxc3QnJpfq784pU19jhcaS85ywnllU8D0nPn70QVtmDc84JnfmCx_17SJ9migCJt-hOJsCwttM0p5p3TY61UI-hQb_1ZgkL-qwLe4UtZk6Zvr3AsZFcxP54jwe50tZuUt_1bg4WIMc084gsdv0gce_1ypzBaSQimTlO23ycSkYZR80i-AjwKVp28TQWq3tdYdTxvVGCYaD4ZNhqIAb8Xb3nQZzMlHyX26Kty0RdJUPe3fyWS3BY-zHdEyBWav--bC3l9Akaoqeu3eYh_1mAUU69c5v2uxCaaDV4WNoZSmN0gJEc8Mm51Xl2Cp7YpM13lxS8MSDwOHIpnKvzEI7E_16x9rf-NJ2OCtlGNKTwNXYUPZuTw0I-w2h4Ca1XlhfKIbQ_1cXGl7izaQmbjyDGBKv_1EYWRZeawMIVYE154uW6kx4cZwIveDT_1uGGIY0lNOfRaI-J5XMADjd1WaNTIEwHoZBrGnlZ11iryAsPBs6Kwe7nzALJS1Q7HmE4bWzRgFdIyuGuOC9xRk-vcYq96D6PAQr3XrhyM0qmjoLviu373FlH1wUkYcdMO3GQ9-4RfbePSeEJThGYa2OAyqNfya9P9eM1DD2_1lxT296_1D3iR_1kWP6AOemhTgs4AHxKhWV3oz2MoqaI0-nFXRVOUiagFOqsmuNWiqiwVNxlHsBdpNvOP3qaUrFqPVd3n6irUZk-04EuHJ7keeHbmyzphhDg5T43wvtKVDUqhms6sCC_1v-_1x--Zk5sXqeOMV_1i3iDp69UxOjtgobcgGZKB7Yw6as4hOlo-Uapx_1KM6sKb-dROH_1vN3V41JFwc&gws_rd=cr&ei=KSvYVtvgBoK_ywPi-Zz4Cw
мимокрок с куклой
Аноним 03/03/16 Чтв 15:18:44  217177
>>217174
http://ru.aliexpress.com/item/60W-40KHz-Ultrasound-Transducer-Ultrasonic-Piezoelectric-Transducer-Cleaner/32378294667.html
Аноним 03/03/16 Чтв 15:22:59  217178
>>217177
Не это сильно жестоко, да и ценник великоват. Что нибудь попроще не такое мощное. Устройство должно от батарейки питаться.
Аноним 03/03/16 Чтв 15:32:29  217180
>>217177
Да от этой херни стекла осыпятся.
Аноним 03/03/16 Чтв 15:35:27  217181
А ещё можно походить по соседям и рассказать, что жрать нечего. Накормят.
Аноним 03/03/16 Чтв 15:35:54  217182
>>217181
Хотя бы хлеба буханку дадут.
Аноним 03/03/16 Чтв 15:39:41  217183
>>215004 (OP)
Решил тут поменять тачскрин на планшетке старой, и по полной обосрался - порвал широкий шлейф, штамповкой приделанный к стеклу. Есть ли более-менее осуществимые способы присобачить порванный шлейф обратно? Или тупо новое стекло с али заказывать? Как думаете, если я положу его в коробку и вмажу по ней пару раз молоточком, а потом отошлю фотки китайцам с просьбой переслать, мол поломался по пути - прокатит?
Аноним 03/03/16 Чтв 15:46:52  217185
>>217048
Бампую.
Аноним 03/03/16 Чтв 16:03:32  217187
>>217177
Хуйня. Есть киловаттные.
Аноним 03/03/16 Чтв 16:21:14  217190
14570112742830.jpg (45Кб, 587x550)
14570112742841.jpg (52Кб, 604x559)
Господа, поясните. Вопрос больше по электронике,чем по /hw/(уже спрашивал) Есть старый бюджетный амд ноутбук на сокете s1g4 (v120,140,160, athlon x2, x4). Acer emachines e442. 2011 проработал с 2011 по 2014, и естественно там накрылся мост. еще год я использовал его в режиме горячего старта, иногда стартовал холодным. потом перестал стартовать вообще. я не использовал его пол года, а недавно попробовал и получилось запустить.
До поломки моста из блока питания, когда он не питал ноутбук, был слышен писк. И сейчас, если мать не стартует, когда даже биос не идет, слышен высокочастотный писк с материнской платы. все конденсаторы твердотельные. Вопросы:
1.Блок питания поспособствовал его выходу из строя?
2.Будут ли портиться цепи питания, чипы, если я дальше буду его так использовать?
3.Может проблема только в питании на материнской плате?
4.каков механизм повреждения чипа? стоит ли его "жарить"?

после горячего старта охлаждение вновь включаю.
горячий старт - нагрев до отключения из-за защиты или до достаточно большой температуры на которой стартует биос и тд. . работает на моем опыте на аналогичных ноутбуках и мониторе с потекшими кондерами.
https://market.yandex.by/product/6523940?clid=502&hid=91013&nid=54544
Аноним 03/03/16 Чтв 17:11:30  217194
Аноны, сколько kSpS можно выжать из АЦП ATmega 8 на 16 мегагерцах тактовой??
Аноним 03/03/16 Чтв 17:13:53  217195
Пните в направлении, где можно узнать про увеличение громкости звука. Вставить прибор в миниджэк, в прибор вставить наушники.
Аноним 03/03/16 Чтв 17:14:58  217196
>>217176
Охуеть. Я же могу забацать УЗ ванночку на 120 ватт на такой хуйне!
Аноним 03/03/16 Чтв 17:15:39  217197
>>217195
Гугли "НЧ усилитель для наушников"
Аноним 03/03/16 Чтв 18:03:07  217198
14570173880080.gif (13Кб, 427x417)
Анон, подскажи один момент нюфане.
Здесь это имеется ввиду? Я правильно всё понял?
Аноним 03/03/16 Чтв 18:05:26  217200
>>217198
Вместо батарейки может быть твоя мамашка, если она способна генерировать 9V постоянки.
Аноним 03/03/16 Чтв 18:24:14  217203
>>217082
Суть в том, что от усилителя идёт два провода и в каждом ещё по два. И они никаким цветом не маркированы, так бы вообще проблем не было.
Аноним 03/03/16 Чтв 18:35:58  217204
>>217200
Твоя мамка такая толстая, что если к ее жопе подключить электроды, то во время ебли она способна выдавать стабильную синусоиду произвольной частоты.
Аноним 03/03/16 Чтв 19:04:16  217209
14570210567980.jpg (88Кб, 620x349)
Анончик, может ты знаешь, где третью малинку купить подешевле и поудобнее. Сам из ДС, хотелось бы иметь её в руках побыстрее и подешевше, не позже, чем через три недели.
Аноним 03/03/16 Чтв 19:05:33  217211
>>217203
Суть в том, что ты ленивое хуйло.
Неленивое бы сделало фото или нарисовало пояснительную картинку к вопросу.
Аноним 03/03/16 Чтв 19:07:58  217212
>>217209
Зачем тебе это говно?
Купил лучше olimex'у
Аноним 03/03/16 Чтв 21:16:58  217218
>>217196
Тут уже разбор в одном треде был, что чуть не угадаешь с мощностью, плотностью жидкости, временем работы и ещё каких-то неведомых факторов, так сразу получишь трещины на керамике SMD-элементов. И это речь о не кустарных УЗ-ваннах.
Аноним 03/03/16 Чтв 21:24:53  217220
>>217148
Сам с ноля писал? На асме? И как результат? Какой контроллер?
Спасибо, антош, что отписался, но я вроде справился уже. Вчера в ЦОС треде библиотечку нашел, подоткнул за вечер и все заработало. А с радиокота проект джва дня пинал и ничего.
Аноним 03/03/16 Чтв 21:35:00  217222
>>217218
Подтверждаю.

>>216510
Аноним 03/03/16 Чтв 23:12:13  217234
14570359331110.jpg (63Кб, 596x604)
Радачи, читаю сейчас про дешифраторы, D-триггеры, мультиплексоры. Как бы все понимаю, но есть пару вопросов есть какие нибудь видео где показывают реальные схемы, что бы увидеть как это все "вживую" работает и второе, что такое имульсный сигнал - это просто название для кратковременного подключения напряжения?
Аноним 03/03/16 Чтв 23:49:10  217238
Если на лампочку 60 вт 220В (0,27A) подать напряжение, скажем, 22 вольта, а тока пустить 2,7А, она будет так же светиться?
Аноним 03/03/16 Чтв 23:55:08  217241
>>217212
>olimex
Не могу понять, троллируешь ты или всерьёз. Если второе, то аргументируй, мне действительно интересно, вдруг, твой вариант - годнота. А собрался делать я систему, которая должна собирать информацию с датчиков температуры, влажности и бох весть чего ещё, сохранять её на какое-то время, а потом скидывать на смартфонт по wi-fi/bluetooth, также, со смартфонта необходимо подавать этой системе команды управления некоторым устройствам в ней (увлажнители, вентиляторы, возможно, что-то ещё) и, в идеале, получать визуализацию в виде графиков. Малинку рассматриваю, ибо есть большой запас и можно потом допилить до огромной системы с кучей независимых датчиков и отдельно управляемых устройств, в таком случае, к ней можно уже монитор цепануть и сделать пульт управления для всего этого безобразия.
Аноним 03/03/16 Чтв 23:55:15  217242
>>217238
>Если на лампочку 60 вт 220В (0,27A)
>подать напряжение, скажем, 22 вольта, а тока пустить 2,7А
Если у тебя это получится то светиться будет не лампочка а жопы у окружающих физиков. Но у тебя это не получится ибо законы физики наебать не получалось еще ни у одного школьника.
Аноним 03/03/16 Чтв 23:59:19  217243
Не понимаю, что такое мемистор. Только сегодня узнал, что мемристор и мемистор две разные штуки. Зачем мемистор?
Аноним 04/03/16 Птн 00:02:08  217245
>>217241
http://olimex.com
Посмотри например на olinuxino A10-LIME или A20-LIME. За цену близкую к цене петушиной малинки ты полчишь охуенную годноту от алвиннера с встроенным SATA вместо зашкваренного бродкома. Если же для тебя производительность не главное а более принципиальен встроенный беспроводной модуль - то можно посмотреть в сторону C.H.I.P. за $9 который так же на аллвиннере, памяти там поменьше но зашкваренность бродкома так же отсутствует. Бонусом к двум перечислинным бордам идёт швабодка одобренная штоллманом и открытость даташитов на процы.
Аноним 04/03/16 Птн 00:35:33  217251
>>217243
Чтоб мемировать))
Аноним 04/03/16 Птн 00:48:40  217255
14570417201970.jpg (913Кб, 1920x1052)
>>217234
>есть какие нибудь видео
Ну тебе как будто интернет вчера провели.
>имульсный сигнал - это просто название для кратковременного подключения напряжения?
Да
Аноним 04/03/16 Птн 00:54:24  217256
>>216876
Регулятор тока. Есть у нас источник постоянного напряжения, он через транзистор подключен к нагрузке. Открываем транзистор, ток помаленьку растет, как становится больше заданного значения - закрываем транзистор, ток падает меньше заданного, потом открываем опять, и так в цикле.
Аноним 04/03/16 Птн 00:55:02  217257
>>217190
>Acer
>амд
Бля, просто отнеси этот хлам на помойку.

Аноним 04/03/16 Птн 01:16:25  217260
>>217234
https://youtu.be/oQQH8lj6JyQ
Аноним 04/03/16 Птн 04:12:14  217264
>>217234
> "вживую"
Нарисуй в симуляторе. Есть целый канал для пограмистов https://www.youtube.com/channel/UCFI31dsn8yxaarw6LZpSHWw , где разжевано и надо только взять за щеку.
Аноним 04/03/16 Птн 07:38:31  217265
>>217245
>алвиннер
>открытость даташитов на процы.
Ой вэй!

>с встроенным SATA
Ага, встроенный через USB.
Аноним 04/03/16 Птн 07:41:21  217266
>>217245
>Бонусом к двум перечислинным бордам идёт швабодка одобренная штоллманом и открытость даташитов на процы.
http://linux-sunxi.org/GPL_Violations

Ты совсем пизданулся?
Аноним 04/03/16 Птн 09:14:54  217272
>>217220
Контроллер 32-битный, с поддержкой DSP инструкций. Писал версию с фиксированной точкой на Си с использованием интринсиков.

Меня просто заинтересовала сама идея fft на atmega8. У неё инструкция умножения-то хоть есть?
Аноним 04/03/16 Птн 09:20:59  217273
14570724591800.jpg (98Кб, 395x550)
>>217264
> Нарисуй в симуляторе
В каком?
Аноним 04/03/16 Птн 09:28:42  217274
Посоветуйте интернет-магазин, чтобы был большой выбор кондёров с допуском температуры от –60°.
Или сразу кондёр >45В, >2600мкФ, допустимые пульсации >1В, температура ±60°
Аноним 04/03/16 Птн 09:33:00  217275
>>217272
>У неё инструкция умножения-то хоть есть?
Нет. На 32-й вроде она минимум. Могу путать.
Аноним 04/03/16 Птн 10:31:44  217279
>>217275
Таки есть для 8-битных операндов.
Если ещё компилятор разберется и будет его использовать.
Аноним 04/03/16 Птн 11:14:42  217285
Котоны, выручайте.
Нужно сообразить схему регулируемого генератора синуса и прямоугольника частотой 10гц - 5-6мгц, в основе используя лишь оу ne5532 (2 оу в 1 корпусе), пару транзисторов и rc цепочки. Питание 12в. Схему попроще бы, этот генератор нужен как пробник, лишь бы стабильно генерил.
Аноним 04/03/16 Птн 11:29:42  217288
14570801825880.png (18Кб, 307x186)
Стабилизатор по схеме пикрелейтед, стабилитрон на 5В, транзисторы кт315 и кт817.
На входе 9В, на выходе почему-то 4,5 вместо положенных 5. На стабилитроне 5В. Почему может не выдавать положенного напряжения?
Аноним 04/03/16 Птн 11:31:30  217289
>>217274
Хуя ты загинаешь
Аноним 04/03/16 Птн 11:56:37  217297
>>217257
>на помойку.
матрица 30$ озу 10$ веник 15$. разве что на цифровую помойку.
>acer
разве там нет нормальных моделей?
>amd
поколение процессоров E очень даже хорошее.
>>217190
Неужели никто не может мне пояснить по таким теоретическим вопросам эксплуатации? это же не схемы писать или на контроллерах кодить. Может ли значить высокий писк, когда нет нагрузки, что это всего лишь элемент питания? тем более он стартует горячим, а иногда холодным. или 100% чип? стоит ли его хорошо прогреть до состояния стабильной работы. на сколько этого хватит
Аноним 04/03/16 Птн 12:18:32  217304
>>217289
Не я, а ТЗ
Аноним 04/03/16 Птн 12:55:15  217322
14570853159000.png (32Кб, 760x735)
>>215004 (OP)
Знаю, немного не по теме. Посоветуйте хорошую звуковуху для пк. Какой взять интерфейс? Можно ли собрать что-то годное самому?
Аноним 04/03/16 Птн 12:57:11  217323
>>217322
>звуковуху
>самому
wut?
Аноним 04/03/16 Птн 13:01:28  217326
14570856886040.jpg (139Кб, 800x474)
>>217323
Пример. Проблема одна - звук говно чуть лучше встроенки на ноуте
Аноним 04/03/16 Птн 13:01:34  217327
Расскажите про последовательность сборки лампового усилка. Правда ли, что начинать надо с выходной лампы?
Аноним 04/03/16 Птн 13:09:41  217328
>>217288
Тому що это стабилизатор без обратнойсвязи и из напряжениястабилизации стабилитрона вычитается два напряжения паденияна переходах база-эмиттер транзисторов. Под нагрузкой это должно дать минус 1.2-1.4 В вообще. Выбирай стабилитрон на 6.2В.
Аноним 04/03/16 Птн 13:12:38  217331
>>217288
Попробовал дать чуть больше напряжения - сгорел нахуй предохранитель, хотя раньше его хватало. Может дальше в схеме-потребителе сдохло что-то? Как вычислить дохлую микросхему среди к155ла3?
Аноним 04/03/16 Птн 13:15:24  217334
14570865249270.jpg (122Кб, 1000x750)
>>215004 (OP)
Вангуем про качество звука
http://ru.aliexpress.com/item/Brand-new-5-Channel-5-1-Optical-USB-Sound-Card-adapter-converter-Free-shipping/32221094619.html?spm=2114.30010708.3.189.lSxTwM&ws_ab_test=searchweb201556_2,searchweb201644_3_505_506_503_504_10032_10020_502_10001_10002_10017_10005_10006_10003_10021_10004_10022_10007_10018_10019,searchweb201560_9,searchweb1451318400_-1,searchweb1451318411_-1&btsid=92625239-2ceb-42a5-9172-8dd22851983f
Аноним 04/03/16 Птн 13:25:05  217339
>>217328
Чуть наврал - 5.6В стабилитрон. Раньше как-то работало, из изменений в схеме - разве что вместо моста перед этим стабилизатором поставил один диод и электролиты пожирнее.
Аноним 04/03/16 Птн 13:37:35  217343
Раданы, чем ПРАВИЛЬНО отчищать LCD дисплеи, заебали разводы под тачскрином.
Аноним 04/03/16 Птн 13:39:37  217344
>>217334
Песочить будет, да и сцена вангую узковата.
Нужно брать начиная с хотя бы 300 долларов, чтобы нормально музыку слышать.
Аноним 04/03/16 Птн 13:44:14  217346
>>217048
БМП
Аноним 04/03/16 Птн 13:45:47  217347
>>217266
Я имел ввиду сами борды - открытая схематика и разводка в швабодненьком kicad.
Аноним 04/03/16 Птн 13:52:44  217351
>>217344
Это проблема для многих - отсутствие нормального звука за вменяемые деньги. Поэтому и реквестировал решения для ьех кто имеет желание собрать схему самому
Аноним 04/03/16 Птн 13:53:49  217352
>>217347
И хуле пишешь про доки на процы?
Для малины также доступны схематики, а гербера не нужны.
Аноним 04/03/16 Птн 13:55:11  217355
>>217352
>И хуле пишешь про доки на процы?
Доки на процы тоже есть. И побольше чем на петушиный бродком.
Аноним 04/03/16 Птн 13:58:36  217356
>>217355
А вот тут я обосрамшись.
Аноним 04/03/16 Птн 14:04:01  217360
>>217352
Герберы может не нужны, но разводку знать полезно чтобы знать какой резистор ты случайно отколол, если рядом маркировки нет.
Да и скиллу разработки электроники Цветана я доверяю больше чем школярам которые голый кремний без корпуса на платку припаивают.
Аноним 04/03/16 Птн 15:13:05  217370
14570935852860.jpg (1103Кб, 2560x1920)
И так будет с каждым, я сказал!
Что делать-то с ним теперь?
Аноним 04/03/16 Птн 15:14:52  217371
>>217370
Утилизировать. И чем быстрее тем лучше.
Аноним 04/03/16 Птн 15:16:13  217373
>>217371
Еще можно ножом проткнуть.
Аноним 04/03/16 Птн 15:16:23  217374
>>217371
А куда? Особенно в пердяевках и мухосрансках? У меня ещё один есть порезанный и замотанный. Не пучит, но дюже смердит
Аноним 04/03/16 Птн 15:20:34  217376
>>217285
Бамп вопросу.
Аноним 04/03/16 Птн 15:21:21  217378
14570940812310.jpg (1381Кб, 2560x1920)
А ну и ещё вопрос вдогонку. Можно ли от двупроводного аккумулятора вывести среднюю точку, ну типа белый провод, на котором ноль? Плата от тексета дохлая
Аноним 04/03/16 Птн 15:23:49  217380
>>217304
Не встречал таких в природе.
Тебе там несколько кондёров параллелить придётся.
Аноним 04/03/16 Птн 15:26:22  217381
>>217322
BEHRINGER UCA202
Аноним 04/03/16 Птн 15:26:57  217382
14570944177230.jpg (1572Кб, 2448x3264)
>>215004 (OP)
Помогите нубу. Есть китайская зарядка, что за чем проверить, не работает, как найти неисправность?
Аноним 04/03/16 Птн 15:29:35  217385
>>217370
Проткни ножом. Как только пойдёт дым - бросай в унитаз и смывай!
Аноним 04/03/16 Птн 15:30:59  217387
>>217378
Минус это и есть ноль.
Аноним 04/03/16 Птн 15:31:04  217388
>>217385
Брат жив, сосед снизу умер от страха
Аноним 04/03/16 Птн 15:32:31  217389
>>217387
А вот в этом несчастном >>217370 за каким хуем три провода?
Аноним 04/03/16 Птн 15:32:40  217390
>>217382
На C1 напряжение есть?
Аноним 04/03/16 Птн 15:35:26  217391
>>217389
Датчик температуры.
Аноним 04/03/16 Птн 15:37:11  217393
14570950310480.jpg (2260Кб, 2560x1920)
Новые подробности. Есть два ирбиса на самом деле больше. На нижней плате "-", "0", "+"
На верхней GND, NTC, VBAT
Аноним 04/03/16 Птн 15:39:25  217394
>>217390
Да, показывает 120 вольт
Аноним 04/03/16 Птн 15:42:55  217397
>>217274
g "конденсаторы морозостойкие"
Подогревай, снаружи или импульсными токами.
У EPCOS есть электролиты с нижней границей в –55°С, а дальше было лень каталог перебирать, он ебический.
Также глянь К50-15:
> -60...+125°С

Что это за аппаратура-то будет? Ей не позавидуешь.
Аноним 04/03/16 Птн 15:49:17  217400
Сап, подскажите кнопку-крутилку(энкодер), но плоский, типа той, что стоит на айподах, только механическую.
Я как-то находил, но потерял =с
Аноним 04/03/16 Птн 15:58:43  217402
>>216573
Перепрошивка же. J.A.F
Аноним 04/03/16 Птн 15:59:29  217404
Почему двоичная логика победила в компьютерном деле, а не троичная?
Аноним 04/03/16 Птн 16:00:59  217405
>>217404
Потому что третьего не дано
Аноним 04/03/16 Птн 16:02:25  217407
14570965460630.jpg (46Кб, 680x680)
>>217381
Не внушает как-то
Аноним 04/03/16 Птн 16:07:48  217410
Сколько стоит вкатиться в дело? Есть только паяльник. Насколько помню нужен мультиметр и источник токера. Ну и расходные материалы. Смету составлять не прошу, хотя бы примерно. И побюджетнее. Можно китайговно с али (но желательно основу набрать здесь, чтобв не ждать два месяца, а начать прям ща)
Аноним 04/03/16 Птн 16:10:16  217411
14570970167610.jpg (3Кб, 130x130)
>>217410
> Есть только паяльник
ЭПСН штоле?
Аноним 04/03/16 Птн 16:13:24  217414
>>217410
Ты ставишь план без задачи, что тебя интересует?
Аноним 04/03/16 Птн 16:14:19  217415
>>217411
Эм, ну какой-то самый обычный. Я же говорю - вкатиться. У меня абсолютли нихура нет
Аноним 04/03/16 Птн 16:14:21  217416
Где купить радиодетали-то? Вот чтоб по полкило компонентов.
Аноним 04/03/16 Птн 16:15:01  217417
>>217410
>Сколько стоит вкатиться в дело?
>хотя бы примерно.
От нуля до бесконечности.
Аноним 04/03/16 Птн 16:15:57  217418
>>217414
Радио. Радиотелескоп я конечно не соберу, но хотя бы разобраться в устройстве приемника мне по силам будет
Аноним 04/03/16 Птн 16:17:54  217419
>>217417
Ну чтобы спаять тот же виброштототам из оппоста все равно понадобится сколько то денег, явно не ноль. Сколько мне по минмуму нужно, чтобы спаять радиоприёмник?
Аноним 04/03/16 Птн 16:18:22  217420
>>217418
>Радиотелескоп я конечно не соберу
Это проще чем ты думаешь.
Аноним 04/03/16 Птн 16:19:59  217421
>>217420
Отлично. Задача максимум - собрать телескоптелескоп. И разобраться во всей сопутствующей теории - ну это уже к смете не относится
Аноним 04/03/16 Птн 16:20:50  217422
>>217419
>виброштототам
>сколько то денег, явно не ноль
Близко к нулю, особенно если надёргаешь всё что нужно из дедушкиного телевизора. Но даже если и покупать будешь - это не больше ста рублей.
Аноним 04/03/16 Птн 16:20:57  217423
>>217421
>радиотелескоп
Хз это я или ведроид с ума сходим. Самофикс
Аноним 04/03/16 Птн 16:22:07  217424
>>217416
Бампану. Подозреваю, что в магазинах поштучно, а из старой электроники у меня только телевизор Sharp 1992 года, и он таки используется.
Аноним 04/03/16 Птн 16:22:18  217425
>>217421
>И разобраться во всей сопутствующей теории - ну это уже к смете не относится
Вот здесь уже сложнее, сломаешься не об радиоэлектронику а об матан необходимый для процессинга сигнала на пеке.
Аноним 04/03/16 Птн 16:27:34  217426
Посоны, а если я хочу сделать свой
_КОСМИЧЕСКОЕТЕЛОНЭЙМ_-ход. Чо делать?
Аноним 04/03/16 Птн 16:30:08  217427
>>217426
Землеход?
Телескопоеб
Аноним 04/03/16 Птн 16:30:51  217428
>>217426
Выбрать двигатель и движитель.
Аноним 04/03/16 Птн 16:34:39  217429
>>217427
Для этого достаточно найти согласную женщину.
Аноним 04/03/16 Птн 16:37:16  217431
>>217272
Угу, все есть. Люди даже числа с плавающей точкой считают. Проблема больше не с вычислительной мощностью или инструкциями, их хватает, а вот с памятью беда - 1Kbyte Internal SRAM.
Аноним 04/03/16 Птн 16:45:58  217433
>>217380
>>217397
Ладно, спс. Видать редкая хрень действительно. В параллель не хотелось, так как места под клей и хомуты уже нет, но, видать, придётся.
Аппаратура какая-то военная, я хз что там в конце будет, но это фильтр КСН.
Аноним 04/03/16 Птн 16:56:51  217437
>>217433
Мне страшно за отечественную военку, раз для нее электронику пилит сосачер.
Аноним 04/03/16 Птн 17:08:55  217440
Перекатывать?
Аноним 04/03/16 Птн 17:15:38  217443
>>217440
>Пропущено 1261 постов
почему бы и нет
Аноним 04/03/16 Птн 17:17:52  217445
>>217421
Дада. Все просто. Это как вороваать исподнее.
1.Воруем исподнее
2. ??????
3. Профит.
Перекат Аноним 04/03/16 Птн 17:19:40  217449
https://2ch.hk/ra/res/217446.html
>>217446 (OP)

https://2ch.hk/ra/res/217446.html
>>217446 (OP)
Аноним 04/03/16 Птн 18:02:15  217463
>>217382
Выкинь нахуй. Цена ей 100 рублей.
Аноним 04/03/16 Птн 18:03:48  217464
>>217400
У меня на работе такую внедрили. Совмещена с 5 кнопками. Прочитал твоё сообщение, когда спускался в метро в сторону дома. Задай вопрос в рабочий день днём, я всегда тут.
Аноним 04/03/16 Птн 18:06:35  217466
>>217416
Нахуй тебе полкило? Складировать?
Аноним 04/03/16 Птн 18:20:00  217470
Сап, /ra/, буду вкатываться в пайку хуйни, сойдёт ли мне такое для начала в качестве паяльной станции? А то паяльник перегревается, сука
Аноним 04/03/16 Птн 18:20:18  217471
14571048184060.jpg (490Кб, 1944x2592)
>>217470
Аноним 04/03/16 Птн 18:22:14  217472
>>217471
Я тоже приколхозил диммер к паяльнику — брат не перегревается.
Аноним 04/03/16 Птн 18:24:53  217474
>>217466
Использовать. А полкило с запасом.
Аноним 04/03/16 Птн 18:51:28  217482
14571066889980.jpg (83Кб, 1000x1000)
Зашел на двач ты,
Хочешь советов мудрых.
Сосни-ка хуйца.


Радионавты, приветствую и пилю маленькую кулстори. Дело в том, что у меня ЕОМ метеостанция, пикрилейтед. Куплена главным образом из-за возможности знать температуру за бортом поточнее, чем со спиртовым градусником на стекле, а также из-за возможности включить проектор на потолок; как оказалось, от этого синим светом заливает всю комнату и невозможно спать, но не суть. Проблема в том, что знать точную погоду хочется всей моей семье, с которой я на данный момент живу, и ко мне по нескольку раз в день начиная с 7 утра заваливаются в комнату под предлогом посмотреть на градусы. Меня это малость подзаебало, и я хотел бы как-нибудь выводить значения по цельсию прямо в коридор, чтобы ко мне не ломились.
Поэтому вопрос: как это можно сделать? Поскольку данные передаются при помощи колдовства и радиоволн, первое, что пришло в голову - собрать некий приёмничек, настроенный на нужную частоту+дисплей. У меня есть высшее техническое, но в такой сфере, что паяльником я пользовался исключительно по своей инициативе у себя дома и далеко не так прошарен, как хотелось бы. Тем не менее, готов разбираться, если вы мне подкинете конкретных идей и советов.
Ещё была мысль вывести проекцию при помощи того самого слепящего проектора и многомодового оптоволокна, но это максимум пердолинг, да и системы линз для ввода и вывода на коленке не сделаешь.
Спасибо за внимание.
Аноним 04/03/16 Птн 18:56:18  217484
>>217470
Эта балда не тянет мой паяльник. Вот дерьмо.
Аноним 04/03/16 Птн 19:02:44  217487
>>217484
Что не тянет?
Аноним 04/03/16 Птн 19:27:58  217490
>>217482
>Меня это малость подзаебало
Дрочить мешают?
Поставь дверь с матовым стеклом и проецируй на нее, только объектив переворачивающий поставь. )))))))))))))))))))))
Аноним 04/03/16 Птн 19:30:49  217491
14571090498870.jpg (38Кб, 654x564)
>>217490
>Дрочить мешают?
Мухи спать мешают.
>Поставь дверь
>)))))))))))))))))))))
Не траль плиз. Дешевле ещё одну станцию купить.
Аноним 04/03/16 Птн 19:50:47  217494
Диоды в следствии пробоя могли поменять полярность? А то 1н4148 ВНЕЗАПНО поменяли.
Аноним 04/03/16 Птн 20:36:30  217497
Есть лед лампа. Выгорел один диод. Когда проверял , то смог зажечь только от напряжения выше 7 вольт (4 шт АА незапустились, но уже 2 шт 18650 горят)

Диоды 2835. Что за хуйня анон?
Должно же от 3 вольт стартовать. Или я где то отстал от жизни
Аноним 04/03/16 Птн 21:21:46  217501
>>217494
Один на столе лежит - он жив, мультметром проверяю - работает как надо, 3 других на монтадной плате работают в другую сторону, что за наёб? Как так?
Аноним 04/03/16 Птн 22:05:13  217508
>>217501
Кетой.
Аноним 04/03/16 Птн 23:30:55  217519

Аноним 04/03/16 Птн 23:31:28  217520
14571234885590.jpg (5Кб, 170x127)
Быстро решительно мне подсказали, как из 5 вольт ссделать 3,6 для телефона
Аноним 05/03/16 Суб 00:07:52  217521
>>217520
два диода
Аноним 05/03/16 Суб 00:29:41  217524
14571269817420.jpg (63Кб, 453x604)
>>217521
кек, получится что ты замыкаешь 1,4 вольта (если диоды кремниевые (если германиевые, то 0,8 если шоттки, 0,4)) на землю. попробуй замкнуть 1,5-вольтовую батарейку проводком и посмотрим что с ней и батарейкой и твоими пальцами их держащими станет.
Аноним 05/03/16 Суб 00:37:51  217525
>>216983
лампы изобрели в 30-х так-то. тогда и первые электрогитары появились и приемники и активные патефоны.
скорее всево телефоны тоже

алсо, был дисковый советский телефон у бабки, разобрал в поисках КМок, никаких ламп в нем не обнаружил.
Аноним 05/03/16 Суб 00:46:56  217526
>>215004 (OP)
д
Аноним 05/03/16 Суб 00:50:14  217527
>>217526
у
Аноним 05/03/16 Суб 02:07:24  217533
>>217527
х
Аноним 05/03/16 Суб 18:55:19  217626
>>217533
а
Аноним 05/03/16 Суб 19:11:15  217630
14571942755570.jpg (123Кб, 700x467)
>>217482
Бамп вопросу.
Аноним 05/03/16 Суб 19:12:05  217632
>>217630
В новый катись. Нехуй тут трупы ебать. Этот теперь только для академического использования.
Аноним 05/03/16 Суб 19:35:52  217637
>>217632
Bump

[Назад][Обновить тред][Вверх][Каталог] [Реквест разбана] [Подписаться на тред] [ ] 1295 | 175 | 259
Назад Вверх Каталог Обновить

Топ тредов