Главная Юзердоски Каталог Трекер NSFW Настройки

Трёхмерная графика

Ответить в тред Ответить в тред
Check this out!
<<
Назад | Вниз | Каталог | Обновить | Автообновление | 522 113 86
Blender-тред #227 Аноним 16/10/22 Вск 17:38:00 308244 1
16653244797940.png 818Кб, 1000x500
1000x500
Тред посвящен прогрессивному, определённо лучшему открытому ПО!
Blender — профессиональный пакет 3D разработки.
Бесплатный, с открытым кодом. Есть моделинг, скульпт, развёртка, покраска, анимация 3D+2D, композитинг, монтаж, трекинг и много чего ещё.

В связи с ситуацией просьба с политикой идти в /po.
Исключения: блокировки софта, зловреды в смежном CG-опенсорсе.
Один из списков опенсорсного ПО пострадавшего от политоты:
https://docs.google.com/spreadsheets/d/1H3xPB4PgWeFcHjZ7NOPtrcya_Ua4jUolWm-7z9-jSpQ/htmlview?pru=AAABf8BafYQ*Trt-CUcCSnQuOgK4c-6BQQ

Основные версии на момент открытия треда:
Релиз 3.3.1 LTS https://www.blender.org/download/
LTS 2.93.11 https://www.blender.org/download/lts/2-93/

Сборки (например от Bonestudio): https://blender.community/c/graphicall/
Альфы/беты https://builder.blender.org/download/daily/

Обновы и ответы на вопросы с латиносом по понедельникам в 19:00 МСК на официальном канале блендера: https://www.youtube.com/c/BlenderFoundation
Задавать можно заранее в треде на https://blender.community/c/today/ Там же выходят анонсы релизов и подобное.

Хочешь вкатиться?
Обязательно посмотри пару вводных уроков по интерфейсу. Своё устройство окна, необычно, но очень удобно. И в целом не пытайся освоить тыком — будешь бессмысленно страдать.

Не умеешь моделировать?
Делай пончик, наковальню, шамана по урокам. Читай про моделирование, смотри как делают другие. Сначала сложновато, потом легко и быстро. Учи хоткеи — с ними сильно быстрее. Есть менюшки и быстропоиск всех функций. Найди мотивацию в том, что хочешь создать. Придерживайся идеи, и придёшь к успеху.

Не бойся постить свои работы.
Игнорируй идиотские ответы и агрессивные выпады: поехавшие в меньшинстве, хоть и громко кричат.

Осваивай курсы, проходи туториалы, выкладывай работы и доминируй над местными неосиляторами, которые годами не могут вкатиться в 3D. Не забывай пилить своё, что нравится и хочется, применяя то, что узнал на уроках.

Рекомендуемые (анонами) ютуб-каналы.
На русском:
https://www.youtube.com/channel/UCLYrT1051M_6XkbEc5Te8PA
https://www.youtube.com/channel/UCuFIe_lhJuWwVdaguqNP6_A
https://www.youtube.com/user/fastaboutblender/videos
https://www.youtube.com/channel/UCTsJ31POjQwlPWJvxurINXA

На английском:
https://www.youtube.com/channel/UC9VayT7q3pQ7tdF-TG4Q0yQ
https://www.youtube.com/channel/UCOOmTjuGS9VwH3rziflB7Xg
https://www.youtube.com/channel/UCbmxZRQk-X0p-TOxd6PEYJA
https://www.youtube.com/channel/UCp7EwodJcppc6GqiRcnCpOw
https://www.youtube.com/c/Erindale — матан, геоноды, усложнёнка

Сборник полезных ссылок по теме и рядом: https://anon.to/wBZdex

Список популярных аддонов с краткими аннотациями:
https://github.com/agmmnn/awesome-blender


Предыдущий: >>307499 (OP)
16/10/22 Вск 17:39:45 308246 2
Аноним 16/10/22 Вск 17:41:53 308247 3
>>308246
Троллетимный с работой даже к не имеющей отношения к Блендеру.
Аноним 16/10/22 Вск 17:43:39 308248 4
image.png 137Кб, 386x588
386x588
>>308247
Ровно такой же тред в прошлый раз пропустили, а твой дубликат потерли. И вот ты опять делаешь буквально то же самое, слздавая дубль.

Безумие — это точное повторение одного и того же действия раз за разом в надежде на изменение.
Аноним 16/10/22 Вск 17:47:58 308250 5
>>308248
Возможно модератор не смотрел в тред и не в курсе, что это троллинг. А в этот раз посмотрит.
Аноним 16/10/22 Вск 18:08:16 308255 6
Ну картинку хотяб поменяли бы, мало чтоли работ по блендеру
Аноним 16/10/22 Вск 18:13:51 308256 7
Скучающий инцел-вредитель, ты тут?
Аноним 16/10/22 Вск 18:16:36 308257 8
>>308246
Слушай, в прошлый раз хорошо зашло. Но второй раз уже не то совсем.
Аноним 16/10/22 Вск 18:26:45 308261 9
>>308246
Там оп нервно пытается своими картинками оживить тред.
Аноним 16/10/22 Вск 18:28:27 308262 10
>>308261
жесть он семёнит там
Аноним 16/10/22 Вск 18:29:32 308263 11
>>308248
Отписывайтесь в /d дебичи хули вы тут высираетесь
Аноним 16/10/22 Вск 18:30:48 308264 12
А что за паника? Откуда в треде чад от тлеющих шаровар?
Аноним 16/10/22 Вск 19:14:39 308279 13
>>308261
Зарепортите за шитпост и семенство
Аноним 16/10/22 Вск 19:19:11 308280 14
>>308262
Этот лошпед мстит нам за свое унижение. На анонимной борде блядь, где нет персоналий! Оцените уровень развития
Аноним 16/10/22 Вск 20:42:07 308307 15
Тред умер?
Аноним 16/10/22 Вск 20:46:51 308308 16
>>308307
Нет. Тут остался сгоревший тарас. Копоть с него аж в соседний тред заносит.
Аноним 16/10/22 Вск 22:29:52 308323 17
О, нормальный перекат, спасибо, ОП
Аноним 16/10/22 Вск 22:31:57 308324 18
>>308246
То что он на час раньше, не делает его легетимным, нацидебил.
У треда ни шапки, ни номера и политкартинки в треде, что делает его мусором. Если тред для тебя легитимный, сиди там в своём говне дальше. Вменяемые люди не будут бампать политоту.
Аноним 16/10/22 Вск 22:36:03 308325 19
>>308308
>>308264
>кто не скачет, тот москаль!
ой…
>кто не Z, тот подгоревший хохол!
ЭТО ДРУГОЕ!

Иди нахуй, у нас тут все художники и дружат невзирая на расы, страныи нациАнальности.
16/10/22 Вск 22:50:53 308330 20
>>308324
>>308325
Не позорьтесь, недоразвитые. У всех анонов у кого мозг работает поняли что вы с оп-пика сгорели.
Аноним 16/10/22 Вск 22:53:26 308331 21
>>308329 →
Тупо копируешь метабол а ротейшн и локейшн констрейном назначаешь.

>>308330
Я не горел с оппика, я считаю неприемым бампать военно-политические картинки за счёт творческого треда. С чьей бы стороны они ни были, мне плевать, это одна и та же клоака.
16/10/22 Вск 22:59:43 308335 22
>>308331
Кого ебет что ты там считаешь? Если аноны, кроме тебя и сгоревшего тараса, останутся в том треде - значит он легитимен.
Аноним 16/10/22 Вск 23:02:20 308337 23
74610458.png 423Кб, 1459x770
1459x770
>>308331
Один раз настраиваешь этот констрейн и потом только на нужные объекты запуливаешь

>>308335
>все, кто не считает как я, сгоревшие тарасы!
Давай досвидания. Хочешь сидеть в помойке — сиди.
16/10/22 Вск 23:03:19 308338 24
>>308337
Так и знал что это ты, гудя.
Аноним 16/10/22 Вск 23:06:10 308340 25
>>308338 тут кроме меня тебя нахуй послали, дурачок.
И лишь в твоей больной башке это тарасы, семёны и прочие твои враги…
16/10/22 Вск 23:20:19 308342 26
Аноним 17/10/22 Пнд 00:19:21 308350 27
untitled.jpg 61Кб, 960x540
960x540
Сделал мыльный пузырь как из гугл картинок
Аноним 17/10/22 Пнд 00:19:46 308351 28
>>308350
Похож нормуль так.
Аноним 17/10/22 Пнд 00:48:01 308356 29
17/10/22 Пнд 02:40:07 308365 30
Аноним 17/10/22 Пнд 11:55:27 308391 31
>>308344 →
Нода proximity + rigid body + волюметрика.
Однако понятно что полировать это придётся изрядно. К тому же не рекомендовал бы использовать такой тип эффектов с дымом / пылью. 3D дым через волюм везде выглядит как дерьмо. В кино это пытаются маскировать тонной пост обработки. Лучше уж делать что-то более красочное стилизованное, тот же огненный след с мерцанием блума, разваливающееся при падении силовое поле и т.д..
Аноним 17/10/22 Пнд 12:01:25 308393 32
>>308337
Много кого вижу эту зеленоватую тему интерфейса. Там лучше оформление по сравнению с дефолтной?
Аноним 17/10/22 Пнд 12:23:08 308396 33
Screenshot470.png 605Кб, 749x951
749x951
Screenshot471.png 484Кб, 1469x645
1469x645
>>308244 (OP)
Как добавить точку на path curve? Вот у тян на локоне 9 штук. Не помню как я так сделал. Вот создаю новую, на ней пять, число никак не увеличивается. Выделяю две вершины и жму cthr+R, ничего не происходит. Жму W как советовали в сети и ничего не происходит? Попробовал ан двух компах, виндовс и мак, ничего не происходит. Что делать?
Аноним 17/10/22 Пнд 12:26:55 308397 34
>>308396
Нода resample curve не подойдёт?
Аноним 17/10/22 Пнд 12:28:55 308398 35
image.png 9Кб, 242x131
242x131
Аноним 17/10/22 Пнд 12:29:25 308399 36
Screenshot472.png 490Кб, 1182x919
1182x919
>>308396
Выдели две нужные вершины, правая клавиша и Subdivide.
>>308397
Да все проще просто эта операция почему-то на других кнопках чем обычно.
Аноним 17/10/22 Пнд 12:44:55 308400 37
WTVmRVTWXCMAXyP.mp4 459Кб, 638x360, 00:00:38
638x360
Аноним 17/10/22 Пнд 12:52:55 308401 38
>>308400
все сломал нахуй
Аноним 17/10/22 Пнд 12:57:44 308402 39
Аноним 17/10/22 Пнд 13:49:07 308405 40
>>308400
Я не понял. Как это сделано?
Аноним 17/10/22 Пнд 14:13:26 308407 41
Спасибо за нормальный перекат.
Аноним 17/10/22 Пнд 14:48:57 308415 42
Мочу походу калибром уебало, или без света сидит.
Аноним 17/10/22 Пнд 15:00:15 308416 43
image.png 126Кб, 374x570
374x570
>>308415
В прошлый раз дубль тред тараса тоже где-то через сутки потерли, просто перекатывайся в легитимный и не корми тролля
>>308200 (OP)
>>308200 (OP)
>>308200 (OP)
Аноним 17/10/22 Пнд 15:15:13 308421 44
Аноним 17/10/22 Пнд 15:38:59 308427 45
>>308393
Хз, у кого ты видишь, это моя личная тема, когда-то я ей делился.
Далеко не всем подходит, она блёклая настолько, что в переферическом зрении всё сливается в кашу, при взгляде рядом чётче, но не рябит.
Просто для меня стандартная слишком контрастная и цветная, у меня хорошая чувствительность к цвету и яркости и моник норм.
Аноним 17/10/22 Пнд 15:40:53 308429 46
>>308416
Zалупа, срыгни обратно к себе в Zагон
Аноним 17/10/22 Пнд 16:12:03 308443 47
>>308416
Ты если очень сильно болеешь за наших, то лучше проследуй в ближайший военкомат, а дальше туда куда скажут. Здесь люди осваивают блендер, читай внимательно б л е н д е р, не зебровские рендеры с ура-патриотическими лозунгами и латинскими символами, а 3д программу, созданную разными людьми, для всех творческих людей. Ты даже шапку не можешь нормально оформить. Стыдно за таких, как ты.
Аноним 17/10/22 Пнд 16:22:12 308449 48
>>308427
Значит меня просто глючит. Получается про-изо твой канал? Немало оттуда подчерпнул по разным аспектикам.
Аноним 17/10/22 Пнд 17:45:12 308474 49
Что за новый рендер в 3.4? На ютубе вроде хвалят, но детали не ясны.
Аноним 17/10/22 Пнд 17:46:10 308475 50
>>308415
Он Zа наших, либо сам создаёт эти треды.
Аноним 17/10/22 Пнд 18:23:45 308479 51
Аноним 17/10/22 Пнд 18:24:12 308480 52
>>308244 (OP)
Блендераны, подскажите пожалуйста, только вкатился, а как сделать камеру, шоб как при стартовой загрузке включалась? Или заданное расположение. Есть горячие клавиши какие-то? А то все перелазил, везде в ответах только про сброс настроек, а мне нужно чтобы тык и экран вернулся в родное положение.
Аноним 17/10/22 Пнд 21:09:49 308519 53
>>308480
Сбросить позицию или ротацию у любого объекта в том числе камеры alt+G / alt+R. Если не применял их конечно.
У камеры ctrl + alt + num-0 это она поменяет вид на текущий во вьюпорте. Ctrl + num-0 это переключение активной камеры если их несколько создано. А просто num-0 включить вид из камеры.
В целом просто запоминай углы поворота, тогда ракурсы легко повторить. Например создаёшь дефолтный файл и смотрешь какой угол / позиция у камеры. Вбиваешь эти параметры - вуаля.
Аноним 17/10/22 Пнд 21:33:06 308527 54
>>308519
>В целом просто запоминай углы поворота
Короче дефолтной точки обзора нет.
Но спасибо за ответ, я думал я чего-то упустил (почему-то казалось что такая функция есть)
Аноним 17/10/22 Пнд 22:28:20 308535 55
untitled.jpg 28Кб, 960x540
960x540
sweet-cherry-ma[...].JPG 116Кб, 1294x855
1294x855
1. Почему в интернете нормальные капельки воды, через которые видно цвет вишни, а у меня уёбищные какие-то?
2. Почему на верхушке вишни свет размывается по кругу? В реале такого эффекта нет. И я пробовал ремешнуть, но размытие всё равно остаётся.
## Mod ## 18/10/22 Втр 00:44:43 308551 56
Уебки, нормальные перекаты делайте, хотя бы с общей инфой в шапке, на пики мне похуй.
Мне за вас стыдно даже.....
Аноним 18/10/22 Втр 00:48:32 308552 57
Аноним 18/10/22 Втр 00:49:10 308553 58
>>308551
И вместо того, чтоб исправить шапку, ты удалил тред, в котором было в 3 раза больше людей в 5 раз больше постов? :/
Аноним 18/10/22 Втр 00:52:27 308554 59
>>308551
Ещё бы этот тред почистить от обсуждений троллинг треда и поиска хохлов и классно было бы.
Аноним 18/10/22 Втр 01:09:34 308556 60
Ни один тролль о такой реакции мечтать не мог. Я думаю теперь каждый тред будет баZовый, чисто чтоб словить лулзы с бомбежа чубатого. Главное снова не проебитесь с названием и номером треда.
Аноним 18/10/22 Втр 01:17:33 308557 61
>>308556
Я бы поверил тебе, если бы ты не заплакал от того, что тред потёрли.
Аноним 18/10/22 Втр 01:18:37 308558 62
>>308553
Делать мне нехуй исправлять за кем то
Аноним 18/10/22 Втр 01:43:00 308559 63
image 35Кб, 900x900
900x900
Аноним 18/10/22 Втр 02:30:13 308560 64
16393498281400.webm 1461Кб, 1280x720, 00:00:03
1280x720
Аноним 18/10/22 Втр 02:47:33 308561 65
>>308449
Да, мой.
Периодически я и в треде отвечаю.

>>308474
Библиотека хорошая (от Интела), я уже потестил. Обучается, выискивая более эффективные пути света. Но пока CPU только. Ждём GPU. За то же время/сэмплы сильно чище в сложных случаях.

>>308551
А должно быть не похуй на пики:
а) это тематика, тут не /po/мойка
б) картинки не из Блендера
в) ну и отсутствие шапки, номера, заголовка…
Аноним 18/10/22 Втр 02:56:51 308562 66
>>308535
1) во-первых форма, во-вторых коэффициент преломления, в-третьих на фото мощный студийный свет и на фоне тоже вишни
2) Потому что реальная вишня не гладкая такая, не такая ровная и нормали на ней не текут наверное, а ещё есть SSS.

>>308554
Ога, заменить картинки, шапку, почистить политоту…
Оно моду надо?
Тем более при наличии правильно оформленного треда.
Нормально нужно оформлять и не разводить политоту, тогда и сносить не будут.
Аноним 18/10/22 Втр 02:58:33 308563 67
>>308559
Освещение больше всего портит, такие тёмные тени на белом фоне
Сверху ладони вообще нет такого горба
Аноним 18/10/22 Втр 03:11:47 308564 68
изображение.png 736Кб, 650x484
650x484
Аноним 18/10/22 Втр 03:14:02 308565 69
>>308564
Даже через шум есть ощущение, что намельчил с неровностями вишни.
И да, SSS шумит, шо поделать, дорогой алгоритм.
Аноним 18/10/22 Втр 03:15:15 308566 70
>>308565
Это принциплд без эсэсэс
Аноним 18/10/22 Втр 03:16:19 308567 71
>>308566
откуда тогда светляки красные? Каустики не выключил?
Аноним 18/10/22 Втр 03:17:43 308568 72
>>308567
Там 15 семплов где-то. Скрин во вьюпорте сделал, даже курсор видно.
Аноним 18/10/22 Втр 03:20:24 308569 73
>>308568
Ну дык порендери хоть на 200 с денойзом, шоб читаемо было, а то не совсем ясно что там сделал и насколько оно лучше стало.

По поводу бликов на краях. Эффект Френеля как бы правильный, но в жизни он себя ведёт не вполне так, потому что мы имеем дело с шероховатыми объектами. У Прайса про это был видос.
Если кратко, эффект Френеля нужно модулировать от шероховатости.
Аноним 18/10/22 Втр 03:30:57 308570 74
изображение.png 118Кб, 788x631
788x631
>>308569
Ты про капли воды или какие блики?
Аноним 18/10/22 Втр 03:34:41 308571 75
untitled.jpg 32Кб, 960x540
960x540
Аноним 18/10/22 Втр 04:15:34 308572 76
74744512.png 493Кб, 1166x592
1166x592
74763814.png 560Кб, 1591x744
1591x744
>>308570
Я про блики на краях закруглённых объектов, про эффект Френеля. Он такой, как в ноде только на идеально гладких поверхностях.
В Принциплед он вшит и не учитывает roughness,
Но можно менять specular например
Да и вообще можно нюансики всякие учитывать. Например то, что из-за взгляда на поверхность втык мы видим больше лучей, приходящих из его глубины, а значит объект чуть темнее и насыщеннее
Аноним 18/10/22 Втр 04:46:12 308573 77
>>308561
> это тематика, тут не /po/мойка
И мы оцениваем исключительно 3д арт, восхищаемся качеством исполнения, проработкой деталей, топологией, шейдерами. Она демонстрирует новичку, какую красоту можно слелать в лучшем 3D пакете. Если ты везде видишь /po/рашу, то прими таблетки.
Аноним 18/10/22 Втр 04:49:01 308574 78
>>308573
>какую красоту
дааалеко не лучшее
>3д пакете
который не Блендер и к треду не относится
Аноним 18/10/22 Втр 06:40:05 308575 79
Как задонатить блендеру?
Просто хочу знать на будущее, чтоб случайно на эту кнопку никогда не нажать.
Аноним 18/10/22 Втр 07:31:50 308576 80
>>308575
>Как задонатить блендеру?
>Просто хочу знать на будущее, чтоб случайно на эту кнопку никогда не нажать.
У тебя на системном блоге есть большая круглая кнопка, просто не нажимай на неё и всем будет лучше.
Аноним 18/10/22 Втр 09:21:07 308577 81
>>308558
Так а нахуй ты нужен вообще? Тролли по месяцу висят. Никакой активности ты не создаешь. Пофиксить что-то ты тоже отказываешься. Нахуй тебе модерку дали?
Аноним 18/10/22 Втр 10:27:42 308580 82
>>308551
Мод, переменуй пожалуйста "Указатель" тред в "Общий вопросов и общения тред"
Аноним 18/10/22 Втр 10:58:49 308582 83
изображение.png 36Кб, 529x336
529x336
изображение.png 430Кб, 1401x972
1401x972
изображение.png 41Кб, 531x338
531x338
>>308527
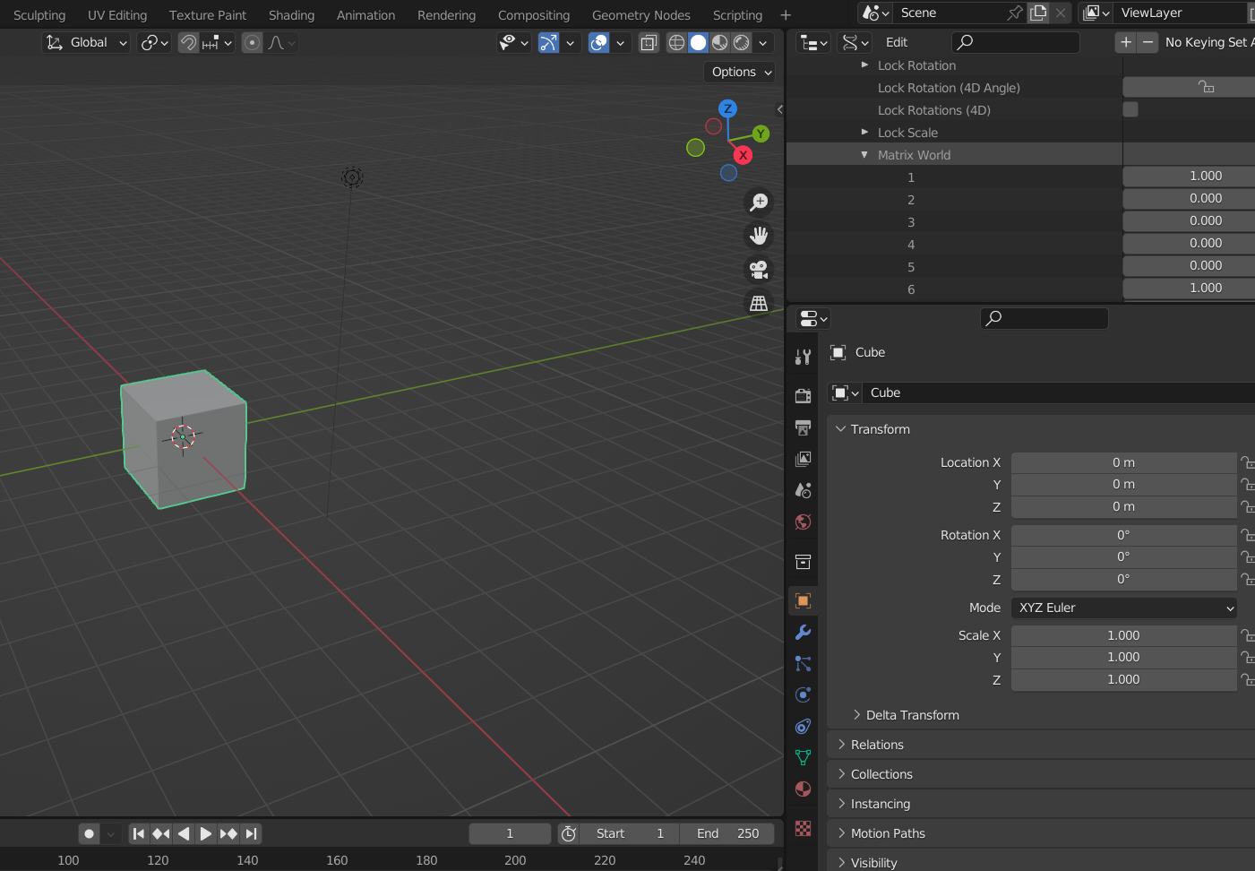
У любого объекта есть 4 матрицы трансформов - мировая, локальная, родительская и дельта. Где координаты и углы поворота записываются и свапаются когда применяшь трансформы. Подсмотреть их можно в data api. То есть координаты относительно мира всегда сохраняются, даже когда применил уже трансформ.
## Mod ## 18/10/22 Втр 14:26:11 308587 84
>>308577
пишешь рапорт на говно>говно тру. Не пишешь рапорт мне похуй, ваш раздел даже в списке не числится так что у меня есть более важные дела, например попить пиво с абу.
>>308561
Соблюдайте базис переката, номер и шапка, почему дауны из дота треда умнее вас и перекатывают нормально....
Аноним 18/10/22 Втр 14:28:31 308588 85
Анончик, как шарить между файлами ноды из компоузинга. нихера нет в аппенде!
Аноним 18/10/22 Втр 14:40:01 308589 86
>>308587
Просто какой-то левый школотроль угнал тред и начал серить про политоту, шапка в нём всегда была.
Аноним 18/10/22 Втр 15:07:26 308590 87
>>308587
>умнее вас
Дело не в уме, а в том, что тут водятся уёбки, которые намеренно так делают.

>>308588
Только сгруппировать всё между входом и выходом
Потому что и вход и выход для разных файлов отличаются и не могут быть перенесены.
Аноним 18/10/22 Втр 15:15:42 308591 88
бтв анчоусы, какой аддон у вас самый часто используемый?
Аноним 18/10/22 Втр 15:41:31 308593 89
Аноним 18/10/22 Втр 15:45:45 308594 90
>>308591
screencast keys, потому что пишу уроки
Node Tabber постоянно через него ищу
Node-wrangler постоянно его фичи использую
Loop tools если говорим о моделинге
Аноним 18/10/22 Втр 15:47:08 308595 91
>>308592
Вот кстати тоже, не замечаю, но постоянно нужен.
Или есть Grease pencil tool, у которого лучший поворот вьюпорта бочкой.
Короче самые мастхэв-эвар аддоны встроены в поставку почти всегда
Аноним 18/10/22 Втр 17:14:33 308603 92
image.png 11Кб, 1796x830
1796x830
Как в гн направить нормали точек на кривой таким образом?
Аноним 18/10/22 Втр 17:15:08 308604 93
>>308587
>пишешь рапорт на говно>говно тру
ты на репорты болт клал, может кто и репортил, да забили, ибо бестолку
Аноним 18/10/22 Втр 17:16:48 308605 94
>>308603
Нормали в гн не переписываются.
Разве что можешь атрибут в шейдер послать и уже из шейдера читать.
А нахуй тебе такие конченные нормали?
То что ты показываешь, это тангенс или направление отрезка
Аноним 18/10/22 Втр 17:19:42 308606 95
>>308605
Ну для инстансов, нужно их повернуть таким образом. Они же берут инфк с исходных точек?
Аноним 18/10/22 Втр 17:32:48 308608 96
>>308591
Мащин тулс - в частности пай меню на альт + А.
Дроп ит - кидает объекты по нижнему баунду на пол или на объект.
Аноним 18/10/22 Втр 17:35:25 308609 97
изображение.png 215Кб, 1039x795
1039x795
>>308606
Надеюсь это то что тебе нужно
Аноним 18/10/22 Втр 17:35:59 308610 98
Аноним 18/10/22 Втр 17:46:01 308611 99
image.png 445Кб, 594x546
594x546
Узнали? Согласны?
Аноним 18/10/22 Втр 17:55:37 308612 100
Аноним 18/10/22 Втр 17:59:03 308613 101
>>308606
Бля… так это не нормали, это вращение.
Вот прям по отрезкам, я не уверен, что прокатит. Хотя можно сделать конверсию в меш, взять направления как разницу позиций точек n+1 и n.
Align euler to vector нода этим занимается.
Нет, с кривых вроде точки не берут поворот.

У кривой есть tangent, normal и roll.
Можешь сам заебаться векторной математикой, но с подобными вопросами спизди готовое решение, сборку с какой-нибудь железной дорогой или цепью.
Аноним 18/10/22 Втр 17:59:51 308614 102
>>308609
обля, точно, я и забыл про то что они наконец добавили ротейшн
Аноним 18/10/22 Втр 18:08:22 308615 103
китоглав лол.jpg 29Кб, 480x360
480x360
>>308611
А с кем Майка разговаривает?
Аноним 18/10/22 Втр 18:57:14 308616 104
image.png 233Кб, 431x379
431x379
Аноним 18/10/22 Втр 19:37:24 308617 105
>>308615
подозреваю, что с вНуком
Аноним 18/10/22 Втр 20:08:42 308618 106
>>308616
>HOW?
Как? Каком к верху
Аноним 18/10/22 Втр 20:22:38 308619 107
Аноним 18/10/22 Втр 20:44:44 308620 108
>>308616
блендермакаки слишком тупые для гудини
Аноним 18/10/22 Втр 20:52:48 308621 109
Спрашивал тут недавно, как чел сделал симетрию для майтаболов. Делал он помощью гн. Для этого нужен блендер 3.4

https://youtu.be/Ol3EoGA_BZA
Аноним 18/10/22 Втр 21:02:57 308622 110
>>308621
Что-то в 3.4 столько любопытного, поскорей бы релиз.
Аноним 18/10/22 Втр 21:10:57 308623 111
>>308591
Атмосфер что-то там, генерация неба и освещения без спрайтов и нагрузки на вьюпорт.
Аноним 18/10/22 Втр 21:14:27 308625 112
>>308571
В блендере можно просимулировать прилипание капель воды к объекту? Ну типа капли которые стекают с поверхности.
Аноним 18/10/22 Втр 21:15:01 308626 113
>>308625
Я про fluid simulations, чтобы реально капли стекали.
Аноним 18/10/22 Втр 21:18:24 308627 114
Сап кэтэны, не знаю где спросить, спрэшу тут: вы юзаете какие 2д редакторы в связке с блендером? Сам юзаю фотошоп, но думаю - стоит ли пробовать перебираться на фосс 2д программы или нет?
Типа Круты, Гимпа, инкскейп етц или забить?
Аноним 18/10/22 Втр 21:20:05 308628 115
>>308626
В видосах профи мелькают постоянно фотошоп и афтер эффектс. Собственно какие-то популярные 2D пакеты подойдут очевидно.
Аноним 18/10/22 Втр 21:20:24 308629 116
Аноним 18/10/22 Втр 21:21:32 308631 117
>>308628
>афтер эффектс
Постоянно слышу про эту софтину, стоит ли учить или нiхуй?
Аноним 18/10/22 Втр 21:21:47 308632 118
>>308625
Можно. Я разрешаю.
Аноним 18/10/22 Втр 21:30:33 308633 119
>>308632
Можно то понятно, но есть ли такие функции в блендере.
Аноним 18/10/22 Втр 21:32:32 308634 120
>>308631
Мне блендера хватает. 2D композитинг ощущается сейчас как паст ген.
Аноним 18/10/22 Втр 22:10:51 308635 121
А что такое митболы?
Аноним 18/10/22 Втр 22:25:31 308637 122
1.mp4 607Кб, 540x540, 00:00:08
540x540
2.mp4 479Кб, 540x540, 00:00:08
540x540
Аноним 18/10/22 Втр 22:29:42 308638 123
Аноним 18/10/22 Втр 23:28:52 308640 124
Training labyri[...].jpg 626Кб, 1920x1080
1920x1080
>>308637
Слушай, а сможешь так анимировать сорт оф меняющийся коридор лабиринта?
Аноним 18/10/22 Втр 23:53:24 308641 125
image.png 219Кб, 1371x918
1371x918
image.png 23Кб, 1395x869
1395x869
>>308613
В блендере и в гудини
Аноним 18/10/22 Втр 23:55:48 308642 126
30001-0200.mp4 921Кб, 540x540, 00:00:08
540x540
Аноним 19/10/22 Срд 00:34:11 308643 127
>>308642
Прикольно. А как этот эффект делается вкратце? Гайдик есть под рукой?
Аноним 19/10/22 Срд 00:36:57 308644 128
Аноним 19/10/22 Срд 02:54:19 308649 129
Аноним 19/10/22 Срд 03:04:14 308652 130
>>308644
>этот видас

Вот что бывает, если нету циклов
Аноним 19/10/22 Срд 09:20:49 308657 131
>>308642
А чтоб 4 стены были не отдельно сделать слабо?
Аноним 19/10/22 Срд 11:57:31 308663 132
>>308657
Это посложнее будет
Аноним 19/10/22 Срд 18:27:52 308668 133
16661921417320.mp4 9521Кб, 852x480, 00:01:28
852x480
Просто оставлю это здесь.
Аноним 19/10/22 Срд 18:36:22 308669 134
Аноним 19/10/22 Срд 18:52:39 308670 135
Почему не сделают быструю и удобную рисовалку курвой? Вот есть же карандаш для аннотаций, почему его нельзя сконвертить в курву?
Неть ебись с гриз пенсилом ебаным и настройками этого кала
Аноним 19/10/22 Срд 19:08:58 308671 136
>>308668
Спасибо, зарепортил бота.
Аноним 19/10/22 Срд 19:14:14 308672 137
>>308670
Ты можешь создать километровую плоскость и рисовать ножом. В основном проблема с тем что хочешь будет в невозможности создать рисовалкой кривую нужной формы в 3D пространстве. Тогда смысл в ней если есть ножик?
Аноним 19/10/22 Срд 19:14:39 308673 138
>>308668
Несмотря на то что я против всей этой хуйни хочу сказать что ролик хорошо сделан и талантливо. Уверен что делала за деньги
Аноним 19/10/22 Срд 19:18:09 308674 139
>>308673
Сёма в загон отчаливай.
Аноним 19/10/22 Срд 19:24:13 308675 140
Аноны, а какими аддонами вы пользуетесь? А то я чет посмотрел у людей многих десятки всяких аддонов, неужели без этих аддонов нельзя работать нормально? Я понимаю аддоны на ЮВ, то какие еще есть интересные? Я сейчас про сторонние, не надо мне рассказывать про ф2 и луптулз
Аноним 19/10/22 Срд 19:27:20 308676 141
>>308675
Квадремешер, X-draw, юв пакмастер.
Аноним 19/10/22 Срд 19:30:50 308677 142
>>308676
А всякие машинтулсы и мешмашины не используешь? Что вообще можете сказать про эти расхайпанные аддоны? Бокскаттер, хард опс и эти машиноаддоны
Аноним 19/10/22 Срд 19:31:40 308678 143
>>308670
Вообще-то кривой можно рисовать. Ты просто не нашёл эту функцию.
Аноним 19/10/22 Срд 19:40:56 308679 144
>>308672
Аннотации удобны и по мэшу можно рисовать и есть функция стабилизации
Аноним 19/10/22 Срд 19:55:51 308680 145
>>308679
Короче нашел встроенный аддон, который конвертит в курву
Аноним 19/10/22 Срд 20:20:36 308681 146
>>308677
Это адепты оптимизации ставят всё подряд. А мне и так норм.
Аноним 19/10/22 Срд 20:26:04 308682 147
>>308681
Я ньюкек конечно, но поставил машин тулс и охуел, добавляет всякие меню всратые, все переебывает по своему, есть конечно всякие штуки полезные, но в дефолте оно все сложное и громоздкое, нужно чисто день потратить чтобы шорткаты переназначить
Аноним 19/10/22 Срд 20:27:58 308683 148
>>308668
Ролик норм, но видос не про ролик, а про политоту, лови репорт
Аноним 19/10/22 Срд 20:30:40 308685 149
>>308680
Вообще-то кривой можно рисовать и по мешу, и есть стабилизация. Всё уже сделано, просто ты не нашёл.
Аноним 19/10/22 Срд 20:30:45 308686 150
>>308675
Ну у меня под сотню, однако пачка из них импорт-экспорт, а на одну вкладку используется по несколько: отдельно для моделинга, отдельно для ув. Таким образом полка и поиск не засоряются.

>>308677
у меня есть мешмашин, но только из-за нескольких функций. Например l-select, unbevel и unfuck
Аноним 19/10/22 Срд 20:34:59 308687 151
image.png 810Кб, 1163x813
1163x813
>>308677
Из этих децаль махина норм. Бэйк декалей и т.д. Панелинг декалей очень крутой, заёбешься такое руками вырисовывать в паентере или моделить.
Аноним 19/10/22 Срд 20:36:04 308688 152
>>308685
Но ты конечно же не скажешь? Ведь это ебучий гриспенцил, с кучей лишних телодвижений, вместо того что б на т панели вызвать инструмент
Аноним 19/10/22 Срд 20:39:03 308689 153
>>308688
Да почему нет? Всё довольно примитивно. В edit моде курвы есть карандашик справа.
Аноним 19/10/22 Срд 20:39:15 308690 154
>>308687
А бейк в блендере я смогу потом в работе использовать?
Аноним 19/10/22 Срд 20:41:48 308691 155
>>308689
Слева. Попутал немножко. Вызывается на клавишу t менюшка.
Аноним 19/10/22 Срд 20:42:55 308692 156
Аноним 19/10/22 Срд 20:44:39 308693 157
Аноним 19/10/22 Срд 21:10:15 308695 158
>>308671
>>308683
>пожежа
Какие же вы уебаны двуличные, пиздец просто.
Аноним 19/10/22 Срд 21:13:15 308697 159
>>308687
>моделить
Ручки у тебя кривые, да?
Аноним 19/10/22 Срд 21:30:27 308699 160
image.png 213Кб, 1120x826
1120x826
Аноним 20/10/22 Чтв 00:42:26 308706 161
Как тугл сделать на кризы, без скриптов? Чтобы по нажатию одного хоткея он назначал 1 или -1 на ребро.
Аноним 20/10/22 Чтв 01:14:31 308707 162
Аноним 20/10/22 Чтв 02:56:02 308708 163
В 3.4 еще не завезли расстворение ребер в гн?
Аноним 20/10/22 Чтв 09:09:08 308713 164
>>308706
Пкм предварительно нажимать всё равно придётся.
Аноним 20/10/22 Чтв 11:02:21 308716 165
>>308699
Как такие фаски делать фигурные без лишнего гемора?
То есть вообще не в квадратно гнездовом формате, а произвольной формы аля узоры.
Аноним 20/10/22 Чтв 11:46:44 308718 166
image 8Кб, 220x155
220x155
>>308713
Меня это вполне устраивает. Как сделать? Я пока сделал вот так, поставил фактор 1, не надо тянуть хуй знает куда мышь, чтобы поставить ровно криз. Но работает только в одну сторону.
Аноним 20/10/22 Чтв 13:02:06 308719 167
Аноним 20/10/22 Чтв 13:27:26 308720 168
>>308719
5 минут пока послушал, не то чтобы не прав, скорее чуток путает. Важна художественная подача в целом. А это свет, компановка в сцене, колористика и шейдинг. То есть всё что отвечает за восприятие в сцене. Крутой подачей действительно можно вытянуть почти что угодно, как и наоборот слабой заруинить всё. Не фанат дотошного текстурирования всякими фоточками в 4к хотя бы потому что процедурку зачастую куда проще вписать и настроить. Плюс глаз воспринимает прежде всего цвет и освещение, их подбор куда важнее чем мелкие детали тектуры. Ведь фейл станет сразу очевиден.
Аноним 20/10/22 Чтв 13:40:24 308721 169
>>308720
За процедурность он вконце говорит.
Аноним 20/10/22 Чтв 14:27:01 308722 170
Аноним 20/10/22 Чтв 15:55:04 308724 171
.jpg 168Кб, 1920x1080
1920x1080
>>308716
Повторю вопрос, когда всякую фигурную ерунду врезаешь бевел очень уж часто лажает на стыках, приходится долго и нудно подчищать. Есть лайфхаки чтобы быстро фаски делать для любой вычурной формы?
Аноним 20/10/22 Чтв 16:21:37 308727 172
изображение.png 245Кб, 570x489
570x489
>>308722
В целом да, когда он начал эту пушку нелепую хвалить выключил. Типичный пример как отсутсвие базы в колористике и чувстве формы пытаются замаскировать накидав всего подряд в миску модель.
Аноним 20/10/22 Чтв 16:24:17 308728 173
Аноним 20/10/22 Чтв 16:54:44 308731 174
>>308727
Он ее похвалил, потому что первая была намного хуже.
Аноним 20/10/22 Чтв 16:55:23 308732 175
image.png 451Кб, 648x840
648x840
15761751250780.png 1191Кб, 1092x938
1092x938
>>308724
Если это плоская гео, то проблем с панелингом нет. В остальных случаях моделить только под сабдив или костылить. Или использовать декали, это очень быстро, не деструктивно и можно свапать тип панелей, впуклые, выпуклые, форма и т.д. Можно использовать собственные. Я свои библиотеки делаю.
Аноним 20/10/22 Чтв 19:35:38 308738 176
>>308559
Ору, а почему он в триколоре? Какая глубинная мысль? Просто фитиль для самовозгорания хохлов?
Аноним 20/10/22 Чтв 19:51:52 308739 177
украинка.png 174Кб, 512x512
512x512
>>308738
Прошлась по тебе жирным бевелом.
Аноним 20/10/22 Чтв 19:56:31 308740 178
Аноним 20/10/22 Чтв 20:28:59 308741 179
Screenshot512.png 1275Кб, 1437x1004
1437x1004
Научился делать плетеную йобу. Больше недели не работал, нельзя так.
Аноним 20/10/22 Чтв 21:21:03 308742 180
tSpawAoUBoI.jpg 385Кб, 1280x1280
1280x1280
>>308244 (OP)
Хай, я зелёный нуб. Дочитал только до 3д-Курсора раздел по 3дВьюпорту из руководства Блендера (104 из 2100 страниц). Я когда про интерфейс ЛГБТ сокетов и ноды читал, охуел что такой удобный конвеер обработки информации выдумали. Интерфейс просто космический, это же надо! Возможность заготавливать свои воркспейсы с настроенными областями. Сама концепция: "воркспейс -> области -> редактор-> режимы редактора" это прям какой-то EMACS. Возможность выборочно отображать на сцене объекты и выборочно их рендерить через редактор структуры проектов, ещё вьюпортные регионы видов для удобства пользователя + глобальный/локальный вид. Вообщем'с, я читаю и пытаю бедные Кубы новыми фишками. Думаю, где-то за выходные прочитаю и протыкаю всё руководство, а потом пойду делать пончики. В интересах, делать рендеры по тематике старых игрушек, лично для себя. Вооот. А вы чем'с балуетесь?
Аноним 20/10/22 Чтв 21:33:37 308743 181
>>308741
В анатомию и камни когда научишься?
Аноним 20/10/22 Чтв 21:34:31 308744 182
>>308743
и в следование концепту
Аноним 20/10/22 Чтв 21:35:29 308745 183
Странно, что в камере фон размывается сильнее только когда focal length увеличивается. Обычно когда в телефоне близко подносишь к объекту, то фокус на нём, а фон размыт. А тут надо наоборот отдалить, чтобы фон нормально размыло.
Аноним 20/10/22 Чтв 21:37:04 308746 184
>>308742
>руководства Блендера

Чел
Аноним 20/10/22 Чтв 21:38:05 308747 185
>>308746
Всё правильно. Нужно изначально знать на что способен блендер, а потом отталкиваться от этого.
Аноним 20/10/22 Чтв 21:39:57 308748 186
>>308747
Так он про книгу вроде. Все книги по 3д пакетам полный кал. Единственное исключение цыпцын понимая майю.
Аноним 20/10/22 Чтв 22:01:54 308749 187
>>308743
>>308744
В каждом тематическом разделе сидит человек именуемый "камушек в стиралке". Это человек, который не имеет никакого отношения к тематике, то есть если это раздел про музыку, он никогда не выложит свои треки, а если про риование, то никогда не выложит свои работы. Я наблюдал за одним таким персонажем в рисоваче, в момент когда я стал модером "камушек" писал половину каментов в разделе. Отсюда и название, маленький камушек в стиралке будет бесконечно дребезжать и действовать на нервы, как и такой человек. Все его какменты были из разряда "ну и говно", "а вот это ты не умеешь", "учи основы", "нахуй ты сюда пришел", ну вы поняли. Не было нкиакогос пособа понравится этому уроду, ублажить его , утихомирить или урезонить. Весь смысл его пребывания на борде был в том чтобы срать на чужие работы, какого бы уровня они не были. В момент начала моего модерства в разделе выкладывали свои работы только агрессивные ребята типа Вахаеба. Такие всегда слали нахуй при любой попытке подъебать. Но люди помягче выкладывали работы редко и часто переставали это делать столкнувшись с камушком. Как только я его забанил и удалил всего сообщения ( а я напоминаю, не умея рисовать и ничего не выкладывая камушек писал половину комментариев а разделе) постинг рисунков утроился. И не удивительно, всех раздражает камушек в стиралке.
Аноним 20/10/22 Чтв 22:03:51 308750 188
>>308746
>>308748
Нет, я нашёл "Руководство Blender 3.3.pdf" в ру группе по блендеру. Это тоже самое что blender 3.3 reference manual с офф сайта. С самого офсайта Блендера, можно скачать неполную русскую EPUB версию, но она в добавок с нереально кривой разметкой на 4к страниц. Видимо это сгенерированный файл на основе браузерной вёрстки, читать это невозможно. Версия же из группы, явно была сделана в LaTeX, да и переведена она до конца. В браузере читать я документацию не хочу, это попросту не удобно, так как всё разделено на небольшие блоки информации, которые надо листать ожидая по 0.4 секунды пока всё погрузится (ощущение словно от электронной книги 10ых годов). Как-то так.
Аноним 20/10/22 Чтв 22:08:51 308751 189
>>308742
>А вы чем'с балуетесь?
С модификатором skin. Делают вот такие плетеные штуки >>308741
Аноним 20/10/22 Чтв 22:10:01 308752 190
>>308749
Я помню ты с первого появления в треде всегда агрессивно относился к критике, и в итоге у тебя получилась слабенькая работа. Там где голова друга твоего.
Аноним 20/10/22 Чтв 22:23:22 308753 191
dragons1.jpg 203Кб, 1000x707
1000x707
elvenguardian-3.jpg 226Кб, 512x512
512x512
>>308751
Сделано круто, но дизайн на уровне Disciples III.
Аноним 20/10/22 Чтв 22:41:41 308754 192
Стикер 0Кб, 250x241
250x241
>>308749
не читал эту простыню
Аноним 20/10/22 Чтв 22:42:01 308755 193
>>308749
Да это известная проблема. Один назойливый шиз способен скатить целый форум или раздел. А на бордах они особенно въедливый из-за анонимности. По сути главная задача модерации из тени отстреливать тех кто убивает предметное общение, иначе вакханалия дебилов обеспечена.
Аноним 20/10/22 Чтв 22:43:06 308756 194
Аноним 20/10/22 Чтв 22:45:15 308757 195
>>308747
По моему опыту этот подход не работает вообще. Возможно если предмет изучения настолько мал, что уместиться весь в небольшой мануал, то это сработает. Но 3D настолько объёмно что и 10 жизней не хватит. Тем более без практики читать вдвойне бесполезно. Через неделю всё это забудется, просто потому что память очень небольшая у человека и новая информация вытесняет старую.
Аноним 20/10/22 Чтв 22:48:47 308758 196
Стикер 0Кб, 512x486
512x486
>>308756
Не напрягался на хуету
Аноним 20/10/22 Чтв 23:38:42 308759 197
Так че там лучше? AGX или фильмик? Есть еще ACES, что по нему?
Не очень разбираюсь в этом. Но заметил, что на фильмик стали гнать.
Аноним 20/10/22 Чтв 23:48:52 308760 198
>>308757
>Возможно если предмет изучения настолько мал, что уместиться весь в небольшой мануал, то это сработает.
>Но 3D настолько объёмно что и 10 жизней не хватит
>Тем более без практики читать вдвойне бесполезно.
Но я ведь сейчас и не учусь 3Д. Я осваиваю функционал Blender' а, пакета для 3Д моделирования. Тут по аналогии. Знание того как работает токарный станок, не даёт автоматически знания и опыта алгоритмов обработки материалов, а также возможности сразу делать "шедевры". Теоретическое знание обработки материалов, не даёт знаний о работе на конкретном токарном станке и опыта их реальной обработки, и опять таки ничего путного просто в ближайшее время сделать не получится. Естественно, для достойного результата нужна практика, которое объединяет как первое, так и второе. Но для начала, нужно хотя-бы иметь, это первое или второе... Что конкретно ты мне предлагаешь как новичку? Учить и первое и второе "по ходу дела", иначе я всё забуду через неделю? По моему опыту, основным фактором такой "забывчивости", служит как раз отсутствие систематического подхода в обучении. Я не хочу тебя оскорбить, возможно ты вообще графический дизайнер мирового уровня. Однако, это ещё не делает тебя хорошим педагогом. Лично я разделяю такую аксиому, что кратчайший путь освоение программы, есть чтение её документации. Я нисколько не отмахиваясь от практики, я просто разумно полагаю необходимость в предварительной осведомлённости, а не просто тыкать последовательность действий. Конечно, я понимаю как выглядит моё "профессиональное" Нубство, однако я ведь не пишу случайный набор слов, а доступно излагаю свою точку зрения. покормил тред кринжем
Аноним 20/10/22 Чтв 23:56:18 308761 199
>>308760
Небольшими порциями закреплять, объём информации при освоении настолько большой, что реально будешь забывать поначалу и путаться даже то что 3 дня назад делал.
Пончиковый гайд в этом плане неплох, по чуть чуть приучает к основным функциям блендера.
https://www.youtube.com/watch?v=M-ETXro9NVg
Аноним 20/10/22 Чтв 23:59:49 308762 200
>>308760
Не обольщайся, один только векторный матан используемый в 3D это нереально объёмная тема в которой есть уйма специализаций, по симуляциям там, по топологии, по процедурке и созданию конвееров для эффектов. А уж если все области 3D затрагивать это на несколько десятков специалистов объём знаний.
Аноним 21/10/22 Птн 00:03:05 308763 201
14786821533130.webm 743Кб, 640x360, 00:00:13
640x360
Аноним 21/10/22 Птн 00:09:24 308764 202
>>308749
>"камушек в стиралке"
это не просто рандомный чел зашедший на борду, это неудачный вкатывальщик, который компенсирует свой провал критикой и фантазирует себя специалистом
>>308754
>не читал эту простыню
Потому что она про тебя?
Аноним 21/10/22 Птн 00:30:25 308765 203
image.png 4579Кб, 2560x1080
2560x1080
Смотрю тут скринчики унчуртеда пека версии. И вот что не пойму, разве контактные тени это все еще дорогостоящее удовольствие в плане производительности? Их пактически нигде не включают. А это бы доабавило объёма. Вот у перса в области рта видно, как свет проникает, а должна быть тень. Тоже самое на одежде и т.д. Контактные тени с этим хорошо справляются.
Аноним 21/10/22 Птн 00:47:31 308766 204
>>308764
>Потому что она про тебя?
Откуда я знаю? Я ее не читал, дебил, закончи школу.
Аноним 21/10/22 Птн 01:09:20 308767 205
>>308765
Контактные тени недорогие только в 2д как посэффект, полагаю. Как 3д хз, есть ли хорошие.
К тому же они рисуются от источника света, от лампы, а тут выглядит будто источника нет, только хдр
Аноним 21/10/22 Птн 07:23:24 308773 206
>>308766
Обзываешься. Значит это ты тот самый пися камушкин который только гадит. Тебе нечего тут делать.
Аноним 21/10/22 Птн 07:30:04 308774 207
>>308753
Ну ты сравнил блин. Этот китаец офигенный концептер, на пикчах примитив полный.

>>308764
>это не просто рандомный чел зашедший на борду, это неудачный вкатывальщик, который компенсирует свой провал критикой и фантазирует себя специалистом
Не-не, неудачный вкатывальщик это я, ведь я что-то показываю, какие-то работы. А этот хуй всегда с улицы, всегда чужак.
Аноним 21/10/22 Птн 11:15:29 308775 208
>>308765
После знакомства с 3D вообще не могу теперь в западные 3D игры без стилизации играть, слишком глаз режут убогим освещением, физикой, экономией на геометрии и т.д.
В стилизациях это не так актуально, там легко на шейдинге и дизайне выезжать.
Аноним 21/10/22 Птн 11:48:57 308776 209
>>308774
Скорее дело в том что такие люди именно шизы. То есть нездоровые на голову, поэтому они прибиваются к какому-то закутку интернета и аки дворовые собачки начинают гавкать на всех прохожих или просто изливать какую-то навязчивую идею.
Аноним 21/10/22 Птн 11:50:28 308777 210
>>308745
Все как в реальной жизни.
Аноним 21/10/22 Птн 11:54:40 308778 211
>>308749
Чел, в этом треде две трети анонов такие вот "камушки". Оставшаяся треть это ебанутые чсвшники и шизы.
и еще: не хочешь что бы обосрали - не выкладывай.
Аноним 21/10/22 Птн 11:56:07 308779 212
>>308778
Z [jxe xnj,s d ntvfnbrt vjls hf,jnfkb b rhbnbrjd? rjnjhst cfvb ybxtuj ty gjcnzn? jnghfdkzkb d ,fy/
Аноним 21/10/22 Птн 11:56:49 308780 213
>>308749
Если хочешь, чтобы тебя только хвалили, то на reddit.
Аноним 21/10/22 Птн 11:58:00 308781 214
>>308780
Z [jxe xnj,s d ntvfnbrt vjls hf,jnfkb b rhbnbrjd? rjnjhst cfvb ybxtuj ty gjcnzn? jnghfdkzkb d ,fy/
Аноним 21/10/22 Птн 12:03:25 308782 215
>>308760
Чел, есть такая хрень как "человек-мануал", который идеально знает все возможности софта и где какая кнопка находится. Этим "человеком-мануалом" становятся как раз выдрачивая документацию. Но вот беда: такой чел нихуя не может в софте сделать, потому что не учился использовать свои знания на практике, он тупо не знает что в каких случаях применять.
К чему это я: туторивалы>документация. Но доки бросать нельзя. Увидел в туторивале новый для тебя инструмент, сползай в доки и почитай его описание и возможности, может там будут ссылки на еще какие-то инструменты о которых ты еще не знаешь. Так и выучится все, и закрепится, и работы начнешь быстрее делать.
Аноним 21/10/22 Птн 12:10:14 308783 216
image.png 668Кб, 1920x1080
1920x1080
Аноним 21/10/22 Птн 12:13:44 308784 217
>>308778
Перекатывают без коллажа, а потом еще выебываются что работ нет.
Так еще и говорит что выкладывать не надо, козел. Настелил себе токсичной соломки ты знатно.
Аноним 21/10/22 Птн 12:14:57 308785 218
>>308780
Так ведь здесь только ругают. Никого не похвалили. Поэтому иди нахуй
Аноним 21/10/22 Птн 12:16:46 308786 219
Аноним 21/10/22 Птн 12:18:46 308787 220
>>308779
>Я хочу чтобы в тематике моды работали и критиков, которые сами ничего ен постят, отправляли в бан.
Много хочешь - мало получишь. Никто не обязан прикладывать к критике пруф того, что он имеет право критиковать. Более того, это противоречит идее анонимного общения. Которая в том, чтобы за людьми не тянулся шлейф из предыдущих заслуг и каждый пост рассматривалось не предвзято.

>>308785
>только ругают. Никого не похвалили
Это неправда.
Аноним 21/10/22 Птн 12:47:11 308788 221
Аноним 21/10/22 Птн 13:05:10 308789 222
paimon.mp4 5879Кб, 720x1280, 00:00:13
720x1280
>>308783
Нет, просто пришло осознание что размазывание мыльных фоточек по поверхностям ничего общего с дизайном не имеет и является галимой халтурой.
Аноним 21/10/22 Птн 13:06:06 308790 223
>>308778
Проекция камушка.
Аноним 21/10/22 Птн 13:08:16 308791 224
16648937756770.jpg 583Кб, 1240x826
1240x826
>>308784
Бедненький, твои патриотичные колажики ущемили. А стоп, они же не твои. Вот сделай сам качественно, тогда и прикрепим.
Аноним 21/10/22 Птн 13:09:18 308792 225
>>308787
Это всё отговорки шитпостеров. На деле всё проще некуда, есть адекваты, а есть серуны. И со 2ми разговор в любом формате общения короткий - за дверь.
Аноним 21/10/22 Птн 13:21:35 308793 226
Аноним 21/10/22 Птн 13:22:24 308794 227
>>308787
>Никто не обязан прикладывать к критике пруф того, что он имеет право критиковать
Поддерживаю.
Аноним 21/10/22 Птн 13:24:09 308795 228
>>308788
А, так у тебя личная обидка. Какой же ты ущербный, пиздец просто...
Аноним 21/10/22 Птн 13:28:19 308796 229
>>308795
Камушек, не шурши.
Аноним 21/10/22 Птн 13:49:48 308797 230
>>308788
Ты же недоделки постишь. Их даже ругать пока нет смысла.
Аноним 21/10/22 Птн 14:18:55 308798 231
>>308788
Ты ещё раз подтвердил своё звание пиздабола, так как черрипикнул то, где ругают.
Аноним 21/10/22 Птн 14:31:06 308799 232
>>308797
>>308798
Оправдания и шитпост по одному паттерну, всё же видно сразу.
Аноним 21/10/22 Птн 14:43:17 308800 233
over200.jpg 19Кб, 200x200
200x200
>>308799
Хороший тролль не отличим от дурака.
Аноним 21/10/22 Птн 14:48:28 308801 234
image.png 5Кб, 489x48
489x48
>>308798
>черрипикнул
Так дело в том что такой хуйни вообще быть тут не должно, понимаешь? Если критика, так уж норм критика, а не дребежжание токсичного камушка.
Аноним 21/10/22 Птн 14:51:00 308802 235
Аноним 21/10/22 Птн 14:58:05 308803 236
151379056714992[...].png 440Кб, 565x556
565x556
Сап блендач вопрос по текстурированию. Не кидайте камни, а помогите.
Есть сцена, есть готовые модели, но внезапно обгаружил, что сцене необходимы камни, окей накидал материалов, процедурности все дела, но проблема в том что мне нужна именно текстура камня, а не материал.
Есть ли аддон позволяющий сразу запекать текстуры или мне опять нжно копировать новый каменьь поверх старого, добавлять пустую текстуру и в сайклесе запекать?

Неужели до сих пор нет аддона атлас, как в 2.79?
Аноним 21/10/22 Птн 15:02:49 308804 237
>>308801
Да-да. Вы, детсадовцы, так и определяете критику: если похвалили то это хорошая критика, если нет то это вообще не критика. На содержание не смотрите вообще.
Аноним 21/10/22 Птн 15:09:05 308805 238
>>308804
Где ты содержание там увидел? Одни обзывательства.
Аноним 21/10/22 Птн 15:30:11 308806 239
>>308803
>или мне опять нжно копировать новый каменьь поверх старого

Нет, просто запекай на текущую геометрию
Аноним 21/10/22 Птн 15:57:31 308807 240
>>308805
И ты теперь обиженку давишь. Детский сад.
Аноним 21/10/22 Птн 16:01:15 308808 241
>>308806
>Нет, просто запекай на текущую геометрию
Каким образом?
В скопированной модели я удаляю все материалы и помечаю узел с текстурой, как ту на которую будет производится запекание.
Аноним 21/10/22 Птн 16:22:23 308809 242
>>308806
Ааа можно просто на отдельную ноду этого же меша запекать, теперь разобрался.
Аноним 21/10/22 Птн 16:28:27 308810 243
>>308802
Мелкобуквенный камешек решил слиться с местностью, хех.
Аноним 21/10/22 Птн 16:35:34 308811 244
reona.png 352Кб, 704x682
704x682
>>308804
Меня умиляет как серуны наивно оправдываются. Давай тебе объясню на пальцах, за 20 лет в сети перевидав бездну форумов, досок, групп в соцсетях везде всегда есть абсолютно однотипные засиратели общения.
Они настолько похожи что легко можно написать бота неотличимого от подобного ментального шума. Даже разность тематики ни капли не делает их посты разнообразней потому что все они состоят из однотипных негативных фраз, в ответ на любое конструктивное общение.
Серуны с годами тупеют и выдавливают из себя 1-2 строчные фразочки без контекста, удалив которые абсолютно любое общение тут же улучится на порядок.
То есть всё это обычный паразитизм, мусор, пыль под ногами. Знай своё место, тупой мямлящий паразит.
Аноним 21/10/22 Птн 16:38:57 308812 245
Может кто-нибудь отправит репорт о баге в разделе покраски модели? Когда делаешь отмену предыдущего мазка вся программа вылетает на рабочий стол.
Аноним 21/10/22 Птн 16:40:54 308813 246
>>308812
Почему сам не отошлешь?
Аноним 21/10/22 Птн 16:48:27 308814 247
>>308812
У меня был баг когда я создал 3 окошка для референсов и поставил туда картинки, а потом через некоторое время картинки сбрасывались сами по себе и мне нужно было их заново ставить.
Аноним 21/10/22 Птн 16:58:24 308815 248
>>308811
>за 20 лет в сети
Ты так и не перестал быть малолетним долбоебом считающим что в интернете кому-то не похуй на твое охуительно "важное" мнение.
Аноним 21/10/22 Птн 17:03:55 308817 249
>>308812
- Алло, это интернет советы.
- Здраствуйте у меня баг в блендере, отрепортите его.
- Отрепортите сами.
- КТО Я??
Аноним 21/10/22 Птн 17:05:04 308818 250
>>308814
Ещё если наставить color ramp штук 20-30 блендер будет тупить и крашится. Так то там немало такого, специфика сложного софта.
Аноним 21/10/22 Птн 17:05:31 308819 251
галоперидол.jpeg 108Кб, 811x811
811x811
Аноним 21/10/22 Птн 18:02:55 308821 252
>>308778
Нет, такого количества моральных уродов нет даже не двачах, по крайней мере в тематике.
Не суди по себе, шиза.

>>308749
>выкладывали свои работы только агрессивные ребята
Это не агрессивные ребята, а просто осознающие и свою скиллуху и бесполезность «критики» от каких-то левых уебанов.

Неоднократно переписывался с Вахой и никаких проблем не было у него с моей критикой. Потому что либо овер, либо обсуждение, либо вкусовщина и каждый при своём.

Так что гнать ссаными тряпками, унижать и насмехаться — это то, что НУЖНО делать с моральными уродами, которые добывают себе радость за счёт того, что кого-то оскорбляют или вводят в заблуждение.
И репортить, а со стороны мода отстреливать регулярно. Наш шиза проксями пользуется
Аноним 21/10/22 Птн 18:06:09 308822 253
п.с. да, можно было бы воззвать к гуманизму.
Только вот а) не наше дело лечить морального урода б) он уже сформировавшийся «взрослый» человек, перевоспитывать поздновато, но если воздействовать, то жёстко, но не жестоко: либо не пиздишь, либо бан; ведёшь себя норм — норм относятся
Аноним 21/10/22 Птн 18:07:07 308823 254
>>308815
Мне не похуй на его мнение, считаю его верным.
А тебя мудаком.
Аноним 21/10/22 Птн 18:16:53 308824 255
>>308821
>Наш шиза проксями пользуется
Из своего опыта могу сказать что их просто не банят.
Аноним 21/10/22 Птн 18:17:01 308825 256
Аноним 21/10/22 Птн 18:17:29 308826 257
>>308814
Зарепортите кто-нибудь баг вот этот.
Аноним 21/10/22 Птн 18:19:03 308827 258
>>308814
>>308826
А можно в качестве референса видео использовать? В Блендере же есть видеоредактор.
Аноним 21/10/22 Птн 18:28:53 308828 259
>>308827
Я думаю по разному можно. Можно через видео редактор, можно через добавления референса прямо на сцену
Аноним 21/10/22 Птн 18:30:32 308829 260
>>308826
Пиши в спортлото
Аноним 21/10/22 Птн 18:37:20 308830 261
>>308829
Не понимаю зумерских отсылок.
Аноним 21/10/22 Птн 18:51:14 308831 262
>>308821
>Как бороться с уродами, оскорбляющими и унижающими других людей?
>@
>Оскорблять и унижать!
Это так не работает.
Аноним 21/10/22 Птн 19:04:13 308832 263
Неповторимый оригинал: >>308825
Бездарная подделка: https://youtu.be/D5Qw9TTZTKE?t=93 таймкод!

>>308825
Этот гений который видос записал даже про cell fracture и констрейнты не знает.
Аноним 21/10/22 Птн 19:10:25 308833 264
>>308821
>Наш шиза
Но ведь это ты же поехавший, ты это понимаешь? Утверждаешь кто как себя ведет. Учишь кому, как и что НУЖНО делать. В какого-то шиза под проксями веришь.
Аноним 21/10/22 Птн 19:14:58 308834 265
>>308821
>Неоднократно переписывался с Вахой и никаких проблем не было у него с моей критикой.
у нас здесь кстати тоже иногда Ваха обитает, только свой, тридешный.
Аноним 21/10/22 Птн 19:18:18 308835 266
>>308833
Камушек дребезжит
Аноним 21/10/22 Птн 20:28:52 308836 267
2134234234.jpg 267Кб, 1312x973
1312x973
Аноны делаю я вот этот ебанутый бублик.
Селект верхней части, дублирование.
Перевожу в отдельный тул.
Добовляю солидифай.
Добавляю сабдивижин, кликаю эплай.
И получаю такую вот говнину, где точки находятся внутри меша.
У хуя в видево такого нет.
ЧЯДНТ?
Аноним 21/10/22 Птн 20:36:51 308837 268
>>308836
>ЧЯДНТ?
Хз. Я ваще не понял что ты сделал, что у тебя получилось и что должно было получиться. В тул он какой-то переводит. Кинь линк на этот момент в туторе.
Аноним 21/10/22 Птн 20:38:38 308838 269
>>308833
Ну что, получил всеобщее внимание? А оно не то, которого хотелось бы.
Ты вообще в состоянии делать выводы простые? Обучаться?
Ну типа предположить, что может быть, если нормально общаешься с людьми, по делу подсказываешь, некоторые тебе «спасибо» скажут. А при массовой помощи ещё и денег дадут.
Тебя чужая благодарность и собственные способности вообще не греют?
Аноним 21/10/22 Птн 20:47:19 308839 270
>>308837
Тул в зибраше нызавается, обьект короче отдельный я сделал из верхней части меша.
Потом его сделал толше с помошью солидифая. Этот солидифай создал толщину и ей закрыл ветроксы и я не вижу точки, только если не переключусь в рентген.
Плюс включил Снэп и Проджект индивидуал цэлементс, но новый меш не примагничивается толком к мешу который находится ниже.
https://youtu.be/R1isb0x4zYw?t=219
Аноним 21/10/22 Птн 20:47:50 308840 271
>>308831
Разумеется, в идеале нужен язык любви и заботы и хорошее воспитание. Только это всё лично, от родителей и близких, в раннем возрасте И! только если человек не психопат.

А наш шиз психопат. И понимает он лишь ситуации, когда получает урон, и то, защищается от них маняфантазёрством. Хотя в глубине понимает, что соснул.

И когда кто-то наносит урон ради собственной радости, ему необходимо сначала дать отпор, наказать, объяснить за что наказан, а уж потом, при возможности и желании воспитывать.

Большинство людей воспитаны хуй пойми как насчёт агрессии. Одни думают, что это ключ ко всему, а другие, что она плоха при любом раскладе.

По факту агрессия бывает уместна и её нужно уметь как сбрасывать так и использовать. Добрым словом и кольтом можно сделать куда больше, чем только словом.
Аноним 21/10/22 Птн 20:50:13 308841 272
gallery1920-1080.jpg 166Кб, 1920x1080
1920x1080
cece.jpg 465Кб, 1920x1080
1920x1080
>>308838
Начал новый проект. Опять вернулся к вахе. Хочу закрыть уже гельштальт по этой вселенной своей Magnum opus. Иначе не отпускает меня.
Ваше мнение о стилистике.
Аноним 21/10/22 Птн 20:53:36 308842 273
75404552.png 133Кб, 1344x438
1344x438
75393552.png 134Кб, 1327x378
1327x378
>>308836
>в отдельный тул
Ты тут этот лунный ебанутый язык отбрось! Если в Зебре он ещё сохранил какой-то смысл (формой можно пользоваться как штампом-кистью в 2,5Д), то в Блендере всё нормально.

>ЧЯДНТ?
Солидифай действует в сторону -1 по нормали, то есть в сторону бэкфэйса, внутрь пончика.
Короче отследи, куда ты солидифаишь, вверх или вниз.
Аноним 21/10/22 Птн 21:01:34 308843 274
bublik.png 550Кб, 1912x1015
1912x1015
>>308842
Да, оно и в зебре смысла не имеет забыл как в блендере называют.
Сейчас я например сделал офсет на 1, потому что у меня вертексы на уровне бублика, а глазурь выперает вверх.
Сделал толщину, но проблема сейчас в том, что у меня точки внутри и я снаружи их не вижу и не могу выбрать.
Аноним 21/10/22 Птн 21:05:29 308844 275
>>308843
В блендере называют объектами. Но объект это контейнер, содержащий блок данных. В данном случае меш.
Аноним 21/10/22 Птн 21:06:40 308845 276
изображение.png 379Кб, 917x788
917x788
изображение.png 5Кб, 341x52
341x52
>>308843
Варианта два. Xray на 100%
Или включить треугольник
Аноним 21/10/22 Птн 21:07:40 308846 277
2344324.jpg 133Кб, 1343x712
1343x712
Еще я выбрал 3 точки и через экструд сделал капли глазури тикущие вниз. Первый раз получилось нормально, второй раз появилась какая то рандомная хуйня.
Что это вообще за псевдомеш без точек, зачем он нужен и это так стандартно работает Блендер?
Аноним 21/10/22 Птн 21:08:59 308847 278
>>308838
>получил всеобщее внимание?
Удивительно. У меня даже мысли о таком не возникало. Не равняй по себе.

>некоторые тебе «спасибо» скажут
И говорят же. Время от времени я в треде помогаю. Правда самоцели получить благодарность или профит у меня ни в каком виде нет. Мне просто то что я помог кому-то или поделился приятно, даже если спасибо не скажут. Тебе наверное такое кажется странным, если ты про спасибы и деньги говоришь? Не люблю таких как ты.
Аноним 21/10/22 Птн 21:09:06 308848 279
>>308846
Открой видос на ютубе по солидифаю, как я сказал, он по нормалям
Аноним 21/10/22 Птн 21:16:29 308850 280
Ой бля опять новичёк в треде с пончиком. Будет вопросы тупые задавать.
Аноним 21/10/22 Птн 21:18:35 308851 281
>>308847
У шизоборцев какие-то бинарные представления об участниках треда. Типа если что плохое сказал, так ничего кроме этого и не пишет никогда, всех ненавидит и ничего не умеет.
Аноним 21/10/22 Птн 21:19:21 308852 282
>>308844
>>308845
Да спасибо иксрей помог, я думаел он насквозь видит, толькое если поставить ваерфрейм.
А когда ставлю треугольник, перестает работать примагничивание к плоскости ниже.
>>308848
А это точно то что учат с самом начале, я думал сперва буду домики, кубики делать, геометричный меш делать? Я даже не понимаю, зачем мне эти псевдомеши без вертексов нужны.
Аноним 21/10/22 Птн 21:22:07 308853 283
>>308850
Справедливости ради не то что бы вы тут до меня синематографические короткометражки выдавали. С чего то же нужно начинать.
Аноним 21/10/22 Птн 21:22:33 308854 284
>>308852
Модификаторы это основа и суть блендера.
Аноним 21/10/22 Птн 21:30:56 308855 285
>>308852
На старте модификаторы нужны
solidify, bevel, mirror, shrinkwrap, skin,array, ну и Boolean через аддон BoolTool накидывается

К тому же не обязательно прям все нюансы всех модификаторов знать, достаточно базу.
Аноним 21/10/22 Птн 21:40:32 308856 286
>>308853
>Справедливости ради не то что бы вы тут до меня синематографические короткометражки выдавали.
Здесь никто не хочет светиться.
Аноним 21/10/22 Птн 22:05:39 308857 287
>>308855
>На старте модификаторы нужны
>shrinkwrap, skin

Не нужно
Аноним 21/10/22 Птн 22:11:43 308858 288
Аноним 21/10/22 Птн 22:15:59 308859 289
>>308853
>С чего то же нужно начинать
Начинать надо с того, что бы туториалы внимательно смотреть и если что-то не то получается отматывать туториал на несколько минут назад либо вообще с начала смотреть. Тот же пончик для конченных имбецилов сделан: только повторяй по шагам как обезьяна.
Аноним 21/10/22 Птн 22:22:19 308863 290
Аноним 21/10/22 Птн 22:53:30 308865 291
>>308854
>>308855
Ясно, а думал в Блендере сидят любители хардсёрфейса, клапающие мехов и танчики. Не знал что люди всякие йоба пончики делают.
>>308859
Первый урок - где он рассказал, что именно мы будем учить в туториале? Где он поставил задачу? Тупо даже не сказал сколько уроков эта хуита длится. Никакой структуры в этом уроке нет. И минимум 50% левого пиздежа, который нужно вырезать. Ибо как раз когда я проматываю назад, мне нужно сперва выслушать как он утром ахуенно покакал, прежде чем получить нужную информацию.
Если бы он сказал, что задача урока сделать пончик с текстурами, реалистичным рендером итд. я бы его наверное и смотреть бы не стал. Работать в рекламе я не собираюсь.
Вообще такие уроки делают как правило нарцистические личности что бы ебалом посветить, да свой магазин порекламировать.
Если бы он реально научить людей хотел, написал бы пдф из которого я моментально все могу уловить, не кликая туда сюда по 30 минутному видеву. При том что ютуб регулярно глючит, если слишком много кликать по видео - перестает качать, пока не перезагрузишь.
Да блядь он эллементарно даже главы в своих видево не сделол. Это уже года два стандарт в туториалах, что у тебя прописаны таймстемпы. Он хуй забил либо понял, что никакой структуры в видео нет и придется называть главы типа "ну блядь тут я минут 5ть рассказываю какую то хуиту, про цвет и консистенцию моего утреннего стула"
Аноним 21/10/22 Птн 23:28:19 308866 292
16579991657380.jpg 56Кб, 720x540
720x540
>>308865
Не смотри гайды на ютубе, в чём проблема?
Аноним 21/10/22 Птн 23:46:04 308867 293
>>308857
Ещё как нужно.
Скин — модификатор для прототипирования всяких рогов, деревьев и подобной хуиты.

>>308865
В Блендере полно любителей органики, аниме или просто творчества.
Аноним 22/10/22 Суб 00:09:57 308868 294
Как сымитировать киношный альфа дизольв?
Проблема вкратце в том что объекты при уменьшении альфы начинают просвечиваться, и показывают внутрянку.
Вот тут есть костыльный способ, но он не очень. Поскольку даже для простой секвенции из 10 кадров под дизольвом придётся изрядно скакать с бубном.
https://www.youtube.com/watch?v=xCITbUEswYM
Так вот как сделать плавный альфа дизольв, который:
- не показывает внутренности, то есть по сути 2D
- относительно легко анимируется не заставляя рендерить десяток вариантов одного кадра
- плавно убавляет эмиссию на окружении если она включена
Аноним 22/10/22 Суб 00:13:56 308869 295
>>308868
>то есть по сути 2D
1. На композе это делается, там по сути 2д.
2. сделать кастомный шейдер
Аноним 22/10/22 Суб 00:18:01 308870 296
2022-10-2200-15[...].mp4 25791Кб, 1680x1050, 00:02:13
1680x1050
Аноним 22/10/22 Суб 00:25:54 308871 297
>>308869
Давай ты хотя бы видео запустишь сперва. Там показано насколько это крайне геморный способ когда число кадров дизольва 5+. К тому же композитор не учитывает эмиссию на окружении, т.е. это не работает если объект светит или отражает свет.
Аноним 22/10/22 Суб 00:28:15 308872 298
>>308869
Не советуй хуйню. В треде уже есть профессионалы: >>308870
Аноним 22/10/22 Суб 00:32:15 308873 299
>>308870
Можно без greater than?
Аноним 22/10/22 Суб 00:36:11 308874 300
>>308870
Во во, то что надо. Весь вечер пытался вкурить, как в материалах сделать, чтобы без композитора. Спасибо.
Аноним 22/10/22 Суб 00:50:06 308875 301
есть какие ни будь чертежи собаки?
Аноним 22/10/22 Суб 00:51:34 308876 302
Ёмаё, Блендер вызывает зависимость покруче игрулек. Тупо аутизмом каким-то занимаюсь в нём... Надо спать...
Аноним 22/10/22 Суб 01:12:59 308877 303
2022-10-2200-58[...].mp4 11024Кб, 1680x1050, 00:01:46
1680x1050
>>308871
Запустил и мне категорически не нравится, что делает мужик. Он должен был отдельно обезьяну порендерить, а он кадр без обезьяны и весь кадр с обезьяной посчитал. Не надо так…


>кадров дизольва 5+
а какая разница-то?

>композитор не учитывает эмиссию
1) есть индирект режим
2) есть лайтгруппы
3) ты не шаришь
Аноним 22/10/22 Суб 01:16:23 308878 304
>>308872
Ты наркоман? Оба поста мои и во втором ровно то, что сказано в первом.
Аноним 22/10/22 Суб 01:17:32 308879 305
>>308875
Ага, в книге «Чертёжный атлас домашних животных»
учи анатомию, упоротый!
Аноним 22/10/22 Суб 01:31:19 308880 306
>>308873
Можно.
Просто привычка ставить регулятор.
Аноним 22/10/22 Суб 05:29:48 308881 307
Аноним 22/10/22 Суб 05:40:30 308882 308
Кстати как там этот ваш - геймченджа фьюча оф хэйр груминг, на геонодах - лучше иксгена?
Аноним 22/10/22 Суб 06:04:18 308884 309
Аноним 22/10/22 Суб 06:05:14 308885 310
>>308882
Лучше иксгена буквально всё. Но хруминг в гудини по прежнему топ
Аноним 22/10/22 Суб 06:07:52 308886 311
Аноним 22/10/22 Суб 06:08:40 308887 312
Аноним 22/10/22 Суб 06:24:05 308888 313
>>308824
мод хуй клал, да, но я видел, как выдали бан, а чел продолжил.
Аноним 22/10/22 Суб 06:25:26 308889 314
>>308826
А баг ли это? Картинки в редакторе переключаются на активный материал или нод, если ты не поставил пин.

Нужна чёткая демонстрация, как это происходит, чтобы зарепортить
Аноним 22/10/22 Суб 06:33:58 308890 315
75490829.png 75Кб, 93x325
93x325
изображение.png 600Кб, 540x584
540x584
>>308881
Первое ещё очень хуйня и прям хорошо не будет никогда, а второе давно ждём…

На серии фоток информации действительно достаточно и качеству есть куда расти.

Но люма — ничего особенного. Но как ты думаешь, почему тебе показывают видосики такого убогого размера?
А вот почему. Пикрилейтед

>>308882
Да, удобно делать свои генераторы. Сейчас новую ноду ввели, теперь можно карты вершинным цветом/атрибутом задавать тоже. И текстурами можно. И атрибутами волосни.
Если раньше косички нужно было лепить отдельными системами на разных кривых, то теперь просто вешаешь данные на сами кривые.
Аноним 22/10/22 Суб 06:36:42 308891 316
>>308886
>>308887
Ну ащемта вот.
Интересно, придумают ли нейронку, которая моделит/ретопит, узнавая объект?
Аноним 22/10/22 Суб 06:45:17 308892 317
image.png 585Кб, 1753x1266
1753x1266
>>308890
>люма — ничего особенного. Но как ты думаешь, почему тебе показывают видосики такого убогого размера?
Какие видосы? Там меш есть
>>308891
Что вот?
Аноним 22/10/22 Суб 07:05:04 308893 318
>>308892
Да, я уже увидел, где там меши. И я что-то не понимаю, чем они лучше уже имевшихся решений. Так же грубо и грязно, пригодно только под зачистку скульптом и ретоп.
Аноним 22/10/22 Суб 07:17:20 308894 319
>>308893
Мне кажется сгладить лишнее будет непроблемой. Короче дизмораль у меня как у 2дшников чет.
Аноним 22/10/22 Суб 07:29:36 308895 320
Аноним 22/10/22 Суб 07:38:34 308896 321
>>308894
>Мне кажется
Тебе кажется, а я работал со всяким таким.
Там дохуя работы по ретопу, такой кал не годится никуда, кроме как в демках показывать или в роли референса иметь.

Равно как и с 2д. Всякое рандомное говнецо можно нагенерить для серенья в соцсети, а на заказ — хуй там.

Даже чтобы «отредактировать» готовую картинку умелого автора у меня ушло часа три, пока делал всякий рерол-инпейнт, коллажировал удачные детали…

Создать сюжетную картинку — нихуя.
Создать файл для продакшена — нет слоёв и не предвидится.
Аноним 22/10/22 Суб 09:56:13 308898 322
Чувэки я может чего не понимаю, но это же говно говна, меня наоборот эти демки побудили на перекот в 3д ибо видно что это говно еще очень долго ничего адекватного выдавать не будет.
Да и в 2д там главная дизмораль не в самом говнопродукте, а в том что биг корпы кинули художников через хуй по копирайту и сейчас затопляют соцсети спизженными у тебя картинками.
И похоже никто хуйдожников не защитит, бигдата проедится по ним трамваем.
Аноним 22/10/22 Суб 10:14:36 308900 323
>>308877
Ты молодец! Спасибо, что котрибьютишь в тред!
Аноним 22/10/22 Суб 10:24:58 308901 324
>>308898
Так нейросетки ж генерят хуйню на основе чужих работ. Однотипная хуйня без детализации, которая скоро присытится всем. И захочется деталей, эмоций, разнообразия
Аноним 22/10/22 Суб 10:51:26 308903 325
>>308901
Всем она не приестся ибо подавляющее большинство зрителей говноеды.
К тому же квази нейросети существуют уже лет 10. Социальные медиа сформировали говноделов которые делают однотипное говно но каждый день. И имеют успех, художнинки плюются а пипол хавает.
Даже если надоест обыватель в море говна просто не сможет найти ничего другого
Аноним 22/10/22 Суб 12:02:13 308907 326
>>308877
>отдельно обезьяну порендерить
Рендеря отдельно ты убираешь из сцены всё воздействие предмета, то есть преломление света и теней. А потом ещё пишешь что я не шарю. Всё грамотно расписали выше как по уму сделать.
Аноним 22/10/22 Суб 12:05:10 308908 327
Screenshot518.png 11Кб, 842x425
842x425
Screenshot519.png 104Кб, 1234x875
1234x875
Поставил мешмашин по инструкции, хуле его в списке аддонов нет? Пробовал даже скачивать 2.8 и на него ставить, все равно не видит.
Тот же GoB с пикчи видит.
Аноним 22/10/22 Суб 12:20:53 308909 328
>>308877
>кадров дизольва 5+
>а какая разница-то?
В 2D анимации альфа дизольв обычно используется секвенцией. Например есть 10 картинок с немного отличающимися лучами света. Щелкаешь переход через дизольв, получаются плавные переливы лучей. Берёшь несколько кадров энергетического ореола вокруг предмета. Дизольв он плавно меняется, простой и эффективный 2D эффект. И казалось бы отрендери ключевые кадры, засунь в отдельный редактор и.. но что если нам нужен 3D объём? Например движется камера, или предметы внутри секвенции дизольва. Вот тут композитинг вообще не вариант, а только шейдерный способ как тут >>308870.
Аноним 22/10/22 Суб 12:26:21 308911 329
>>308908
У меня такая ерунда была из-за устаревшей версии.
Аноним 22/10/22 Суб 12:29:55 308912 330
>>308911
Ну так я на 2.8 пытался ставить, то же самое.
Аноним 22/10/22 Суб 12:39:30 308913 331
>>308881
>absolutly amazing
>размер пикчи 200х200 и видны бугры
Сканирование предметов по прежнему лучший способ это сделать. Опять же в геймдеве важна сетка, а что тут с сеткой, кривая каша из треугольников? В обычных рендерах важно качество, как думаешь что будет если приблизить камеру к такой модели в 4к резолюшен? Вот и получается, что для разных задач уже есть способы куда эффективней сеток. Они как бы сказать всегда предлагают этакий халтурный, низкокачественный и неуправляемый вариант. Это суть алгоритма обратного распространения ошибки используемого в них, поэтому его не применяют в разных реальных задачах. А вовсе не по каким-то религиозным соображениям.
Аноним 22/10/22 Суб 12:48:19 308914 332
>>308898
Копирайт всегда был лишь средством обогащения корпораций, которые рассматривают авторов как холопов для продакшена, у которых можно присвоить весь труд за доширак и выкинуть на мороз.
Собственно копирайт это не авторское право, а интеллектуальная монополия. Поэтому оно приносит все проблемы монополии, а авторы как раз в сплошном минусе, так как их творчество принадлежит не им, а монополизировано бизнесом.
Аноним 22/10/22 Суб 12:54:16 308915 333
1666110004945600.jpg 325Кб, 1152x958
1152x958
>>308914
Сперва ебали на пол шышки, сейчас вставят по полной.
Раньше можно было себя более менее защитить от кидалова на права, сейчас будут ебать массово.
Корпы уже подняли миллионы на этом кидалове.
Аноним 22/10/22 Суб 13:07:53 308918 334
>>308915
Рассматривай это комплексно. Да беспредел неприятен, однако теперь это раскроет многим наивняшам глаза, что копирайт никогда и не работал. Это всё был пшик, обман для заманивания в кабалу, абсолютную зависимость от продюссера / манагера.
Что так или иначе сподвигнет к смене парадигмы в творческой среде.
Аноним 22/10/22 Суб 13:16:26 308920 335
>>308865
Что бы ты не говорил про автора туториала, дебил-то все равно - ты. Просто потому что ты не способен повторить расписанный по шагам процесс. Что-то мне подсказывает что ты и с туториалом в пдф обосрешься.
Аноним 22/10/22 Суб 13:17:59 308921 336
>>308920
Стоп камушко постинг. Если не знаешь что сказать, не говори ничего.
Аноним 22/10/22 Суб 13:27:11 308923 337
>>308907
>Рендеря отдельно ты убираешь из сцены всё воздействие
Чел, ты реально не в курсе про рендер слои?
Аноним 22/10/22 Суб 13:28:28 308924 338
>>308909
Покажи - о чем ты вообще говоришь? Какой в пизду дизолф-хуезолф? Примеры дай, а то хуй поймешь что тебе надо.
Аноним 22/10/22 Суб 13:29:46 308925 339
>>308921
Если что-то не нравится, то либо съебни из треда и не мучайся, либо офни ебало и не вылезай из ридонли.
Аноним 22/10/22 Суб 13:35:23 308926 340
Аноним 22/10/22 Суб 13:40:04 308927 341
>>308903
>не приестся ибо подавляющее большинство зрителей говноеды
Хуйню говоришь. Будет само по себе существовать наравне с остальным творчеством. Нишу свою займет.
>художнинки плюются
Этих хуил никто спрашивать не будет. Они свое говно толкают под видом сенсации, не лучше не хуже.
Аноним 22/10/22 Суб 13:47:54 308929 342
Screenshot520.png 48Кб, 700x307
700x307
>>308912
>>308911
>>308908
Короче, я принимаю веру Бога Машины. Если Бог Машины не хочет чтобы я пользовался этим адоном значит я не буду им пользоваться. Я планировал там одну фичу за три минуты затестить, потратил полтора часа на попытки установки. Если Бог Машины сказал "нет", то он тебя сломает, как боги сломали Одиссея.
Аноним 22/10/22 Суб 14:06:06 308931 343
>>308927
Лолд, чел ну ты сам сейчас доказал что являешься говноедом о коих я и говорил.
Никто не понимает художество так же глубоко как художники.
Аноним 22/10/22 Суб 14:11:53 308932 344
>>308929
Анон, у тебя МешМашин 3х летней давности. Я рискну предположить что твоя версия должна корректно работать в блендере не старше 2.79.

Сейчас на персии лежит 0.11.2.
Аноним 22/10/22 Суб 14:12:11 308933 345
Оппаи.webm 545Кб, 852x480, 00:00:11
852x480
>>308923
Лицо представили когда гении предлагают рендерить 1000 кадров помноженные на несколько рендер слоёв?
>>308924
Решение уже дали, можешь не заморачиваться.
>>308925
Это так не работает. Например, не смотри прикреплённое видео.
Аноним 22/10/22 Суб 14:14:37 308934 346
>>308932
А бля, я проебался, я не правильно написал.
Аноним 22/10/22 Суб 14:15:47 308935 347
>>308932
> Я рискну предположить что твоя версия должна корректно работать в блендере не старше 2.79.
На 2.80 она должна работать и я пробовал на ней.
>>308934
Почему неправильно?
Аноним 22/10/22 Суб 15:03:22 308937 348
>>308933
В очередной раз убеждаюсь что анимедебилы - рельно дебилы.
Аноним 22/10/22 Суб 16:02:42 308940 349
2022-10-22 18-3[...].mkv 6962Кб, 2560x1440, 00:00:21
2560x1440
>>308244 (OP)
Как менять масштаб объекта при анимации? Вот изменил масштаб во втором кейфрейме, нажал аплай зе скейл и началась вот такая херня.
Аноним 22/10/22 Суб 16:06:09 308942 350
>>308940
Нужно делать кейфреймы
Аноним 22/10/22 Суб 16:07:26 308943 351
>>308942
Сделаны они, видно на видео.
Аноним 22/10/22 Суб 16:08:13 308944 352
>>308943
Ну так ты не правильно сделал.
Аноним 22/10/22 Суб 16:11:27 308945 353
>>308944
Блядь, охуительный ответ.
Аноним 22/10/22 Суб 16:13:11 308946 354
>>308937
Агр на аниме в 2022 это 100% маркер ограниченного селюка из залупинска. Дикари, что с вас взять.
Аноним 22/10/22 Суб 16:14:32 308947 355
Снимок экрана 2[...].jpg 80Кб, 1085x329
1085x329
>>308935
> Почему неправильно?
Потому что документацию жопой прочитал по этому с версиями ошибся.

Но почему у тебя аддон лежит в Program Files и в Users одновременно? Удали все вообще связанное с ним, запусти блендер и через его установщик установи заново.

Как я понял ошибка Class already registered as subclass говорит о том что ты два раза пытаешься аддон запустить.
Аноним 22/10/22 Суб 16:15:43 308948 356
>>308940
Не надо аплаить, когда создал первый раз кейфреймы цифра всегда зелёная в окошке, изменяешь её становится оранжевая, достаточно нажать i и он запомнит параметр на данном кадре.
Аноним 22/10/22 Суб 16:20:27 308950 357
>>308948
Так а потом хуйня творится не будет из-за того что я не зааплаил скейл на финальном фрейме?
Аноним 22/10/22 Суб 16:47:26 308952 358
>>308950
Скиньте ему гайд где объясняют в чём суть применения трансформаций. Я просто не знаю где он находится.
Аноним 22/10/22 Суб 16:51:06 308953 359
>>308952
>>308952
Я уже имел дело с полседствиями ненажатия кнопки аплай зе скейл в прошлом.
Мне странно думать что такой древний трюк как увеличение персонажа или объекта в кадре не имеет четкого и понятного ровкфлоу. Это даже не гуглится.
Аноним 22/10/22 Суб 16:53:33 308954 360
Помогите собрать хороший шейдер кожи
а то я гляжу некоторые хуярят Дуал Лобе какоет, Дуал Рафнес, гигантские многоэтажные контсрукции. нахуя?
Аноним 22/10/22 Суб 16:57:50 308956 361
>>308946
Есть аниме и есть анимедебилы смотрящие анимепарашу. Это разные вещи, их не надо смешивать.
Аноним 22/10/22 Суб 17:11:43 308958 362
>>308956
Не суетись, селюк. Твоё мычание ничем не отличается от миллиона таких же. Закусил губу и в стойло к братьям по разуму.
Аноним 22/10/22 Суб 17:13:02 308959 363
>>308953
При анимации ничего не надо аплаить, ты этим наоборот её сломаешь так как вся анимация считается относительно текущего параметра. Изменив его ясен пень она вся поменяется разом.
Аноним 22/10/22 Суб 17:24:09 308961 364
>>308959
Он не понимает фундаментальных вещей, что есть объект, а в нём меш
Аноним 22/10/22 Суб 18:01:43 308967 365
>>308958
>сгорел
Как типично для анимедебила.
Аноним 22/10/22 Суб 18:12:40 308968 366
>>308946
Здесь постят по теме 3д и блендера. А с анимой пиздуй в /а.
Аноним 22/10/22 Суб 18:24:08 308970 367
16102769799460.jpg 9Кб, 225x225
225x225
>>308967
>>308968
Туповатый камушек качает права, горе и смех. Нет дружок, я буду постить пикчи с реакшенами когда захочу и ты скуля будешь их терпеть.
Аноним 22/10/22 Суб 18:26:29 308971 368
>>308970
Пиздуй в дазотред с такими талантами
Аноним 22/10/22 Суб 18:28:00 308972 369
>>308971
Или что будет? Ты расплачешься? Приступай.
Аноним 22/10/22 Суб 18:30:52 308973 370
>>308970
Терпеть мне приходится только дым твоей вечногорящей сраки. Ты уже не первый тред копотью покрываешь.
Аноним 22/10/22 Суб 18:36:05 308974 371
>>308970
Легко выебываться на анонимной борде и строить из себя крутана. На другой любой площадке тебя бы сразу в бан спустили и повесили клеймо малолетнего дебича.
Аноним 22/10/22 Суб 18:45:02 308975 372
>>308909
Ну допустим камера двигается, что дальше? Лучи твои так же на каждом кадре отрендерены для каждого кадра в правильном ракурсе.

Давай демо, нихуя не понятно, в чём проблема.
Аноним 22/10/22 Суб 18:47:20 308976 373
>>308913
> поэтому его не применяют в разных реальных задачах. А вовсе не по каким-то религиозным соображениям.
Это понятно тем, кто практикует и сам щупал.
Хайп же разводят те, кто не в теме, потому что им кажется… А им кажется, потому что им фокус показали.

В то время как специалисты ждут-недождутся, когда же фотограмметрия станет почётче.
Аноним 22/10/22 Суб 18:52:28 308977 374
>>308915
Дык и что?
Три картинки с какой-то адовой хуитой, левая ещё ничего так. Но она как раз наследует такой ракурс и наклон головы, потому что Кувшин любит такое.

Вот простая задача для индюка, у которого нет денег на художку.
Получить 20 портретиков, в фас, в едином стиле и цветах.
Попробуй нагенерить. ХУЙ там!
Или это будут почти одинаковые хуйни, унылота, или разные.

А потом нагенерить тех же для 20 портретов по 2 эмоции.
Вообще анрил.
Аноним 22/10/22 Суб 19:02:18 308978 375
>>308907
>Рендеря отдельно ты убираешь из сцены всё воздействие предмета
Да.
Но не сможешь настраивать сам предмет. То есть, например, отдельно покрутить силу его свечения на сцену, а отдельно его прозрачность.
В примитивном случае конечно, не вопрос, это работает
Аноним 22/10/22 Суб 19:03:40 308979 376
>>308959
ты даже не понимаешь разницу между изменением масштаба (анимацией) и применением
Аноним 22/10/22 Суб 19:12:39 308980 377
Screenshot522.png 284Кб, 633x735
633x735
Остались пальцы. Гигантские пальцы-крылья.
Аноним 22/10/22 Суб 19:20:23 308981 378
>>308973
>ряя они постят аниме зопретить!
Ох знал бы ты сколько такого говна скудоумного я повстречал на бордах. И каждое думало что его истеричный агр на картинки это признак интеллекта. Хотя это признак быдла с iq 50, которое в тематике 2 слова связать не может, что мы и видим по 1 строчному мычанию. Не место такому сброду в тематике.
Аноним 22/10/22 Суб 19:21:09 308982 379
>>308980
Очень красиво!
прислал пися камушкин
Аноним 22/10/22 Суб 19:25:33 308983 380
>>308979
Безграмотная мелкобуква поучает. На уровне драйвера там перемножение матриц и о том как оно работает ты ни сном ни духом. А высокоуровневые средства для тупеньких уже вроде тебя названы по всякому.
Аноним 22/10/22 Суб 19:29:07 308984 381
>>308980
Долгострой прям в плане полировки, молодец что доделал.
Аноним 22/10/22 Суб 19:33:06 308985 382
Аноним 22/10/22 Суб 19:34:16 308986 383
>>308974
Меня ни разу не банили нигде. А вот тебя с матами и шизоагром забанили бы моментально в соцсетях. Поэтому здесь и серишь.
Аноним 22/10/22 Суб 19:42:15 308987 384
>>308983
>На уровне драйвера
Какого драйвера, шизик? Речь про ключи и апплай. Поциент, не отвлекайтесь!

>перемножение матриц
Ух, это же прям высшая математика! Почленно перемножить элементы трёхмерного вектора, чтобы сменить масштаб!

Ты, поди, ещё и дельта-трансформы конвертировать в скейл умеешь копипастом? Модец какой!
Аноним 22/10/22 Суб 19:48:20 308989 385
>>308984
Че доделал? Это процентов 60 от силы.
Аноним 22/10/22 Суб 19:52:10 308990 386
>>308987
Драйвер видеокарты, который работает с openGL с которым работает блендер. Даже неловко от того как ты обсираешься на ровном месте. Выдохни, успокойся, налей чаю.
Аноним 22/10/22 Суб 19:52:44 308991 387
>>308989
>остались пальцы
?
Аноним 22/10/22 Суб 19:55:32 308992 388
>>308991
Это скульптинг. Там еще ретопология, материалы хуе-мое. Хорошо хоть волос нет.
Аноним 22/10/22 Суб 19:56:09 308993 389
>>308991
>>308992
А анимация. В одном положении пальцы сжаты, в другом расправлены. Это босс-трансформер.
Аноним 22/10/22 Суб 19:58:27 308994 390
>>308990
На уровне этого драйвера там перемножение векторов в режиме element wise
Гудиня, от тебя за километр воняет «всезнайством».
Где портфолио, где результаты твоих «знаний»?
Аноним 22/10/22 Суб 20:01:28 308995 391
>>308994
Нет, openGl работает именно с матрицами, поэтому в блендере матрицы. Давай ты не будешь продолжать агонию?
Аноним 22/10/22 Суб 20:07:38 308996 392
>>308992
>>308993
Такое чувство что надо было взять модель попроще и чтобы быстрей практиковаться. Или это уже для проекта какого-то?
Аноним 22/10/22 Суб 20:10:21 308997 393
>>308980
Скажи, почему ты мимо концепта лепишь? В частности руки без намека на окаменение. Чтобы анатомию заодно потренить? Или тебе кажется так красивее?
Аноним 22/10/22 Суб 20:21:15 308998 394
>>308995
гудиня, плес…
Нахуй ты вообще приплетаешь драйверы? Нахуй они нужны со стороны юзера? Что это даёт практически?
Заумь…

А ещё видяха и драйвер работают с предрасчитанными величинами. То есть итоговый world-transform, получившийся после перемножений величин и засовывания их в матрицы.
Аноним 22/10/22 Суб 20:24:08 308999 395
О пользе прогулок.
Посоны не игнорируйте прогулки на свежем воздухе. Час-два в день, но профита, как от 12 часов. Только что решил задачу, которая ещё днём казалась неразрешимой.
Аноним 22/10/22 Суб 20:27:32 309000 396
>>308998
Ты чего подорвался так от матриц? Понимание того что под капотом полезно. Даже странно когда задают такие очевидные вопросы.
Аноним 22/10/22 Суб 20:40:32 309001 397
>>309000
>Понимание того что под капотом полезно
Вообще полезно для специалиста. Но какая польза в данном конкретном случае, в вопросе об анимации скейла?!
Аноним 22/10/22 Суб 21:03:33 309002 398
>>308997
Там не окаменение на руках, а поручи и наплечник. Их я добавлю. И пока там только мускулы, нет жира. Он будет более "гладким".
>>308996
Это было вообще для челленджа у которого дедлайн 3 октября истек. А концепт был крутым, но ни один другой участник его не выбрал.

Вот, лепка завершена. Собственно, нормальный работник это в первый день делает, но без деталей. Но тут было много нового, например этот торс из щупалец.
Аноним 22/10/22 Суб 21:04:49 309003 399
Screenshot523.png 420Кб, 1030x805
1030x805
Screenshot524.png 451Кб, 983x752
983x752
Аноним 22/10/22 Суб 21:15:35 309004 400
>>308981
>ряя они постят аниме зопретить
>агр на картинки
Ты это, своими маняфантазиями реальность-то не подменяй, обиженка.

>я повстречал на бордах
Ааа, так ты еще и дитя борд? Ну это объясняет почему ты без остановки полыхаешь и нездоровую хуйню несешь.
Аноним 22/10/22 Суб 21:19:51 309006 401
>>309002
>не окаменение на руках, а поручи и наплечник
Не уверен, что это так, но смысл ясен.
Алсо плетенка кажется более приплюснутая на рисунке.
Аноним 22/10/22 Суб 21:38:27 309008 402
Screenshot525.png 314Кб, 878x687
878x687
Почему-то часть камней отвалилась
Аноним 22/10/22 Суб 21:39:03 309009 403
>>309003
А ты как скрины делаешь? Есть же Окно -> Сохранить скриншот. Работа охуенная, молодец.
Аноним 22/10/22 Суб 21:40:01 309010 404
Аноним 22/10/22 Суб 21:47:34 309013 405
изображение.png 67Кб, 230x253
230x253
Богиня векторов скоро выпустит видео.
Аноним 22/10/22 Суб 21:48:45 309014 406
>>309009
А смысл пользоваться скриншотером в программе, если можно иметь универсальный скриншотер?

У меня по кнопке принтскрин FSCapture предлагает выделить прямоугольную область.
В 10 винде подобное есть уже.

>>309013
Ждём. Он хорошо рассказывает и иллюстрирует качественно.
Аноним 22/10/22 Суб 21:52:45 309015 407
15445344545.png 623Кб, 1280x720
1280x720
>>309004
Тише, не психуй так. Конфетку за щёчку и баиньки.
>>309013
Геймдев это хорошо, но там так мало времени на кадр, печально сколько возможностей это ограничивает, те же симуляции.
Аноним 22/10/22 Суб 21:59:50 309017 408
Аноним 22/10/22 Суб 22:00:33 309018 409
>>309013
Какие есть еще годные цг релейтед каналы?
Аноним 22/10/22 Суб 22:02:30 309020 410
>>309017
Мы же не какие-нибудь непрогрессивные ебалаи, которые присваивают гендер по словесным заявлениям или даже писькам!
Мы говорим о личности! Мозги у него мужские. Да и внешка, так-то, тоже.
Так что ОН.
Аноним 22/10/22 Суб 22:03:19 309021 411
>>309018
Начни смотри цг-рилейтед по интересной тебе теме и гугол сам предложит. Отключи историю поиска и просмотров, тогда предложка будет релевантна только тому, что смотришь на данный момент.
Аноним 22/10/22 Суб 22:04:51 309022 412
>>309021
Cтоит ли включать историю поиска и просмотров? Юзаю гуглакк уже лет 10, но выключил запись.
Аноним 22/10/22 Суб 22:06:50 309023 413
>>309022
Она не просто так придумана.
Аноним 22/10/22 Суб 22:11:17 309024 414
>>309023
Тем не менее, посоветуй годноты.
Аноним 22/10/22 Суб 22:12:33 309026 415
>>309020
Если начать обсуждать эту тему, то тред будет засран. Так что сойдёмся на том, что она.
Аноним 22/10/22 Суб 22:27:13 309028 416
>>309026
Кстати я тоже она.
Аноним 22/10/22 Суб 22:40:42 309032 417
>>309028
Это что-то меняет?
Аноним 22/10/22 Суб 22:42:50 309033 418
>>309023
Не просто.
Но с ней ты попадаешь в пузырь одного и того же.
Плюс: перестаёшь видеть дерьмо типа «раскалённый стальной шар против резиновой жопы» и «мася тли годика и пуся двя годека игляют в пагавозек»

Минус: перестаёшь видеть то, что вообще вне сферы твоих интересов, но может быть интересно.

То есть даже если ты заинтересовался какой-то новой для себя темой, гуглопузырь будет тянуть тебя обратно. Ибо вес твоей истории перетягивает 1 ролик.

Без истории тебе предложат самое популярное из релевантного тому, что смотришь сейчас, невзирая на историю.

Ещё один плюс: если ты посмотрел несколькодетских мультов (рефы по работе) с историей тебе их будет пихать потом регулярно и нужно будет отказываться. Без истории закрыл и гугл забыл об этом.

>>309026
«В детстве я хотел быть пиратом. Я рад, что никто не одобрил и не огранизовал мне удаление ноги и глаза».

Если я назову себя младенцем, никто не пустит меня в детсад, понимаешь? А это возраст, даже не пол. Есть факты,а есть выдумки.

Мозги мужские, лицо мужское, голос мужской зажатый. Скорее всего и писюн тоже.
Так что называть его я буду в мужском роде, в котором его и вижу. Что бы он там себе не повыдумал.
По каким признакам-то он это она?

безмозглый может сколь угодно утверждать, что он гений. Гением от этого не станет.
Аноним 22/10/22 Суб 22:50:46 309035 419
>>309033
Это она и точка. Просто чтобы не засирать тред.
Аноним 22/10/22 Суб 23:37:33 309039 420
>>309035
Это он для меня и она для тебя.
Давай ты не будешь навязывать свой взгляд всем.
В том чтобы хотеть выебать женоподобного мальчика нет ничего страшного по факту, как бы кто не выдумывал.
Аноним 22/10/22 Суб 23:58:03 309040 421
>>309039
Он для тебя и она по факту. Ну чтобы не засирать тред дискуссиями не по теме.
Аноним 23/10/22 Вск 00:45:10 309041 422
Рины - 2.jpg 217Кб, 1052x744
1052x744
>>309039
Вижу человека культуры.
Аноним 23/10/22 Вск 01:03:57 309043 423
1662738889304045.jpg 628Кб, 1400x673
1400x673
>>309039
>Это он для меня и она для тебя.
Я как человек в отличае от вас левачков и правачков, скажу сейчас как это есть. И на это тема будет закрыта.
Трансы не имеют фантазии, не понимают сути бытия. Они выбирают жизнь нормиса, они выбирают сущность субститута. Как бы хорош не был фентанил нет ничего сладше героина.
У них есть шанс быть телкой с хуем, но они выбирают членовредительство.
Я бы выебал няшную томбойку, я бы выебал няшного кунчика кроссдрессера, я бы выебал бабу с хуем, я бы дал бабе с хуем выебать свой анус - сосать бы не стал, это унизительно.
Но ебать мужика с отрезанным хуем я бы не стал.
Вопрос на этом закрыт.
Аноним 23/10/22 Вск 01:04:46 309044 424
>>309018
Это как вообще? Что ииенно ты под цг понимаешь? Кинцо? Игори? Мойша графику? Или тьфуториалы по блендаку?
Аноним 23/10/22 Вск 01:14:41 309045 425
А ТЕПЕРЬ НАШ ЦИРК ПОКАЖЕТ ВАМ НЕВЕРОЯТНУЮ ПРИХОТЬ ПРИРОДЫ!!!
БОРОДАТУЮ ЖЕНЩИНУ!!!
БЕЗ СИСЕК!!..
с хуем!....


а какого модер не банит анимедебила дерейлящего тред своим гендерным долбоебизмом? это вопрос не требующий ответа, очевидно
Аноним 23/10/22 Вск 01:14:59 309046 426
>>309043
Ты решил закрыть вопрос на том, что ты пидарас? Окей.
Аноним 23/10/22 Вск 01:42:34 309047 427
>>309045
>это вопрос не требующий ответа, очевидно
Было решено открыть филиал дота-треда?
Аноним 23/10/22 Вск 01:45:54 309048 428
>>309045
Только не скрипи так яростно, камушек.
Аноним 23/10/22 Вск 01:48:33 309049 429
>>309043
оффтоп

Технически я с тобой согласен, без хуя и без норм пизды это минус баллы, субьективно может нравится всё что угодно.
Аноним 23/10/22 Вск 13:33:00 309066 430
16557368204980.jpg 2362Кб, 3355x3362
3355x3362
Аноны где можно посмотреть значение цветового кода плиз?
Аноним 23/10/22 Вск 14:31:52 309077 431
Значокувув.jpg 97Кб, 1920x1080
1920x1080
1966ууцу.jpg 87Кб, 1920x1080
1920x1080
>>308244 (OP)
Помогите выбрать значок для ютуб видео
Аноним 23/10/22 Вск 14:34:55 309078 432
Пиииздец тут токсики сидят еще хуже чем в па, ладно хуй с вами пойду на форче лучше спрошу.
Аноним 23/10/22 Вск 14:35:39 309080 433
>>309078
Ты охуел блядота? Ты первый начал.
Сука, встретил бы тебя на улице - переебал бы.
Аноним 23/10/22 Вск 14:38:21 309081 434
>>309077
Мне правый нравится больше. Он контрастнее. Но туда бы еще название над дедом может...
Аноним 23/10/22 Вск 15:02:50 309082 435
>>309078
уёбывай и не возвращайся.
Аноним 23/10/22 Вск 15:03:38 309083 436
>>309077
правый контрастнее, быстрее читается.
Пусти на фон лёгкий градиент, вокруг лёгкую виньетку и название вкоряч в две строки
Аноним 23/10/22 Вск 15:17:35 309085 437
>>309077
Для превьюхи надо поярче, правая тусклее
Аноним 23/10/22 Вск 15:18:19 309086 438
Значок11.jpg 114Кб, 1920x1080
1920x1080
Аноним 23/10/22 Вск 15:20:52 309087 439
>>309086
Прально, ато без котика было. Все любят котиков.
Аноним 23/10/22 Вск 15:31:34 309089 440
>>309087
>Все любят котиков.
+++
Аноним 23/10/22 Вск 15:34:34 309090 441
Аноним 23/10/22 Вск 15:39:03 309091 442
>>309086
Заголовок отстойный. Градиент все портит. И по композиции не очень. Попробуй и правда в две строки.
Аноним 23/10/22 Вск 15:46:28 309093 443
>>309090
уныленько из-за камней, но что-то такое может пригодиться
Аноним 23/10/22 Вск 15:49:47 309094 444
>>309086
градиент нахуй.
в две строки и крупнее.
что за пизда с левой частью мужика?
Аноним 23/10/22 Вск 15:55:56 309096 445
Аноним 23/10/22 Вск 16:02:33 309097 446
Значок33.png 1602Кб, 1920x1080
1920x1080
>>309091
>Попробуй и правда в две строки.
И вправду, а я думал что засунуть в этот угол.
>>309094
>что за пизда с левой частью мужика?
Та же что и с градиентом в названии. Это должно отражать внутреннюю борьбу мужика между быть букой или стараться делать добрые дела.
>>309096
ок
Аноним 23/10/22 Вск 16:08:41 309100 447
>>309077
Ебать у тебя конечно хобби
Аноним 23/10/22 Вск 16:13:50 309101 448
изображение.png 85Кб, 367x198
367x198
Аноним 23/10/22 Вск 16:14:04 309102 449
изображение.png 85Кб, 367x198
367x198
Аноним 23/10/22 Вск 16:20:15 309103 450
Аноним 23/10/22 Вск 16:23:57 309104 451
1.jpg 168Кб, 1920x1080
1920x1080
Аноним 23/10/22 Вск 16:28:51 309105 452
>>309104
Ну ебать с таким шрифтом, конечно лучше.
Аноним 23/10/22 Вск 16:34:05 309106 453
>>309104
О, так лучше. А деда можешь флипнуть? чтоб затемнение справа было.
Аноним 23/10/22 Вск 17:05:15 309108 454
Что такое дельта трансформации? Я чёто не вкурил.
Аноним 23/10/22 Вск 17:08:15 309109 455
Аноним 23/10/22 Вск 18:44:32 309110 456
1666539828738.mp4 354Кб, 538x360, 00:00:26
538x360
Не моё
Аноним 23/10/22 Вск 18:45:44 309111 457
>>309109
Ooo, какие люди я этого говнодела вот недавно только искал, знаю его еще с па. Как тогда нихуя не умел, так ничего и не изменилось. Ясно-понятно.
Аноним 23/10/22 Вск 18:50:44 309112 458
>>309110
Вот такую бы штуку в космические 4х стратегии. А то конструкторы кораблей добавляют, а собирать каждый раз корабль игрокам лень.
Аноним 23/10/22 Вск 19:01:54 309114 459
>>309111
Челу просто нравится в софте копаться, а не творить. Ему нужно запилить свою школу-блендера и трясти с лохов бабло.
Аноним 23/10/22 Вск 19:04:48 309115 460
>>309104
Облака на фоне мрачноваты, посветлее бы
Светлее-кун
Аноним 23/10/22 Вск 19:05:41 309116 461
>>309111
Покажи свои умения токс?
Аноним 23/10/22 Вск 20:23:02 309118 462
>>309111
>знаю его еще с па
Интересно - где еще он отметился?
Аноним 23/10/22 Вск 21:01:24 309119 463
Как взять nearest edge interpolated?
Аноним 23/10/22 Вск 21:17:56 309120 464
lowres.mov 3837Кб, 360x256, 00:00:14
360x256
Upscale.mov 31825Кб, 1536x864, 00:00:14
1536x864
апскейл апскейльчик
Аноним 23/10/22 Вск 21:23:13 309121 465
image.png 132Кб, 604x245
604x245
Аноним 23/10/22 Вск 21:26:26 309122 466
изображение.png 58Кб, 891x499
891x499
Аноны, как убрать это ограничение/затенение на больших объектах?
Аноним 23/10/22 Вск 21:27:39 309123 467
>>309122
Это клипинг. Понял?
Аноним 23/10/22 Вск 21:34:47 309124 468
Аноним 23/10/22 Вск 21:35:49 309125 469
Аноним 23/10/22 Вск 21:36:33 309126 470
>>308841
Ну и эпичную композицию ты проебал. Сделай линзу покороче.
Аноним 23/10/22 Вск 21:36:49 309127 471
image.png 10Кб, 255x150
255x150
Аноним 23/10/22 Вск 21:53:13 309128 472
image 183Кб, 500x533
500x533
СУКА, Я НЕНАВИЖУ ЯОЙЩИЦ. БОЛЬНЫЕ ВЕЛИКОВОЗРАСТНЫЕ ТВАРИ, ПО ВАМ ПЛАЧЕТ КАЩЕНКО. МЕНЯ КАК ХУДОЖНИКА ПИЗДЕЦКИ БОМБИТ, ЧТО ВЫ РУИНИТЕ ВСЕ, ДО ЧЕГО ДОТЯГИВАЮТСЯ ВАШИ ПОТНЫЕ РУЧОНКИ. САМИМ НЕ СТЫДНО БЫТЬ ДЕГЕНЕРАТАМИ, У КОТОРЫХ ВЕСЬ СМЫСЛ ЖИЗНИ ЗАКЛЮЧАЕТСЯ В РИСОВАНИИ ГЕЙСКОГО ГОВНА С ЧУЖИМИ ПЕРСОНАЖАМИ? Я ЗНАЮ, ЧТО ВЫ СИДИТЕ НА ДВАЧЕ, ПИДАРАСКИ, Я ЖДУ ВАШИХ ОПРАВДАНИЙ И ИЗВИНЕНИЙ
Аноним 23/10/22 Вск 21:54:05 309129 473
mnenravitsa.png 1246Кб, 1920x1080
1920x1080
>>308244 (OP)
Мне нравится то, что у меня получается.
Аноним 23/10/22 Вск 21:56:25 309130 474
>>309013
Съеби нахуй со своим пидорасом
Аноним 23/10/22 Вск 21:59:03 309131 475
>>309129
Какая же безвкусица, про композицию и анатомию я вообще молчу
Аноним 23/10/22 Вск 22:00:39 309132 476
>>309131
Камушек задребезжал
Аноним 23/10/22 Вск 22:03:07 309133 477
>>309132
Ты еще и наркоман что ли? Ну это многое объясняет.
Аноним 23/10/22 Вск 22:06:11 309134 478
>>309131
>>309133
В каждом тематическом разделе сидит человек именуемый "камушек в стиралке". Это человек, который не имеет никакого отношения к тематике, то есть если это раздел про музыку, он никогда не выложит свои треки, а если про рисование, то никогда не выложит свои работы. Я наблюдал за одним таким персонажем в рисоваче, в момент когда я стал модером "камушек" писал половину каментов в разделе. Отсюда и название, маленький камушек в стиралке будет бесконечно дребезжать и действовать на нервы, как и такой человек. Все его каменты были из разряда "ну и говно", "а вот это ты не умеешь", "учи основы", "нахуй ты сюда пришел", ну вы поняли. Не было никакого способа понравится этому уроду, ублажить его , утихомирить или урезонить. Весь смысл его пребывания на борде был в том чтобы срать на чужие работы, какого бы уровня они не были. В момент начала моего модерства в разделе выкладывали свои работы только агрессивные ребята типа Вахаеба. Такие всегда слали нахуй при любой попытке подъебать. Но люди помягче выкладывали работы редко и часто переставали это делать столкнувшись с камушком. Как только я его забанил и удалил все его сообщения ( а я напоминаю, не умея рисовать и ничего не выкладывая камушек писал половину комментариев а разделе) постинг рисунков утроился. И не удивительно, всех раздражает камушек в стиралке.
Аноним 23/10/22 Вск 22:10:57 309135 479
>>309134
Или просто работа говно. Такая мысль в твою пустую голову не приходила?
Аноним 23/10/22 Вск 22:11:44 309136 480
>>309134
Вот как только он обозначил, что есть камушки ракушки, то люди начали специально для троллинга писать ему плохие комментарии под постами.
Аноним 23/10/22 Вск 22:12:34 309137 481
Какого хуя моя видюха опять рендерит в "спящем" режиме? У нее даже кулеры не крутятся. Раньше я во вьюпорте крутил камеру с включенным "рендер вью" и карта раздуплялась и рендеринг шел быстро. Сейчас это не помогает, спит сука.
Аноним 23/10/22 Вск 22:15:24 309138 482
>>309129
Сделано охуенно, но опять таки, сам реф от "гениального китайца" не очень. Вся эта куча плавных линии, словно нейросетка пыталась добить коэффицент "Эстетика". Эдакое накидывание "Формы" без какого-то контакта с содержанием. Уверен, если этот китаец будет рисовать кусок говна, оно будет точно также подведённо под этот коэфф.
Аноним 23/10/22 Вск 22:17:20 309139 483
>>309137
Лол, там CPU стоял.
Аноним 23/10/22 Вск 22:29:15 309140 484
F
Аноним 23/10/22 Вск 22:34:57 309141 485
gAt92-iIslo.jpg 110Кб, 960x414
960x414
>>309126
Они все тогда не помещаются в кадр.
Мейчас стоит 35, если я сделаю свой любимый 60 или даже 80, они тупо не помещаются. Тот кто рисовал эту парашу знатно проебался с прпорциями, ну или там некий склон и они по колено под горой стоят.
>>309124
>с такой простой графикой тебе нужно фильтров дохуя накидывать.
Не для этого я писал ебучие тун шейдеры, чтобы прятать мультяшную шероховатость за гамношопскими фильтрами.
>А еще лучше тут:
Смотрел, на второй серии уже из глаз начали течь слёзы, красное и чёрное конечно отлично сочетаются, но только всё остальное теряется на фоне красного и такое ощущение, как будто смотришь старый чёрнобелый фильм, а на переднем плане постоянно маячит что-то красное.
НО спасибо за фид, лучше уж отрицательный, чем вообще никакого.
Аноним 23/10/22 Вск 22:54:12 309142 486
Аноним 24/10/22 Пнд 00:26:51 309143 487
>>309134
Ну так выложи свое говно не на анонимный форум и увидишь тот же самый фидбек, ведь ты объективно сделал говно
Аноним 24/10/22 Пнд 01:15:45 309144 488
Аноним 24/10/22 Пнд 01:20:45 309145 489
>>309109
Проблема в том, что он показывает на нереалистичном примере и из-за этого плохо усваивается информация. Если бы он показал на реальном сценарии, именно ради которого и сделали дельта трансформации, то было бы всё чётко.
Аноним 24/10/22 Пнд 01:27:58 309146 490
изображение.png 547Кб, 779x1000
779x1000
изображение.png 634Кб, 682x1024
682x1024
>>309111
>Как тогда нихуя не умел
Пошёл посмотрел 2д портфели его.
Ебать он всего перепробовал.
Вот эти две прикольные.
Чё-то умеет.
Чё ты умеешь, токсик?
Аноним 24/10/22 Пнд 01:29:00 309147 491
>>309118
Он только по графике. Знач максимум в гд мог.
Но не помню, чтобы кроме графики к играмчто-то делал.
Аноним 24/10/22 Пнд 01:30:05 309148 492
>>309146
Нейросеть за секунду 100 вариантов лучше накидает.
Аноним 24/10/22 Пнд 01:31:05 309149 493
>>309129
мягкий свет оставляй, добавь драматического резкого рисующего
Аноним 24/10/22 Пнд 01:39:09 309150 494
>>309119
Какой атрибут ты берёшь с эджа и как это должно работать? нарисуй схему.

Как должен работать твой интерполейтед?
Типа брать ближайший эдж, а потом на нём сэмплировать ближайшую точку? так весь эдж единый атрибут имеет.

Или ты хочешь всё-таки интерполированный вдоль ребра атрибут между двумя точками эджа?
Аноним 24/10/22 Пнд 01:40:42 309151 495
>>309150
Ближайшую позицию. Есть позиция, но нужна ближайшая.
Аноним 24/10/22 Пнд 01:45:20 309152 496
Аноним 24/10/22 Пнд 01:47:38 309153 497
изображение.png 479Кб, 821x678
821x678
изображение.png 2000Кб, 1408x2432
1408x2432
>>309151
Ближайшая позиция чего? Ребро может быть только nearest, ребро — единица, на нём 1 атрибут, на всём.
Между чем ты собрался интерполировать?

>>309148
Да похуй, что там нейросеть накидает (хуй там, ну или пруфани)
Что умеешь ты, токсик?
Аноним 24/10/22 Пнд 01:49:28 309154 498
>>309153
На фейсе тоже один атрибут позиции, но можно взять ближайшую точку на нём с помощью nearest face interpolated
Аноним 24/10/22 Пнд 01:54:57 309155 499
>>309154
На фэйсе интерполируются атрибуты его точек.
Есть нода Edge vertices.
У неё есть индексы и позиции.

Из двух позиций вершин и третей позиции реципиента ты можешь расчитать ближайшую позицию на ребре.
Из неё сделать обратный лерп, получив соотношение.
По соотношению получаешь смесь двух атрибутов с двух точек.

Ты ходишь по охуенно тонкому льду, друг мой, педигрипал
Аноним 24/10/22 Пнд 01:55:24 309156 500
>>309153
А всё. Через проксимити делается.
Аноним 24/10/22 Пнд 01:58:06 309159 501
Аноним 24/10/22 Пнд 02:18:05 309162 502
Аноним 24/10/22 Пнд 02:24:17 309164 503
Аноним 24/10/22 Пнд 02:28:03 309165 504
>>309148
так что умеешь, токсик?
Аноним 24/10/22 Пнд 02:29:06 309166 505
изображение.png 45Кб, 350x355
350x355
>>309164
С коллажем потоньше троллинг конечно.
Аноним 24/10/22 Пнд 02:34:28 309167 506
>>309166
так это работа из треда вроде, не гуглится.
Аноним 24/10/22 Пнд 02:36:29 309169 507
изображение.png 109Кб, 695x657
695x657
Аноним 24/10/22 Пнд 02:40:51 309170 508
>>309169
Окей, проебался.
Хочешь — замажь и пересоздай.
Аноним 24/10/22 Пнд 04:28:06 309174 509
>>309162
Свинка бахнутая, а этот >>309141 пост ты зарепортил? Там тоже символы есть неприятные, ну все значит к треду не относится по твоей поросячей логике.
Аноним 24/10/22 Пнд 04:28:33 309175 510
Аноним 24/10/22 Пнд 06:06:17 309178 511
>>309077
Ты наконец мульт доделал?
Аноним 24/10/22 Пнд 06:34:11 309180 512
>>309178
Да, уже загрузил. 31 декабря если нас к хуям не разъебут посмотрим. Сейчас новый по вахе пилить.
Аноним 24/10/22 Пнд 06:35:39 309181 513
>>309143
Камушек дребезжит
Аноним 24/10/22 Пнд 17:27:56 309309 514
>>309118
>Интересно - где еще он отметился?
На бобраче он раньше вниманиеблядовал.
В 10к часов треде. По моему у него уже 7-8к было. Лишний раз подтвердил что если ты рукожоп 10к не помогут.
Фури порн он тоже рисовал.
Аноним 24/10/22 Пнд 19:16:08 309369 515
>>309309
>если ты рукожоп 10к не помогут.
Это невозможно. По большей части общий скилл чего-угодно конструируется из сотен паттернов, которые твой мозг бессознательно усваивает/повторяет. В последствии, продуктивное воображение адаптируется, позволяя разбивать задумку на реальные паттерны и воспроизводить на практике увиденный/воображаемый объект. Естественно, чем сложнее объект, тем тяжелее конструировать его, вероятней всего придётся методом тыка нарабатывать новые методы для решения подобной задачи. Тем не менее, за 10к часов различной практики, оставаться рукожопом можно лишь в случае, если эти 10к часов очень растянуты и в течении этого времени решались лишь однообразные задачи ака конвеер.
Аноним 25/10/22 Втр 01:20:46 309569 516
>>309309
>В 10к часов треде.
Был. Как же давно это было!
Тем не менее, когда я был в треде, я не зарабатывал на 3д.
когда наработал сколько-то часов, начал зарабатывать почти только на 3д.

>Фури порн он тоже рисовал
А где мои деньги за пурри фрон?
Я ж рисовал!

>>309369
Ащемта вот хороший взгляд на идею с 10к часами
https://www.youtube.com/watch?v=xOEESZZKcwI&feature=emb_logo
Аноним 25/10/22 Втр 02:00:29 309608 517
>>309569
>Ащемта вот хороший взгляд на идею с 10к часами
Открыл Америку, тебе достаточно фидбека давали, что ты говно клепаешь а ты только токсичил. Вот и результат, 10к часов продрочился не слушая критику, вот и результат.
>А где мои деньги за пурри фрон?
Ты как всегда полз не разобравшись и не к чему не пришел, фуриёбы за все подрят не плотят у них свои стандарты.
Аноним 25/10/22 Втр 11:18:13 309642 518
>>309608
> вот и результат.
В том что я обеспечиваю себя через рисовач и 3д?
Слушал бы я критиканов, словил бы дизмораль.
А где я плох, и так вижу. А если не вижу, иду спрашивать у конкретных людей.

>и не к чему не пришел
Как интересно о себе новое узнавать.
Ну хоть картинки-то с фуррипроном отдайте мои!
Аноним 25/10/22 Втр 13:20:27 309665 519
i (10).jpeg 46Кб, 719x540
719x540
>>309642
>В том что я обеспечиваю себя через рисовач и 3д?
Очень плохая вариация аргумента. Просто всегда, и в в любой области, около 1/3 "успешных зарабатывальщиков" это продавцы-говна/индусы/попильщики/перекупы/макаки, которые имеют прибыль и вполне "успешны". На вскидку: обмазывальщики фоток в фотошопе-ворующие чужие работы для заказов, ювелиры торгующие полыми украшениями с синтетикой и завышенной пробой, электрики которые трясут кабанов на щитовую которая больше подошла бы для завода, компьютерные сервисы которые для экономии паяют сплавом розе с флюсом из воды и пиздят комплненты обновляя биос за 10тысяч... Крч, иметь бабло ! = быть хорошим специалистом, часто это просто успешный наебщик гоев на щекели. Поэтому как ответ на доеб к результату, он очень плох, так как о качестве результата ты по сути и не сообщил. В итоге, это выглядит как уход от ответа.
Аноним 25/10/22 Втр 23:31:13 309737 520
>>309642
>Ну хоть картинки-то с фуррипроном отдайте мои!
будешь копротовлятся что не рисовал фурипорн?
Аноним 26/10/22 Срд 06:06:54 309765 521
>>309665
Как бы да, но я не отношусь ни к кому из перечисленных.
Не то чтобы я создаю какие-то шедевры и топовый на мировом уровне контент.
Но достаточного качества, чтобы заказчик заплатил и предложил работать с ним снова.
И я нихуя не найсгай, который всех облизывает, то есть работу мне дают не из-за этого.

>>309737
Конечно нет, раз ты так утверждаешь, это правда. И я хотел бы получить свои фуррипорнокартинки, у меня их нет, потерял наверное. Если я рисовал, то наверняка что-то, на что у меня люто стоит. Вздрочну хоть.
Аноним 01/11/22 Втр 03:59:46 310614 522
Анончик. есть ли шанс заставить Блендер делать анимированые нойз эффекты цикличными?
иначе хуй получится зацикленная анимация
Настройки X
Ответить в тред X
15000
Добавить файл/ctrl-v
Стикеры X
Избранное / Топ тредов