Главная Юзердоски Каталог Трекер NSFW Настройки

Трёхмерная графика

Ответить в тред Ответить в тред
Check this out!
<<
Назад | Вниз | Каталог | Обновить | Автообновление | 125 52 54
Houdini thread #2 Аноним 22/11/22 Втр 13:03:04 312853 1
q078VBggEMk.jpg 61Кб, 519x604
519x604
Пожалуй лучшего 3д пакета нить

Прошлый: >>287837 (OP)
Аноним 22/11/22 Втр 19:10:26 312905 2
свин.mp4 2952Кб, 1920x1080, 00:00:05
1920x1080
Водный
Аноним 23/11/22 Срд 18:18:17 313033 3
>>312853 (OP)
Нужен совет
Занимаюсь хард серфом и энвиркой
Нужно научиться процедурке в гудини
Что смотреть по этой теме?
желательно полные курсы.
Не vfx
Аноним 23/11/22 Срд 18:35:08 313034 4
>>313033
Тебе нужен только sop контекст, т.е. работа с геометрией. Его и учи. Вводных видасов с оффсайта хватит для вката. А вот после этого уже конкретные курсы по хардсёрфу и энвирке можно смотреть, только я хз какие.
Аноним 23/11/22 Срд 18:55:36 313035 5
1.gif 772Кб, 296x235
296x235
23/11/22 Срд 21:48:54 313048 6
>>312853 (OP)
Ебаный ты даун на ОПе, я ждал 500 постов в прошлом треде чтобы перекатить с уже заранее написанной мною шапкой с описанием и кучей полезных ссылок. ты же хуесос просто перекатил пустой полумертвый тред который будет висеть пустым два года до след. переката, уебище
23/11/22 Срд 21:54:49 313049 7
Просто пиздец, я понимаю блендер говно тред помойку перекатывать пустым, потому что он за день умирает, но гудини тред в котором дай бог 1 пост в месяц, перекатывать пустым, это просто невежество, зачем тогда спрашивается ты создал тред? Школьник ебучий блядь
Аноним 23/11/22 Срд 22:19:38 313052 8
>>313048
Ору. Хуле ж ты сидел не мог перекатить, когда ныли в БТ что нету переката в гудини треде? Засрали своей гудиней весь БТ. А теперь всё, соси бибу.
Я кстати хотел со свиньёй водяной перекат сделать, чтоб отомстить гудиньщикам-долбоебам за бт. Так что могло быть и хуже
Аноним 25/11/22 Птн 17:08:40 313160 9
Что за функция такая?

https://www.sidefx.com/docs/houdini/vex/functions/clip.html

Ни где нет примеров использования, даже у гуков. Вроде по описанию, то что мне надо, но не понятно как использовать.
Аноним 25/11/22 Птн 22:47:03 313171 10
>>313048
>>313049
>>313052
Ппц. В тридаче даже едва живой тред могут в блендертред превратить.
Аноним 25/11/22 Птн 22:53:23 313173 11
>>313033
Зайди для начала вот сюда: https://www.sidefx.com/tutorials/
Пошерсти там что есть и наверняка найдешь то что нужно. А потом уж в гугл, cgpeers, да на русракер искать конкретно то что надо.
Аноним 25/11/22 Птн 23:38:56 313176 12
image.png 3Кб, 419x57
419x57
2022-11-25 23-3[...].mp4 3479Кб, 1280x720, 00:00:14
1280x720
image.png 33Кб, 619x360
619x360
>>313160
С bbox вроде понятно. Пик1: есть линия с началом в p0 и концом в p1. Есть bounding box с минимумом в min и максимумом в max. И функция тупо клипает линию если она не умещается в bounding box. На шебм и пример кода на пике2.

А вот как задать plane - в душе не ебу.

если чо в vop есть boxclip и planeclip. а вообще есть сопы carve, knife и clip моеж они пригодятся?
Аноним 26/11/22 Суб 00:20:26 313184 13
>>313176
О, норм. Во оно че. А я уже и через воп смотрел, крутил и там, а все равно не допер. Спс.

>а вообще есть сопы carve, knife и clip моеж они пригодятся?

Да, есть. А я как раз хотел соповский клип, но посредством векса, для низкоуровневого сетапа попробовать сделать.
Аноним 26/11/22 Суб 00:53:03 313186 14
>>313184
Осталось разобраться как плейн задать этой функции . Вообще не втыкаю.
Аноним 26/11/22 Суб 03:03:34 313195 15
image.png 135Кб, 948x826
948x826
>>313186
В эту сторону копать. Я кстати не знал, что можно в addprim напрямую указать тип геометрического примитива
Аноним 26/11/22 Суб 12:26:05 313206 16
image.png 2Кб, 374x54
374x54
>>313195
Короче в plane {x,y,z,w} xyz - это нормаль плейна, а w - это насколько плейн удален от центра сцены по направлению нормали.
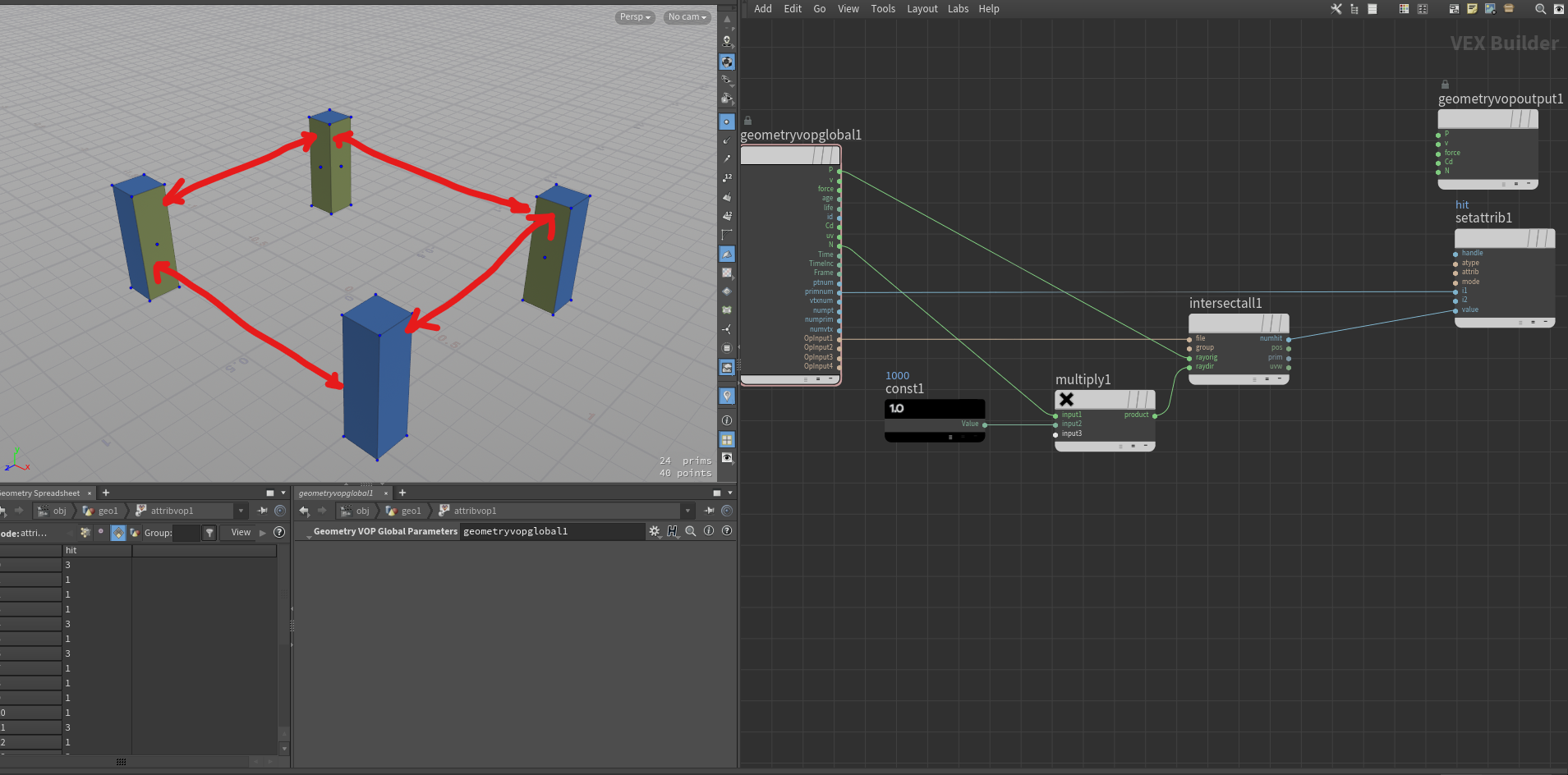
Аноним 28/11/22 Пнд 22:58:43 313373 17
image.png 719Кб, 1909x944
1909x944
Может проще можно было? Короче нажно было добавить точки, только на те примитивы которые смотрят друг на друга. Я взял функцию интерсект олл и взял нормаль примитивов за направление луча, перемножив на константу, типа длинна луча которая как раз и пересекает примитивы. Ща на вексе перепишу
Аноним 29/11/22 Втр 02:25:10 313379 18
>>312853 (OP)
Кто сколько зарабатывает в худини? Есть ли вообще работа?
мимоблендербог
Аноним 03/12/22 Суб 04:24:15 313760 19
Аноним 03/12/22 Суб 05:26:24 313761 20
>>313379
Вряд ли в новичковом треде кто-то что-то существенное зарабатывает. Иначе тут бы были обсуждения серьёзных алгоритмов, а не туторов для новичков.
Аноним 03/12/22 Суб 06:14:49 313762 21
Аноним 03/12/22 Суб 14:01:33 313790 22
>>313761
>Иначе тут бы были обсуждения серьёзных алгоритмов, а не туторов для новичков
Ну-ка покажи мне в этом треде обсуждение хоть одного туториала.
А потом объясни при чем тут алгоритмы вообще?
Аноним 05/12/22 Пнд 17:57:58 314028 23
image.png 68Кб, 820x557
820x557
Простенький инсет на вексе, чуть производительнее, чем нода экструд:

int pts[]=primpoints(0,@primnum);
int npts[] = array();

for (int i=0; i<len(pts); i++)
{
int pt = pts;
vector pos = point(0,'P',pt);
vector dir = (pos-@P)*ch('scale');

vector newpos = @P+dir;
int newpt = addpoint(0, newpos);
append(npts, newpt);
}

for (int i = 0; i<len(pts); ++i){
int pt1 = pts;
int pt2 = pts[(i+1) % len(pts)];
int pt3 = npts[(i+1) % len(pts)];
int pt4 = npts;

int poly = addprim(0, 'poly', pt1, pt2, pt3, pt4);
}

removeprim(0, @primnum, 1);
Аноним 06/12/22 Втр 04:25:17 314103 24
>>312853 (OP)
Посоны, а как вывести в атрибут на детейлс, позишн всех точек(эрей)?
Аноним 07/12/22 Срд 22:36:58 314343 25
>>314103
Инстринсиками. Но нахуя?
Аноним 08/12/22 Чтв 00:12:41 314359 26
>>314343
Я обосрался. Просто во вранглере ставишь дитейл, считываешь с геометрии нужные атрибуты и записываешь их как дитейл-атрибут в нужном виде. Надеюсь я правильно понял что надо анону.
Аноним 08/12/22 Чтв 01:02:30 314363 27
image.png 10Кб, 320x138
320x138
>>314359
Не получается что т... Как прописать, что б вектора позиций записались со всех точек в массив?
Аноним 08/12/22 Чтв 01:41:16 314364 28
Вот я не пойму как возратить массив точек с прочитанным атрибутом, ясен хуй что через птнум, оно возвращает только нулевую точку.
Аноним 08/12/22 Чтв 01:50:28 314365 29
>>314363
Я не у компа сейчас, проверить не могу. Тем не менее ты в детейле, а он не по точкам ходит, он вообще один раз срабатывает. Потому ты и получаешь данные только одной точки с индексом 0. Курни например функцию points и от нее отталкивайся. Или получи количество точек и циклом по нему пройдись вместо @ptnum подставляя итерацию цикла.
Аноним 08/12/22 Чтв 03:39:11 314378 30
>>314365
Да щас покурю.
Не, через цикл это уже последняя инстанция. Понять бы как считать массив в данной ситуации. Пробовал и наоборот, по точкам врангл. Может я какого то хитрого синтаксиса не знаю, типа обращения через какие ни будь там [.....] , хз.
Аноним 08/01/23 Вск 22:44:17 316409 31
image.png 55Кб, 793x532
793x532
Так блэть
Аноним 09/01/23 Пнд 17:28:59 316428 32
>>316409
А этой хуйни реально пользы больше чем от двачеров
Аноним 09/01/23 Пнд 20:25:44 316441 33
>>316409
А вот в коде он таки обосрался. Код не "решетку" из точек сделает, только один ряд.
Аноним 14/01/23 Суб 19:53:38 316672 34
Возражденным тредам уже где-то года полтора два. Как успехи аноны?
Аноним 19/01/23 Чтв 16:29:21 316919 35
12312312323.mp4 25319Кб, 2560x1440, 00:00:36
2560x1440
База треда
Аноним 19/01/23 Чтв 23:24:25 316921 36
>>316919
Я про это писал и рассказывал на личном примере еще пол года назад, лол. Открыл Америку ты конечно.

Фишка гуди в том, что он для себя ахуеннее, если для тебя это не только работа, но и хобби. Гудини в сравнении с афтер/синема/четам еще - это считай как рисование в сравнение с раскрасками для взрослых.

Ну и чел не сказал важную деталь, в гуди будут ебать тебя сильнее, если в афтере синьке ты говна накидал и заказчику норм, то в гуди если будешь уметь рабоать, то и работы будешь делать для серьезных проектов где лиды и заказчики ебут сильнее и результат хотят гораздо более мощный.
Аноним 19/01/23 Чтв 23:26:04 316922 37
>>316921
Ой, то есть год с лишним назад. Я чет уже и забыл, что на новом месте уже год на дядю отпахал. Пиздец время летит.
Аноним 24/01/23 Втр 12:34:41 317085 38
>>316919
Он прав, хороший моушен дизайнер получает больше FX-ера. Вот только средний FX-ер получает больше среднего мойши.
Аноним 26/01/23 Чтв 21:19:55 317214 39
>>316919
Так интересно дайте подумать, я ui/ux дизигнер не давно был проект сделать корпоративный сайт для СК.
Дали кучу рендеров ЖК от 3дблядей, половину отсеяно было по причине "тысукадажекамерупоставитьнормальнонеможешь" Вторая половина была отсеяна тупо из за общей подачи сцены начало нулевых годов с натыканными плешивыми елками и квадратными людьми.

В сухом остатке, да моделят все теперь куда не плюнь. Но внезапно этого мало, оказывается надо выстроить сцену окружение, настроить камеру и сделать еще пиздатый снимок - шок!

В общем то мы искали нормального визуализатора ахуеть как долго и то после мне пришлось ручками вытягивать в фотошопе рендеры хз сколько времени. Про годный моушендиз вообще молчу, это единицы которые постоянно заняты.
Кругом пистолеты блендеры и аниме пирожки.
Так о чем я? Сейчас стало уже мало уметь моделить, процедурить, нету конечного результата - все нахуй. А чтоб иметь понимание какая картинка сейчас должна продавать, внезапно надо иметь специализацию во многих областях.
Есть конечно варианты 4в1, я их называю "комбайны", которые весь цикл могут взять на себя и выдать работающий продукт, но мне такие только два раза в жизни попадались, у одного кукуха поехала, другой ушел в организационный бизнес только по командировкам ездит.

Я вот здесь ридонли, только по тому что мне интересен Гудини, я видел как профи делают оч годные продукты в нем, но ебал я в рот у меня башка треснет если я еще сунусь в цикл работы в нем.
Аноним 08/04/23 Суб 21:57:49 319828 40
image.png 2555Кб, 3838x2102
3838x2102
Аноны, как в этой мегасофтине, сделать плавное перетекание сферы в куб?
Аноним 09/04/23 Вск 21:11:15 319837 41
Аноним 10/04/23 Пнд 00:14:18 319842 42
>>319828
Принцип такого морфа в любом софте - 2 объeкта с одинаковым количество точек и микс их position.
Аноним 10/04/23 Пнд 07:18:56 319844 43
>>319828
Ты уже не правильно подступился к данной задаче.
Аноним 21/06/23 Срд 14:07:16 322690 44
Всегда радуют наши комьюнити. Все такие "гудини - это просто работа с ифнормацией". Просишь рефы - а там гавно кала. В Мардини вообще русские редко участвуют кроме меня .

Мимо-комбайн-с-17-го-года-в-гудини
Аноним 22/06/23 Чтв 14:01:45 322751 45
04.png 1335Кб, 1920x1080
1920x1080
С появлением геометрических нодов - не нужен.
Аноним 22/06/23 Чтв 14:53:32 322756 46
>>312853 (OP)
Что за херня? Очередной вингс3д или скульптрис? Его вообще хоть на какой то должности требуют? Или туфта для дроча?
Аноним 22/06/23 Чтв 16:02:50 322762 47
>>322751
Жесть! тупо смертельный приговор для гудини, блендер все больше и больше удивляет и поражает... господи а что будет через год даже страшно представить! могу только представить с какой завистью горит срака у гудиньщиков которые видят подобное) наверное сидят с пеной у рта и со слезами на глазах и трясущимися рученками пытаются повторить подобное нагромождая десятки устаревших нод с говнокодом, но у них это не получится, ведь блендер давно технически опередил гудини и все другие 3д программы и скоро станет отраслевым стандартом.
Аноним 22/06/23 Чтв 16:17:35 322764 48
Аноним 22/06/23 Чтв 16:20:04 322765 49
А зачем вообще худини? Там з/п больше чем в других редакторах?
Аноним 24/06/23 Суб 10:26:57 322857 50
изображение.png 504Кб, 720x404
720x404
изображение.png 1566Кб, 1425x728
1425x728
изображение.png 2049Кб, 2560x1250
2560x1250
изображение.png 272Кб, 700x380
700x380
Хоудини всё. Учите geometry nodes, ананчики.
Аноним 13/07/23 Чтв 09:18:02 323877 51
>>322857
хуйня уровня синемы 4д

мимохуй
Аноним 14/07/23 Птн 08:19:39 323927 52
>>322857
Ничего так пыняблоки
Аноним 23/07/23 Вск 21:10:09 324426 53
Аноним 24/07/23 Пнд 12:58:24 324474 54
>>324426
Повторить по тутору из второй ссылки сможешь прямо сейчас, чтобы понять, как это работает и вносить собственные правки, потребуется больше времени. За полгода-год вполне можно разобраться.

Океан это по сути набор нойзов, которые в виде дисплейсмента накладываются в шейдере на плоский грид. На шелфе есть готовые сетапы из коробки, Small Ocean и Large Ocean. В симках флиповых самое сложное это мешинг, нарулить приятные всплески бывает сложно, чтобы капли всякие мозги не ебали. Ну и в случае с океаном сверху добавляется слой с пеной. Стандартный whitewater solver в гудини откровенно хуевый, но в сети достаточно вариантов кастомных солверов в том же допнете. Туман водяной делается через пайро и довольно просто, велосити из флипа решает все вопросы. Масштабные симки делаются веджингом, грубо говоря одна большая разбивается на 10 кусков, в top network автоматизируешь и считаешь, потом сшиваешь.
Аноним 26/07/23 Срд 11:00:54 324612 55
>>324426
>>324474
для такой йобы пк надо нихуевый и куча времени. пока это все засимулируешь откатишь обратно сотни раз пока отрендеришь...
Аноним 25/04/24 Чтв 09:54:01 334079 56
A54294CB-7ED0-4[...].mp4 18284Кб, 1280x720, 00:01:12
1280x720
Учитесь, маньки
Аноним 09/05/24 Чтв 05:33:15 335021 57
>>334079
Теперь понятно почему все современные йоба боевики такое унылое говно. Все эти 3д экшоны с искусственной физикой разрушения выглядят безвкусно. Даже когда в старину на кадрах ручкой разрушения объектов рисовали, смотрелось и то интересней, с душой чтоли.
Аноним 09/05/24 Чтв 10:52:05 335024 58
>>335021
Спецэффектов гораздо больше чем ты думаешь, просто ты не понимаешь где монтаж а где тыпидор
Аноним 09/05/24 Чтв 15:53:22 335074 59
>>335024
Это называется композитинг, а не спецэффекты.
Аноним 09/05/24 Чтв 16:41:46 335081 60
>>335074
Да не буду даже, ты вот взял и примерно так ощутил про что именно говорю, малаца! Как подписаться на тебя? Хочу еще больше умностей узнать от тебя))))
Аноним 09/05/24 Чтв 16:52:10 335088 61
Аноним 14/05/24 Втр 09:40:17 335434 62
>>319828
Сделай перетекание куба в сферу и воспроизведи наизнанку.
Аноним 22/06/24 Суб 14:20:55 337257 63
Карма вообще юзабельная или без редшифта жизни нет? Смотрю что в основном все в нем рендерят. Я собрал спецом под гудини пеку с 4090 и даже простенькие сценки с xpu заебно собирать, небольшое изменение параметров материала и все превращается в кашу и перерендевается. Нормально поиграться с параметрами и посмотреть какие ползунки на что влияют можно только снапшотами, но это как-то долго и утомительно. Я с блендера перекатился, и там после почти мгновенного превью cycles на старой пеке с 1660ti или на макбуке рендерить что-то в карме - боль.
На макбуках еще и xpu нет
Аноним 22/06/24 Суб 20:00:12 337263 64
>>337257
Ты нахуя прозрачную мак взял?
Аноним 23/06/24 Вск 22:03:40 337282 65
>>337257
К XPU есть вопросы, а Karma CPU - продакшен реди. Поставь последние Studio дрова, используй render region, скручивай семплы для быстрого превью. XPU требовательна к шейдерам, ей нужны mtlx, vex-шейдера типо principled shader не прокатят. Есть еще разные нюансы, которые могут замедлить работу, например конвертация текстур в RAT перед стартом рендера. Можно кэшировать части сцены в usd, это тоже ускорит работу

Вообще если тебе просто поиграться, то редшифта хватит вполне, он кстати работает в Солярисе.
Аноним 24/06/24 Пнд 14:23:18 337297 66
>>337263
Он у меня был, для houdini в т.ч. отличная машинка, просто я удивился что cpu рендер на m2 max может раза в два медленее чем xpu на 4090 и i9 14900, ожидал что там прям все полетит а летала только винда в бсод потому что производители матплат что-то нахуевертели с дефолтными параметрами для проца https://www.reddit.com/r/overclocking/comments/1axepvu/optimizing_stability_for_intel_13900k_and_14900k/?utm_source=embedv2&utm_medium=post_embed&utm_content=post_title&embed_host_url=https://forums.odforce.net/index.php&rdt=57140

В остальном по производительности, если симуляция ккладывается в лимиты ram, разницы не увидел, на маке что-то даже быстрее (большие dop нетворки, когда во вьюпорте каша из частиц - лучше крутит)

>>337282
Тут больше вопрос сильно ли redshift в плане скорости лучше заносить 50 евро чисто чтобы проверить не хочется.
Насчет mtx и прочих ограничений xpu я читал.
Аноним 26/06/24 Срд 11:20:22 337375 67
Сегодня стрим по 20.5, где проведут по губам конкурентов новым контекстом - copernicus
Аноним 20/07/24 Суб 06:23:22 338069 68
Какая нужна база для работы в Гудини для создания процедурных эффектов? Линейная алгебра? Програмирование? Алгоритмы какие-нибудь? Посмотрел несколько туторов от Энтагмы, подумал, что без фундаментальных знаний лучше не совать нос в Гудини.
Аноним 23/07/24 Втр 11:03:02 338160 69
>>338069
Без векторной математики в любой 3D процедурки делать нечего. А алгоритмы симуляций вообще дико сложная вещь для тюнинга, которой профи команды занимаются годами.
Аноним 23/07/24 Втр 16:02:03 338167 70
>>338160
>А алгоритмы симуляций вообще дико сложная вещь для тюнинга, которой профи команды занимаются годами.
Зачем ты людей пугаешь? Ты думаешь мимоанон собрался свой солвер писать? Все давно уже сделано для людей
Аноним 24/07/24 Срд 11:27:31 338178 71
>>338167
Что там сделано то блин, взрывы, вода, разрушаемость? Любое видео профи глянь заебёшься делать, чтобы это выглядело нормально.
https://www.youtube.com/watch?v=qdvNNm1kNu4
В кино вообще никогда ничего в чистом виде не используют композитят на слои и затем тонну постобработки поверх. Потому что сделать хорошо выглядящую симуляцию за счёт голого 3D практически нереально.
Аноним 25/07/24 Чтв 13:56:32 338198 72
>>338178
Для воды огня и рбд давно уже есть SOP обертки, не нужно ничего в допе собирать как раньше. Куча пресетов на шелфе типа https://www.sidefx.com/docs/houdini/shelf/smallocean.html

>Потому что сделать хорошо выглядящую симуляцию за счёт голого 3D практически нереально
Магия всякая хорошо композится, а с океаном каким-нибудь ты особо ничего не сделаешь
Аноним 01/09/24 Вск 07:48:20 339462 73
>>313033
Посмотри курсы от Pluralsight, Udemy или Houdini Foundation. Обрати внимание на курсы по Houdini FX, Houdini for Hard Surface Modeling и Houdini for Environment Creation.
Аноним 12/09/24 Чтв 21:52:15 339960 74
Поясните за солярис. Хотел его использовать как место компоновки проекта и визуализации, но такое чувство, что там многое отсутствует, либо я не знаю как добраться.

Усугубляется все тем, что я использую арнольд. Во-первых, из-за USD отсутствуют специфичные арнольдовские компоненты, например источник света Arnold Light. Из-за этого не могу применить световой фильтр. Точнее опция такая есть в стандартной ноде Area Light, но фильтр не хочет применяться никак. При этом я абсолютно тоже самое делаю в obj контексте и там фильтр нормально подхватывается.

Или взять, к примеру, объемный свет. В Environment указывается нода Arnold Material Builder в которой я указываю Atmosphere Volume. Но в солярисе в рендер сеттингсах отсутствует Environment.

Но мне нравится солярис тем, что ты можешь сделать несколько визуализаций с разными настройками, один шот сделать кармой, а другой арнольдом.
Аноним 12/09/24 Чтв 22:15:32 339961 75
>>337297
>Тут больше вопрос сильно ли redshift в плане скорости
Это уже вопрос к железу. Помню ставил октан на свой некрокомп с gtx980, так там скорость на gpu была в три раза меньше, чем cpu карма. Потом обновил на rtx4070 и теперь за секунду рендерится то, что на cpu рендерится 5-10 минут.
Аноним 12/09/24 Чтв 23:44:19 339963 76
2024-09-1223-40[...].jpg 20Кб, 753x341
753x341
2024-09-1223-42[...].jpg 42Кб, 605x596
605x596
>>339960
С объемным светом разобрался, вместо Environment есть Atmosphere. Но фильтры по прежнему не работают. Пробовал создать в Matrial Library, но без толку. Чет не хватает.
Аноним 13/09/24 Птн 09:21:31 339967 77
>>316919
Больше но какой ценой? Ценой количества. Нахуй такое надо, когда у тебя жопа в мыле и через 10 минут ты забываешь о проекте, потому что на подходе новый, а через год работы, ты набираешь 10 терабайт абсолютного кала, который в портфель не вставить.
Аноним 13/09/24 Птн 10:16:58 339969 78
>>339963
Похоже, что это сделать невозможно и придется забыть о солярисе.

Тут чел напрямую подключает текстуру минуя гобо фильтр, но даже такой вариант у меня не работает
https://forums.autodesk.com/t5/arnold-for-houdini-forum/problem-htoa-solaris-rendering-animated-caustics-with-a-gobo/td-p/11693883

Какой же сырой кал там везде. Какой идиот додумался срать окном с сообщением об ошибке при каждой итерации рендера? И если во время риалтайм рендера во вьюпорте выскочит ошибка, то при закрытии окна тут же выскочит другое и так бесконечно. Ты не успеешь отключить рендер, ты не успеешь выйти из приложения — придется убивать через диспетчер задач.

В каждом втором туторе советуют сохраняться чуть ли не после каждого изменения свойства ноды и резетить вьюпорт. Каждый контекст "пока сырой, нужно только подождать".
Аноним 13/09/24 Птн 10:20:27 339970 79
>>339969
USD сырое, солярис сырой, коперник сырой, гудини энжин не юзал (но подозреваю тоже сырой).
Аноним 13/09/24 Птн 14:34:12 339973 80
>>339969
Что именно ты хочешь сделать? Вставить секвенцию в фильтр типа анимированной каустики? Или статическое изображение? ( его можно засунуть в качестве текстуры).
Аноним 13/09/24 Птн 17:06:16 339975 81
>Что именно ты хочешь сделать?
Ну я тестирую фильтры света, но изначально меня интересовал Light Blocker. Ты размещаешь условный бокс в сцене, и в его габаритах игнорируется расчет освещения. Это можно делать и при помощи текстур, но его суть именно в удобстве контроля.

До анимации каустики я еще не дошел.
Аноним 13/09/24 Птн 17:06:41 339977 82
Аноним 13/09/24 Птн 18:29:20 339979 83
screen1.png 577Кб, 1920x792
1920x792
screen2.png 598Кб, 1920x822
1920x822
>>339975
-Создаешь в material library Arnold material builder, в нём - light output, к нему подключаешь light blocker или другой фильтр.

-Затем у источника света во вкладке Arnold в строке Shader подключаешь созданный Arnold material builder с фильтром.

Но простота контроля непростая. Даётся матрица, а не объект в сцене, как в Мае, например, неудобно управлять положением. Хотя, возможно, можно подключить матрицу ко входу для удобства. Напиши потом, если получится подключить какой-нибудь управляющий объект.
Аноним 13/09/24 Птн 18:42:56 339980 84
>>339979
>-Создаешь в material library Arnold material builder, в нём - light output, к нему подключаешь light blocker или другой фильтр.
Не работает в солярисе, в том-то и проблема. В обычном режиме именно так я и делал — все работает. И матрицу из бокса я извлек, вот так: https://forums.odforce.net/topic/41697-arnold-light-blocker/
Единственное, что придется каждый раз настраивать ссылку на бокс, но я не знаю как передать бокс в ноду в качестве параметра в контексте \mat\ .

А еще в солярисе не работают имаджеры. Тоже какая-то аномалия. Если подключить к оутпуту больше одного имаджера, то работает только ближайший к оутпуту. Опять же, в обычном режиме все работает норм.

Возможно есть какие-то извороты, типа как AOV там настраиваются при помощи переменных.
Аноним 13/09/24 Птн 18:44:02 339981 85
Аноним 13/09/24 Птн 18:57:46 339982 86
2024-09-1318-50[...].jpg 29Кб, 1023x447
1023x447
2024-09-1318-50[...].jpg 6Кб, 292x220
292x220
2024-09-1318-52[...].jpg 81Кб, 1074x895
1074x895
2024-09-1318-52[...].jpg 12Кб, 794x447
794x447
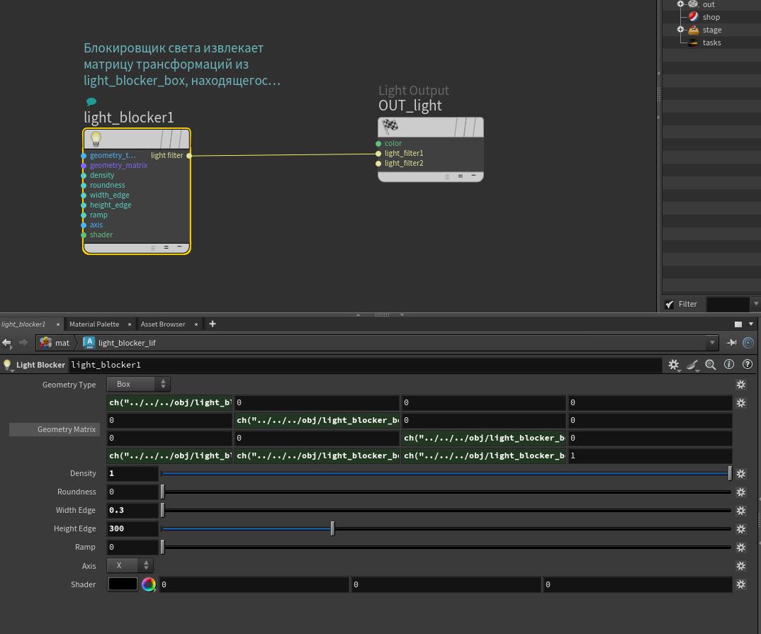
>>339980
Собственно,на пикрил 1 есть желтый бокс в сцене, он создан в \obj\ контексте (пикрил 2), в лайт блокере я ссылаюсь на этот бокс и извлекаю матрицу трансформаций (пикрил 3), а результат на пикрил 4.
Аноним 13/09/24 Птн 19:46:51 339986 87
А можно как-то изменить параметр ноды, например яркость источника света, но прямыми способами?

Грубо говоря, я хочу создать ноду, в которой есть параметры вращения, удаленности и яркости источника света. Цель в быстром тюнинге освещения.

Но проблема в том, что у источника света не создаются атрибуты. И я не хочу в параметры источника вставлять релятивные ссылки на параметры своей ноды т.к. это гемор. В солярисе есть нода Edit Light для подобного.

Кажется я хочу изобрести солярис в \obj\ и делаю хуету.
Аноним 13/09/24 Птн 19:48:39 339987 88
>>339986
Наверно с арнольдом придется распрощаться. Я чет к солярису привык.
Аноним 14/09/24 Суб 02:36:03 339989 89
>>339980
>не работает в солярисе, в том-то и проблема.
Так мой скрин именно из соляриса. Работает же. По твоему скрину выше>>339963 , ты подключал материалбилдер не в тот раздел. Нужно именно в Arnold -> Shaders
Если что, у меня Houdini 20.5 и Арнольд 7.3.3.0 (HtoA 6.3.3.0)
Аноним 14/09/24 Суб 03:27:38 339990 90
>>339982
Ага, неплохо. Есть вот ещё скриптик для быстрого создания:
https://bhavesh7393.gumroad.com/l/halbt?fbclid=IwAR20kXmq3-Q-2vVnuBkXC9nJMLXbQE85O9jfgqgCReyipwN-hEFcBYn-UMU

Но в Солярисе такое не будет работать.
Пока что как можно решить подобную пролему - создавать геометрию, которая будет блокировать свет в сцене, но при этом настроить её свойства, что она будет только отбрасывать тени и невидима для камеры. По типу того, как реальные фотографы бы работали, только более удобно.
Аноним 14/09/24 Суб 10:56:12 339995 91
2024-09-1410-49[...].jpg 125Кб, 1919x878
1919x878
2024-09-1410-50[...].jpg 67Кб, 1402x752
1402x752
2024-09-1410-51[...].jpg 37Кб, 1077x343
1077x343
2024-09-1410-51[...].jpg 20Кб, 758x379
758x379
>>339989
И что я делаю не так? Абсолютно та же версия рендера
Аноним 14/09/24 Суб 10:57:44 339996 92
2024-09-1410-56[...].jpg 37Кб, 1077x747
1077x747
2024-09-1410-56[...].jpg 39Кб, 1077x742
1077x742
Аноним 14/09/24 Суб 11:02:13 339997 93
Аноним 14/09/24 Суб 11:22:47 340001 94
>>339995
>>339989
Подозреваю на кривую установку арнольда. Кстати, ты запускал RLM сервер для работы арнольда? В инструкции какой-то бардак.
В файлах лежит просто .dll, но в комментах сиджипирса пишут, что надо скачать рлм сервер из прошлых версий и запустить. Причем те рлм версии тоже содержат не все файлы, поэтому надо качать их из еще более ранних версий.

И вроде как, понять работает или нет арнольд сложно — только по некоторым неработающим функциям. У кого-то пакетный рендер отваливался, а у меня фильтры не работают и имаджер кривой.

Ну или я в глаза ебусь и дело не в этом, но я практически все повторил.
Аноним 14/09/24 Суб 11:31:52 340003 95
2024-09-1411-29[...].jpg 61Кб, 565x382
565x382
2024-09-1411-30[...].jpg 6Кб, 235x159
235x159
>>340001
Вроде консоль пишет, что все норм. Может дело в версии гудини?
Аноним 14/09/24 Суб 12:47:57 340010 96
Screen.png 564Кб, 1920x868
1920x868
>>339997
>>340001
Открыл твою сцену. Так у тебя параметры лайт блокера стоят дефолтные. Density - 0, конечно, не будет эффекта. Поставь 1 и нарули другие параметры. Так всё работет.

Но тут проблема, что параметры этой матрицы неинтуитивные и контролирующую геометрию непонятно как притащить в солярис.
Аноним 14/09/24 Суб 12:48:40 340011 97
>>340003
У меня эта же версия Гудини.
Аноним 14/09/24 Суб 18:08:52 340018 98
2024-09-1416-57[...].jpg 72Кб, 1611x690
1611x690
2024-09-1418-01[...].jpg 141Кб, 1079x1057
1079x1057
>>340010
Денсити, точно ...
Спасибо анон!

Эффект гобо сделал чисто подключением текстуры напрямую к OUT_light, без использования соответствующего фильтра. Надо только в источнике света убавить Spread в ноль.

Из неприятного, приходится резетить вьюпорт при каждом изменении текстуры. К примеру на втором пикрил я смешал checkerboard с альфой листочка, и вот чтобы увидеть изменения тайлинга, приходится постоянно через лабс сбрасывать вьюпорт.
Аноним 19/09/24 Чтв 15:27:43 340099 99
2024-09-1914-01[...].jpg 52Кб, 652x1105
652x1105
Как фиксить лютейший пересвет во вьюпорте? Арнольд. Причем чем меньше размер источника света, тем больше пересвет. А если попробовать отрендерить объект размером с яблоко и размер источника делаешь где-то 0.1, то вьюпорт просто превращается в сплошной белый цвет.
Аноним 14/10/24 Пнд 09:26:58 340684 100
>>340099
Где ты нашёл рабочую сборку с Арнольдом?
Аноним 14/10/24 Пнд 16:59:57 340696 101
изображение.png 4Кб, 813x36
813x36
Ну и в чём я неправ?
Аноним 17/10/24 Чтв 10:58:19 340759 102
2024-10-1710-34[...].jpg 27Кб, 683x299
683x299
>>340684
цг пирс. Они там все рабочие, но проблема этих сборок в том, что по какой-то причине автор не пихает все, что нужно для работы, и оно лежит в ранних раздачах. Об этом пишут даже в комментах.

Да все равно этот арнольд залупа, он криво работает с коперником, с солярисом. У тебя половина функционала гудини просто отваливается.

Короче, в чем суть? Менеджер лицензий арнольда лезет в интернет за поиском лицензии. Нужно установить свой локальный сервер, который бы выдавал менеджеру требуемую лицензию.

В данном случае этим занимается RLM-сервер с нужными конфигами, раньше папку с ним кидали прям в раздачу. В более поздних раздачах начали кидать только обновленные файлы RLM-сервера. Потом и вовсе забили хуй. Короче, нужно в прошлых раздачах искать папку, называющуюся как-то вроде "RLM".

Но там не все так просто, нужно создать службу, которая бы запускала этот сервер при старте системы. На ютубе был даже видос по установке, я успел скачать прежде чем его удалили.
Аноним 17/10/24 Чтв 11:59:40 340761 103
>>340759
Понял, анон, спасибо!
Я, вобщем, попердолился с этим арнольдом, с редшифтом (на мою 3080 нет ломаного, только на более младшие поколения) и решил, что пускай нахуй идёт этот рендер в Гудини, я сейчас тупо сцены экспортирую в Блендер, и там уже рендерю бесплатным и мощным "циклами".
Аноним 17/10/24 Чтв 12:36:20 340764 104
>>340761
Ну почему же? В целом, мантра уже годна для продакшена, к тому же она максимально хорошо работает с самим гудини. У нее тоже есть режим гпу (он называется XPU).

Может по душевности проигрывает арнольду (хотя у нее есть все функции арнольда), но она явно лучше цайклс, я считаю.

Единственный плюс арнольда, это кинематографичность картинки. Редшифт и вирей нацелены на рекламу, поэтому у них задача сделать все посочней и порезче. После них даже рендер в арнольде кажется, как будто с объектами не в фокусе.

Арнольд пока не выбрасываю, хочу при помощи соляриса понаделать себе сравнительных примеров, чтобы сделать какие-то выводы. К тому же, в солярисе ты можешь рендерить чуть ли не пассы или объекты разными рендерами, а потом все это собирать в копернике и получить на выходе результат, как будто все рендерилось одним рендером.
Аноним 17/10/24 Чтв 12:39:44 340765 105
Стикер 191Кб, 313x286
313x286
>>340761
>с редшифтом (на мою 3080 нет ломаного, только на более младшие поколения)
Я, конечно охуевал с того, что версия арнольда должна совпадать с версией гудини, но чтоб версия редшифта совпадала с версией видюхи, вижу впервые.
Аноним 17/10/24 Чтв 12:40:37 340766 106
>>340764
>мантра уже годна для продакшена
тфу ты, карма, конечно же.
Аноним 17/10/24 Чтв 13:01:04 340768 107
>>340764
Ну я пока не дошёл до рендера, пока осваиваюсь в самом Гудини, кайфую с выражений, которые в пару кликов позволяют выполнять ебейший пердол в Блендере. Так что, постепенно, наверное, дойду и до того, что полностью перейду на Гудини, ибо это по-настоящему волшебная прога!!

>>340765
Ну да, в ней есть свои недостатки, конечно, но пока это единственная прога, в которой волшебным образом реализована возможность взаимодействия с музыкой, совмещённая с процедурной философией. А выкрутиться с рендером можно, если экспортировать сцены.
Аноним 18/10/24 Птн 06:14:13 340799 108
toon.mp4 19587Кб, 1920x1080, 00:00:20
1920x1080
>>340764
Сам в процессе перехода с арнольда на Карму, вот интересно в чём именно, по твоему мнению, проявляется " кинематографичность картинки"? Для меня пока что главный плюс Арнольда - это наличие отличного toon материала, хотя если пердолиться с Коперником, можно что-то подобное сваять, используя кучу пассов и нод с поиском эджей, как в примере из их презентации.
Аноним 18/10/24 Птн 10:02:50 340801 109
>>340799
>в чём именно, по твоему мнению, проявляется " кинематографичность картинки"?
Это видно на примере вирея с редшифтом. Эти рендеры пытаются все идеализировать, у них картинка по дефолту как будто проходит через фильтр повышения резкости.

А кинематографичность подразумевает естественность и несовершенство. Необязательно чтобы все было контрастное, резкое и гладенькое, как в рекламе. Некоторые режиссеры специально добавляют шума в картинку. Вильнев так делал в "Дюне", но там какой-то хитрый шум был.

Или взять эффект Spread. В арнольде он как параметр, в вирее тебе скорее всего придется ебаться с текстурными масками на источнике света. И вот представь, что тебе нужно подрегулировать мягкость освещения. В арнольде ты это делаешь ползунком, а в вирее рисуешь .png-шки (в максе приходилось рисовать). Потому что в рекламе нахер не всрался мягкий свет, поэтому и параметра такого нет. Насчет редшифта не знаю.

Что касается сравнения арнольда и кармы — сложно сказать. Карма сейчас даже по настройкам близка к арнольду. Просто арнольд уже заслужил звание, а карма пока еще нет.

> хотя если пердолиться с Коперником
Проще через нейронку пропустить. У интагмы появился курс с нейронкой, жду когда сольют на персию, хотя учитывая что не все курсы rebelway до сих пор слиты, может и этот не сольют.
Аноним 24/10/24 Чтв 12:16:56 341047 110
2024-10-2412-07[...].jpg 100Кб, 1364x769
1364x769
bulletSolver.mp4 540Кб, 544x544, 00:00:11
544x544
Аноны, в этом туториале
https://www.youtube.com/watch?v=YaS4FenQdtc&list=PLXNFA1EysfYngkis4oRzPgCzha2NQsn73&index=4
автор импортирует модель бревна, скатерит по плоскости, а потом симулирует столкновения при помощи булет солвера. Проблема в том, что после ноды copy to points, солвер воспринимает все бревна как единый объект, а вот у автора бревна разлетаются как положено.

Я попытался упаковать модель бревна, и тогда все начало работать как надо, но у меня вопрос КАК у автора получилось без упаковки?
Аноним 24/10/24 Чтв 12:36:17 341048 111
>>341047
Причем проблема при импорте FBX. Если импортировать obj, то все норм. Пробовал в fbx экспортировать из блендера и загружать со скетчфаба.
Аноним 24/10/24 Чтв 13:23:10 341052 112
>>341048
Попробовал импортировать модель через File/Import и там все норм. Потом посмотрел в чем отличие, и там в пути файла есть приписка #convertoff. Вообще любой текст после # решает проблему. Даже размеры объекта стали совпадать.

В документации какая-то залупа, не имеющая никакого отношения к тому, что происходит в действительности, точнее введенные параметры никак не отвечают за побочные эффекты
https://www.sidefx.com/docs/houdini/io/fbx.html
Аноним 24/10/24 Чтв 13:59:14 341058 113
>>341052
Короче, любой текст после # воспринимается имя объекта. Например, в файле есть три объекта с именами: Log01, Log02, Log03. Если просто указать путь файла: "$HIP/LogsAssetPack.fbx", то в сцену будет загружены все три объекта.

Если указать "$HIP/LogsAssetPack.fbx#Log03", то будет загружен из файла объект с именем Log03. Когда я пишу рандомный текст после #, то идет попытка найти такой объект и если его нет, то загружается первый объект в файле.

Но загадка в том, что по какой-то причине, наличие любого параметра в пути файла, влияет на ось вращения импортированного объекта и его размер.
Аноним 25/10/24 Птн 23:01:12 341100 114
2024-10-2522-58[...].jpg 51Кб, 998x593
998x593
2024-10-2421-56[...].jpg 114Кб, 1359x750
1359x750
Как открыть это окно со списком? Выбираю инструмент select, а окно отсутствует
Аноним 30/12/24 Пнд 20:15:05 342759 115
>>341100
Раздели геометрию на кластеры или на группы.
Аноним 31/12/24 Втр 13:22:29 342765 116
>>342759
Да это был какой-то баг. После перезагрузки окно начало всплывать.
Аноним 31/12/24 Втр 21:58:10 342771 117
>>342765
>После перезагрузки окно начало всплывать.
Це Houdini...
Аноним 14/02/25 Птн 15:28:30 343432 118
Парни, а что имеют ввиду в контексте пиратского софта, когда говорят: "Проверь на бабочке!" Что это за сайт?
Аноним 14/04/25 Пнд 23:35:04 344603 119
>>343432
Российский торрент трекер с логотипом синей бабочки.
Аноним 08/08/25 Птн 20:35:45 346934 120
>>312853 (OP)
Анонасы выручайти, решил поставить гудиньку, Но тут свинья в виде сервер ключа, всё прекрасно ставится кроме него. Пишет мол запустите hserver, в ридми про него ни слова, но ладно, запустил и.. нихуя не случилось.
Аноним 08/08/25 Птн 20:36:34 346935 121
ахуеть треанж мёртвый нахуй.
Аноним 11/08/25 Пнд 01:16:59 346959 122
Как стать FX-артистом?

Есть кто-нибудь в треде кто попал в индустрию (кинца/игр) и получил работу с Houdini?

У меня в твиттере был знакомый, который будучи безработным научился юзать Гудини и вкатился в работу с кино, но он удалил акк, поэтому даже спросить его по этой теме не могу

На реддите спрашивать никого не хочется, т.к. это США - там VFX даже как дисциплина в университетах существует, совсем другой мир
Аноним 10/11/25 Пнд 17:56:42 348119 123
>>346959
Хз, чел!
Просто изучай гудиньку и всё. Но одним Houdini дело не обойдётся. Например, я сейчас встрял с композом. Вроде с Houdini всё более или менее ясно стало за год (ну не всё, конечно, Houdini имеет бесконечный объём для погружения), но с той задачей, из-за которой я нахуй послал блендер, я вроде разобрался, но теперь новая проблема - ебучий композ!
Короче, чел, Houdini эта такая ебала, что только изучать Houdini это мало. Сразу же погружайся в линал и аналитическую геометрию, можешь ещё сверху накрутить матанализа, чтобы ты мог создавать какие-то абстрактные, сложные вещи (типа фракталов) на VEX. А перед тем, как приступить к кодингу на VEX, пройди хотя бы один курс на степике по языку программирования Cи.
Короче, Houdini это пиздец как сложно, но, постепенно сможешь с ней разобраться, а дальше хз.
Аноним 26/04/26 Вск 18:53:26 350216 124
image.png 93Кб, 1253x609
1253x609
image.png 138Кб, 791x719
791x719
>>348119
Ну вот вакансия Союзмультфильма гудинщиком
Аноним 04/05/26 Пнд 20:48:48 350272 125
изображение.png 112Кб, 1233x600
1233x600
изображение.png 108Кб, 1304x574
1304x574
>>350216
Это какая-то ботохуета, анон!
Почему "Консультант 1С"?
Мне вот что нейронка пишет.
Настройки X
Ответить в тред X
15000
Добавить файл/ctrl-v
Стикеры X
Избранное / Топ тредов