Главная Юзердоски Каталог Трекер NSFW Настройки

Трёхмерная графика

Тред закрыт.

Check this out!
<<
Назад | Вниз | Каталог | Обновить | Автообновление | 497 170 156
Добро пожаловать в юбилейный, 258-й тред Blender - лучшего современного 3D-редактора! Аноним 10/08/24 Суб 13:26:15 338637 1
Screenshot366.png 1043Кб, 1591x880
1591x880
Screenshot367.png 526Кб, 609x921
609x921
Screenshot368.png 672Кб, 693x932
693x932
Screenshot369.png 593Кб, 678x856
678x856
Добро пожаловать в юбилейный, 256-й тред Blender - лучшего современного 3D-редактора!


Прошлый тред: https://2ch.hk/td/res/337305.html

Blender - это свободный опенсурсный 3D-редактор, который поддерживает моделирование, скульптинг, анимации (2D и 3D), развёртку, текстурирование, монтаж, композитинг, симуляции и многое другое. На данный момент Blender является одним из самых популярных и многофункциональных 3D-редакторов, поддерживающих множество разных режимов работы. Что бы вы не собирались делать с 3D моделями, в Blender наверняка есть инструменты для этого. Blender подходит как для создания рендеров в виде изображения или видео, так и для создания моделей для последующего экспорта в Unity/UE/другие игровые движки.


Скачать: https://www.blender.org/download/

Список хороших аддонов: https://github.com/agmmnn/awesome-blender/

Магазин платных аддонов: https://blendermarket.com/

Подарок от анона: https://disk.yandex.ru/d/aW6oMKJrev1c6Q (самые популярные платные аддоны, ссылка актуальна на май 2023)

Сборник ссылок из старых тредов: https://anon.to/wBZdex



Начальное изучение

Не пытайся освоить Blender методом тыка! Это путь к бессмысленному страданию, в результате которого ты не будешь знать и сотой части реальных возможностей редактора. Оптимальным способом изучения являются видеоуроки на YouTube. При выборе уроков обязательно обращай внимание на версию Blender, используемого в видео - иногда там используются устаревшие версии, которые могут использовать различные способы и инструменты, ставшие неактуальными в нынешнем издании Blender. Обязательно посмотри несколько видео по знакомству с интерфейсом и устройством окон. Примеры хороших туториалов для совсем начинающих:

Английский:

- https://www.youtube.com/playlist?list=PL3GeP3YLZn5ixsnIOIx9tB4v6s-rsw48X

- https://www.youtube.com/playlist?list=PL3UWN2F2M2C8-zUjbFlbgtWPQa0NXBsp0

Русский:

- https://www.youtube.com/playlist?list=PLkxXQ3ugQK2PEUO9a2_FZMmXGXy83P4XN

- https://www.youtube.com/playlist?list=PLW-edvk8DPoAiurQIgT06jfR720tP3GFC


Углубленное изучение

Полноценное изучение инструмента невозможно без практики. Когда ты получишь базовые знания из уроков, то сразу приступай к созданию своих моделей с параллельным гуглежом непонятных моментов. Не рекомендуется начинать сразу со сложных объектов - оптимальнее идти от простого, постепенно повышая сложность. Хорошие объекты для обучения моделированию: пончик, чайник, наковальня, различная мебель. После этого можно переходить к более сложным объектам, таким как автомобили, танки, здания.


У меня вопрос

Перед написанием вопроса поищи в интернете - с вероятностью 95% этот вопрос давно известен и решён. Если же найти ответ не удалось, то задать вопросы по Блендеру можно в следующих местах:

- В этом ИТТ треде

- На реддите https://www.reddit.com/r/blenderhelp/

- На стековерфлоу https://blender.stackexchange.com/


Шапка: https://writeurl.com/HG7mAR4JWpjU96bL
Аноним 10/08/24 Суб 13:26:26 338638 2
>>338631 →
Так они делают то, что им говорят делать. РАБота есть РАБота. Как говорится, не нравится - у нас за забором очередь.
Аноним 10/08/24 Суб 13:27:33 338639 3
>>338637 (OP)
Пересоздал с правильной нумерацией, а то у вас уже обратный отсчет пошел
Аноним 10/08/24 Суб 14:46:15 338643 4
>>338639
Так збс, же откатились бы к 0 и поновой!
Аноним 10/08/24 Суб 15:05:50 338644 5
фыв.PNG 18Кб, 126x382
126x382
Так, я запутался!
Аноним 10/08/24 Суб 16:20:18 338646 6
>>338644
Что в программе - то и в блендаче!
Через одно место всё
Аноним 10/08/24 Суб 20:15:51 338653 7
Всегда есть возможность запилить правильный тред, но вы же не будете.
Аноним 10/08/24 Суб 20:43:09 338654 8
Пацаны сори за врыв, а по твердотелке на дваче ваще нихуя нет? Чето не нашел нихуя. У меня пару вопросиков по солидворксу
Аноним 10/08/24 Суб 23:23:47 338659 9
>>338644
редко кто внимательно перекатывает. Он у вас уже второй или третий юбилейный. Не нравится — перекати сам
Аноним 11/08/24 Вск 00:30:31 338661 10
image.png 205Кб, 1231x726
1231x726
Ребят почему фаска нормально не снимается?
Аноним 11/08/24 Вск 00:47:51 338662 11
>>338661
проверяй топологию и нормали
Аноним 11/08/24 Вск 01:04:13 338663 12
>>338662
спасибо анонче, нормали оказались вывернуты
сам пока не шарю
Аноним 11/08/24 Вск 01:56:24 338664 13
>>338659
Мне всë нравится, не хотел никого обидеть, лишь бы норм активность в треде была а шапка пусть хоть самая упоротая будет, похваще.
Аноним 11/08/24 Вск 12:32:59 338671 14
>>338615 →
>А нужна
Кому нужна? В таком лоуполи можно просто круг полупрозрачный запилить. Или если камеру вертеть надо, то просто натянуть френель на сферу, как тот анон сказал.
Аноним 11/08/24 Вск 13:54:10 338677 15
LJEiO0yH8c.gif 10077Кб, 2560x1417
2560x1417
fsJTFGwm2u.png 184Кб, 2054x962
2054x962
Привет, навасянил тут геонод, нужно что бы торосы ложились ровно по нормали, но они немного съезжают.
Как можно починить?
Аноним 11/08/24 Вск 15:42:22 338682 16
>>338677
Сам понял что хуйню наделал. Как вычислить нормаль после попадания поинта на сферу?
Аноним 11/08/24 Вск 15:59:17 338684 17
>>338637 (OP)
Оп-хуй, где ссылка на прошлый тред?!
Аноним 11/08/24 Вск 16:11:19 338685 18
Аноним 11/08/24 Вск 16:21:00 338686 19
Аноним 11/08/24 Вск 16:43:17 338687 20
image.png 49Кб, 803x540
803x540
>>338682
Примерно так. Аналог старого Transfer.
Аноним 11/08/24 Вск 17:03:03 338689 21
image.png 876Кб, 2550x1059
2550x1059
Для интереса проверил, да, работает. Для анимации не очень, дрожит.
Аноним 11/08/24 Вск 17:09:59 338690 22
>>338659
>Он у вас уже второй или третий юбилейный
Он уже восьмой юбилейный. Но тот, кого нельзя называть, мог бы и пофиксить косяки.
Аноним 11/08/24 Вск 17:24:49 338691 23
Ура мое в шапке, ураааа
Аноним 11/08/24 Вск 17:31:05 338692 24
>>338690
да просто при перекате вычитать, а не бежать скорее перекатывать, роняя говно
Аноним 11/08/24 Вск 17:51:47 338695 25
>>338692
Перекатывал не я, но бамплимит был неделю назад. Что мешало тебе перекатить правильно?
Аноним 11/08/24 Вск 18:02:00 338698 26
>>338695
1. То что меня тут не было я бываю я тут редко
2. То что уже кто-то на пердильной тяге поспешил и перекатил.
А как известно, последующие перекаты/параллельные модераторы обычно стирают.

В целом за всю жизнь треда, я перекатывал несколько раз. Именно внимательно и аккуратно, обновляя всю инфу. Ко мне какие вопросы? Имею право придираться. Тут полно тех, кто нихуя никогда не делал.
Аноним 11/08/24 Вск 18:07:51 338699 27
>>338698
Фикс. А то написал как пиздец.

1. То что меня тут не было. Бываю я тут редко.
2. То что уже кто-то на пердильной тяге поспешил и перекатил.
А как известно, последующие/параллельные перекаты модераторы обычно стирают.
Аноним 11/08/24 Вск 18:47:38 338700 28
>>338699
Я повторюсь. Если бы он заготовил перекат и сам добампал до лимита, я бы понял твои претензии. Но уже почти на 100 постов тред утонул до переката.
Тем более во всех последних были косяки. Если не нравится, задалбывай мочу, чтобы она шапку отредактировала, а не обвиняй человека, который и так сделал то, что никто не хотел.
Аноним 11/08/24 Вск 19:25:43 338702 29
>>338692
Ага, прям таки на тяге, прям вот на 499 посте полетел перекатывать. Что б чужих работ в шапку насрать. Ну а юбилейный так это уже традиция видимо. То что номер не правильно указал, тут да, виноват.
Аноним 11/08/24 Вск 19:37:16 338703 30
>>338702
Ну ок, про спешку я не прав, извини.
Но меня тут реально не было и неделя пролетела как день.

В следующий раз, если буду тут, перекачу сам, как полагается.
Аноним 11/08/24 Вск 19:39:09 338704 31
6c4b4427d2515e3[...].jpg 104Кб, 670x1191
670x1191
Посоветуйте курс по Blender от человека, который реально является 3D сеньором.
Мне советовали Kaino, но он никогда сеньором 3d-шником не работал.
Аноним 11/08/24 Вск 19:45:00 338705 32
>>338704
Тебе курс с моделированием или именно разбор блендера по деталям?
Аноним 11/08/24 Вск 19:53:59 338706 33
>>338705
Я хочу научиться моделировать, чтобы потом вкатиться на работу в геймдев (или еще куда-нибудь).
Аноним 11/08/24 Вск 20:04:16 338707 34
Аноним 11/08/24 Вск 20:10:10 338708 35
>Не рекомендуется начинать сразу со сложных объектов - оптимальнее идти от простого, постепенно повышая сложность
Это я сегодня. Думал после парочки простых туторов забацаю космический корабль, собрал красивых картинок, открыл блендер, минут 40 делал всякое 18+ с кубиком, заебался, встал, подошёл к окну, долго думал о смысле жизни и месте человека во вселенной.
Аноним 11/08/24 Вск 20:11:28 338709 36
>>338707
Спасибо.
Как думаешь, в какой сфере 3D вероятнее всего найти работу на удаленке?
Аноним 11/08/24 Вск 20:11:45 338710 37
>>338622 →
Так технически на пике все нормально сделано, не как в старфилде. Вопрос к тз и концептам.
Аноним 11/08/24 Вск 20:16:28 338711 38
>>338709
Если ты только вкатун, про работу можешь не думать ближайшие 1-2 года, дальше уже сам поймешь куда пристроиться.
Аноним 11/08/24 Вск 20:46:52 338712 39
>>338687
Спасибо добрый дядя! А я уже было полез искать как из двух позишенов вектор находить
Аноним 11/08/24 Вск 20:54:20 338714 40
Аноним 12/08/24 Пнд 01:24:31 338718 41
image.png 38Кб, 183x152
183x152
Он тут в тредах сидит?
Аноним 12/08/24 Пнд 02:10:30 338719 42
image.png 905Кб, 903x814
903x814
Как в режиме материал превью отключить в отражениях hdri, помню как то это делал, а теперь не могу даже загуглить.
Аноним 12/08/24 Пнд 12:43:56 338726 43
2024-08-1214-42[...].png 104Кб, 613x524
613x524
>>338719
Если не ошибаюсь
Аноним 12/08/24 Пнд 14:02:51 338730 44
Аноним 12/08/24 Пнд 14:20:15 338731 45
изображение.png 230Кб, 659x713
659x713
Ура я заригал
Аноним 12/08/24 Пнд 14:38:08 338732 46
изображение.png 375Кб, 655x829
655x829
изображение.png 271Кб, 519x784
519x784
Аноним 12/08/24 Пнд 17:38:31 338733 47
>>338730
Сколько на менторстве поднимаешь? Где одним разом купить клозет ремеш? Когда дрочешь, что бормочешь?
Аноним 12/08/24 Пнд 22:42:51 338736 48
17180040924240.jpg 878Кб, 1920x1341
1920x1341
Сколько нужно учиться чтобы делать такое?
Аноним 13/08/24 Втр 08:22:29 338743 49
>>338707
Вот только Найденов блендер онли для хайпа и заработка в ютубе использует
Аноним 13/08/24 Втр 08:26:12 338745 50
Зависит от твоей предрасположенности к хендпейнту, чувства вкуса. Но умений тут литерали на 1 курс по хендпеинту от хуйзов - пыль
Аноним 13/08/24 Втр 08:28:13 338746 51
image.png 1Кб, 256x50
256x50
>>338736
Зависит от многих факторов.
Твой ли эскиз будет, твой ли дизайн на нём, какой бэкграунд, умеешь ли рисовать.
Условно от нескольких тысяч часов с фидбэком и до бесконечности.

Капча говорит тебе «ВЛОЖ ВРЕМЯ И СИЛЫ»
Аноним 13/08/24 Втр 10:41:12 338751 52
Какие есть курсы по нодам в Блендере?
Аноним 13/08/24 Втр 11:52:22 338752 53
>>338745
>>338746
Хм ну я имею в виду именно скилл создать такие модельки, а покрас и цвет это вроде не сложно, я и так рисую немного.
Аноним 13/08/24 Втр 12:01:44 338753 54
>>338752
Такие модельки из 10 полигонов наверное на второй день изучения можно сделать.
Аноним 13/08/24 Втр 12:34:31 338755 55
>>338752
Модельки не проблема вообще.
Осваиваешь Блендур месяцок, лепишь простое по урокам. Затем лепишь модели за день. Сложность тут именно в эстетике, в балансе углов и полигонов, в оптимальной развёртке и покраске. В запечке карт.

Модель выглядит хорошо, потому что в ней все аспекты хороши, начиная с дизайна ножика.
Аноним 13/08/24 Втр 15:49:35 338765 56
>>338674 →
>Швов как можно меньше должно быть
Смысл?
Не будет швов будут потяги уебанские.
Аноним 13/08/24 Втр 17:45:10 338770 57
>>338765
>потяги
Между «1 шов на персонажа» и «шов на каждый едж» есть целый спектр возможных плотностей швов, вот напоимео у того робота можно шов на лезвии катаны всего один ебануть - по режущей кромке - и нихуя потяг не будет
>зачем
Чтобы не было видно швов на модели, очевидно же
Аноним 13/08/24 Втр 17:47:46 338771 58
>>338770
>Чтобы не было видно швов на модели
У тебя часто видно швы на модели или где?
Аноним 13/08/24 Втр 17:55:18 338772 59
>>338771
Если швы не видно в блендере/сабстенсе/мармосете - не значит что их не будет видно в движке
Аноним 13/08/24 Втр 18:00:07 338773 60
>>338772
Хуя ты спизданул, ну если швы хуярить на открытые места то может и видно

С предыдущеим утверждением что швов как можно меньше я согласен
Аноним 13/08/24 Втр 18:04:41 338774 61
>>338773
Ну так на работе дохуя швов на открытых местах, если бы их там не было - я ничего не написал бы
Аноним 13/08/24 Втр 18:22:01 338777 62
изображение.png 1220Кб, 1005x928
1005x928
Пробные рендеры
Аноним 13/08/24 Втр 18:22:16 338778 63
1719251178540713.gif 3059Кб, 540x304
540x304
А где Шпурик, если сввоего демона допилил, то небось уже в близе артлидит?
Аноним 13/08/24 Втр 21:43:14 338783 64
>>338778
руку сломал, две недели стримит с гипсом
Аноним 13/08/24 Втр 21:43:58 338784 65
>>338777
презентация уже лучше чем у меня
Аноним 13/08/24 Втр 23:21:50 338788 66
main.png 4258Кб, 1920x1920
1920x1920
>>338777
тык, нормальный рендер, вдруг в шапку попадет. Жесть устал от этого робота, буду дальше шлем делать
Аноним 13/08/24 Втр 23:22:36 338790 67
>>338784
А покажи как у тебя? Мне все говорят что рендеры красивые, но я ощущаю себя как будто всех наебываю, пушто ничего сложного не делал, и воще срань какаято имхо
Аноним 13/08/24 Втр 23:28:36 338792 68
>>338783
Дрочил активно на своих всратых ельфиек?
Аноним 13/08/24 Втр 23:54:41 338796 69
Screenshot557.png 921Кб, 672x1082
672x1082
Аноним 14/08/24 Срд 01:23:06 338799 70
Аноним 14/08/24 Срд 01:52:38 338800 71
>>338799
Выглядит как оскуфевший Пушной
Аноним 14/08/24 Срд 09:45:57 338809 72
>>338796
О, это ты. Да норм же рендеры, ну ноооорм. Не хуже моих, имхо. Свет есть, все видно. У тя просто текстуры более туновые, меньше деталей в них, поэтому как пластик выглядит местами, но свет то хороший
Аноним 14/08/24 Срд 11:18:26 338811 73
>>338796
Тут кстати пишут шо ты стримишь где то, дай ссылку пожожта, интересно
Мимосамураелошадееб
Аноним 14/08/24 Срд 12:33:58 338813 74
>>338811
Вообще, напиши мне в телеге efforya. Мне было бы интересно повозиться со сценой для рендера под органику, смогу ли я сделать покрасивше. Может по сотрудничеству договоримся, мне бы хотелось иметь связи с художниками-концептерами
Аноним 14/08/24 Срд 20:09:32 338824 75
>>338796
Норм рендер, мне нравится. Хотя то сколько времени ты потратил на эту модельку пугает
Аноним 14/08/24 Срд 20:35:57 338827 76
>>338824
эту я 5 недель делал после работы
Аноним 14/08/24 Срд 20:45:31 338828 77
>>338827
Чет сомневаюсь, я точно в прошлом году эту модельку видел и как ее в блендер треде обсуждали.
Аноним 14/08/24 Срд 20:52:16 338829 78
>>338828
ты костяную бабу видел
Аноним 14/08/24 Срд 22:32:37 338832 79
>>338743
Последние модельки для своей конторы он делал в блендере это факт. Я почти все его стримы смотрю, он говорит что из-за кризиса дохуя спецов поувольняли, вкатунам найти работу почти нереально, а ему проще продавать курсы, чем работать на дядю. А еще у него большой преподавательский опыт, для новичка самое то.
Аноним 14/08/24 Срд 22:32:42 338833 80
>>338827
Кем работаешь, грузчиком?
Аноним 14/08/24 Срд 22:53:48 338834 81
Аноним 14/08/24 Срд 23:05:31 338835 82
>>338834
Красава, продолжай. 3д хуйня бесперспективная.
Аноним 14/08/24 Срд 23:14:50 338836 83
image.png 2874Кб, 2058x1272
2058x1272
image.png 2658Кб, 2016x1269
2016x1269
image.png 2936Кб, 2042x1267
2042x1267
image.png 982Кб, 926x1123
926x1123
Бля, стараюсь избегать двощей по возможности (без обид), но с таким деликатным вопросом мне больше некуда обратиться

Какого хуя может быть такой уебищный шейдинг на модели? Внимание на руки и ноги: на них швы, которые в игровом движке не видно, текстура сделана так, что она плавно перетекает с одного острова UV на другой. Тон кожи везде на открытых участках тела одинаковый.

НО при импорте в блендер мы имеем, что по границе шва резкие переходы, в случе рук это резкое затемнение, в случае бёдер это какой-то пердолинг шейдинга.

Я выворачивал фейсы по 100 раз, рекалькурировал нормали, убирал дубли, чекал оверлаппинг, что я ещё мог упустить?
Аноним 15/08/24 Чтв 00:17:41 338837 84
Аноним 15/08/24 Чтв 00:39:41 338838 85
изображение.png 21Кб, 275x324
275x324
>>338837
Попробуй пикрил колорспейс поставить в ноде, цмок
Аноним 15/08/24 Чтв 00:44:49 338839 86
изображение.png 186Кб, 393x385
393x385
изображение.png 246Кб, 456x413
456x413
>>338838
(То же самое поставь на рафнесе и металике. Если у тебя не пбр пайплайн, то поэкспериментируй с другими колорспейсами, может поможет. На пикрилах до - после на моем примере)
Аноним 15/08/24 Чтв 01:11:43 338840 87
164809651213255[...].jpg 54Кб, 511x512
511x512
>>338836
>Бля, стараюсь избегать двощей по возможности
Но как только обосрался, сразу приташился на двощи, что бы тебе помогли?
Аноним 15/08/24 Чтв 05:18:27 338841 88
15A4E9EF-5228-4[...].mov 12287Кб, 1280x720, 00:01:03
1280x720
Аноним 15/08/24 Чтв 06:23:54 338842 89
>>338836
Ноды покажи, деб. Ты либо обжектспейс с тангентспейсом перепутал, либо вообще сразу текстурку в нормаль воткнул.
Аноним 15/08/24 Чтв 08:15:00 338843 90
>>338829
Нет, я видел именно эту модель которую обсуждали мол там лук не такой, чешуйки на броне не те и прочую хуйню.
Аноним 15/08/24 Чтв 10:43:58 338846 91
image.png 1695Кб, 1329x1155
1329x1155
image.png 2739Кб, 1866x1165
1866x1165
>>338838
>>338839

Этот помог, сэнкс

Результат не идеален, но теперь цвета хотя бы как в движке
Аноним 15/08/24 Чтв 10:47:06 338847 92
>>338846
Вторую половину поста потерял

Пробую водить кластером UV по текстуре, и вижу, что эта часть руки всё ровно темнее, т.е. если захуячить например развертку руки поверх развертки плеча, то тон кожи на руки всё ровно будет темнее, хотя казалось бы, там одна и та же текстура

Похожу ещё что-то надо подправить
Аноним 15/08/24 Чтв 11:10:22 338848 93
>>338836
нормал мапе отключи цвет, поставь non-color
Аноним 15/08/24 Чтв 18:43:19 338849 94
Гребаная логика.
Кидаю кубик выставляю вместо дефолтного размера в 2 раза меньше.
Вешаю модификатор array.
Выставляю 10 штук и дельту в 2 миллиметра.
Печатаю на принтере.

Кубики плывут относительно ног целевой микросхемы.

Внезапно ! Нужно было привести scale объекта к 1.

Сделано программистами для программистов.
Это про блендер.
Аноним 15/08/24 Чтв 19:17:12 338850 95
>>338849
>Внезапно ! Нужно было привести scale объекта к 1.
>очередной нюфажный вскукарек
Аноним 15/08/24 Чтв 19:22:09 338851 96
>>338850
Анон, ты бы лучше за логику пояснил, а то не совсем ясно кто из нас двоих ньюфаг.
Аноним 15/08/24 Чтв 19:49:21 338852 97
>>338849
Еще геоноды чувствительны к скейлу, от "сделалось почти моментально" до "перезагружай комп через кнопку на системнике"
Да вообще можно это говнософт часами разъебывать, но потихоньку привыкаешь говно кушать
Аноним 15/08/24 Чтв 19:51:33 338853 98
>>338851
Тут нет логики, тут есть "сделай в точности по туториалам и со временем привыкни к ебанутости" Что пиздец как бесит, когда есть опыт в норм софте, те в любом другом но не блендере
Аноним 15/08/24 Чтв 20:17:15 338854 99
>>338853
Да не преувеличивай, в блендере нет нихуя уникального, в каждой среде есть свои заёбки.
Аноним 15/08/24 Чтв 20:26:00 338855 100
изображение.png 166Кб, 655x786
655x786
изображение.png 135Кб, 755x749
755x749
изображение.png 88Кб, 638x598
638x598
изображение.png 104Кб, 703x710
703x710
Первая попытка в скульптинг головы. Решил не финалить, тк много косяков на низком полигонаже сделал, на высоком их уже править тяжко, проще заново начать. Советы - мнения?
Аноним 15/08/24 Чтв 21:31:00 338856 101
>>338851
>ты бы лучше за логику пояснил
Ну погугли за скейл, почитай хелп.
Если с более менее сложной работой соприкоснёшься поймешь зачем это нужно.

в майке вроде так же
Аноним 15/08/24 Чтв 21:44:02 338858 102
>>338855
Какой был реф? Учиться делать бошки без рефа самая непродуктивная затея.
Аноним 15/08/24 Чтв 23:24:55 338860 103
>>338858
Без конкретного рефа, просто куча разнообразных голов. Я скорее пытался по формам костей - мышц попадать. С рефом конкретного лица будет продуктивнее?
Аноним 15/08/24 Чтв 23:38:41 338861 104
Аноним 16/08/24 Птн 03:28:04 338862 105
17208754490440.webp 42Кб, 720x960
720x960
Беда пришла, откуда не ждали.

Как сделать из отрендеренных кадров анимации один видеоролик без лишнего мозготраханья?

Или надо было анимацию сразу рендерить в видео? Как?
Аноним 16/08/24 Птн 05:36:33 338863 106
>>338854
Конечно в каждой есть, но в блендере количество этих заебок сверхестественное
Аноним 16/08/24 Птн 05:38:36 338864 107
>>338862
>из отрендеренных кадров анимации один видеоролик без лишнего мозготраханья?
Можешь анимацию по кадрикам в ФШе сложить, или может в Давинчи ресолве или в абобе премьер
Аноним 16/08/24 Птн 06:37:00 338865 108
CwjcRzyukV.mp4 2309Кб, 2560x1416, 00:00:07
2560x1416
>>338689
Отлично работает даже для не идеально зеркального меша, еще раз спасибо
Аноним 16/08/24 Птн 08:04:46 338866 109
>>338864
Короче, придётся учить ещё одну программу. Пиздец.
Аноним 16/08/24 Птн 08:44:59 338867 110
Пачаны, а как в Иви заставить источник освещения не источать свет, а только тени отбрасывать?
А еще можно ли сделать для разных мешей отдельные ворлд ноды? ну чтобы усилить падающие тени на одних объектах, а на других врубить падающие тени с других источников, или просто интенсивность ослабить
Аноним 16/08/24 Птн 08:56:37 338868 111
image.png 63Кб, 886x495
886x495
image.png 35Кб, 305x307
305x307
Пиздец алиса пиздаболка, какие еще нормали у источников освещения?
Аноним 16/08/24 Птн 08:57:38 338869 112
>>338866
Там учить полторы минуты, можешь учить как в композере блендера видио собирать
Аноним 16/08/24 Птн 09:02:57 338870 113
>>338851
Логика простая: все трансформы должны оставаться в родной программе, а на экспорт приводи всё в дефолт. Любого софта касается. Потому что хз как там что где реализовано и что может произойти. Вот у тебя и произошло.
Аноним 16/08/24 Птн 09:17:42 338871 114
Вот бы в блендере можно было группу объектов выделить, нажать галочку запечь тени и из сайклса перенести это покрывало из теней в иви, и чтобы ноды туда можно было подрубить с разными ползунками, чтобы выкручивать их как хочется. Разве я многого прошу?
Аноним 16/08/24 Птн 09:18:22 338872 115
>>338869
Спасибо, попробую композер
Аноним 16/08/24 Птн 09:41:04 338873 116
Screenshot8.png 1080Кб, 912x713
912x713
Screenshot9.png 693Кб, 814x578
814x578
Screenshot10.png 773Кб, 930x520
930x520
Screenshot6.png 659Кб, 717x295
717x295
Хоть ты тресни нет падающих теней в иви. Пик 4 как должно быть
Аноним 16/08/24 Птн 09:52:05 338874 117
image.png 1025Кб, 1560x888
1560x888
>>338873
У всего есть падающие тени, но у листочков нет теней, хотя в настройках все збс
Аноним 16/08/24 Птн 10:08:45 338876 118
>>338862
ffmpeg тебе в помощь. Сам использую. Копируешь в папку с рендерами батник и запускаешь.
Аноним 16/08/24 Птн 10:16:25 338877 119
>>338871
В блендере реализована хорошая штука для написания аддонов, вот как в фотошопе- запись экшенов, можно выполнить ряд нужных действий, открыть шаблон аддона, там их куча всяких разных, и сделать все что тебе нужно. Я в код могу чуть более чем ни как, с помощью нейронки, сделал себе аддон с простыми функциями но что б их выбрать нужно было по куче вкладок лазить а я привык работать в фул окне, теперь все эти нужные штуки в 1 окне, довольно урчу.
Аноним 16/08/24 Птн 10:42:50 338878 120
СуслесШелест.png 3786Кб, 1920x1080
1920x1080
ИвиГдеМоиТени.png 3911Кб, 1920x1080
1920x1080
>>338873
>>338874
Короче я нашел падающие тени, оказалось надо в ОПАСИТИ! ставить альфахача, чтобы отбрасывались тени, хотя тени на ползнунок ниже, ну хуй с ним, пытаюсь вырендерить:
1 пик: Есть шелест теней по осенней листве, вот эта вся вибрантность прикольная
2 пик: падающие тени в иви...Блестяще блять
Мне конечно приходит в голову отдельно снять видосик с листвой, и отдельно с тачкой, а потом это наложить друг на друга, (как композить, можно ли в блендере такое накомпозить, как печь хитровыебанно всю сцену я неебу, и блять о5 искать тонны видосов на тубе, чтобы потом такой же обосрамс получить, в очередной раз, ну блять пиздц) но я ведь твикать хочу, искать в полноценной сценке

До этого в суслесе делал 1твик - ждешь несколько секунд, охуенно. Подумал ну блять окей сделаю макет облегченной сценки, как листву частицами добавил - та же лагучесть как с тачкой на 2ляма хаотичных трианглов (vs макет на 100к квадов

Вот как? Пойду хуй пинать ставить k-суслес всякие другие рендерхуйни на блендер...Сизифов труд, в конце вангую обосрамс это же БЛЕНДЕР БЛЯТЬ ЛУЧШИЙ СОФТ
Аноним 16/08/24 Птн 10:44:25 338879 121
>>338877
Я по блендерской пирамиде маслоу ещё не дошел до лакшри жизни с омарами, мне бы чтоб база получалась а не вот это все красноокое, но за ярлычек в мозг спасибо, как нибудь руки дотянутся наверно
Аноним 16/08/24 Птн 10:47:02 338880 122
>>338878
Ну так в чем проблема? Делишь сцену на объекты\ планы, рендеришь по отдельности, в комозе собираешь, если в блендере для тебя сложно, то качай афтер- смотрии полтора видоса- композь на изи
Аноним 16/08/24 Птн 10:53:14 338881 123
>>338880
Мне не подходит афтер пока окончательно не отчаялся потому что я хочу твикать. А есть какие-то полноценные курсы по блендеру где упор делают на композинг? И вот то про что ты сказал? Я смотрел 3 курса от Кайно домик\уфо\мех там раздельного такого не было
Аноним 16/08/24 Птн 11:55:04 338882 124
>>338881
Cinematic Lighting In Blender, например, но там больше про работу со светом, или загугли композ в блендер, видосов дохуище
Аноним 16/08/24 Птн 12:41:50 338883 125
>>338836
>>338846
Затвердел писик от скриншотов... вот бы самому рисовать тяночек красивых
Аноним 16/08/24 Птн 13:57:54 338884 126
изображение.png 297Кб, 852x581
852x581
День практики 2, получается. Все еще жопа, но на этот раз быстрее
Аноним 16/08/24 Птн 16:52:23 338885 127
>>338874
>щадоумод нон
>а где
Сук, пернул с тебя.
Аноним 16/08/24 Птн 16:56:54 338886 128
>>338878
>БЛЕНДЕР БЛЯТЬ ЛУЧШИЙ СОФТ
Ну да, софт виноват, а не макака на вкатуне, которая базовых основ триде графики не понимает, вроде заполняющего света в риалтайм движках или прозрачности в пафтрейсинге.
Аноним 16/08/24 Птн 17:07:50 338887 129
>>338884
>Все еще жопа, но на этот раз быстрее
Попытайся не быстрее делать, а просто корректно. Корректно анатомически, либо стилизованно.
Аноним 16/08/24 Птн 18:00:37 338889 130
И шейдер убери который говно прячет, нас не наебешь, сами так делали
мимо
Аноним 16/08/24 Птн 20:08:28 338893 131
>>338889
Наоборот же блестящий - шоб все видно было, не?
Аноним 16/08/24 Птн 23:33:34 338895 132
Аноним 17/08/24 Суб 00:27:36 338897 133
>>338895
Спосибо, начну делать. <3
Аноним 17/08/24 Суб 10:07:50 338905 134
image.png 164Кб, 930x939
930x939
image.png 2026Кб, 1792x1024
1792x1024
На cgtrader'е появились задания по 130 баксов.
Делать модельки по рисункам галлюционирующей нейросетки. Потом свои модельки ещё и продавать можно.
Налетайте.
Аноним 17/08/24 Суб 10:17:56 338906 135
А, на счёт 130 баксов напиздел - у меня множитель x1.45. Сколько на самом деле сами считайте
>>338905
Аноним 17/08/24 Суб 10:35:07 338907 136
>>338905
5 дней на выполнение, нет возможности вывести - да ну его нахуй
Аноним 17/08/24 Суб 11:09:39 338908 137
Screenshot407.png 1959Кб, 1090x1051
1090x1051
Аноним 17/08/24 Суб 11:15:26 338909 138
>>338907
На пейпал вывожу. Но хз чё там с россией, да. Я - съебнувший
Аноним 17/08/24 Суб 12:07:45 338910 139
>>338905
Пошло активное собирание баз...
Аноним 17/08/24 Суб 13:24:05 338911 140
>>338910
Баз?
Тренируют нейросетки делать модельки. Скоро нам с вами пизда и я этому способствую ))0) Присоединяйся
Аноним 17/08/24 Суб 15:53:18 338912 141
Аноним 17/08/24 Суб 15:57:25 338913 142
>>338909
И за сколько ты эту хуйню моделишь? Что-то 130 баксов звучит совсем убого, если ты тратишь больше 10 часов.
Аноним 17/08/24 Суб 16:04:59 338914 143
>>338913
Хуйню на 130 баксов я ещё не брал. Но был кайяк за 87 баксов, думаю, за часа 4-5 справился.
Там ещё есть раунды, когда модеры тебе говорят чё надо исправить и в случае с кайяком даже первого раунда не было, сразу приняли.
Но иногда ебут за какую-то хуйню и это блядь бесит.
Аноним 17/08/24 Суб 16:11:16 338915 144
изображение.png 79Кб, 430x412
430x412
Потихоньку помаленьку
Аноним 17/08/24 Суб 16:20:31 338916 145
Аноним 17/08/24 Суб 16:39:43 338917 146
>>338916
Это четвертая попытка в скульпт головы в моей жизни, если ты об этом, так что почти с нуля, дыа.
Или ты о том с чего я конкретно тут начинал? Со сферы, так шо тоже с нуля, получается.
Но это упражнение именно на понимание плоскостей в черепушке, и я очень много накосячил, но надо я так полагаю штук сто их сделать - тогда будет сильно лучше
Аноним 17/08/24 Суб 18:14:02 338919 147
>>338911
>Тренируют нейросетки делать модельки
Да, чтобы натренировать сеть нужен огромный дата сет. Вот сейчас лохи лоускильные подорвуться делать говно на котором будет обучаться нейросеть, в надежде отомстить поднасрать крутанам, но в итоге соснут сами, а крутаны как были так и будут.
Аноним 17/08/24 Суб 19:17:31 338920 148
MDlolGjSSL.png 1522Кб, 2560x1417
2560x1417
>>338912
Не знал что такое есть, круто.

Правда у них снапа к поверхности нет, это уже надо ручками подрочить.
Хотел быстренько гляну че там а там....
Аноним 17/08/24 Суб 20:19:37 338921 149
1723167376513909.jpg 672Кб, 3553x2496
3553x2496
>>338905
Блядь как же я люблю ебаный технологический прогресс.
На сцене модный гомопидер в обтягивашщих джинсах и водолазке втирает гоем ахуенную сиге презентацию, как там компухтер бороздит просторы большого театра.
А за кулисами бедные индусы вилками вычищают говно за пожрать, что эта ебаная говнотехника выдавала хотябы минимальный результат.
Каким же тупым гоем нужно быть, что бы верить в инфоциганство силиконовой кременвой долины.
Аноним 17/08/24 Суб 20:45:05 338922 150
>>338921
Тож уже не верится что аи будет второй революцией типа инета
Аноним 17/08/24 Суб 20:45:57 338923 151
>>338905
Кстати хотите прекол, когда кабанчик дает вам техзадание у него в его горшочке, такая же картинка как выдает калронка. Ну ёбта там типа колесо из карбона, и такая вот хуйня блестящая и типа дисковые тормоза и все такое. При том, что нихуя не все эти представления в общиш картинку не складываются и вым нужно из этого кала, хоть что-то похожее на реальность выкакать.
т. более 10 лет работаю накольщиком, и этой хуйни наслышался предостаточно
Аноним 17/08/24 Суб 20:53:41 338924 152
изображение.png 212Кб, 617x616
617x616
изображение.png 69Кб, 489x437
489x437
изображение.png 78Кб, 484x450
484x450
изображение.png 102Кб, 365x460
365x460
изображение.png 112Кб, 554x596
554x596
Третий день анатомической практики, получаеца. Сколько же я еще продержусь?
Аноним 17/08/24 Суб 20:58:11 338925 153
>>338923
Ты сейчас описал обычную работу по концептам, наброскам.
если что, то даже работая по чертежам тебе нужно будет разбиваться, искать рефы и выкатывать что-то похожее на реальность хочешь верь хочешь нет, но даже на это не все способны
Аноним 17/08/24 Суб 21:00:13 338926 154
>>338924
> Сколько же я еще продержусь?
Можешь сразу бросать, если у тебя такие мысли.
Аноним 17/08/24 Суб 21:07:24 338927 155
>>338926
Типа лучше не знать ничего, чем знать немного, такая у тебя позиция?)
Аноним 17/08/24 Суб 21:11:37 338928 156
>>338925
>Ты сейчас описал обычную работу по концептам, наброскам
На хорошем наброске понятна идея, на хорошем концепте ясны и формы и обьемы.
Ну блядь если тебе в каеф, я тебя не держу, зарабатывай свои 130 далларов, за 130 часов ковыряния говна вилкой. Почти как в киберпанке.
Аноним 17/08/24 Суб 21:16:23 338929 157
>>338928
Чо ты подорвался то лол. Не в ту сторону воюешь.
не все концепты и наброски хорошие анонче, тебе даже могут дать кривые чертежи в которых сам будешь разбираться
Аноним 17/08/24 Суб 21:25:06 338930 158
>>338929
Ну покожи мне калцепты типо этого >>338905
Причем если ты получаешь набросок, то он и выглядит как набросок.
Понятно что в нем идея, но что весь реализм и всю хуйню тебе нужно делать.
Мейрокаловое говно, в свою очеред блестит карбонок и у кабанчика может сложится впечатление, что там все дохуя круто и реалистично и тебе нужно кликнуть 3 раза в блендере, что бы это чудо конвертировалось в модельку, он бы сам кликнул, но не знает как блендер запустить.
Вообщем если ты не понимаешь, в чем проблема моделить по нейроговну, в будущем еще узнаешь.
Мне люди так же регулярно приносят говно и хотят что бы я им его на анус наколол. Когда я говорю, что тут часа 3-4 только на дополивание картинки нужно, у них рвется шаблон, ведь вот он уже готов, на бумаге, ахуенный.
Аноним 17/08/24 Суб 21:31:52 338931 159
>>338930
В прошлом треде посмотри, концепты по блейму.
Аноним 17/08/24 Суб 21:47:18 338933 160
>>338931
Которые он вам не нихуй рисовал, для какого-то невышедшего фильма?
Аноним 18/08/24 Вск 10:33:54 338935 161
image.png 418Кб, 400x585
400x585
>>338930
>Ну покожи мне калцепты
На держи концепт не бездушной нейросети, а уважаемого художника. Я лучше пару рефов открою и додумаю дизайн сайфай велосипедной звездочки, чтобы он вписывалась в общий композ, чем пикрил турбину. Или на что ты там ныл? Карбоновая шина, ну блять тебя не должно это ебать тут уже для сеттинга другие люди будут допердоливать, по рельсам оно хуярит на нейроквантозалупической тяге или резиной черкаши оставляет на жирной теле твой мамки.
Аноним 18/08/24 Вск 12:42:26 338940 162
>>338935
Так это скетч, а не концепт...
мимо
Аноним 18/08/24 Вск 13:14:18 338941 163
>>338935
>пикрил турбину
На пикриле нет турбины. Это шнековый магазин за спиной, хоть и в видении хуйдожника.
Аноним 18/08/24 Вск 13:35:36 338943 164
>>338935
Сейчас бы концепт из игры 1998 года приводить в пример.
Аноним 18/08/24 Вск 13:51:50 338944 165
Мне на одной из прошлых работ вообще не давали концептов, сначала давали, потом перестали, типа ты и так охуенно делаешь, делой. Кинули какой-то реф и все, "чтобы как то вот так было короче".
выгорел на этой хуйне, не привык жаловаться или слать нахуй. Расстались на нормальной ноте, недавно предлагали еще поработать
Аноним 18/08/24 Вск 14:33:37 338945 166
>>338924
Малаца, ебашь дальше. Чтоб хуй не стал вялым на 3д, слепи простенькую модельку или монстра чисто покайфовать от лепки, чтоб не было выгорания.
Аноним 18/08/24 Вск 14:44:51 338946 167
Нейро рефы гавно
Аноним 18/08/24 Вск 14:45:09 338947 168
>>338946
Нейрорефы не гавно
Аноним 18/08/24 Вск 15:10:15 338948 169
изображение.png 145Кб, 428x694
428x694
>>338945
Пасиба, да, планирую неху сделать в ближайшее время

День четвертый, кстати
Аноним 18/08/24 Вск 15:33:34 338949 170
>>338935
Нейрошиз, оказался клавнам с обосраными партянками и позорит себя у всех на виду. Никогда такого не было и вот опять.
Аноним 18/08/24 Вск 15:48:51 338950 171
>>338941
Вот видишь, даже не понятно что это
Аноним 18/08/24 Вск 15:52:46 338952 172
>>338950
Бля чел надо быть продвинутым в какую-то не ту сторону чтобы видя пулеметную ленту идущую в гига бак на спине подумать что это сраный вентилятор крутится в жаркий летний день.
Аноним 18/08/24 Вск 16:24:59 338954 173
>>338952
Бля, чел, это очевидный охлад движка, который крутит пулемет.
Аноним 18/08/24 Вск 16:28:31 338955 174
>>338954
Че? Прямоугольная лента крутит бак на спине и это как-то пулемет охлаждает? Нахуя там чему-то вообще крутиться?
Аноним 18/08/24 Вск 16:35:14 338956 175
>>338955
Проигрываю с этого сорт оф СПГС

мимо
Аноним 18/08/24 Вск 16:38:49 338957 176
>>338955
Там движок, он крутит пулемет и кулер. Еще там батарея и магазин.
Аноним 18/08/24 Вск 16:43:31 338958 177
>>338957
Какой нахуй кулер? Миниган он и крутится для охлаждения потому что стреляет только 1 ствол за раз, таким образом перегрев распределяется равномерно по стволам. Ты зачем холодильник в миниган засунул?
> Еще там батарея
Чтобы пулемет патронную ленту жевал не нужны батарейки никакие.
Аноним 18/08/24 Вск 16:46:15 338959 178
Есть такая функция трансфер шейпкей, там прямо в подсказке написано, что нужно выделить другой меш.
Ну вроде всё логично. Выделяю другой меш с шифтом. Жму трансфер шейпкей. Он добавляется. Но нихуя не работает. Шейпкей, который добавился не меняет геометрию.

Ну ладно думаю может я что-то не понимаю, посмотрю видос, куда жать. Ввожу Transfer Shape Keys и буквально все видосы про какие-то аддоны. Это просто нездоровая ситуация. Я не хочу ставить ни какие аддоны, чё я не так то делаю. Функция вроде есть, но как она работает непонятно.
Аноним 18/08/24 Вск 17:03:54 338960 179
>>338958
Батарея нужна, чтобы стволы крутились. Охлаждение нужно движку, который их крутит. Потому что этот фантастический миниган стреляет 100500 (наверное) выстрелов в секунду.
Аноним 18/08/24 Вск 17:10:54 338961 180
>>338960
У минигана ирл 6к выстрелов в минуту скорострельность без батареек и лишних охлаждений. Там воздушное охлаждение, в этом смысл всех дырочек в конструкции.
Аноним 18/08/24 Вск 17:18:14 338962 181
BicycleTest.png 87Кб, 521x459
521x459
>>338961
Для начала попробуй велосипед нарисовать, а потом рассуждай о дырочках в конструкции.
Аноним 18/08/24 Вск 17:25:32 338963 182
>>338962
Это че за маневр такой
Аноним 18/08/24 Вск 17:46:07 338966 183
>>338961
>без батареек
Ирл миниган обычно закреплен на борту и запитан от бортового аккумулятора. И на рисунке не он, а что-то похожее, которое может иметь другие характеристики.
Аноним 18/08/24 Вск 17:50:02 338967 184
изображение.png 432Кб, 1254x591
1254x591
Суко сплошные виндизели получаются, да чтожтакое
Аноним 18/08/24 Вск 18:04:20 338968 185
>>338963
Такой, что с этого специалиста по дырочкам и пропеллерам весь тред проигрывает.

>>338966
В масс-культуре эту "незначительную" деталь всегда упускают, и миниган запитывается жидким пафосом.
Аноним 18/08/24 Вск 18:04:36 338969 186
>>338966
Есть пехотная маленькая версия которую в руках таскают. Очевидно что это скорее всего она.
Аноним 18/08/24 Вск 18:12:46 338970 187
>>338969
Фотки показать можешь?
Аноним 18/08/24 Вск 18:23:01 338971 188
.png 38Кб, 333x485
333x485
.png 139Кб, 309x259
309x259
.jpg 55Кб, 800x444
800x444
.png 56Кб, 367x822
367x822
>>338970
Пулеметы с вращающимися стволами кто только не делал, тем более что это арт к мгсу где примерно 80-е.
Аноним 18/08/24 Вск 18:29:30 338972 189
image.png 12Кб, 591x105
591x105
>>338971
А теперь целиком покажи во время использования, где моторчик виден.
Пик3 вообще с какой-то конференции пушкодрочеров. Слышал, что они даже шотганы шестиствольные делают у себя в гаражах. Но поскольку вращение рукояти приравнивается к нажатию на спусковой крючек, то такое ружо не является автоматическим и его можно легально хранить у себя в доме.
Аноним 18/08/24 Вск 18:39:28 338973 190
>>338967
Блять ты ведешь себя как сам знаешь кто, сделай себе отдельный тред "вкатываюсь в 3д, буду срать своими потугами итт" как все нормальные аноны (а не как сами знаете кто), не расползаясь по все доске своим вниманиеблядством.
Аноним 18/08/24 Вск 19:15:21 338975 191
>>338973
Я тоже запрещаю постить здесь свои работы РЯ! Тут можно обсуждать только пропеллеры минигунов!
На самом деле а чем плохо, если вкатун тут показывает чо он сделал? Я сам себя вкатуном считаю, несмотря на многолетнее сидение итт. Но читая всю эту хуйню набираюсь советов мудрых и скилл прокачиваю.
Аноним 18/08/24 Вск 19:15:22 338976 192
Screenshot424.png 136Кб, 323x446
323x446
>>338935
Это едзи сикава, люди ради его артов игры серии Метал Гир покупают. Если какая-то тридемакака не захочет по его артам работать то полетит впезду с работы, таких как ты очередь.
Аноним 18/08/24 Вск 19:16:16 338977 193
>>338950
Тебе непонятно потому что ты не знаешь что такое шнековый магазин, идиот.
Аноним 18/08/24 Вск 19:48:33 338978 194
>>338975
>работы
Это не работы, это стадики, випы, хуипы, наброски, скетчи, тамбнейлы и прочее, как хочешь называй, это не работы.
Аноним 18/08/24 Вск 19:50:25 338979 195
>>338973
Пройди нахуй, вахтер ебаный
>>338967
Продолжай постить
Аноним 18/08/24 Вск 19:57:22 338980 196
>>338976
Ну это наброски к игре столетней давности, тогда всё проще было. Сейчас скорее по жопе получит артдир, отправивший макаке такой концепт.
Аноним 18/08/24 Вск 20:03:27 338982 197
leonardo.osnova.jpg 277Кб, 1144x856
1144x856
>>338971
Ладно, я не так хорошо разбираюсь.Может ты и прав.
Нашел такое фото предка минигана, думаю художник им и вдохновился.
Аноним 18/08/24 Вск 20:08:30 338983 198
main-qimg-6f92f[...].jpg 80Кб, 800x338
800x338
>>338980
Каждой второй игре требуется Хеви-Терминатор с миниганом.
Но тогда и сейчас игрокам похуй на моторчик и источкик патронов, куда важнее пафос.
Аноним 18/08/24 Вск 20:09:54 338984 199
>>338980
Сейчас не лучше дела обстоят.
Тебе дают подобный скетч и рефы, и ты хуришь, потом в процессе все меняется потому что В 3Д ЕТО ПО ДРУГОМУ ВЫГЛЯДИТ! Проще дрочить тебя, чем ебать мозги концептеру который дороже обходится
Аноним 18/08/24 Вск 20:18:11 338986 200
>>338982
Это не предок, а автоматическая противотанковая пушка от штурмовика A-10, лол
Аноним 18/08/24 Вск 20:20:47 338987 201
8o5jbw1t39m51.jpg 33Кб, 460x581
460x581
>>338986
Хотя нет, я ошибся. Вот она
Аноним 18/08/24 Вск 20:33:18 338988 202
>>338986
M61 было подписано.
Аноним 18/08/24 Вск 20:38:09 338989 203
Gatlinggun.jpg 46Кб, 600x491
600x491
>>338982
>предка минигана
Пчел. Пикрил предок минигана. И оно стреляло только когда солдат ручку сбоку крутит. Но через полтора века солдата на электромотор заменили.
https://ru.wikipedia.org/wiki/Картечница_Гатлинга
Подозреваю, что на прототипах сам Гатлинг на станках все детали вырезал из металла.
В "Человек с бульвара капуцинов" тоже показали гатлинг, который за ручку надо в казино водить крутить что-бы стреляо.
Аноним 18/08/24 Вск 20:44:41 338990 204
image.png 209Кб, 637x358
637x358
image.png 427Кб, 1000x367
1000x367
Хз что вы за срач развели. В этом то и мем, что чел с авиационного гатлинга хуярит. Куча подобного было и после. Например, в фоллауте пик 2 официальный арт.
Аноним 18/08/24 Вск 20:49:28 338991 205
>>338989
>Но через полтора века солдата на электромотор заменили.
Да. И назвали M61.
Аноним 18/08/24 Вск 20:57:59 338992 206
Аноним 18/08/24 Вск 21:00:49 338993 207
>>338952
Это техно-маг льда, вентилятор охлаждает колбы с жидким азотом-11, чтобы они не заморозили ледомет в формфакторе пулемета. Само устройство вырабатывает много тепла, поэтому мужчина раздет, а камуфляжные штаны потому что маг боевой. Элементарно
Аноним 18/08/24 Вск 21:03:48 338994 208
Там на турбине кстати 2 цвета, холодный лед и теплый перегрев, как в песни льда и пламени, шаришь? А у мужика нет век потому что отморозил их, и глаза как у ниже нуля из бетмена. Всё вам объяснять блять надо, дожили
Аноним 18/08/24 Вск 21:05:42 338995 209
изображение.png 357Кб, 670x905
670x905
изображение.png 345Кб, 854x517
854x517
изображение.png 197Кб, 578x539
578x539
>>338973
Голова странной формы какаято, но лицо прям ноооорм получилось. Опять много всего забыл в процессе, в следующих жоска вспомню. Не совсем понимаю что тебе так не нравится в моем постинге? Мне там выше анон скинул крутые курсы, именно благодаря тому, что я сюда пощу. Моя херня залетает в шапку иногда, я тут помогаю другим анонасам. Зачем мне свой тред, если есть литерали блендертред, который по совместительству привлекает разных разбирающихся людей? Вроде никому тут не мешаю (кроме тебя, видимо). Короче хезе анон, не злись пожалста
Аноним 18/08/24 Вск 22:51:47 339004 210
>>338994
Век у него, у мужика не у минигана, нету потому что они сгорели от перегрева минигана, что б у мужика больше ничего не горело ему на спину прихуячили бочку с жидким вакуумом, что б охлаждались а вентилятор что б вакуум в бочку засасывать. Учи батхерт что бы не быть матчастью.
Аноним 19/08/24 Пнд 07:40:50 339006 211
>>338975
Тем что ему правильно сказали, что тред не нужно превращать в собственный бложик, создай свой тред и ебашь туда каждые пять минут свои покаки, а так получается какой-то спамовайп. Или вот за неделю покажи прогресс это вот первый скетч а это 35 замените прогресс. Так что да лучше обсуждать то как работать с рефами концептами чем занюхивать пердеж.
Аноним 19/08/24 Пнд 08:02:45 339008 212
>>338836
> деликатным вопросом
> мультиплатиновый вопрос, нормали вывернуты и всраты.
Аноним 19/08/24 Пнд 08:04:00 339009 213
>>338838
и где вас этой хуйне учат?
Пространство для нормалок non-color / raw, ибо это не цвет а чистые данные, и не должны проходить преобразование.
Аноним 19/08/24 Пнд 08:13:46 339010 214
image.png 154Кб, 719x900
719x900
>>338849
1. Потому что неединичный Scale нужен только для анимации и инстанстов.
2. Потому что Array клонирует меш внутри контейнера объекта, под масштабом контейнера.
3. Потому что выставляя сколько-то миллиметров нужно теперь помнить, что они отмасштабируются.

>сделано
на самом деле основа да, сделана в понимании программистов правильно, чтобы всё было чётко, не сыпалось, имело ясную иерархию, но позже сделано сильно для развлечения и художников.

Вот массив по пустышке, где ориентир внешний.

>>338852
Так-то любой 3д-софт можно разъёбывать бесконечно. Слишком уж он передовой, комплексный.
Аноним 19/08/24 Пнд 08:28:14 339011 215
>>339009
>где вас этой хуйне учат?
На улицах брат, мы уличные псы ебашим как приходица, главное результат
Аноним 19/08/24 Пнд 08:29:16 339012 216
>>338862
если последовательность правильно именована, то можно кинуть в композитинг Блендера кадры как sequence и сделать вывод в мп4

>>338865
Пожалуйста. Я дрожь по углу таки убрал в процессе подпивасного стрима. А вот с дрожью по поверхности пока не очень понимаю, как сделать.

>>338867
Сам-то понял, что сказал?
Тени — это и есть области пониженного освещения относительно повышенного.

>>338920
Найс обфускация. Хуй что поправишь, если надо. Для начала придётся расчёсывать.

>>338921
Пока что развитие есть. 3д на уровне габаритных моделей уже рендерит по картинке. Со временем и китбашить научат.

>>338922
Он уже. Только не там, где хайп с картинками. Alpha fold совершил две революции уже, изменив скорость исследований с нескольких лет, до дней.

>>338923
Трустори. По факту чтобы слепить, нужно быть немного конструктором хотя бы.
Аноним 19/08/24 Пнд 08:31:44 339013 217
>>338962
А что на картинке? Рисунки людей с органическими поражениями мозга?
Аноним 19/08/24 Пнд 08:34:30 339014 218
>>339011
хз… какие-то у вас улицы химозные…
Я по ютубу и паре хохлосайтов учился, изредка поглядывая в мануал. Хуйню такую делал, но неправильных решений не советовал.
Аноним 19/08/24 Пнд 11:22:29 339017 219
14474098179000.png 899Кб, 1440x900
1440x900
>>339004
Ты балда. Все знают, что жидкий вакуум используется только в замораживающих огнемёнтах.
Аноним 19/08/24 Пнд 13:14:59 339018 220
>>338637 (OP)
Допустим есть 20 объектов и на всех есть модификаторы. Есть ли способ быстро очистить объекты от модификаторов или только вручную тыкать на каждом?
Аноним 19/08/24 Пнд 14:30:59 339020 221
>>339018
Создай пустой объект и через cntrl l вроде скопируй с него модификаторы
Аноним 19/08/24 Пнд 15:17:57 339024 222
1.png 214Кб, 1979x1145
1979x1145
Подскажите пожалуйста. Нужно отодвинуть два эджа по направляющим в противоположные стороны на одно и то же расстояние. Какие есть способы сделать это? GG они двигаются в одну сторону
Аноним 19/08/24 Пнд 15:25:07 339025 223
image.png 3Кб, 247x37
247x37
>>339024
Эту хуйнюшку переключи на нормали и скалируй эджи по оси У. Должно помочь.
Аноним 19/08/24 Пнд 15:52:09 339026 224
2.png 225Кб, 1824x1326
1824x1326
>>339025
Их гнуть начинает, и по направляющим все равно не едет
Аноним 19/08/24 Пнд 16:39:33 339028 225
Аноним 19/08/24 Пнд 17:53:42 339038 226
>>339012
>Со временем
Недели через 2, шизок?
Аноним 19/08/24 Пнд 17:55:37 339039 227
>>339026
Хуй знает тогда. Попробуй повернуть объект примерно по осям, а потом по ним двигать.
Аноним 20/08/24 Втр 05:12:41 339057 228
Анон, где можно нарыть годных костяков ?
Надо не скелет одной моделькой кое-как нарисованный, а буквально отсканированный раздельно и точно каждая кость .
По идее всякие универы и прочие исследовательские центры должны в свободный доступ выкладывать такое но пока что-то ничего не нарыл.
Даже у Gemini поинтересовался. но опоздал, его в хлам кастрировали.
Аноним 20/08/24 Втр 08:32:45 339061 229
Аноним 20/08/24 Втр 10:49:14 339066 230
>>339057
Это Anatomy tool называется.
Аноним 20/08/24 Втр 12:31:02 339078 231
aXaw5Vgx700w0.jpg 27Кб, 700x550
700x550
Где вы ещё сидите по теме Блендера и 3D, кроме этой доски?
Аноним 20/08/24 Втр 12:56:47 339080 232
Аноним 20/08/24 Втр 14:08:20 339082 233
Вот у объекта есть анимация, и он едет в сторону. как только назначаешь ему клос физику, он перестает ехать а едет только одна точка, которая видимо символизирует центр объекта.
Как это понять. Почему объект с физикой больше не перемещается.
Аноним 20/08/24 Втр 14:42:11 339085 234
2024-08-20 14-2[...].webm 4421Кб, 854x686, 00:01:40
854x686
>>339082
Я и группу пин делал, и прикреплял к другому объекту. Всё равно двигается только одна точка. Это какая-то нелогичная херня.
Аноним 20/08/24 Втр 14:47:14 339087 235
>>339085
И самое смешное что физики никакой нет. Если это клос физика разве куб не должен вести себя как клос?
Аноним 20/08/24 Втр 15:11:56 339088 236
17232129153390.mp4 4053Кб, 576x1024, 00:00:15
576x1024
Аноним 20/08/24 Втр 15:26:13 339089 237
почему в блендере 4.0 при скульптинге с планшетом меню раскладки клавиатуры не вылазила при каждом shift+alt а в 4.2 вылазиет?
Аноним 20/08/24 Втр 18:01:10 339093 238
>>339078
В тг-конфе на 5к челиков
Аноним 20/08/24 Втр 18:32:59 339095 239
2024-08-2018-31[...].mp4 2188Кб, 2560x1440, 00:00:10
2560x1440
>>339082
Нужно делать пингруппу, крепить её к пустышке и пустышку тянуть.
Делать так, будто ты тянешь за какую-то часть ткани. Либо толкать предметом с Collision.
Или ч0 тебе надо-то?

Куб подраздели для начала.
Аноним 20/08/24 Втр 18:39:56 339096 240
2024-08-2018-38[...].mp4 764Кб, 2560x1440, 00:00:06
2560x1440
Аноним 20/08/24 Втр 19:07:16 339098 241
image 10Кб, 295x191
295x191
Нет быстрого способа вернуть нормальный скейл случайной распидореной менюхи? На глаз как-то странно выкручивать назад...
Аноним 21/08/24 Срд 09:35:11 339114 242
>>339098
Уничтожить панель, пересоздать.
Аноним 21/08/24 Срд 10:38:49 339119 243
Можно как то блендер растянуть на 2 монитора, ноды например на одном 3д вью на другом?
Аноним 21/08/24 Срд 10:40:01 339120 244
>>339119
Конечно, перетаскиваншь на второй экран и все.
Аноним 21/08/24 Срд 10:42:28 339121 245
>>339119
Ладно нашел за 1 секунду в гугле
Аноним 21/08/24 Срд 11:13:21 339123 246
image.png 694Кб, 1920x1018
1920x1018
image.png 283Кб, 1920x1020
1920x1020
Почему при применении модификатора сабдивижн происходит вот такая ерунда в виде какой-то плоскости сверху? Да и снизу тоже. По идее там должен быть просто скруглённый внутренний угол, а получается такое. Рёбра поддержки, вроде как, есть.
Аноним 21/08/24 Срд 11:47:09 339125 247
image.png 166Кб, 480x360
480x360
Аноним 21/08/24 Срд 11:54:43 339127 248
>>339125
На втором скрине же видно, что есть. В чём я не прав?
Аноним 21/08/24 Срд 12:01:53 339128 249
image.png 285Кб, 1920x1020
1920x1020
>>339127
Добавил вот тут два ребра ещё и проблема ушла. Но я не совсем понимаю, почему это так работает.
Аноним 21/08/24 Срд 12:17:22 339131 250
0001-0020.mp4 120Кб, 1920x1080
1920x1080
Вот

Первая анимация. Модельки скачал. Риггерил сам. Доволен как слон.
Аноним 21/08/24 Срд 12:20:57 339132 251
>>339131
Одобряю. Будешь делать 3д порн для себя и анончиков?
Аноним 21/08/24 Срд 12:32:25 339134 252
Аноним 21/08/24 Срд 13:12:52 339136 253
>>339131
Сделай лупов парочку, на середине прерывается. Непонятно
Аноним 21/08/24 Срд 14:04:49 339141 254
Аноним 21/08/24 Срд 15:09:32 339146 255
Аноним 21/08/24 Срд 16:17:38 339149 256
>>339095
Да я бля забыл что там еще нужно ассигн нажать, что бы применилась пин групп.
>Или ч0 тебе надо-то?
Финансовой независимости.
Аноним 21/08/24 Срд 16:19:26 339150 257
Как можно ноды перекинуть из одного файла в другой, по фастику
Аноним 21/08/24 Срд 17:27:31 339153 258
>>339150
Копировать и вставить.
Аноним 21/08/24 Срд 22:23:04 339162 259
Аноны, подскажите, пожалуйста, как победить эффект "резкости", при увеличении ФПС, во время рендеринга анимации?
Аноним 22/08/24 Чтв 11:22:02 339170 260
image.png 1091Кб, 565x1059
565x1059
Сколько нужно учить блендер чтобы такие сценки делать? Тут еще лучи солнца двигаются
Аноним 22/08/24 Чтв 12:21:20 339172 261
>>339170
С преподом месяца два-три, несколько занятий плотненько. Ряд туториалов. Только если ты обучаемый и у тебя есть бэкграунд.

Сама картинка не про 3д а про художественный вкус и навыки прежде всего. Геометрически ничего сложного.
Аноним 22/08/24 Чтв 13:57:37 339174 262
Аноним 22/08/24 Чтв 15:43:29 339175 263
>>339170
Рендер это пиздец сложная тема. Там и как фотографы\синематографисты делают освещение и всяких физические залупы лупы и как в программе все это сочленить. При то маловато объективности. Форма она и в африке форма, а тут ебать лучи, френели, IORы, настройка материалов...И худ задумка
Разгадать референс с миллиардом всяких отсветов, пиздец корче финал босс походу. БЕГИ НАХУЙ ОТСЮДА ОНО СОЖРЕТ ТЕБЯ
Аноним 22/08/24 Чтв 17:25:43 339178 264
1719251178540713.gif 3059Кб, 540x304
540x304
Кочаны, только не обоссывайте. Я год назад пытался вкатываться, но потом выкатился и все нахуй забыл.
Тогда учился по популярному тутору с бубликом. Сейчас же пришел к пониманию, что это лютая параша, по крайней мере для меня. Мне не нужны бублики. Мне нужен хард сурфейс.
Есть урок для нулевых вкатунов, по геометрическим фигурам?
Аноним 22/08/24 Чтв 17:34:14 339179 265
>>339131
Инцелуха у тебя ускорение на выходе, и замедлиние на входе, порнуху бы хоть посмотрел, что бы знать как вооще ебуться я посмотрел, я знаю
Аноним 22/08/24 Чтв 18:22:52 339180 266
>>339174
Хуй знает, что ты имеешь в виду. Типа что когда он одну лопасть меняет, то и три других меняются? Ну так это инстансты.
Аноним 22/08/24 Чтв 20:11:07 339181 267
>>339180
> инстансты
Спасибо, не знал фичу.
Аноним 22/08/24 Чтв 21:08:04 339183 268
Finalrender.png 1344Кб, 1000x800
1000x800
Testwork.png 2347Кб, 1600x1200
1600x1200
Шоб хоть кто-то увидел лол. Какой объект бы взять для тренировки развёртки и наложение текстур? Ни то ни другое не умею норм делать.
Аноним 23/08/24 Птн 02:55:49 339188 269
изображение.png 104Кб, 676x919
676x919
>>339183
Я бы для начала развернул што то простое типа робота. с кучей однотипных форм кубоидных.
Аноним 23/08/24 Птн 04:20:53 339189 270
>>339185
А что конкретно тебя в блендере интересует? Ты хочешь делать красивские рендеры или просто моделить?
Аноним 23/08/24 Птн 08:30:07 339190 271
image.png 2749Кб, 1552x1308
1552x1308
image.png 176Кб, 770x727
770x727
image.png 138Кб, 648x650
648x650
Почему у меня на бейке ребра торчат? Вроде намаслил симов и шарпов
Аноним 23/08/24 Птн 08:55:44 339192 272
>>339128
Ну так иди и изучи, как работает алгоритм.
Базово это был алгоритм Катмулла-Кларка
Аноним 23/08/24 Птн 08:56:54 339193 273
>>339178
> что это лютая параша, по крайней мере для меня. Мне не нужны бублики. Мне нужен хард сурфейс.

Тутор с бубликом не про бублик (пончик) а про кучу базовых инструментов.
Аноним 23/08/24 Птн 09:00:55 339194 274
>>339190
>Вроде намаслил симов и шарпов
Поэтому и торчат. Если у тебя разрыв на ювихе, то как не торчать?
Аноним 23/08/24 Птн 09:43:02 339195 275
>>339185
1. Я обучаю, но тупые вопросы, на которые отвечает гугл и готовые уроки не рассматриваю. Рассматриваю только если человек выучил, сделал, а всё равно застрял там, где в ют-уроках пробелы или это касается сложных тем.
2. 1500₽/час.

>Вроде как освоил на базовом уровне интерфейс и управление
>Вроде
Таких в ученики не беру. Ты ещё ничего не прошёл толком, даже азы не освоил. Тебе не нужен персональный препод, тебе нужны уроки с ютуба, старательность, дисциплина. Если у тебя нет хотя бы пары курсов высшего образования, будет тяжелее.

>За ручку вести
В 3д на каждом этапе требуется много самообучения. За ручку не поможет. Смысл есть только в «вытолкнуть забуксовавшего» и «дать направление на цель и инструменты».

>Курсы стоят нихуево
И часто крайне невыгодны. Курсы на 99% являются компиляцией открытой инфы, часто ещё и жиденькой. Фидбэка нередко нет или он посредственный, часто от недавно прошедших курс.
У меня людям обычно хватает 2х-3х занятий, чтобы загрузить их самостоятельной работой на недели/месяцы и протолкнуть сильно вперёд. Да и курсы это бизнес. Там ~70% твоих денег уходит не на твою учёбу.

>Нейросетка порой спасает
Они слишком часто пиздят.
Аноним 23/08/24 Птн 10:12:46 339197 276
>>339195

Головка от хуя, резюме показывай
Аноним 23/08/24 Птн 10:37:41 339198 277
image.png 11Кб, 560x148
560x148
image.png 103Кб, 1752x593
1752x593
Аноним 23/08/24 Птн 10:45:16 339199 278
>>339178
Если хочешь хард сёрфас то модель хард сёрфас.

Плейлист по лайв-моделингу с комментами:
https://youtube.com/playlist?list=PLJrcFnBj2iIhITiNpcgiJBEdpmB3zuxU1&si=kCOhKuS2k-gK5x82

Но перед этим ставишь на блендер boxcutter:
https://www.youtube.com/watch?v=OOg6EsziTBI

и hardops:
https://youtube.com/playlist?list=PLjqpj14voWsXlLHjT8jMnn5uKLfXKFki8&si=D5mSWJEzP43Cfl24

и вкатываешься, при условии что базу блендера и нужных модификаторов ты уже знаешь. Хз что ты хочешь по геометрии, если хуй от жопы круг от треугольника отличить можешь то у тебя с ней всё нормально, можешь моделить.
Аноним 23/08/24 Птн 11:33:27 339200 279
>>339198
>Живое общение с заказчиком решает
Вкатуну, которому реально нужно менторство - нужно не общение, а опыт на проектах
Аноним 23/08/24 Птн 12:02:48 339201 280
>>339131
Выглядит как говно. Но если это первая в жизни анимация, то мы все тут такое делали. Продолжай. и пости новое
Аноним 23/08/24 Птн 12:09:18 339202 281
>>339200
Вкатуну важен педагогический опыт и знание софта, приёмов.
Лишь второе является следствием опыта на разных проектах. всё есть

Вкатуны приходят, когда не понимают, что перед ними, баг, особенность софта. Для этого записана «Платина»

Тому, кто уже помоделил своё, но хочет на проекты, придётся открыть дивный мир оптимизации и самообучения.

Но чаще всего обращаются те, кто уже работает в 3д и хочет поднять квалификацию или разобраться в новом вопросе, сильно сэкономив время.
Аноним 23/08/24 Птн 12:49:44 339203 282
>>339190
ювишки кривые, попробоуй их выровнять, ктобы пиксели (квадратики) не косебило и оно вровень сторона к стороне стыковались
Аноним 23/08/24 Птн 12:53:55 339204 283
>>339202
>Но чаще всего обращаются те, кто уже работает в 3д и хочет поднять квалификацию
Ну это вообще как бред звучит, нахуй оно нужно если у тебя бесплатный ментор в виде лида есть сам за чуть больше полгода делания трипл эй прокачался в разы сильнее чем за 3 года вкатунства
Аноним 23/08/24 Птн 13:18:30 339205 284
Без имени.png 304Кб, 1301x1212
1301x1212
Как пользоваться магнитом по фейсам? Почему при использовании магнита объект магнитит внутрь другого меша, а не снаружи?
Аноним 23/08/24 Птн 13:30:45 339206 285
Аноним 23/08/24 Птн 13:42:58 339207 286
>>339206
Того к которому магничу? Внутри объекта, origin to geometry делал
Аноним 23/08/24 Птн 13:47:56 339208 287
>>339198
Гундос как дела? Сейчас работаешь больше как техартист или и так и так?
Над мультом еще работаешь, видел они набирали аниматоров, выбили финансирование?
Аноним 23/08/24 Птн 14:08:43 339209 288
image.png 8Кб, 216x121
216x121
>>339205
У тебя в первой же строке настройки.
Аноним 23/08/24 Птн 15:34:34 339211 289
>>339209
Разобрался, проблема была во включенной функции align rotation to target
Аноним 23/08/24 Птн 16:34:37 339214 290
>>339213
Рад что все ок. Соболезную по поводу бати

Да, про нейронов, удивился немного, когда увидел что они набирают людей. Хотя по прежнему хз, взлетит или не взлетит.

На 4.2 уже пересел?
Аноним 23/08/24 Птн 16:56:02 339215 291
бля не понял, а что случилось с блендером? установил тут последнюю версию, программа просто зависла на окошке выбора цвета base color во вкладке материалов, секунд на 20, потом вроде отвисла
потом тоже подтормаживала при изменении цвета и переключении режимов вьюпорта
Аноним 23/08/24 Птн 17:12:14 339216 292
>>339214
Ну по факту они выпускают новые серии, возможно на государственный грант или хз как. Финансы походу нашли и ещё привлекают. Раскручивают себя как могут: малыми вливаниями но максимально громко. Видимо нужен темп выхода серий побольше, чтобы удерживать и растить аудиторию, вот и набирают.

Там лидирующий чел один и он молодец, вёрткий, деловой. И ему это, похоже, правда интересно. Плюс подход без идеализма, типа «народу нраица, говном в нас не кидаются, ну и норм».



>На 4.2 уже пересел?
Сделал пару проектов в нём, потому что попросили. Но вообще на 3.6LTS.
Пока что баги в 4.2 с шейдингом. Жду теперь не просто 1й патч, а 2й или даже 3й.

С одной стороны вернули прямой контроль нормалей и выпиздили дурь с безальтернативной автокоррекцией.
https://projects.blender.org/blender/blender/issues/88848

С другой стекло не преломляет стандартный эмишн
https://projects.blender.org/blender/blender/issues/126455
Аноним 23/08/24 Птн 17:12:53 339217 293
>>339215
возможно ты давно не менял дрова на видяху, а новая версия использует какую-то фичу
Аноним 23/08/24 Птн 17:16:55 339218 294
Аноним 24/08/24 Суб 00:19:50 339220 295
Пока рука была сломана подтянул хардсерфейс
Аноним 24/08/24 Суб 00:20:09 339221 296
Screenshot458.png 997Кб, 1682x1053
1682x1053
Аноним 24/08/24 Суб 03:36:36 339223 297
5.png 26Кб, 1577x658
1577x658
Как можно скруглить таким образом?
Аноним 24/08/24 Суб 03:45:29 339224 298
>>339222
А как ты получил доступ к клауд если не секрет? Арендовал номер?
Аноним 24/08/24 Суб 10:54:29 339225 299
аэы.mkv 4037Кб, 1920x1018, 00:00:11
1920x1018
>>339223
Вроде элементарно, если ты это имел ввиду
Аноним 24/08/24 Суб 11:39:56 339227 300
2024-08-2411-38[...].mp4 4411Кб, 2560x1440, 00:00:53
2560x1440
Аноним 24/08/24 Суб 11:46:19 339228 301
2024-08-2411-44[...].mp4 5651Кб, 2560x1440, 00:00:52
2560x1440
Аноним 24/08/24 Суб 13:16:49 339231 302
2024-08-2415-13[...].png 1270Кб, 1920x943
1920x943
>>339226
>сабстанс
Мда а я наоборот думаю вкатиться, но я не знаю в блендере можно годные поверхности делать как в сабстанс?
Аноним 24/08/24 Суб 13:24:34 339232 303
>>339231
О, я тоже его видосы посмотрел и загорелся.
Мне кажется в блендере всё возможно, просто по затратам времени и удобству выигрывает разный софт. Почти все профи на артстейшене делают рендеры в мармосете непример, а не в блендере.
Аноним 24/08/24 Суб 14:31:47 339233 304
15193297076470.jpg 136Кб, 760x933
760x933
Сап, блендерач

Недавно решил вкатиться чисто по фану, сам из соседнего треда 3D песочницы-дрочильни. Сейчас делаю пончик, вроде бы пока что-то получается.

Если не перегорю, хотелось бы скульптить всяких неведомых ёба-монстров, так как с детства любил рисовать или рассматривать что-то подобное.

Есть какие-то туторы по разным ебакам, прям с нуля? Пончики-кружки я доделаю в любом случае, так как там излагается самая нужная база и понятия, но после хотелось бы перекатиться уже в направление которое привлекает, а ничего годного пока найти не могу, только низкополигональные модельки.

Заранее спасибо, аноны
Аноним 24/08/24 Суб 15:07:13 339234 305
Снимок.JPG 106Кб, 1105x625
1105x625
>>339233
Если тебя чисто скульпт интересует не лучше тогда в сторону зибраша посмотреть?
Аноним 24/08/24 Суб 16:38:16 339236 306
>>339233
>Есть какие-то туторы по разным ебакам, прям с нуля?
[Flipped Normals] Creating a Full Character in Zbrush (2022) PCRec [EN]
Аноним 24/08/24 Суб 17:22:20 339237 307
>>339231
Разница в том, что придётся накачать библиотеку материалов под себя.
В отличии от сабстанса ты сможешь их гибко менять, если процедурные.Для сабстанса тебе нужно лезть в Дизайнер и так же шевелить ноды.
Аноним 24/08/24 Суб 17:24:34 339238 308
>>339231
В блендере можно сделать всё то же самое, но это все ровно что пытаться воспроизвести функционал фотошопа в паинте

В сабстенсе всё будет в разы легче, быстрее, и удобнее

Не еби себе мозги, и используй специальный софт для текстурирования

Я так в блендере отбиваю только геометрию, в мармосете с=запекаю, а все работы с текстурами строго в сабстенсе

Не касался вкладок шейдинга в блендере уже около года
Аноним 24/08/24 Суб 17:44:57 339239 309
>>339225
>>339228
Там просто особенность в том что скругление должно происходить с вершинами которые являются частью сетки, бевел не срабатывает таким образом.
>>339227
Вот этот способ сработал. Всем спасибо за помощь.
Аноним 24/08/24 Суб 17:49:24 339240 310
>>339237
Т.е. в блендере нужно делать все самому, в отличие от сабстанса, в котором придется делать самому. Понятно.
Аноним 24/08/24 Суб 19:05:58 339241 311
>>339240
В блендере нужно собрать самому велосипед, чтобы ездить, но ты будешь знать устройство велосипеда из-за процесса сборки.
В сабстенсе тебе выдадут велосипед покрытый кожухом и даже при желании узнать, что внутри, придётся подзапариться.


При этом ничто не мешает в Блендере освоить только смесь по маскам и мешать готовые материалы тупо копипастом их кусков.
На мой вкус такая смесь в дерево нагляднее и объективно контроль выше.
Аноним 24/08/24 Суб 19:24:06 339242 312
>>339221
Ну ты ёбнутый, сломал одну, собрал себе в блендере другую, ебать!
Аноним 24/08/24 Суб 19:41:04 339243 313
Поставил 4.2 потестил новый иви. Это же новый иви? выглядит конечно нормально.
Но 40 минут 120 кадров рендерил. Этож блять по 20 секунд на кадр. Такой ресультат можно и в сайклс получить. Совсем неадекватное время.
Аноним 24/08/24 Суб 20:19:04 339244 314
1.png 189Кб, 1209x1038
1209x1038
Подскажите, не могу понять что за прикол такой произошел: при нажатии ctrl b эдж подразделяется вот таким образом, вместо того чтобы подразделиться ровно
Аноним 24/08/24 Суб 21:42:59 339245 315
Чел мог бы просто пересоздать куб и заново сделать несчастный лупкат, но вместо этого он будет ждать полдня, пока ему ответят в треде...
Аноним 24/08/24 Суб 22:52:46 339248 316
>>339245
Блять, ты гений просто. Я создал отдельно куб чтобы продемонстрировать проблему. Очевидно она проявилась не только на этом кубе
Аноним 24/08/24 Суб 23:30:06 339249 317
>>339248
Лол попытался сделать так же но нихуя не вышло, чет ты конкретно поломал
Попробуй вбмку сделать что ли. Понять надо на каком моменте у тебя вертекс вместо ейджа фейсом становится
Аноним 24/08/24 Суб 23:55:34 339250 318
>>339249
Всё само разрулилось перезаходом в блендер. Что это было так и не понял
Аноним 25/08/24 Вск 02:35:59 339251 319
Аноним 25/08/24 Вск 02:38:48 339252 320
Аноним 25/08/24 Вск 06:24:41 339253 321
Аноним 25/08/24 Вск 08:53:35 339255 322
237502350.mp4 6598Кб, 720x1280, 00:00:58
720x1280
Коллеги, жизненно?
Аноним 25/08/24 Вск 10:59:46 339257 323
Аноним 25/08/24 Вск 12:21:40 339258 324
Аноним 25/08/24 Вск 15:36:06 339263 325
>>339234
>>339236
Тогда объясните мне, долбоёбу, почему мне нужно смотреть именно в сторону Зибраша, если всяких персов можно делать и там и там. Хотелось бы создавать разных ебак, которых потом можно в играх анимировать, например
Аноним 25/08/24 Вск 17:25:40 339265 326
>>339263
Чтобы сделать твою ебаку с такой детализаций в блендере придется очень страдать, ведь высокий полигонаж он пока все еще не переваривает. Комфортно в нем делать можно всяких стайлайзд телок.
Аноним 25/08/24 Вск 17:38:49 339267 327
>>339263
Скульпт в блендере и зебре как езда на велосипеде и машине. По району гонять одинакого удобно. В теории можно и в другой город на велике гонять, но на практике надорвешься. У блендера производительность ниже намного.
Аноним 25/08/24 Вск 17:51:51 339269 328
>>339263
Зебра больше всего дате инструментов для создания рогатых жоп, щупалец и прочего гонва, блендер больше подходит для портретов и адекватного скульпта.
25/08/24 Вск 18:25:24 339270 329
>>339269
>адекватного скульпта.
А збраш не подходит?
Аноним 25/08/24 Вск 19:25:01 339273 330
.png 2086Кб, 2560x1400
2560x1400
.png 872Кб, 650x1155
650x1155
Собрал свою первую модельку в жизни после дрочки гайдов. Благо, что у гандамов буквально есть чертежи по которым можно всю фигню сопоставить и можно фигурку покрутить ирл. Теперь буду идти в сабстенс пеинтер осваивать текстуринг, но возникли вопросы по поводу подготовки модели.
1. мне надо обязательно в блендере назначать полигонам материалы или это и в сабстенсе можно сделать?
2. надо ли применять все мирроры и проч модификаторы что я делал запчастям перед переносом в сабстенс?
3. что-то ещё надо сделать с моделькой перед переносом?
Аноним 25/08/24 Вск 19:29:35 339275 331
Есть здесь те, кто профессионально занимается моделированием и зарабатывает себе на жизнь? Для меня всё началось как временное увлечение, но потом засосало. Пока ещё не вышел на тот уровень, чтобы было что показать, но мне интересно сколько получает CG артист и от чего зависит, какие ньюансы и т.д. Те кто работает моделлером в качестве основной работы.
Аноним 25/08/24 Вск 19:47:44 339276 332
>>339275
>сколько получает CG артист
Пакет хуёв
Аноним 25/08/24 Вск 19:59:58 339277 333
>>339273
Ты же в курсе, что тебе еще модель развернуть нужно?
Аноним 25/08/24 Вск 20:03:16 339278 334
>>339277
Ну да, про uv развертку сейчас видосы смотрю
Аноним 26/08/24 Пнд 00:36:35 339283 335
465456.png 217Кб, 1511x1017
1511x1017
>открыл не свой .blend файл
как эту хуйню наверх зделоть?
Аноним 26/08/24 Пнд 06:58:39 339289 336
>>339283
Включи новый файл и в настройках отключи лоад кастом Юи потом запусти проект который нужн
Аноним 26/08/24 Пнд 13:20:30 339296 337
>>339273
Харош, будет вкуснятина
Аноним 26/08/24 Пнд 14:04:35 339300 338
Digital Cinders[...].mp4 9180Кб, 864x1080, 00:00:29
864x1080
Смотрю красивости на арстстейшн
Аноним 26/08/24 Пнд 14:07:07 339301 339
>>339263
зебра банально обладает большей производительностью и спектр инструментов шире, они лучше.

Это не делает её удобнее, конечно.
Аноним 26/08/24 Пнд 14:08:41 339302 340
>>339275
Занимаюсь. Только я занимаюсь разными штуками, требующими не только моделирования. Так что без смысла тебе будет знать, сколько я получаю
Аноним 26/08/24 Пнд 14:10:06 339303 341
image.png 86Кб, 559x504
559x504
>>339283
Открой пустой файл
ПКМ на панели и Flip To top
File → Defaults → Save startup file
Аноним 26/08/24 Пнд 17:55:19 339311 342
изображение.png 490Кб, 1252x599
1252x599
изображение.png 343Кб, 1122x922
1122x922
изображение.png 634Кб, 1025x925
1025x925
Стояла задача сделать "ухо" роботу. Единственная мысль была выдавить углубление через булиан. Множествам проб и ошибок кое как получил относительно приемлемый вариант(финальный варик поправлял ручками). С одной стороны выглядит вроде норм, с другой кажется что можно сделать лучше, проще и быстрее. Что бы анон тут сделал?
Аноним 26/08/24 Пнд 18:07:21 339312 343
blender8WUlt9B0[...].png 290Кб, 2560x1358
2560x1358
Только начинаю работать в блендере, делал табуретку, потом что-то нажал наверное и никакие кнопки не нажимаются только окружность возле курсора уменьшается или увеличивается. Как исрпавить?
Аноним 26/08/24 Пнд 18:21:11 339315 344
>>339311
Ваще охуенно сделал, бля буду. Лучше и не сделать. Прям вот так бы в продакшн и отправил. Просто топ. Ваще охуенно.
Аноним 26/08/24 Пнд 18:36:23 339316 345
>>339312
Кпонку С нажал. Теперь жми Esc.
Аноним 26/08/24 Пнд 20:30:47 339326 346
>>339312
Вообще отбиндил эту злоебучую C (и перебиднил ось Y c ебаного Y на С чтоб ZXC а не как у долбоебов), да и остальные режимы лассо тоже надо, раз такая баня, легче пробелом+зажим лкм выбирать имхо
Как же бесят стандартные шорткаты этопиздец
Аноним 26/08/24 Пнд 20:34:09 339327 347
>>339326
> чтоб ZXC а не как у долбоебов
А это годный совет, надо попробовать.
Аноним 27/08/24 Втр 14:44:47 339338 348
>>339311
в таких ситуациях пайплайн всегда один.
Булик на одном секторе, а дальше либо чистка руками либо ретоп, если нужен сабдив.

А критерий оценки: лишь бы не было тяжело и не пидарасило шейдинг в рамках задачи. Всё.
Аноним 27/08/24 Втр 17:09:58 339339 349
image.png 64Кб, 526x435
526x435
>>339311
>Что бы анон тут сделал?
Берешь цилиндр, выдавливаешь оснвные формы, удаляешь все, кроме 1/8, руками делаешь нужные углубления, через эррэй возвращаешь 7 сегментов. Ну и если хочешь под сабдив делать, то избегай трисов. Такие потяжки сразу видно.
Аноним 27/08/24 Втр 18:33:34 339340 350
IMG202408271826[...].png 985Кб, 1366x623
1366x623
Первый раз попробовал, укажите на недочёты
Аноним 27/08/24 Втр 19:53:55 339342 351
шары1.png 319Кб, 1692x1073
1692x1073
шары2.png 234Кб, 1755x944
1755x944
шары3.png 389Кб, 2077x1188
2077x1188
Помогите пожалуйста забороть проблему. Суть проблемы такова: при попытке натянуть массив (для примера взял шары) на кривую - при выборе в модификаторе кривой нужную кривую происходит искажение массива, так ещё и в рандомное место его перемещает. Скейлить пробовал, оси в модификаторе curve разные пробовал, не выходит ничего
Аноним 27/08/24 Втр 20:20:01 339343 352
>>339340
всё как в мультике. недочётов нет
Аноним 27/08/24 Втр 20:28:32 339344 353
>>339340
Очень хорошо получилось, пили еще
Аноним 27/08/24 Втр 22:31:13 339347 354
>>339340
Твои недочёты из незнания и неумения делать анатомию проистекают в основном. А анатомия стоит на умении соблюдать пропорции + знать анатомические пропорции.

Первое, что бросается в глаза — накладные губы уткой
Аноним 28/08/24 Срд 04:02:55 339348 355
>>339347
Благодарю, буду учиться.
Аноним 28/08/24 Срд 04:03:18 339349 356
>>339347
Благодарю, буду учиться.
Аноним 28/08/24 Срд 13:37:34 339350 357
Почему ебучая майя держит 300+ млн трисов, а блендак на 60 уже подыхает? И рендерит быстрее циклов еще.
Аноним 28/08/24 Срд 14:14:57 339352 358
Это правда что блендер говно лагающее?
Аноним 28/08/24 Срд 14:38:15 339353 359
>>339352
Местами да, местами нет. В целом скорее нет, чем да.
Там где собрались профессиональные юзеры с тематическими программистами (геоноды, гризпенсил) вообще почти всё заебись.

Там где код двадцатилетней давности и нет соответствующего суперспеца всё работает, но посредственно.

Основная причина лагов — юзер
Аноним 28/08/24 Срд 21:18:27 339355 360
>>339205
Мышку наводи на нужный фейс эффектор.
Сам случайно обнаружил.
Аноним 28/08/24 Срд 21:27:27 339356 361
Не могу отыскать бесплатных скелетов животных.
Туповат в поиске.
Неужели никакие ветеринарные и прочие институты не выкладывают для самообразования такие вещи ?

Пощупать покрутить модельку всяко понятнее чем по картинкам представлять.
Аноним 28/08/24 Срд 21:32:36 339357 362
л.png 289Кб, 947x559
947x559
>>339356
Только лошадку нашел.
Драконы не в счет.
Хочется кошку домашнюю.
Аноним 28/08/24 Срд 22:10:39 339358 363
>>339357
Чому на скелете копыта? Это же структуры типа наших ногтей, а вовсе не кости.
Аноним 28/08/24 Срд 22:15:30 339359 364
>>339358
А не, похоже у них пальцы действительно такой формы в виде подкопытника для крепления.
Аноним 29/08/24 Чтв 05:39:14 339362 365
Анон как жмакнув в аутлайнер на объекте тут же начать его редактировать то-есть автоматом переместиться в 3д окно ?

Так то я колесом мышки потом жму в 3д окно чтобы оно выбралось а выделение не слетело и жму точку чтобы автоматом отыскать объект и встать напротив него
Аноним 29/08/24 Чтв 10:28:03 339363 366
8im7QlzX6O.png 980Кб, 2110x1335
2110x1335
37B9iumOTV.png 1019Кб, 2117x1379
2117x1379
Двигаю меш, вместе с ним тянется ювишка.
Как отключить?
Аноним 29/08/24 Чтв 12:41:36 339364 367
>>339363
слева вверху синхронизация включена
Аноним 29/08/24 Чтв 14:00:20 339365 368
>>339364
Нет это не то, все равно передвигается.
Кстати в других файлах блендера все нормально.
Аноним 29/08/24 Чтв 23:56:56 339380 369
>>339365
Ну хз. может аддон какой-то скрипт крутит или ещё чё. Без файла не понять.
Аноним 30/08/24 Птн 11:54:22 339382 370
>>338637 (OP)
Сап анонасы, где можно найти базовые 3д модельки персонажей или просто лицо кроме скетчфаба? в падлу заходить и клепать по новой лицо, скульптить я не люблю, а моделить личико достаточно долго вот собственно и приятнее было бы подвигать уже существующее личико..
Аноним 30/08/24 Птн 13:33:18 339388 371
>>339382
Зачем тогда тебе в принципе модельки? Делай все в метахьюмане.
Аноним 30/08/24 Птн 19:52:48 339408 372
>>339388
ладно замоделил уже похуй, да я просто не уверен что мне оно нужно будет в долгой перспективе, а ради склепать и пукнуть чето не хочется с нуля всё создавать, к тому же я относительный нюфаг и это мне обернётся в огромные потери человекочасов с сомнительным но результатом
Аноним 30/08/24 Птн 21:44:03 339418 373
>>338788
В шапку попадает только то что местный ватёр делает и он же перекатывает.
Аноним 31/08/24 Суб 09:58:35 339428 374
>>339418
неправда мой каловый домик по гайду попал в перекат
Аноним 31/08/24 Суб 13:30:12 339438 375
>>338637 (OP)
Кто знает, куда в новой верции делась настройки материала, тени свет, прозразночность не могу найти.
Аноним 31/08/24 Суб 19:49:14 339452 376
image.png 111Кб, 482x395
482x395
>>338637 (OP)
аноны, как засплитить монолитный эдж что бы он был двумя отдельными полосами типо? я забыл уже как делается и никак не могу найти
Аноним 31/08/24 Суб 22:22:56 339454 377
Аноним 31/08/24 Суб 23:43:17 339455 378
>>339350
>И рендерит быстрее циклов еще.
а вот тут уже пиздишь сынок, арнольд хороший в продакшене на фермах, но на домашнем пк, это очень медленное говно в сравнении с цыклами или октаном.
Аноним 01/09/24 Вск 02:12:21 339457 379
1725145909925.jpg 230Кб, 735x551
735x551
Сколько нужно учиться для того чтобы начать делать подобные модельки в блендер, если я к примеру знаю правила анатомии, композиции и т.д.? Помогут ли мои умения рисовать и лепить в этом? Или так же дохуя как у тех кто начинает с нуля?
Аноним 01/09/24 Вск 05:07:40 339459 380
>>339457
Если на гейдев не будешь распыляться и есть опыт в традишке, пол года по часа 3 в день
Аноним 01/09/24 Вск 07:11:58 339460 381
>>339457
Для чего?
3 д печать,
анимация
геймреди
просто для рендера

На каком уровне ты хочешь знать 3д?
Аноним 01/09/24 Вск 09:54:41 339467 382
>>339457
На твоем пикриле нет анатомии, проходи курсы по созданию похожих наивных фигурок. Тут больше пропс моделирование (предметка) чем анатомия.
Аноним 01/09/24 Вск 10:44:56 339468 383
2024-09-0112-24[...].png 559Кб, 1920x1044
1920x1044
Балдею с моделинга во фьюжне, никакой возни с полигонами
Аноним 01/09/24 Вск 10:52:14 339470 384
>>339468
>никакой возни с полигонами
А если закинуть в UE4 и посмотреть на сеточку?
Аноним 01/09/24 Вск 11:12:12 339471 385
>>339468
Каеф. Тоже пытаюсь во Фьюжн вкатиться, но после Пластисити это боль, столько пердолинга...
Аноним 01/09/24 Вск 11:14:31 339472 386
2024-09-0113-12[...].png 536Кб, 1920x1046
1920x1046
Аноним 01/09/24 Вск 11:58:16 339474 387
>>339468
Там же подписка да нужна? Он в облаке?
Аноним 01/09/24 Вск 12:19:41 339477 388
>>339474
Просто зарегать аккаунт, бесплатная персональная лицензия для хобби есть, каких то ограничений не ощущается. В облаке, да, вроде как инет нужен для работы, без него не проверял.
Аноним 01/09/24 Вск 12:29:21 339481 389
Аноним 01/09/24 Вск 13:01:05 339482 390
>>339472
Охуенная оптимизация.
вилкой чисти
Аноним 01/09/24 Вск 13:06:11 339483 391
>>339472
а теперь включи блестящий маткап :)
Аноним 01/09/24 Вск 14:08:36 339486 392
>>339472
Здесь уже говори что смотреть на твою сетку физически больно?
Аноним 01/09/24 Вск 14:15:21 339490 393
>>339486
Нет но у меня такое подозрение есть, я в принципе в топологии не шарю, нравится помоделить и порендерить красиво, но мб стоит изучить тему.
Аноним 01/09/24 Вск 16:18:17 339503 394
>>339459
Эх... Ну ладно, все равно постараюсь. Это хотя бы весело?
>>339460
>3 д печать
Это. Ну и мб когда-нибудь займусь тем за что денег много платят – анимациями то есть.
> На каком уровне ты хочешь знать 3д?
Для начала хочу научиться дверные ручки моделить. Потом мечтаю делать миниатюры для днд.
>>339467
> На твоем пикриле нет анатомии
Есть, но она утрированная, а даже для такого надо знать пропорции тела и анатомию скелета.
> проходи курсы по созданию похожих наивных фигурок.
Это платно. В сети можно бесплатно любые гайды найти.
Аноним 01/09/24 Вск 18:36:22 339508 395
>>339503
>Эх... Ну ладно, все равно постараюсь. Это хотя бы весело?
Лол, для тебя пол года долго?
Это удовлетворяюще и в поток вводяще, в отличи от возни с развертками\ювишками и прочей хуетой
Аноним 01/09/24 Вск 18:47:31 339509 396
>>339481
Спасибо. Да у меня и рино и мойка и пластисити, просто думал если там можно абсолютно отрубится от облака-того стоит, но не в моём случае
Аноним 01/09/24 Вск 18:53:31 339510 397
image.png 267Кб, 1653x913
1653x913
>>339477
>>339481
Во короче пацаны, ультимативную базу нашел, без этих ваших облаков
Аноним 01/09/24 Вск 19:16:16 339511 398
>>339508
Ну по-моему довольно долго. Но если это приносит удовольствие, то почему бы и нет.
Аноним 01/09/24 Вск 19:34:22 339512 399
>>339468
Внезапно делать технику в CAD легче, чем дрочить полигоны, кто бы мог подумать..
Аноним 01/09/24 Вск 20:07:18 339513 400
>>339509
Тока что проверил специально для тебя, всё нормально работает офлайн, проекты можно хранить локально на пеке, только прога запускается раз в 10 дольше и высвечивает плашку что вы не подключены.
>>339510
Не слышал про эту штуку, вроде почти то же самое, пробуй.
>>339512
Я вкатун, разницу в подходах только вчера узнал ;)
Аноним 01/09/24 Вск 21:07:03 339514 401
.png 161Кб, 947x933
947x933
как нахуй
Аноним 01/09/24 Вск 22:11:53 339515 402
>>338637 (OP)
аноны у меня ВНЕЗАПНО сбросилась поза через риггинг миксамы (если это важно) в дефолт t-pose как теперь вернуть?
Аноним 01/09/24 Вск 22:12:46 339516 403
>>339514
марк симами пометь, хуй знает че это у тебя, вводные не дал
Аноним 02/09/24 Пнд 02:51:25 339527 404
>>339515
А эти анимации миксамы (особенно интересует анимация ходьбы красивое) можно перебросить на другой самодельный скелет с похожими костями? Судя по видива работает солько с арматурой которую через их плагин запилил.
Аноним 02/09/24 Пнд 09:09:28 339530 405
В чём лучше карту для игры делать - в блендере или в юнити? Учу и то и то параллельно и вижу что у них функционал в этой части в значительной мере дублируется, вот например:

Юнити
https://www.youtube.com/watch?v=g1e-fftV1gE[РАСКРЫТЬ]

Блендер
https://www.youtube.com/watch?v=SbKQEwGSS2M[РАСКРЫТЬ]

Получается в конце +/- одно и то же...
Аноним 02/09/24 Пнд 09:25:02 339531 406
>>339530
Для реализма анрыло. Для стилизации годот.
Аноним 02/09/24 Пнд 11:11:50 339535 407
>>339527
хз, я решил попробовать т.к. не нужна сложная анимация, но видимо только себя я и наказал этим
Аноним 02/09/24 Пнд 13:49:49 339543 408
>>339530
Анрил учить, это еще и рилтайм рендердвижок. Нахуй юнити
Аноним 02/09/24 Пнд 13:53:28 339544 409
>>339515
кто нибудь анончее, уже во второй раз наебнуло, ёбает когда часто мельчещу между обжкт/эдит модами
Аноним 02/09/24 Пнд 15:27:18 339550 410
image 3061Кб, 3840x2160
3840x2160
image 1186Кб, 2560x1440
2560x1440
Всё еще топорики.
Аноним 02/09/24 Пнд 15:46:14 339551 411
В октане кто-нибудь рендерит? Никак из ПНГ.шки не вытащить альфаканал?
Аноним 03/09/24 Втр 01:01:42 339573 412
image 666Кб, 1920x1080
1920x1080
image 754Кб, 1920x1080
1920x1080
>>339550

Некро пк не тянет сабстенс абсолютно. Даже кубики уёбищные не могу разукрасить нормально. Пезда :(
Аноним 03/09/24 Втр 05:58:51 339574 413
>>339573
Ну да, для субстанции нужно что-то начиная от 1050(а лучше 3060, база 4070 конешн), а ведь ты еще и рендерить когда-нибудь захочешь
Аноним 03/09/24 Втр 10:34:26 339576 414
>>339574
Я не он, на 3050ti сабстанс может жутко тормозить при вождении кистями по моделькам, при этом в любых рендер-движках комп ведёт себя збс.
Аноним 03/09/24 Втр 10:56:41 339577 415
Аноним 03/09/24 Втр 13:47:08 339582 416
image.png 309Кб, 1481x443
1481x443
Можно ли как-то создать профильм модификаторами?
Аноним 03/09/24 Втр 18:47:23 339614 417
2024-09-0320-04[...].png 1767Кб, 1920x1053
1920x1053
>>339482
Вроде капельку почистилась, хотя всё равно это не для игры какой-нить делается. Теперь разбираюсь в сабстансе и текстурю по чуть-чуть.
>>339273
Тоже сегодня искал правильно перекидывать с блендера в сабстанс и назад, есть какой то изи метод с рисованием по вертексам
https://youtu.be/-jTIzZtqGQs?si=U-yKRDP5c0RvmDL0
но чтото мне подсказывает что правильнее делать именно развёртку.
>>339509
Потыкал пластисити для сравнения, снёс фьюжн, так что забей:D В ней приятнее что-то делать, хотя во фьюжне и побольше всякого лишнего функционала.
Аноним 03/09/24 Втр 18:50:31 339615 418
image.png 839Кб, 508x1342
508x1342
Есть какой-то аддон или функция что бы страпчики ригнуть по фастику?
Аноним 03/09/24 Втр 20:06:22 339618 419
Аноним 03/09/24 Втр 20:34:15 339621 420
>>339576
3058(десктоп) Сабстенс устраивает, если отрубать инфу с которой не работаешь и мси афтербернер ставить. Превью сайклса категорически не устраивает(все на низах в текущей сценке 6 сек 40семплов), октан (20семплов 1.5сек грузит при этом еще до первой секунды результат твика ясен) - устраивает
Аноним 03/09/24 Втр 20:46:05 339622 421
>>339621
>3058
Что это за кадавр?
Аноним 03/09/24 Втр 22:19:29 339623 422
>>339622
У нвидии, в народе, в конец номера шифруют кол-во гигов типа 1063 или 1066 это 1060 с 3гб памяти и 6гб соответственно
Аноним 03/09/24 Втр 22:23:34 339624 423
>>339623
А 3060 на 12 гигов как будет?
Аноним 04/09/24 Срд 01:44:36 339632 424
>>339543
Анрил 4/5 нахуй. Они переусложнены так, что без суппорта от эпиков ничего интересного не сделаешь. У 5й конские системные требования и все новые фишки не раскрыть без команды спецов.
Аноним 04/09/24 Срд 03:17:25 339633 425
>>339573
Хуярь прям в Блендере нодами и масками.
Аноним 04/09/24 Срд 03:19:22 339634 426
>>339623
хуясе выдумщики. Один знак лень написать.
30508 например
Аноним 04/09/24 Срд 04:02:06 339635 427
>>339634
>30508
Фу нищеброд! У меня 80486!
Аноним 04/09/24 Срд 04:42:32 339636 428
>>339635
486DX сучечка! С сопроцессором!
Аноним 04/09/24 Срд 07:28:59 339638 429
>>339624
Не сокращается. В те времена когда это придумали таких карточек в массовом сегменте не было
Аноним 04/09/24 Срд 08:42:59 339644 430
>>339621
Думал попробовать октан, посравнивать, застрял на процессе регистрации на сайте, не приходит подтверждение ни на одну почту :(
Аноним 04/09/24 Срд 10:31:34 339650 431
Аноним 04/09/24 Срд 11:24:12 339651 432
>>339650
Лол, реально проблема была банально в впн, как я сам не додумался, спасибо, сразу всё получилось.
Аноним 04/09/24 Срд 16:15:50 339656 433
>>339615
Kak ты сделал нитки?
Аноним 04/09/24 Срд 16:53:49 339657 434
>>339656
Похоже на обычную курву.
Аноним 04/09/24 Срд 19:11:38 339661 435
Аноним 04/09/24 Срд 22:42:57 339665 436
1.jpg 1212Кб, 2140x1080
2140x1080
чтото определённо не так с этой деревянной поверхностью
Аноним 05/09/24 Чтв 00:08:39 339667 437
>>339665
Выглядит как стол для "суровых работяг" в смузи-баре.
1. Все царапины по одной оси. Если это верстак, то должны быть и вмятины от топора и дыры от дрели.
2. Фактура на весь стол одна, словно это пластик с покрасом под дерево. Ирл верстаки таких размеров собираются из нескольких досок. ты в шкалке на уроках труда учился или где
3. Выглядит слишком лакированно. Никто не будет полировать и лаком покрывать рабочий верстак.
Аноним 05/09/24 Чтв 01:50:48 339668 438
>>339665
Что-то определенно не так с твоей работой и рендером ты че блять косоглазый и не можешь направить камеру в центр сцены? для таких как ты предусмотрены гайды в камере (даже на твоем ебучем смартфоне уже). Что это? предметная визуализация, рендер геймреди модели, модель для говностоков?
Аноним 05/09/24 Чтв 05:01:03 339671 439
image.png 831Кб, 1042x525
1042x525
>>339668
Хотел тебе хуем по губам провести, но провел ему
мимо
Аноним 05/09/24 Чтв 09:41:39 339675 440
>>339667
>Выглядит слишком лакированно. Никто не будет полировать и лаком покрывать рабочий верстак.
Ты не подумал о том что верстак могли собирать из говна и палок, взяли старый письменный стол и на его базе собрали верстак
Аноним 05/09/24 Чтв 10:38:44 339679 441
>>339668
Просто изучаю блендер, ты чё такой серьёзный, лучше б подсказал как грамотнее рендерить, я то пока не шарю.
Аноним 05/09/24 Чтв 10:40:56 339680 442
>>339667
Вобщем надо подольше позадрачивать сабстанс, понял.
Аноним 05/09/24 Чтв 10:52:31 339682 443
>>339675
Да я сам ржал с того какое мокрое и охуенно отражающее дерево получилось когда кинул текстуру в блендер, в сабстансе всё по-другому выглядит почему то.
Вообще нравится всякий фотореализм так что скорее это предметная визуализация и есть, недоделанная и с кучей косяков разумеется.
Аноним 05/09/24 Чтв 11:10:48 339685 444
>>339682
>когда кинул текстуру в блендер, в сабстансе всё по-другому выглядит почему то.
Потому что надо настройки материала в любом местном рендере докручивать
>>339679
Референсы чужих работ, и видосики по фотографии и операторству, смотри ирл схемы освещения

мимо
Аноним 05/09/24 Чтв 11:52:18 339686 445
Тут не так давно мелькал паринь, который запилил грязный сральник и говно. Интересно, он вкатился в итоге?
Аноним 05/09/24 Чтв 12:30:00 339687 446
>>339686
Вкатился куда? Мы все здесь только хоббисты.
Аноним 05/09/24 Чтв 14:35:14 339689 447
Аноним 05/09/24 Чтв 14:37:49 339690 448
>>339686
Судя по скилу он уже был вкатанный. Просто для рофла и практики сделал говно и сральник, кмк.
Аноним 05/09/24 Чтв 18:29:51 339692 449
PlayerRun.gif 6745Кб, 512x512
512x512
Screenshot1.jpg 57Кб, 351x760
351x760
>>338637 (OP)
Кто знает где в новой версии настройка материала?

Прозразночть
Тени
Oraque
Shadow
Non Shadow и т.д
Аноним 05/09/24 Чтв 18:34:43 339694 450
>>339679
Не слушай этих мудаков, они сами кроме пиздежа и создание гавна из шапки ничего не могут.
Доебались до материала дерева и позиционирования камеры пиздос.
Работа годная, если не геймреди, то пойдёт.
Аноним 05/09/24 Чтв 18:50:26 339695 451
image 34Кб, 329x601
329x601
image 1377Кб, 1268x640
1268x640
image 1404Кб, 1347x759
1347x759
image 2106Кб, 1481x805
1481x805
>>339679
Кури композицию, постановку кадра (пик 1 поможет найти цент, трети, "зоны безопасности"), смотри сколько у тебе проебанного места в кадре, пик 3 примерно как должно быть

пик4 артефакты которые заметил.
И определись, что ты делаешь, это предметная визуализация в циклах? Риалтайммодель в движке? Просто мидполи для стоков?
Аноним 05/09/24 Чтв 20:04:30 339697 452
>>339694
Не, никакого геймреди, просто познакомился с разными прогами и в процессе запилил что-то.
>>339695
Спс за фидбек, тоже эти всплывшие косяки моделинга увидел но уже подзабил и бросил с этой дрелью возиться, мб уже и этот тред с ней подзаебать успел лол, хочется уже что-нибудь попизже начать делать. А так вроде бы предметная визуализация и есть.
Аноним 05/09/24 Чтв 20:13:53 339698 453
>>339697
> А так вроде бы предметная визуализация и есть.
Тогда еще копай в сторону саб-д моделинга, он гибче, можно процедурку маты прям по ходу работы ебашить, а не текстурить в сабстансе гонять туда сюда меши, проще будет работать с заказчиками, если он например захочет клоузап какой-то части - не обосрешься.
Аноним 05/09/24 Чтв 20:23:02 339699 454
>>339697
Не копай в сторону саб-д, не слушай его. полгода-год будешь на месте стоять
Аноним 05/09/24 Чтв 20:53:33 339701 455
>>339699
Что не так с саб-д, если мы говорим про предметную визуализацию?
Аноним 05/09/24 Чтв 22:04:51 339702 456
>>339692
Бамп вопросу.
Вы вообще пользуетесь программой или только пиздите?

Вышла новая версия, старый функционал обрезан или спрятан, всем похеру, как так?
Аноним 05/09/24 Чтв 22:54:24 339706 457
>>338637 (OP)
аноны, почему риггинг с миксамы в блендере при анимации ломается и уходит в т-позу?
Я сделал позу, вроде бы все было хорошо, но когда закрыл и запустил проект то поза тут же испарилась + когда меняю моды то происходит то же самое, как фиксить? без очевидного самостоятельного риггинга, не хочу парится да и модель особо запары не просит
Аноним 06/09/24 Птн 02:13:41 339710 458
>>339702
норм пацаны сидят на тройке и балдеют. а ты сиди страдай на четвёрке, лох
Аноним 06/09/24 Птн 04:57:17 339713 459
>>339692
>>339702
Всмысле в новом блендере не так? В старом вообщет тени тоже по 3м разным вкладкам раскиданы, опаська тоже в жопе мира лежит
Аноним 06/09/24 Птн 05:33:46 339714 460
image.png 1262Кб, 1733x906
1733x906
>>339702
чтобы отключить тень, нужно прожать галку Transparent shadows
Аноним 06/09/24 Птн 05:37:06 339715 461
image.png 47Кб, 574x506
574x506
>>339714
ну и тень самого объекта
Аноним 06/09/24 Птн 07:11:16 339716 462
>>339715
Ну и тень в настройках лампы забыл, лол
Какой же стандартный блендер ебанутый эчпочмак
Аноним 07/09/24 Суб 00:48:14 339738 463
>>339716
3д довольно молодая область. Запросы к 3д у нас мало что большие (шоб было реально, будто миллиарды фотонов поработали), так ещё и художественные (хочу красиво а не правдиво!). Причём всё это в рамках нашей короткой жизни и относительно низкой производительности железа.

Так шо скажи спасибо, что настройки вообще есть. И картинка уже рендерится минуты/часы на домашнем компе.

Это не только в Блендере так же.
Аноним 07/09/24 Суб 14:26:57 339764 464
Использует кто ммо-мышки у которых 12 кнопок под большой палец? Что вы на них забиндили? Пробовал самые частые действия на них кидать, но с клавиатуры удобнее. Оставил только на XYZ оси и alt+z прозрачность, которые используются постоянно а тянуться к ним неудобно.
Аноним 07/09/24 Суб 17:01:33 339772 465
>>339764
Думал об этом, но 12 лишка. У меня х7, есть пара сетапов под разные проги, в майке это анду x10 раз, в риноцеросе энтер вроде, контрить долгие и дурацкие действия короче
Да и щас клава ебанутая, а в пластисити нельзя перебиндить ктрл+шифт+з на шифт+з пришлось биднить на боковушку адну реду, врубаю профиль только для пластисити
Аноним 07/09/24 Суб 17:03:23 339773 466
Ну а вообще забиндил бы режимы выделения разные на доп кнопки еслиб их дохуя было
Аноним 08/09/24 Вск 00:23:36 339783 467
>>339764
нет, использую пятикнопочную, две сбоку.
Забиндил на неё контекстное меню, освободив три основных для навигации без зажатия клавиш-модификаторов.
На пятую забиндил вращение бочкой.
Аноним 08/09/24 Вск 15:02:16 339799 468
>>338637 (OP)
анончики, как сделать обьект невидимым для рендера но имеющего свою функцию? Вот выставил я свет, накинул плейн повырезал дырки что бы имитировать лучи и теперь хочу его сделать невидимым для камеры, как это сделать?
Аноним 08/09/24 Вск 20:16:43 339813 469
>>339799
Поставить прозрачный материал, а в тенях включить солид?
Аноним 09/09/24 Пнд 07:21:27 339823 470
>>339783
Убери иконку фотика вроде ,ну или через меню обжек -и там будет нонрендер
Аноним 09/09/24 Пнд 15:12:30 339839 471
>>339813
а где в тенях солид найти? хрен пойми куда подевали его
Аноним 09/09/24 Пнд 18:36:54 339852 472
image.png 53Кб, 354x622
354x622
>>339799
Выбери нужный объект, потом пикрил
Аноним 09/09/24 Пнд 19:23:27 339854 473
image 71Кб, 436x691
436x691
image 56Кб, 261x718
261x718
Можно как-то из выделенных эджей на первом пике быстро сделать щель типа как на втором? В ручную если, то надо стороны отделять, потом дырки заполнять, еботно.
Аноним 09/09/24 Пнд 19:37:11 339856 474
>>339852
в 4.2.1 поменялась плашка, но даже если так, то все равно не работает, тупо исчезает, и тени от дыр в плейне соответственно.
Аноним 10/09/24 Втр 07:40:10 339874 475
2024-09-1007-38[...].mp4 9459Кб, 2560x1440, 00:00:42
2560x1440
>>339854
можно.
1. фаска
2. extrude manifold
3. проверить на говно, при надобности почистить вилкой
Аноним 10/09/24 Втр 07:42:42 339875 476
2024-09-1007-41[...].mp4 3637Кб, 2560x1440, 00:00:27
2560x1440
>>339874
а, ну да, чуть не так топология была. Фикс.
Аноним 10/09/24 Втр 09:34:38 339878 477
Посмотрел видео, как разделить куб. Ну там чел говорит контрол R, и у него куб делится на две части.
Я делаю тоже самое и у меня не делится. Грань появляется только на одном квадрате.
Аноним 10/09/24 Втр 10:59:19 339883 478
>>339878
Первый раз слышу, запиши чтоль видос.
Аноним 10/09/24 Втр 11:05:20 339885 479
уацуа.png 250Кб, 1881x941
1881x941
>>339883
Ну вот у меня выделена грань, я нажимаю контрол R и появляется только на одной грани ребро, а как разделить весь куб перпендикулярно этой грани.
Вот чел с видоса делает тоже самое, и куб делится весь.

https://www.youtube.com/watch?v=5nUl2Cs1fxs&ab_channel=Blender3d%D1%81%D0%BD%D1%83%D0%BB%D1%8F

Если подвигать курсор, то появляется параллельная грань общая, но никак не вертикальная перпендикулярная. Какую бы грань я не выделил, вертикально куб не разрезается. Это как-то максимально неинтуитивно и нелогично.
Аноним 10/09/24 Втр 11:21:17 339886 480
image.png 75Кб, 436x365
436x365
>>339885
У меня норм всё. Попробуй аплайнуть алл трансформ чтоли, или новый куб в сцену добавь, может у тебя изнасилованный куб с рассоединенными\дублированным эджами
Аноним 10/09/24 Втр 11:21:37 339887 481
>>339885
Значит у твоего куба пизда разъебана. Ну в смысле порвал ты его как-то. Подвигай вертексы и увидишь где порвал.
Аноним 10/09/24 Втр 11:25:52 339888 482
2024-09-1013-22[...].png 388Кб, 1920x1004
1920x1004
>>339885
Чёт странное, у меня при любых раскладах и выделениях грани через весь куб идут, ладно жди спецов.
Аноним 10/09/24 Втр 11:27:07 339889 483
>>339887
Действительно. Я какие-то комбинации клавиш тыкал и у меня каким-то образом на куб как бы наложился другой куб, или что-то такое. Хуй пойми как это вышло
Аноним 10/09/24 Втр 11:48:39 339892 484
Аноним 10/09/24 Втр 14:20:08 339900 485
image 75Кб, 173x745
173x745
Пытаюсь врезать один объект в другой (через boolean), дырка есть, но получается н-гон, это нормально? Потом просто триангулировать и всё?
Аноним 10/09/24 Втр 19:35:41 339915 486
Господа, вы без меня перекат осилите? Или вы все сюда раз 500 лет заходите и вообще?
Аноним 10/09/24 Втр 19:36:10 339916 487
Аноним 10/09/24 Втр 21:11:44 339918 488
>>339915
перекатывай уже, заебал.
и что бы в шапке все норм было, а не как обычно.
Аноним 10/09/24 Втр 22:31:29 339921 489
Аноним 10/09/24 Втр 23:14:30 339922 490
>>339921
Это который 259-ый тред по счету уже?
Аноним 11/09/24 Срд 05:52:50 339927 491
>>339885
1. либо топология нарушена
2. Либо конфликт драйвера видеокарты и куб в самой памяти сломался. Да, я такое встречал.

для начала удалить куб и создать, проверить.
Ну и драйвер освежить.
Аноним 11/09/24 Срд 06:13:17 339929 492
Аноним 17/09/24 Втр 06:20:21 340057 493
>>339543
>Анрил
>рилтайм рендердвижок.
Unity URP или даже SRP ?
Аноним 17/09/24 Втр 21:58:29 340080 494
>>339892
можно.. фаска. extrude manifold. проверить на говно, при надобности почистить вилкой
Аноним 17/03/25 Пнд 17:05:08 344015 495
image.png 560Кб, 2551x1268
2551x1268
Анон помоги пожалуйста. Пытаюсь сделать воду через dinamic paint но вода клипается через объект, как это можно пофиксить?
Аноним 17/03/25 Пнд 17:07:16 344016 496
image.png 544Кб, 2556x1284
2556x1284
Анаон привет. Помоги пж делаю воду через dinamic paint, но она клипается через объект, как это можно пофиксить?
Аноним 18/03/25 Втр 19:29:40 344023 497
Стикер 0Кб, 320x320
320x320
Аноны, у меня вот есть два объекта в сцене.
Плечо и кисть руки, это для игрового движка.

Эти два объекта плотно прилегают друг к другу крайние точки у них идентичны и в месте сочленения получается шов.

Как мне выровнять Split Normal совпадающих точек этих двух обьектов?

Вот я в Object Mode выбрал оба обьекта перешел в Edit Mode выбрал смежные точки как мне сделать так чтобы их split нормали были идентичны?

Я пробовал так соединял все обьекты в один, сливал точки и с помощью Transfer Data переносил данные по нормалям на оригинальные раздельные обьекты, и да в блендере это выглядит красиво шва нет, но если посмотреть на split normals. то они всё равно смотрят немного в разные стороны и в игровом движке из за этого виден шов. Я могу крутить эти нормали вручную, но это ебануться конечно можно всё вручную крутить. Как быть?

Check this out!

Настройки X
Стикеры X
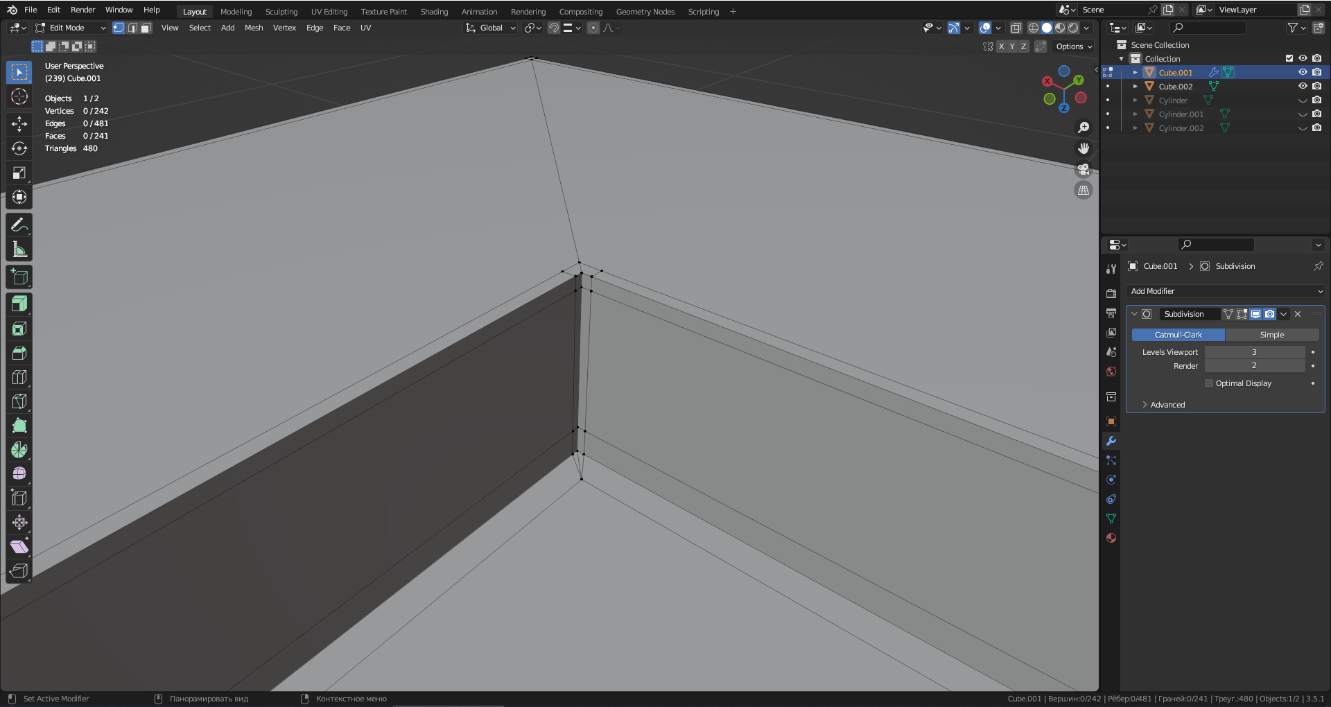
Избранное / Топ тредов