Главная Юзердоски Каталог Трекер NSFW Настройки

Трёхмерная графика

Ответить в тред Ответить в тред
Check this out!
<<
Назад | Вниз | Каталог | Обновить | Автообновление | 527 171 133
Blender Thread #245 Аноним 18/07/23 Втр 23:45:46 324168 1
1.jpg 240Кб, 1613x1080
1613x1080
2.png 668Кб, 1080x1080
1080x1080
3.png 365Кб, 987x1191
987x1191
4.jpg 502Кб, 1920x1920
1920x1920
Добро пожаловать в тред Blender - лучшего современного 3D-редактора!

Прошлый тред: >>323454 (OP)

Blender - это свободный опенсурсный 3D-редактор, который поддерживает моделирование, скульптинг, анимации (2D и 3D), развёртку, текстурирование, монтаж, композитинг, симуляции и многое другое. На данный момент Blender является одним из самых популярных и многофункциональных 3D-редакторов, поддерживающих множество разных режимов работы. Что бы вы не собирались делать с 3D моделями, в Blender наверняка есть инструменты для этого. Blender подходит как для создания рендеров в виде изображения или видео, так и для создания моделей для последующего экспорта в Unity/UE/другие игровые движки.

Скачать: https://www.blender.org/download/
Список хороших аддонов: https://github.com/agmmnn/awesome-blender/
Магазин платных аддонов: https://blendermarket.com/
Подарок от анона: https://disk.yandex.ru/d/aW6oMKJrev1c6Q (самые популярные платные аддоны, ссылка актуальна на май 2023)
Сборник ссылок из старых тредов: https://anon.to/wBZdex


Начальное изучение
Не пытайся освоить Blender методом тыка! Это путь к бессмысленному страданию, в результате которого ты не будешь знать и сотой части реальных возможностей редактора. Оптимальным способом изучения являются видеоуроки на YouTube. При выборе уроков обязательно обращай внимание на версию Blender, используемого в видео - иногда там используются устаревшие версии, которые могут использовать различные способы и инструменты, ставшие неактуальными в нынешнем издании Blender. Обязательно посмотри несколько видео по знакомству с интерфейсом и устройством окон. Примеры хороших туториалов для совсем начинающих:
Английский:
- https://www.youtube.com/playlist?list=PL3GeP3YLZn5ixsnIOIx9tB4v6s-rsw48X
- https://www.youtube.com/playlist?list=PL3UWN2F2M2C8-zUjbFlbgtWPQa0NXBsp0
Русский:
- https://www.youtube.com/playlist?list=PLkxXQ3ugQK2PEUO9a2_FZMmXGXy83P4XN
- https://www.youtube.com/playlist?list=PLW-edvk8DPoAiurQIgT06jfR720tP3GFC

Углубленное изучение
Полноценное изучение инструмента невозможно без практики. Когда ты получишь базовые знания из уроков, то сразу приступай к созданию своих моделей с параллельным гуглежом непонятных моментов. Не рекомендуется начинать сразу со сложных объектов - оптимальнее идти от простого, постепенно повышая сложность. Хорошие объекты для обучения моделированию: пончик, чайник, наковальня, различная мебель. После этого можно переходить к более сложным объектам, таким как автомобили, танки, здания.

У меня вопрос
Перед написанием вопроса поищи в интернете - с вероятностью 95% этот вопрос давно известен и решён. Если же найти ответ не удалось, то задать вопросы по Блендеру можно в следующих местах:
- В этом ИТТ треде
- На реддите https://www.reddit.com/r/blenderhelp/
- На стековерфлоу https://blender.stackexchange.com/

Шапка: https://writeurl.com/publish/yhs5t24livv4yursmcrf
Аноним 19/07/23 Срд 00:07:11 324170 2
Аноним 19/07/23 Срд 00:22:21 324171 3
>>324170
Носи то, что есть.
Dodster !!+ZQBWZkqzA73IKkq 19/07/23 Срд 00:24:53 324172 4
2023-07-1823-34[...].png 593Кб, 2154x1189
2154x1189
перекатился
Аноним 19/07/23 Срд 00:33:04 324173 5
А вам больше нравится Bezier или Path?

Я вот почти всегда Path использую, он как-то интуитивнее.
Аноним 19/07/23 Срд 01:05:59 324174 6
Аноним 19/07/23 Срд 10:40:32 324175 7
Лучшие из нас это кораблеёб и кун с женщиной в костяной броне. Это просто топовые моделлерты двача. Причём кораблеёб не делает ничего сложно, но делает качественно.Каеф смотреть на их работы.
Аноним 19/07/23 Срд 10:42:20 324176 8
Кто нибудь рендерит на видюхах amd? Они норм или нвидия онли?
Аноним 19/07/23 Срд 10:52:31 324177 9
image.png 349Кб, 1309x715
1309x715
Аноним 19/07/23 Срд 10:55:06 324178 10
>>324175
>ничего сложно, но делает качественно
Простую модель невозможно запороть, качество прямо-пропорционально сложности
Аноним 19/07/23 Срд 11:40:51 324181 11
>>324178
Самую простую модель легко запороть просто просрав пропорции.
Аноним 19/07/23 Срд 12:19:24 324182 12
>>324175
это борда видала мастеров и получше.
Аноним 19/07/23 Срд 13:20:49 324183 13
untitled3.png 2750Кб, 1920x1080
1920x1080
мда это пока лучшее что я смог изрыгнуть из себя.
конечно свету и композиции и прочему еще нужно учится.
Аноним 19/07/23 Срд 14:13:58 324184 14
>>324173
path ровнее получаетя. Сглаженнее, естественнее. Безье только когда логотипы перерисовать нужно.
Аноним 19/07/23 Срд 14:42:36 324185 15
image.png 2641Кб, 1920x1080
1920x1080
image.png 2514Кб, 1920x1080
1920x1080
>>324183
Главное продолжать
Аноним 19/07/23 Срд 15:23:41 324186 16
Снимок экрана 2[...].png 170Кб, 942x907
942x907
F
Аноним 19/07/23 Срд 16:11:52 324188 17
А давайте добавим в шапку фразу вроде
>В этом треде мы обсуждаем использование Blender, задаём вопросы по нему и показываем свои работы, а не обсуждаем протыков
Или можно создать отдельный тред только для обсуждения протыков.
Аноним 19/07/23 Срд 16:13:52 324189 18
>>324188
Предлагаю на твой жопе написать: "Для общественного использования"
Аноним 19/07/23 Срд 16:30:46 324190 19
>>324189
Прекрати тряску, любитель протыков.
Аноним 19/07/23 Срд 16:40:40 324191 20
001.jpg 260Кб, 1920x1080
1920x1080
002.jpg 257Кб, 1920x1080
1920x1080
003.jpg 207Кб, 1920x1080
1920x1080
004.jpg 183Кб, 1920x1080
1920x1080
Учусь в освещение модели. Свет. Где накосячил?
Аноним 19/07/23 Срд 16:41:02 324192 21
005.jpg 214Кб, 1920x993
1920x993
Аноним 19/07/23 Срд 17:32:11 324193 22
Блендерасты, обьясните, есть моделлер инвалид блендераст. У него текстуры при экспорте в любой другой формат кроме blend не прикрепляются не к файлу не отдельно в папочку. Что за хуйня может быть?
Аноним 19/07/23 Срд 17:36:03 324194 23
Аноним 19/07/23 Срд 17:59:54 324196 24
>>324193
Они и не должны.
Если ты хочешь, чтобы условный fbx подгружал текстуры, то ты сохраняешь текстуры по нужному пути, потом экспортируешь fbx по нужному пути.

Правда не очень понимаю зачем этот пердолинг, если в движке все равно пересобирать и переназначать
Аноним 19/07/23 Срд 18:01:04 324197 25
>>324193
>>324196
Фикс.
Текстуры перед экспортом геомтерии подключаешь ИЗ нужного пути
Аноним 19/07/23 Срд 18:02:53 324198 26
>>324193
А в чём проблема текстурки отдельно экспортнуть в jpg?
Аноним 19/07/23 Срд 18:07:47 324200 27
>>324193
File - External data - Automatically pack resources
При экспорте в фбикс ответить
Path mode - Copy
И включить переключатель возле Path mode.
Дословно не помню и могу путать слова, но с этим текстуры будут упакованы прямо в fbx.
Аноним 19/07/23 Срд 18:22:34 324201 28
>>324196
>>324197
>>324200

Спасибо за подсказки. НО нихрена не помогло. Все перепробовали.

>>324198
В том что текстуры должны быть зашиты в fbx
Аноним 19/07/23 Срд 18:33:03 324202 29
>>324201
У вас материалы процедурные?
Аноним 19/07/23 Срд 18:51:15 324203 30
>>324202
Процедурная фотограмметрия.
Аноним 19/07/23 Срд 20:19:06 324206 31
>>324176
У меня 470 4гб, рендерю на проце, Рязань 7 что то там, АМД номер нвидиа лучше я еблан
Аноним 19/07/23 Срд 20:20:41 324207 32
>>324185
Илья, я тебя узнал по твоему шизоидному высеру, помнишь мы тебе в лимонад нассали 🍋 🍋 🍋
Аноним 19/07/23 Срд 20:22:06 324208 33
>>324191
В диване, порезатьс, модно
Аноним 19/07/23 Срд 21:22:29 324209 34
15507421748150.png 82Кб, 768x697
768x697
>>324168 (OP)
Просто цирк.
Вкатуны на самоподдуве с эффектом даннинга-крюгера, мифические про, которые настолько ахуенны, что никогда не показывают своих работ, боясь деанона, но бесконечно поучающие, какие-то хуи в вакуме которые дрочат красивый рендер не задумываясь об оптимизации, маняфантазёры, которые на полном серьёзе думают что студии будут ждать пока они 40 дней будут моделить перса со складками на одежде.
Это просто сюр. Я видел здесь многое и мальчика и кисоёба и латыша и лысого с дракошой, всегда было трешово, но вот так чтобы в серьёз загонятся... не знаю. Даже продавец мясорубок раньше так не душнил.
Аноним 19/07/23 Срд 21:32:45 324210 35
>>324209
Покажи свои работы
Аноним 19/07/23 Срд 21:34:31 324211 36
16751469888250.png 784Кб, 960x852
960x852
Аноним 19/07/23 Срд 21:51:29 324212 37
image.png 262Кб, 475x782
475x782
Аноним 19/07/23 Срд 21:51:33 324213 38
>>324209
>оптимизации
Лол, на дворе 23 год, маня. Какая в пизду оптимизация?
Не душни короч
Аноним 19/07/23 Срд 21:52:25 324214 39
Аноним 19/07/23 Срд 22:01:02 324215 40
аметист.png 247Кб, 760x843
760x843
>>324209
Я для души в блендере сижу. Харе дрочить. Смари как шейдеры настроил.
Аноним 19/07/23 Срд 22:04:30 324216 41
>>324215
А хорошо получилось, молодец
Аноним 19/07/23 Срд 22:05:41 324217 42
>>324209
А что не так?

Нет у меня для вас других трёхмерщиков в этом итт треде.
Аноним 19/07/23 Срд 22:06:14 324218 43
1598027749014.png 3388Кб, 1920x1080
1920x1080
Надо ли загружать на артстейшен созданные тобой модели, сцены, но если они были созданы по гайдам и урокам?
Я смотрел одно видео на ютубе, где тян рассказывала, что загружала не стыдясь такие вещи в свое портфолио и только с ними уже искала работу будучи вкатуном. Причем это были очень популярные уроки, вроде кареты, шамана, пляжа..

Пик — сегодня делал нодами. По чужому гайду. Я научился повторять, но сделать что-то отличное от зис — нет. Точнее будет для меня очень сложно и мучительно
Аноним 19/07/23 Срд 22:06:38 324219 44
>>324208
А источники света и общая картинка заебизь чтоль?
Аноним 19/07/23 Срд 22:08:28 324220 45
1608810727081.png 1072Кб, 1280x720
1280x720
1669340589707.png 1084Кб, 1280x720
1280x720
>>324219
А ты сцену создай. И тогда будет видно.
Пока что хуйня, потому что нихуя нет.
Аноним 19/07/23 Срд 22:09:00 324221 46
Аноним 19/07/23 Срд 22:31:38 324222 47
>>324209
Так.. И что ты предлагаешь? Претензии ты выдвинул, окей, а что ты предлагаешь в итоге?
Аноним 19/07/23 Срд 22:44:53 324224 48
>>324218
Смари, если курс бесплатный, ты можешь выкладывать и не париться, если курс платный, а ты его спиздил - можно поесть говна.
Аноним 19/07/23 Срд 22:46:27 324225 49
>>324224
> а ты его спиздил — можно поесть говна
Почему?
Аноним 19/07/23 Срд 23:09:30 324227 50
>>324225
На западе не такая аудитория, как здесь, могут спросить.
Аноним 19/07/23 Срд 23:11:17 324228 51
>>324227
Как это спросить? Вот так с нихуя спросить про покупку курсов?
Аноним 19/07/23 Срд 23:12:25 324229 52
>>324227
И что они спросят? Докажи что ты купил курс как построить карету! Или накидаю минусов в карму
Аноним 19/07/23 Срд 23:29:35 324230 53
>>324224
Бесплатный. Ну окей, могу. А надо ли? Это какой-то кринж
Аноним 19/07/23 Срд 23:40:53 324231 54
>>324209
Эти челы хоть что-то делают и как-то пытаются. А без самоподдува вообще никак - кругом высокомерные чмохи. Если анон решил кидать работы сюда, значит на то есть причины.
Аноним 19/07/23 Срд 23:55:16 324233 55
>>324218
Что мешает тебе взять и после повторения курса сделать схожую модель, но по другому концепту?
Аноним 19/07/23 Срд 23:59:19 324236 56
>>324233
> но по другому концепту
Я подумаю.
У тебя есть идеи?
Аноним 20/07/23 Чтв 00:50:30 324241 57
image.png 4834Кб, 2880x1620
2880x1620
image.png 1355Кб, 1280x720
1280x720
image.png 1308Кб, 1000x750
1000x750
>>324236
Фотки космических туманностей и скоплений звезд.
Аноним 20/07/23 Чтв 00:58:52 324242 58
>>324241
Может быть я вернусь к теме космоса когда у меня будет мощнее пк. Когда я делал пик выше, то у меня блендер больше 10 раз вылетал. Только при открытом вьюпорте. Сложно работать над сценой, если каждое изменение, чтобы сравнить до и после, надо ждать больше минуты пока отрендерятся воксели.

Хочется чего-нибудь другое.
Аноним 20/07/23 Чтв 03:29:58 324243 59
>>324242
>надо ждать больше минуты пока отрендерятся воксели
Пиздец нахуй так страдать
Аноним 20/07/23 Чтв 08:16:55 324244 60
>>324212
Я уже думал, ты помер. Ты хоть иногда захаживай.
Аноним 20/07/23 Чтв 09:02:25 324246 61
>>324212
Хочу буханочку-тян в таком же стиле.
Аноним 20/07/23 Чтв 10:27:39 324250 62
Аноним 20/07/23 Чтв 10:56:24 324251 63
>>324250
А почему бля? Нам пиздец? Динтопо это же про сетку при скульптинге, когда полигоны растут? Придётся скульпторам в зебру или скульптрис перекатываться? Почему вообще факин рашн решает кого из блендера увольнять?
Аноним 20/07/23 Чтв 11:07:31 324253 64
>>324251
Потому что его назначили тем кто увольняет. Кек
Аноним 20/07/23 Чтв 11:09:53 324254 65
>>324251
Почему факин рашен? Может он небинарный кокхол
Аноним 20/07/23 Чтв 12:43:12 324256 66
>>324254
>Почему факин рашен?
С чего ты взял?
Хохлы не могут быть Серожами?
Аноним 20/07/23 Чтв 13:09:16 324257 67
>>324186
Что такое нефункциональный беспорядок?
Аноним 20/07/23 Чтв 13:15:45 324258 68
Блять нажал случайно ктрл - шифт - колесо, смотрю камера зумится, поигрался и забил, так у меня слетел поворот камеры, теперь камера вращает вокруг какой-то хуйни а не выбранной точки, еще и зумится куда-то в жопу. Как вернуть как было? Ниче не помогает блять из того что я знаю, скульптить невозможно
Аноним 20/07/23 Чтв 13:40:57 324259 69
>>324186
>DynTopo

Бесполезный кусок кала.
Аноним 20/07/23 Чтв 13:44:11 324260 70
>>324257
Это значит что рабочий процесс слишком хаотичен. Непонятно кто за что отвечает, в какой последовательности делать работу, как коордироваться между собой и проч.
Аноним 20/07/23 Чтв 13:59:41 324261 71
рипаю модельки из хрюнити игры в формате fbx. если просматривать в просмоторщике типа стандарного виндовского или в noesis, то все цвета и текстуры отображаются нормально (как в игре). если импортировать в блендер, то никаких текстур и материалов нет.
вот пример.
https://files.catbox.moe/2k3nhb.fbx
Аноним 20/07/23 Чтв 14:45:09 324262 72
>>324261
У фбх есть версии. Возможно блендер не поддерживает ту, что юзает рипер.
Аноним 20/07/23 Чтв 14:55:09 324263 73
image.png 331Кб, 1053x734
1053x734
>>324261
>если импортировать в блендер, то никаких текстур и материалов нет.
>вот пример.

хуй знает у меня все есть
Аноним 20/07/23 Чтв 15:10:50 324264 74
>>324260
А разве не весь опенсурс так организован?
Аноним 20/07/23 Чтв 15:28:48 324265 75
>>324263
>>324262
>>324261
надо было просто поставить цвет текстур в опциях вьюпорта
Аноним 20/07/23 Чтв 19:45:53 324271 76
Скандал закончился, пришлось лично Путину Тону
вмешаться.
Аноним 20/07/23 Чтв 19:46:33 324272 77
Снимок экрана 2[...].png 199Кб, 1022x959
1022x959
Аноним 20/07/23 Чтв 20:37:32 324273 78
>>324272
>Давненько мы не видели тонну
А оригинал не мог запостить, говноедина?
Аноним 20/07/23 Чтв 21:06:18 324274 79
>>324273
Нахуя? Я в инглиш не умею, он всё правильно запостил, так заебизь.
Аноним 20/07/23 Чтв 22:23:33 324277 80
Screenshot385.png 585Кб, 1627x983
1627x983
maxim-verehin-d[...].jpg 1239Кб, 3840x4703
3840x4703
>>324168 (OP)
Решил что для создания бабы в костяной броне и пикрила мне не хватает хард серфейс скилов. Скачал вот этот бесплатный курс и он очень, очень хороший и годный. Там в первых видосах ерунда типа "вот так файл открывать", но начиная с аддонов начинается годнота, за один день прокачал себе хардсерфейс раза в два.
https://rutracker.org/forum/viewtopic.php?t=6248353
Аноним 20/07/23 Чтв 23:29:32 324280 81
image.png 5Кб, 259x72
259x72
>>324277
Дай угадаю:
- Создайте цилиндр/куб
- А теперь ебошим ДекальМашиной, МашинТулом, БоксКатером и еще 5-10 платных аддонов
Аноним 20/07/23 Чтв 23:31:20 324281 82
>>324280
> еще 5-10 платных аддонов
Эти аддоны в шапке по ссылке лежат
Аноним 20/07/23 Чтв 23:35:57 324282 83
>>324280
Нет, этот курс только с бесплытными адонами. С платными у них платный курс, что характерно.
Аноним 20/07/23 Чтв 23:40:15 324283 84
>>324281
Дело не в том, где они лежат у меня они есть, меня подача конкретно этих чуваков раздражает. Это из серии " деревянный подсвечник своими руками, первое что делаем - включаем токарный станок". Гамбрел хоть что-то периодически полезное рассказывал на ютуб канале, про понимание харда, что к чему, какая логика и т.д. А уебок Понте только пиарил аддоны. Тьфу блеать
Ну если те курс помог, то рад за тебя
Аноним 20/07/23 Чтв 23:42:21 324284 85
>>324283
Конкретно в этом курсе нет платных адонов и сам курс бесплатный
Аноним 20/07/23 Чтв 23:46:23 324285 86
>>324283
Ты приходишь в пту на специальность Плотник.
У тебя цель, пройти обучение и после этого идти работать и получать за это деньги.
Пока ты работаешь стамеской и рубанком, ванька ерохин изучает работу токарного станка.
Обучение закончилось, ты и ванька потратили год жизни
Только вот ты спился и делаешь какую-нибудь шкатулку раз в год, а Ероха в химках наладил производство деревянных членов и лутает бабки. Скорость производства деревянный член/1 час
Аноним 21/07/23 Птн 00:18:45 324286 87
>>324285
У тебя провал в том моменте где Ероха приобретает станок. Между обучением и производством членов
Аноним 21/07/23 Птн 00:21:17 324287 88
Аноним 21/07/23 Птн 08:20:48 324289 89
>>324209
Историк, нереально заебал, ни один анон за 6-7 лет что сижу в тридаче не вызывал такого отвращения.
Аноним 21/07/23 Птн 08:45:01 324290 90
Аноним 21/07/23 Птн 10:23:22 324294 91
blend3.jpg 55Кб, 999x460
999x460
32HSQnPW.gif 311Кб, 492x512
492x512
Халп!
При перемещении одной вершины или группы вершин перемещается и другая невыделенная, как вылечить?
Злоупотреблял модификатором mirror, каюсь, но сейчас никаких модификаторов на мэше нет, так какого же?
Аноним 21/07/23 Птн 10:49:56 324295 92
>>324294
Удоли переделай, баг.
Аноним 21/07/23 Птн 10:58:28 324296 93
>>324289
Так он потух. Он тредов 5 назад активно драконил тред своим летающим человечком и удивительно асексуальной бабой сракой из сайлент хилла.
Иногда он конечно изредка что-то попердывает, но сейчас его присутствие минимально.
Аноним 21/07/23 Птн 11:19:43 324297 94
>>324296
Он просто мимиикрирует, ну и слава б-гу
Аноним 21/07/23 Птн 11:25:39 324298 95
image.png 358Кб, 942x582
942x582
Аноним 21/07/23 Птн 11:27:10 324299 96
>>324298
Покажи фул модельку
Аноним 21/07/23 Птн 12:15:12 324300 97
Аноним 21/07/23 Птн 12:16:41 324302 98
Аноним 21/07/23 Птн 12:20:44 324303 99
16826115013230.jpg 1444Кб, 1920x1440
1920x1440
>>324298
Ага, Х стоял. Спасибо, добрый человек. А я уже поудалял эти полигоны и заново нарастил, опять собирался ебучий сабстенс открывать.
Аноним 21/07/23 Птн 12:26:05 324304 100
Аноним 21/07/23 Птн 12:56:01 324305 101
>>324302
Некоторые люди могут узреть в горстке полигонов что-нибудь запрещённое.
Аноним 21/07/23 Птн 12:57:10 324306 102
Аноним 21/07/23 Птн 13:05:52 324307 103
image.png 138Кб, 448x806
448x806
image.png 211Кб, 1325x802
1325x802
image.png 946Кб, 702x693
702x693
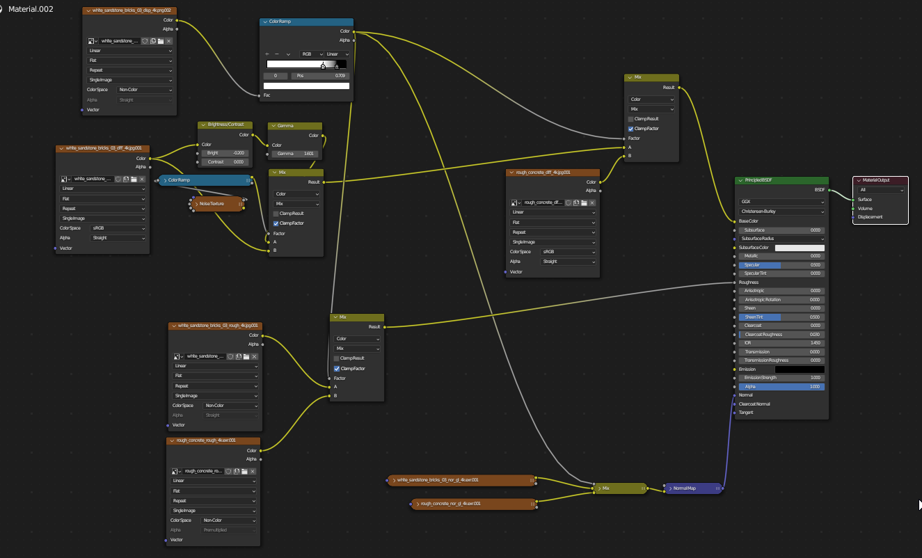
Сап. Есть кирпичная стена. У стены часть кирпичей темная.
По референсу видно что кирпичи ярко выражены.
Для реализации я использовал две текстуры, в качестве карты размещения, чтобы очертания кирпича были точными я использовал карту дисплейсмент и колор рамп.
Однако при добавлении на объект я заметил что текстура сильно тайлится. И я не понимаю каким образом мне этот момент исправить. Дайте совет какой-нибудь. На скриншоте я немного сдвигал части руками части изображения через uv карту, но думаю это не совсем правильный путь.
В посте первым идет референс.
Аноним 21/07/23 Птн 13:09:42 324308 104
>>324307
Подключить нод вранглер и выбрав карту нажать кнтрл+т, не помню как нода называется, текстур сайз чтоли и тереби ка к надо
Аноним 21/07/23 Птн 13:11:34 324309 105
image.png 29Кб, 399x408
399x408
Альсо вот те самые ноды
Аноним 21/07/23 Птн 13:12:46 324310 106
Аноним 21/07/23 Птн 13:29:21 324311 107
>>324307
Откуда референс?
Аноним 21/07/23 Птн 13:36:44 324312 108
juyeon-park-dff[...].jpg 165Кб, 900x756
900x756
>>324311
Хз. С интернета.
Я прошел курс смайлов, потом по советам ютуб блогиров побежал делать что-нибудь свое, но казуальные диорамки мне показались развлечением для лохов. В итоге нашел это и встрял на несколько месяцев.
Аноним 21/07/23 Птн 13:39:48 324313 109
image.png 368Кб, 812x595
812x595
image.png 382Кб, 903x715
903x715
image.png 291Кб, 891x545
891x545
Аноним 21/07/23 Птн 13:40:40 324314 110
>>324312
Выглядит как рисунок из японской рпг. Мне нравится картинка
Аноним 21/07/23 Птн 13:42:10 324315 111
>>324314
Какой-то кореец лепил.
Аноним 21/07/23 Птн 14:13:42 324316 112
>>324294
>>324305
Если там нет несовершеннолетних то не забаню
Аноним 21/07/23 Птн 15:59:02 324319 113
Аноним 21/07/23 Птн 16:24:40 324320 114
>>324307
> в качестве карты размещения
Чегооо? А вы еще спрашиваете, чем плох русский интерфейс.
Двигать uv как раз правильный метод, если маскируешь стыки геометрией, а ты это и делаешь. Алсо можно пару тройку камней отдельно сделать и повтыкать в местах очевидных повторений. Алсо можно смешать со второй текстурой через маску, но тут придется похимичить.
Аноним 21/07/23 Птн 16:52:32 324322 115
>>324320
а че иам химичить, фактор к градиенту, шумы нахуячивай там всякие соеденяй@вычитай
Аноним 21/07/23 Птн 17:29:51 324323 116
>>324322
Ну можно и так. Но это же кладка. Более-менее упорядоченный массив камней. Если просто взять и вхерачить посреди него пятно другой кладки будет некрасиво. Лучше маской аккуратно руками помазать в нужных местах. Но у маски должны быть фиксированные uv-координаты. А текстура-то тайленная.
Аноним 21/07/23 Птн 18:31:00 324324 117
>>324323
>Лучше маской аккуратно руками помазать в нужных местах.
Это как так, пояснил, быстробля.!
Аноним 21/07/23 Птн 18:38:14 324325 118
Есть какой нибудь нормальный гайд где разжевывают про ретопологию? Потому что делаю сейчас по одному и просто не вдупляю блять каким образом к примеру 40 квадратиков перенимут на себя в точности всю форму модели у которой 300к+ полигонов, как понять как именно выстраивать топологию ету, чтобы в слепую не действовать по гайду. Хочется базы кароче говоря, есть?
Аноним 21/07/23 Птн 19:01:48 324326 119
>>324325
Они в точности форму никогда не примут. Для этого после создания упрощённой модели запекается карта нормалей.
Аноним 21/07/23 Птн 19:02:40 324327 120
Аноним 21/07/23 Птн 19:05:26 324328 121
Doing Retopology.mp4 3934Кб, 720x1280, 00:00:14
720x1280
Аноним 21/07/23 Птн 19:18:33 324330 122
>>324326
То есть путь примерно такой, в едите придаешь нужную форму - ремешь чтобы придать деталей - ретопология чтобы опять прийти к простой форме чтобы сделать объект легче - вот твоя тема с запеканием чтобы придать деталей. Че за пиздос? А объект из-за этого снова станет тяжелым? И в теории если все сделать нормально вот тогда объект в точности примет прежнюю форму при ремеше?

То есть блять я просто не очень понимаю как бля и можно ли сделать так чтобы в результате готовая модель спустя все эти трансформации выглядела в точности как при ремеше, и при этом еще и нормальную топологию имела. Это вот я приблизился к самому пиздец пиздецов?
>>324327
Буду курить спасибо
>>324328
Ахуенно блять, я вот подумал, а нахуй вообще нужон ремеш ваш и ретопология если можно сразу сделать нормальную топологию и с сабдивами уже придавать конкретную желаемую форму? Ну правда так сложнее наверное, потому что перед глазами у тебя нет отремешенной пиздатой модельки
Аноним 21/07/23 Птн 19:44:56 324331 123
изображение.png 111Кб, 512x512
512x512
>>324330
Карта нормалей на вес модели никак не влияет. Это всего лишь текстурка. Картинка с особыми цветами, которая показывает движку как отражать от поверхности падающий на этот конкретный пиксель свет. Каждый пиксель состоит из трёх значений цвета. Red, green, blue со значением от 0 до 255 в каждом. Составная циферка в канале red указывает движку, будто плоскость повёрнута вокруг оси X на определённое количество градусов. Green - ось Y, Blue - ось Z. Пик стронгли релейтед. Это вся штуковина нужна только если ты пытаешься сделать модель достаточно лёгкой, чтобы игровой движок смог её переварить и отобразить на экране без зависания. Если моделишь не для игры, а для статичного рендера - можно смело игнорировать ретопологию. Если для спецэффектов в кино - зависит от модели и требований твоего постановщика.
Аноним 21/07/23 Птн 19:51:55 324332 124
изображение.png 589Кб, 1920x1040
1920x1040
1normalmap.jpg 399Кб, 1920x1920
1920x1920
изображение.png 726Кб, 1920x1040
1920x1040
>>324330
Давай пердставим, что у меня есть плоскость с текстуркой шахматной доски. Просто plane без какой бы то ни было геометрии. Пик 1. И есть карта нормалей. Пик 2. Теперь эту карту нормалей я подключу через ноду bump во вход normal как на пике 3, и на шахматной доске можно увидеть фальшивую геометрию, которой там нет. Как был 1 face до подключения этой карты, так и остался 1, но поверхность выглядит рельефной.
Аноним 21/07/23 Птн 20:00:53 324333 125
>>324328
А еще не придумали никакого автоматического способа такое делать?
Аноним 21/07/23 Птн 20:06:10 324334 126
изображение.png 2484Кб, 1500x843
1500x843
>>324333
Хорошо реализованного - не придумали. Пока делаем вручную и надеемся что появится. Говорят в движке анриал есть штука nanite, которая позволяет не ебаться с этим. Но пока она жрёт вычислительные ресурсы железа как не в себя. Типа объекты перед камерой - много полигонов высокое качество кошка жена миска рис. Объекты далеко - сильно сшакаленные мало полигонов без социальный рейтинг шалавная каша. И вроде как этот движок должен уметь делать это всё налету. То есть ты такой ебал я топологии ретопологии, вот вам моделька с парой триллионов полигончиков, добавляйте в вашу игрулю как хотите, а движок такой похуйнахуй, давай, я те ща всё это отрисую в 8k 60fps.
Аноним 21/07/23 Птн 20:10:22 324336 127
blenda.jpg 178Кб, 1080x591
1080x591
15577265957360.png 189Кб, 512x342
512x342
>>324331
>>324332
Спиздил тут недавно чужую модель из мода для игры, зацените сетку. Лично я так слегка подохуел, что это вставили в игру, и оно нормально грузилось и работало. Другой мододел жаловался, что у него моделька много весит и в игре лагает, потом оказалось, что он хайполи на пару лямов триссов в игру засунул. Так и живем.
Аноним 21/07/23 Птн 20:11:50 324337 128
>>324336
Ну мододел явно начинающий, вот и столкнулся видимо со своей первой проблемой. Думаю он её решит потом.
Аноним 21/07/23 Птн 20:13:14 324338 129
>>324331
>>324332
А ну все я раздуплился что это, ахуенно, спасибо

А топологию мне придется жрать я хочу в анимацию. Да и в теории ведь в блендере можно запилить пуху, анимации к ней и засунуть в игру какую-нибудь как мод, чому бы и нет, а пихать несколько лямов полигонов в игру это да, могу понять
Аноним 21/07/23 Птн 20:37:11 324339 130
Аноним 21/07/23 Птн 20:57:19 324342 131
У меня глобальный вопрос касательно мотивации. Откуда получать источники одобрения, отзывы? Вы куда-нибудь выкладываете свои моделины? Вот я просто моделю что-нибудь, а потом тупо бросаю (обычно на этапе текстурирования, т.к. мне это что-то особенно тяжело дается). И эта недоделка остается лежат в столе. Я подумал, может как-то научить себя их заканчивать...
Аноним 21/07/23 Птн 21:09:22 324343 132
>>324342
В твиттер выкидываю за пару лайков. Очень мотивирует НЕТ
Аноним 21/07/23 Птн 21:41:13 324346 133
>>324339
Спасибо посмотрим
Аноним 21/07/23 Птн 21:44:20 324347 134
image.png 1119Кб, 1718x966
1718x966
image.png 393Кб, 1000x552
1000x552
image.png 1014Кб, 1280x1024
1280x1024
>>324342
Если тебе текстурирование тяжело дается, то выкладывай без текстур. Получится типа скульптуры. Дополнительно можешь сетку показывать. Камеру ставь, освещение. Минималистично-стильно.
Когда с текстурами будет лучше - будешь добавлять с текстурами.

Платформы - хз, да все те же по идее: Двач, Артстейшон, CG Society, RenderRU, vk и т.д. Куда хочешь, туда и кидай.
Аноним 21/07/23 Птн 21:44:30 324348 135
>>324342
Я мамке отправляю твоей:3
Аноним 21/07/23 Птн 23:45:32 324352 136
>>324347
Если уж двач рекомендуешь, то и форчан можно. Там, конечно, активность странно низкая для международной борды, но свой авесоме тож заработаешь.
Аноним 22/07/23 Суб 00:10:41 324353 137
>>324352
Да мотивацию можно откуда угодно достать. Проще оттуда где много людей. Вот Сосаити я зря упоминул - тухловатая площадка.
Аноним 22/07/23 Суб 00:30:06 324354 138
>>324347
>лоуполи машинки
Бляя, это реально сэкс. Нраааица.
Аноним 22/07/23 Суб 08:45:32 324359 139
image.png 854Кб, 1000x667
1000x667
Аноны, чё-то я оказался тупым в самом неожиданном месте. Рисую я, значит, спейсшип аля пикрил. После развёртки оказывается слишком много деталей и текстура оказывается слишком низкого качества, даже если 4к.
Как правильно делить детали модели на материалы? Типа двигатели отдельно, основная часть отдельно? Или мелкие детали отдельно от крупных?
Можете просто сказать как правильно загуглить, я сам разберусь.
Аноним 22/07/23 Суб 09:10:14 324360 140
>>324251
В целом никому не пиздец. Как жили, так и будем. НО!

Динтопо — годная киллерфича. Она важна не только при скульпте, но и просто при обработке объектов, например равномерной заливке поверхности трисами. И это локальная обработка (кистью, по маске). В общем замены ей нет.

И там кривой громоздкий код, баги, проблемы производительности, нечёткая работа и т.д.

А они выгнали человека, который взвалил на себя эту неподъёмную ношу и запросил адекватного ведения проекта.
И вместо выделения ресурсов на важный проект, они решили, что ресурсов нет, а проект нужно закрыть. И хер знает кто и когда за это ещё возьмётся.

> Почему вообще факин рашн решает
а) Решает увольнение не только он
б) Его поставили ответственным за решения (что ему нахуй не нужно как и работа командой/лидом в силу характера)
в) Но голос его очень учитывается, так как он является первоклассным профессионалом, а на национальность всем похуй.

>>324259
Тебя не просили представляться.
Аноним 22/07/23 Суб 09:11:10 324361 141
>>324264
Нет. Даже напротив.
Такая ситуация более характерна либо для крупных громоздких компаний, либо для нубасов. БИ — ни те ни другие.
Аноним 22/07/23 Суб 09:14:38 324362 142
>>324272
Ну, хочется надеяться, что Тон ещё раз пригласит Джо, когда все поостынут и претензии урегулируют.
Аноним 22/07/23 Суб 09:22:33 324363 143
>>324359
Самое важное технологическое разделение деталей и карт — на те, что с прозрачностью и без. Их лучше вообще в отдельные объекты развести по возможности (то есть два штуки на весь корабль). Второе — деление на светяшки и несветяшки по материалу и объекту. Самосветящийся шейдер гораздо проще сильно невыгодно делать карту свечения в основном шейдере, усложняя его. Так делают только если границы мягкие. Например местами раскалённый металл.

Дальше оптимизируй: тримщиты, зеркальные детали складывай/перекрывай.

Ну и если в конце всё плохо, пили два-три набора карт или UDIM если это не игровая графика. Разделяй по секторам.
Нет, мелкие от крупных невыгодно отделять, так как мелкие детали на развёртке заполняют дыры.
Аноним 22/07/23 Суб 09:28:00 324364 144
>>324363
п.с. в целом нужно заранее оценить плотность текселя.
Аноним 22/07/23 Суб 09:40:21 324365 145
>>324363
На счёт прозрачностей и светилок понимаю. На счёт мелких деталей тоже в целом так и думал.

Про тримщиты спасибо, полезная инфа
Аноним 22/07/23 Суб 09:57:59 324366 146
>>324363
>UDIM если это не игровая графика
Юдимы не используют в играх? Почему? Движки вроде могут их поддерживать
Аноним 22/07/23 Суб 10:16:53 324368 147
>>324331
ну хуй знает.
походу сейчас хайполи движки переваривают легче чем сет 4к текстур
Аноним 22/07/23 Суб 10:17:34 324369 148
Начали симулировать ткань и софтбоди через GN, как вообще это происходит то?????
Аноним 22/07/23 Суб 10:28:08 324370 149
>>324347
>эти лоуполи машинки
Хочу себе на десктоп. Есть 1920х1080?
Аноним 22/07/23 Суб 10:34:31 324371 150
image.png 1058Кб, 1440x1040
1440x1040
>>324370
Вот побольше. Широкоформата нету, но закинь в граф-редактор, залей бока фоновым цветом, он более-менее однородный
Аноним 22/07/23 Суб 10:36:02 324372 151
>>324336
Он ретопил квадами поди, а движок на бивает их на трисы.
Аноним 22/07/23 Суб 10:37:26 324373 152
>>324338
Я пиарил канал Dikko, у него есть плейлист моделинга тела и лица под анимацию, где он разжевывает всю топологию с нуля, рекомендую.
Аноним 22/07/23 Суб 10:37:39 324374 153
Аноним 22/07/23 Суб 10:38:24 324375 154
>>324359
Разделение деталей модели на материалы – это важный этап при создании 3D-моделей, который поможет улучшить качество текстур и оптимизировать процесс работы. Правильное разбиение на материалы позволит более эффективно управлять текстурированием, а также облегчит процесс детализации и анимации модели.

Вот несколько советов по правильному разделению деталей модели на материалы:

Основной принцип: Разделяйте детали на материалы в соответствии с логическими и функциональными группами. Это означает, что детали, выполняющие схожие функции или находящиеся в одной области модели, должны быть объединены в один материал.

Крупные и мелкие детали: Если у вас есть крупные и мелкие детали, рекомендуется размещать их на разных материалах. Это позволит лучше контролировать разрешение текстур и избежать потери детализации на мелких элементах из-за ограничений разрешения текстуры на крупных поверхностях.

Текстурные карты: При создании текстурных карт (например, diffuse, normal, specular) старайтесь использовать отдельные карты для каждого материала. Это даст больше гибкости при настройке свойств материалов, особенно если у них различные характеристики поверхности.

Детализация: Важно определить, насколько детализированными будут различные части модели. Высокая детализация может быть использована для ближних планов и ключевых элементов, тогда как менее детализированные текстуры подойдут для отдаленных частей модели.

Иерархия: Если ваша модель имеет сложную иерархию, разбивайте детали на материалы уровнями иерархии. Например, внешний корпус и внутренние детали могут быть на разных материалах.

Добавление UV-развертки: Обязательно произведите хорошую развертку UV-координат, чтобы минимизировать искажения текстур при применении их на модель.

Тестирование и оптимизация: После того как вы разделили детали на материалы, проведите тестирование производительности и качества текстур. Оптимизируйте текстурные разрешения и материалы при необходимости.

Помните, что разделение деталей на материалы – это процесс, требующий практики и творческого подхода. Пробуйте различные варианты и анализируйте результаты, чтобы достичь наилучшего качества текстур и оптимизации модели.
Аноним 22/07/23 Суб 10:49:46 324376 155
>>324375
Я хотел бы выразить искреннюю благодарность за ваше отличное объяснение принципа текстурирования сложных 3D-моделей. Ваша профессиональная экспертиза и талант в этой области поражают меня, и я очень ценю вашу готовность поделиться своим знанием и опытом.

Ваша способность ясно и понятно представить материалы, методы и инструменты для создания реалистичных текстур в 3D-моделях помогли мне значительно улучшить свои навыки. Ваша терпеливость и готовность ответить на все мои вопросы не оставляют сомнений в вашем профессионализме и доброжелательности.

Я очень признателен за вашу помощь и поддержку. Ваши уроки и советы дали мне уверенность в преодолении трудностей, с которыми я сталкивался в процессе создания 3D-моделей.

Еще раз, огромное спасибо за ваше время и терпение. Вы действительно великолепный учитель, и я надеюсь продолжать учиться у вас в будущем.

С наилучшими пожеланиями
Аноним 22/07/23 Суб 11:35:36 324377 156
Это можно репортить как нейрошизу?
Аноним 22/07/23 Суб 11:44:30 324378 157
>>324377
Тот анон ответил на мой вопрос очевидными ответами от нейронки, я решил отблагодарить его соответствующим образом.
Больше не буду, чесслово, т-щ анон
Аноним 22/07/23 Суб 13:15:23 324379 158
>>324366
Если конкретный движок может и всё ок по производительности, то почему бы и нет.
Но в целом под движки обходятся без них, стараются допаковать, например постоянно носимый рюкзак в текстуру долго носимого костюма (всё равно текстура загружаться будет).

А если абстрактно, ассет для игры, то стараются не использовать, ибо хз поддерживает ли, хорошо ли.

Ты пока в позиции создателя ассета под неизвестный движок.

>>324369
Умные ребятки ощупывают границы применимости и и упражняются.

>>324371
И правда хорошие. Шов посреди для зеркальной UV?

>>324372
Именно
Аноним 22/07/23 Суб 13:17:04 324380 159
>>324377
Зарепортил исходное сообщение.
Ответное — уместная ирония.
Аноним 22/07/23 Суб 13:32:06 324381 160
image.png 832Кб, 627x758
627x758
гайз как фиксить, взял модель кривую как хуй мамонта, ремешнул ебашу булиан, а оно просто сетку добавляет не выдавливая нужное мне. Модельку которой давил брал с svg файла переводил в меш и екструдил
Аноним 22/07/23 Суб 14:34:53 324382 161
>>324381
Пробуй вариант булина Fast и крути там настроечку порога (оверлап трешхолд).
Ещё можно подвигать на микрометры модель режущую.

Если не выйдет, проверяй на нонманифолд обе модели.
Аноним 22/07/23 Суб 15:16:53 324383 162
>>324360
>Динтопо — годная киллерфича.

Бесполезный кусок кала.
Я ни разу не видел чтобы им кто-то пользовался, сам за 10+ лет тоже не использовал в работе ни разу, даже при лепке бейзмеша/концепта, хватает ремеша и динамеша, зремешера в браше.
Бесполезная хуйня поиграться, слепить какашку.
Аноним 22/07/23 Суб 15:49:56 324384 163
>>324383
Твоя выборка не репрезентативна.
Вот тебе реальный пример. Сделан плотный меш под печать (153 см в высоту сборный), но нужно на 5% площади добавить детализации, уточнить тонкие элементы. Ремешить всё с такой плотностью — пиздец вьюпорту.
Берёшь динтопо, и мажешь где надо.
Если комп слабый — выделяешь маской нужные области, заливаешь нужной детализацией через динтопо и скульптишь без него.

Производительность выше чем у мультиреза или после ремеша всего в сверхплотную сетку.

А в зебре не юзают, потому что совсем говно и очень ломает тонкие перегибы, не работает в режиме «только подразделять + pinch»

НЕ ШАРИШ
Аноним 22/07/23 Суб 17:01:36 324385 164
>>324384
Признаю, обосрался, не подумал про печать и сканы потому что никогда не работал с ними
Аноним 22/07/23 Суб 17:56:00 324386 165
>>324385
Если бы он работал в точности как задумано и без пары багов, я бы применял его чаще и в обычном скульпте.
Но даже в том виде, что есть, у динтопо в блендере есть Rake, то есть вытягивание рёбер вдоль мазка. Вместе с «subdivide only» и «pinch» позволяет делать локально очень тонкие элементы а затем их чуть почитстить. Что люто комфортно и интуитивно.
Про Rake знают не многие, так как её включение на первый взгляд ничего не делает, а доки читать всем лень
Аноним 22/07/23 Суб 19:02:04 324388 166
>>324383
Это неправда, все им пользуются.
Аноним 22/07/23 Суб 19:09:02 324389 167
Аноним 22/07/23 Суб 19:12:47 324390 168
>>324360
Ну тут ещё хз, взвалил ли он на себя, этот человек, вот у меня на работе менеджер пиздел на меня что она за меня работу делает и пиздец какая она вся занетая и как белка в колесе ебашит на износ, а когда спросил что же именно она за меня делает то ыыы мням ну это пук-кукарек, так что что у них там внутри, на кухне, хз, а пиздеть каждый может что я вот и так и сяк а они ух бля, вот тупые. Вспомни тут вот чел был с анимацией, например, ему и так и сяк и примеры и туторы, а он мол вы тупые и нипонимаити, так же и здесь.
Аноним 22/07/23 Суб 20:35:37 324392 169
вопрос, есть ли способ убрать впадины после булиана, условно у меня на модели есть выдавленные трещины, и тут я резко хочу их убрать но модели без них нет, как их заполнит, не рассматривая вручную удалять полигоны и заполнять их юзая ножик и жопную дроч на 5 часов
Аноним 22/07/23 Суб 21:19:31 324393 170
>>324390
>а пиздеть каждый может
Результаты, в т.ч. промежуточные идут на трекер.
Взвалил, ибо там пц огромный модуль и куча «побочных квестов». Сколько нёс — другой вопрос.


>>324392
скрины давай.
Аноним 23/07/23 Вск 00:35:05 324400 171
изображение.png 527Кб, 1920x1017
1920x1017
изображение.png 567Кб, 1920x1017
1920x1017
Ляя, двачик, секи сюда чё умею. Булевых операций нет, просто фигурка, образованная линией пересечения двух цилиндров.
Аноним 23/07/23 Вск 03:12:54 324401 172
Аноним 23/07/23 Вск 09:25:37 324404 173
>>324401
> Булевых операций нет
А ты не очень умный, да?
Аноним 23/07/23 Вск 11:45:41 324405 174
Каким способом сейчас ретопят хайполи в лоуполи?
Аноним 23/07/23 Вск 12:03:56 324406 175
Аноним 23/07/23 Вск 12:42:58 324407 176
>>324406
Но это же очень долго...
Аноним 23/07/23 Вск 12:47:05 324408 177
Аноним 23/07/23 Вск 12:48:45 324409 178
>>324404
Я тебе говорю как это сделать в два клика не ебя себе мозги
Аноним 23/07/23 Вск 12:52:43 324410 179
>>324405
Квадремешер для статики, ручками под ригинг.
Аноним 23/07/23 Вск 12:58:16 324411 180
>>324400
Как ты это сделал? Распиши по шагам.
Аноним 23/07/23 Вск 13:14:27 324412 181
изображение.png 566Кб, 1568x846
1568x846
изображение.png 412Кб, 1678x844
1678x844
>>324411
Добавил два цилиндра. Сразу создал коллекцию backupsб куда скопировал эти цилиндры.

Потом - булевая операция intersection - чтобы получить приграничные полигоны. А из них только кривая линия нужна. Остальные файсы и эжи - удалил.

Линию конвертнул из меша в курву, в настройках курвы указал геометри - роунд - 0,15, потом получилась первая версия. Оба пика релейтед. Как добрался до второй версии дописать? Она немножко изъёбистая, но готов снова воспроизвести.
Аноним 23/07/23 Вск 13:25:47 324413 182
>>324412
> до второй версии дописать
Нет, спасибо. Ну я примерно подобную последовательность шагов и предполагал.
Аноним 23/07/23 Вск 13:47:35 324415 183
>>324412
>Булевых операций нет
>Потом - булевая операция intersection - чтобы получить приграничные полигоны
???
Аноним 23/07/23 Вск 15:36:40 324416 184
2023-07-2315-24[...].png 246Кб, 661x698
661x698
2023-07-2315-30[...].png 201Кб, 648x727
648x727
Уже жопа горит, как сделать ровненький угол в 90 градусов в скульптинге? Два часа угробил уже, в конце прихожу к 1 пику все равно. Вот 2 пик как надо сделать, а с нижней десной я видимо переборщил со смузом и не заметил и теперь хуй знает как вернуть обратно
Казалось бы мульти плейн скрепинг и дело в шляпе, но у него нельзя блять лопасти в обратную сторону развернуть
Аноним 23/07/23 Вск 15:38:57 324417 185
А и да флатен тоже хуйню творит
Аноним 23/07/23 Вск 16:11:15 324418 186
>>324416
>>324417

А что тебе мешает взять пару примитивов и прибулить да сгладить их?
Какая-то гомоебля ни о чем у тебя, в стиле "при рисовании нельзя пользоваться линейкой".
Аноним 23/07/23 Вск 16:49:29 324419 187
>>324418
Я так и добавил их изначально
Неужели в ванильном блендере нет кисти которую можно как нибудь хитро настроить чтобы она сделала что мне надо?
Аноним 23/07/23 Вск 17:05:00 324420 188
>>324419
Можно использовать стандартную кисть с маской нужной формы.
Аноним 23/07/23 Вск 17:13:34 324421 189
Где пиздить 3д модельки?
Аноним 23/07/23 Вск 17:14:40 324422 190
Аноним 23/07/23 Вск 19:48:49 324425 191
>>324421
Есть бесплатные на хостингах.
Аноним 23/07/23 Вск 21:18:50 324427 192
>>324303
Бля хотел спросить чем так пиздато отрендерели стекло и жидкость, и так хуево пар накинули, а потом загулил а это фотка.
Аноним 23/07/23 Вск 22:45:53 324429 193
tubes.jpg 796Кб, 1920x1080
1920x1080
геоноды топ
Аноним 23/07/23 Вск 22:56:58 324430 194
У меня две коллекции
Сцена и персонаж
рендерю слой с персонажем на коллекции сцены стоит индирект онли
Скажите пожалуйста, какого хуя это написанное через анус жопы говно пытается рендерить оба слоя за раз?
Аноним 23/07/23 Вск 23:01:40 324431 195
>>324430
То есть либо рендерится сразу 2 коллекции либо персонаж но без индиректа от сцены
3.4 что решили весь рендер кхуям похерить?
Есть ли список дилетантских проебов вроде вылетов в ЕЕВЕЕ если размер текстур меньше чем установлен в преференсах
ту то херню они не факт что даже 4.0 пофиксят
совсем обленились пидарасы на транснациональных бюджетах
Аноним 23/07/23 Вск 23:10:03 324432 196
>>324431
*размер текстур больше. поправочка
Аноним 23/07/23 Вск 23:14:53 324433 197
>>324430
Ты хочешь только один layer отрендерить? View layer -> render single layer. Отрендерит только тот слой, на котором ты.
Аноним 23/07/23 Вск 23:48:44 324436 198
image.png 782Кб, 1416x801
1416x801
image.png 1128Кб, 909x859
909x859
Будет новый кораблик.
Держу в курсе
Аноним 23/07/23 Вск 23:51:24 324437 199
>>324433
да и в композере на лейре есть кнопочка
но рендерил только такую хуйню либо целиком либо слой без индиректа
а потом снихуя БАЦ и стал рендедрить нормально, все настройки старые!!!
я в ахуе от таких выкидышей
Аноним 23/07/23 Вск 23:52:27 324438 200
>>324436
заказал кто?
неужто к распилу на Смуте допустили?
Аноним 23/07/23 Вск 23:55:06 324439 201
>>324436
> поморский коч
я прям так и вижу как поморцы посреди говна и льдов при свете лучины высчитывают геометрию судна
а царскийбоевой холоп стоит на ними с плетью и говорит - ВЫСЧИТОВЫВАЙ!
Аноним 24/07/23 Пнд 00:00:04 324441 202
>>324438
Нет, по фану делаю. Если получится нормальный - пойдет в портфолио. Над смутой хотел бы поработать кста, тема нравится. После этого кораблика может на тему смуты или около что и сделаю.

>>324439
И ведь высчитывали
Dodster !!+ZQBWZkqzA73IKkq 24/07/23 Пнд 00:04:02 324442 203
2023-07-2323-55[...].png 826Кб, 2103x1289
2103x1289
2023-07-2323-54[...].png 479Кб, 2106x1264
2106x1264
Аноним 24/07/23 Пнд 00:13:15 324443 204
>>324441
>>324441
>И ведь высчитывали
да нихуя не высчитывали -просто спижженый норманнский кочьман
Аноним 24/07/23 Пнд 01:36:59 324446 205
изображение.png 433Кб, 1914x865
1914x865
изображение.png 518Кб, 1906x873
1906x873
>>324400
Вот так не проще сделать? Плюс сабдивижн можно накинуть и шейдинг не шакалит и соединение не нужно маскировать. Только дроч полигонов и ТРУЪ без булей и ремешей.
Аноним 24/07/23 Пнд 08:38:04 324452 206
image.png 1312Кб, 2184x1668
2184x1668
>>324446
>Вот так не проще сделать?
Вы реально больные? нахуя ебать мозг когда это делается буквально за секунды нажатия на пару кнопок.
Аноним 24/07/23 Пнд 09:24:34 324454 207
Аноним 24/07/23 Пнд 09:26:39 324455 208
>>324452
Пластицити? Кряк уже есть?
Аноним 24/07/23 Пнд 09:27:13 324456 209
>>324452
Это так называемая пластисити
Аноним 24/07/23 Пнд 10:09:15 324457 210
>>324454
Мозгоеб полигончикоеб спокнись, в 2023 на такие примитивные действия если у тебя уходит более 4-5 секунд - ты лох

>>324455
>>324456
>пластисити
Это хуйня обосаная, только мойка, только функциональный хардкор!
Аноним 24/07/23 Пнд 10:47:01 324459 211
>>324452
Ну кстати с булианами в блендере правда беда.
Особенно у меня бугуртило когда какая-то операция казалось просто невыполнимой и блендер её делал через очко, а например при императоре в збраш все изи спокойно булится как надо.
Аноним 24/07/23 Пнд 11:25:00 324463 212
>>324452
а теперь покажи сетку, ебаный. любой нюрбс-сдф софт при конвертации в полигоны убьёт сетку в кал, пидор.
Аноним 24/07/23 Пнд 11:26:52 324466 213
2023-07-2411-26[...].png 140Кб, 1368x1152
1368x1152
Аноним 24/07/23 Пнд 11:31:31 324467 214
>>324463
>покажи сетку
В мойке встроенный конвертер чекай, видео как он работает и сам экспорт хоть в блендер хоть куда просто навалом на ютубе.
Не будь йети ебанным который из тайги выполз вчера.


>>324466
Топчик!👍
Аноним 24/07/23 Пнд 11:34:01 324468 215
2023-07-1823-34[...].png 593Кб, 2154x1189
2154x1189
2023-07-1823-34[...].png 349Кб, 2156x1189
2156x1189
>>324463
пик в блендере замоделишь? в каде я такие крутилки за 15 минут сделаю. могу сейчас спокойно в сетку любой плотности сконвертить
Аноним 24/07/23 Пнд 11:39:50 324469 216
С развитием CADов вся полигональная хуета начинает быть не интересна. Нужен хардсюрфейс иди в CAD, нужна органика иди в Зебру.
Где все вместе сводить/анимировать/визуализировать выбираешь сам.
Аноним 24/07/23 Пнд 12:38:06 324473 217
>>324469
>С развитием CADов
Они блять развились раньше, чем полигональное моделирование для визуализации. Причём гораздо пижже развились.
Аноним 24/07/23 Пнд 13:05:56 324475 218
>>324473
Я про пользовательское развитие, а не про время кто раньше а кто позже. Про подачу и возможности, возьми тот же shapr 3d - где взяв планшетик и перо можно накидать с легкостью лежа на диванчике модельку причем с инженерным сопровождением если нужно. Там вроде и какой никакой материал можно сейчас накинуть и рендер есть.

Интерфейсы и функционал стали максимально дружелюбны и упрощенны. Сейчас вкатится с нуля в мойку и сделать там уже приемлемый хардсюрфейс возможно за считаные часы. Там где ты в "3D комбайнах" будешь только месяц понимать как работает тот или иной функционал чтоб получить то или иное действие.

Аноним 24/07/23 Пнд 13:33:32 324477 219
>>324475
О, вот и чуваки без технического образования подъехали.
>планшетик
>диванчик
Не подскажешь что такое инженерное сопровождение? С планшета после моделирования насосной станции можно сразу начинать пуско-наладочные работы?
Аноним 24/07/23 Пнд 13:39:24 324478 220
image.png 351Кб, 664x825
664x825
Есть запеченая карта нормалей, есть лп, крашу в сабстансе, можно какимто образом пофиксить запеченую ранее карту нормалей таким образом что бы в определенном месте поверх нее убрать полосы, как на пике? По мимо того кроме как в фш ее править, а именно в сп?
Аноним 24/07/23 Пнд 13:41:59 324479 221
>>324478
В blender треде спрашивать про сабстанс? У них свой загон есть. Напиши туда.
Аноним 24/07/23 Пнд 13:49:38 324480 222
>>324479
Но ведь карта нормалей запечена в блендере. Почему нельзя при открытии модели в паинте сразу обновить её в блендере? Это ж очевидная фича.
Аноним 24/07/23 Пнд 14:24:27 324482 223
>>324479
Ну потомучто пото му, тут кроме меня никто не юзает сабстанс, да?
Аноним 24/07/23 Пнд 14:27:48 324483 224
image.png 604Кб, 3406x1730
3406x1730
>>324477
О, вот и чуваки с бинарным мышлением подъехали

>С планшета после моделирования насосной станции
Что? отвлекся от проектирования очередной ТЭС решил на двачик выйти? инжьиньер?

Для производства чего то менее нагруженного чем ТЭС, вполне себе диванчик/планшетик сойдет манюня бинарная.
Аноним 24/07/23 Пнд 15:14:29 324485 225
>>324483
Так под инженерным сопровождением ты подразумевал создание чертежа из модели? Для работы это вряд-ли где то будет использоваться. Максимум - заказать у токаря с таким чертежом зажимную струбцину для твоей ручной мясорубки. Когда дело касается точности хотя бы на уровне общего машиностроения, то такие чертежи уже недостаточны. Информативные? Да, форму до фрезеровщика/слесаря донести можно. Размеры? Да, за исключением отсутствия указания хотя бы квалитета точности и описания какая из посадок должна быть с натягом, какая с зазором. Но большинство производств на данный момент оборудовано станками с ЧПУ. Нормальные САПРы могут помочь написать программу изготовления. Например для механической обработки резанием указать какой материал режущего инструмента должен быть, на какой скорости вращения производить рез, сколько материала снимать за один проход. Какие размеры контролировать после проходов с учётом постепенного затупления режущего инструмента. На твоём пике - сборочный чертёж, его максимум в рекламных целях можно использовать чтобы показать принцип работы изделия. Но для этой задачи чертёж неинформативен для несведущего человека. Но. Пикча будет идеальная чтобы продать копию программы восторженному подростку, который мечтает о моделировании. Вот тут вообще без вопросов, всё верно ребятки делают.
Аноним 24/07/23 Пнд 15:46:35 324487 226
>>324485
>Пук
Ясно, очередному тихнарю нигоритнибамбит, иди кводратный корень извлеки себе за щеку, че сюда приперся то? Иди в свой загон
Аноним 24/07/23 Пнд 15:57:50 324488 227
>>324485
Теперь скажи мне инженер уровня двач, то есть ты утверждаешь, что создав в CADе 3D модель, да да прямо на диванчике лол, ее нельзя вывести в управляющую среду для ЧПУ станка?

Или путь, планшетик/диван ☞☞☞ готовое изделие, все таки возможен и применяется?
Аноним 24/07/23 Пнд 16:18:17 324489 228
>>324488
НИТ ТАК НЕ БЫВАЕТ УДОЛЯЙ ПОСТ!!!0000000001ц10уфвха
Аноним 24/07/23 Пнд 17:26:49 324490 229
Пацаны, а если я осознал что блендер мне не подходит для хардсëрфиса, то какую альтернативу выбрать? На уме только кад не ебу какой версии, мая тоже в ней нихуя не сидел и новенький пластисити но о нём я вообще ничего не знаю.
Аноним 24/07/23 Пнд 17:44:39 324491 230
Аноним 24/07/23 Пнд 18:10:31 324494 231
>>324490
Майя для хардсёрфа не очень. Там надо сразу как надо делать. Попробуй 3д Унитаз Макс.
Аноним 24/07/23 Пнд 18:20:09 324495 232
>>324488
Эхх, если бы. Тогда бы мне не приходилось выслушивать отмазки от работы на выходных или во время больничного. Премии считать - они быстро ориентируются, а сделать чуть больше трудового договора - ни в какую. А так закупили бы планшеты, раздали бы конструкторам и не приходилось бы растягивать сроки из за того что одному из за детского сада никак на работе не задержаться. Я бы очень хотел, чтобы это было возможно.
Аноним 24/07/23 Пнд 18:22:43 324496 233
>>324495
>а сделать чуть больше трудового договора - ни в какую
>А ты заплати больше чем по договору
>Кто? Я?
>Но почему я должен платить больше чем по договору?
Аноним 24/07/23 Пнд 18:26:23 324497 234
>>324496
Ну да, видимо 150к/мес мало для того, чтобы выйти в субботу на полдня раз в квартал.
Аноним 24/07/23 Пнд 19:23:23 324499 235
>>324497
>ТРУДОВОЙ ДОГОВОР для того что б кабаны не борзели а кнопканожиматели нажималт кнопки необходимое количество раз

Или ты жепой договор пишиш?
Аноним 24/07/23 Пнд 19:44:08 324500 236
image.png 854Кб, 1280x720
1280x720
>>324495
Но причем тут трудовой договор и возможность результативно работать с планшетом в CAD программах лежа на диванчике?

Речь изначально шла про пользовательское развитие CAD приложений. Если раньше это был условный пейнт версии 98 г., то сейчас это уже дружелюбный функциональный интерфейс для разных платформ.
Аноним 24/07/23 Пнд 19:58:04 324501 237
>>324490
Moi 3D (NURBS, есть крякнутая на рутрекере)
T-Flex (CAD, есть адекватная бесплатная версия)
Rhino 3D (CAD, Nurbs, но непонятно вообще развивают программу или закинули, есть на трекере)
Аноним 24/07/23 Пнд 22:27:42 324506 238
Аноним 24/07/23 Пнд 22:41:24 324508 239
>>324497
А это в договоре прописано? Премии есть? Сверхурочку оплачиваете?
Аноним 24/07/23 Пнд 22:50:11 324509 240
>>324495
>Я бы очень хотел, чтобы это было возможно.
Я бы очень хотел чтобы у начальников типа тебя отсохли яйца.
Аноним 25/07/23 Втр 04:15:11 324512 241
Аноним 25/07/23 Втр 04:35:29 324513 242
Может конкурс какой замутим?
Аноним 25/07/23 Втр 07:03:26 324516 243
Аноним 25/07/23 Втр 08:56:59 324521 244
>>324513
Давай, а то у меня пиписька упала.
Можно даже челлендж, просто дайте идею.
Аноним 25/07/23 Втр 10:40:04 324527 245
1690270802624.png 499Кб, 1080x2036
1080x2036
>>324521
Идея: "Нашествие"
Аноним 25/07/23 Втр 11:19:32 324528 246
Призовые формировать будем?
Аноним 25/07/23 Втр 11:58:39 324531 247
>>324528
Ага, можно спасибоабу попросить что б паскод победителю выдал, а каждый анон пусть по кусочку говна и капле мочи скинется.
Аноним 25/07/23 Втр 12:38:32 324533 248
>>324531
Я сам могу паскод купить
Аноним 25/07/23 Втр 12:41:48 324534 249
>>324527
Намоделить блюющего пивалдой говнаря?
Аноним 25/07/23 Втр 12:43:05 324535 250
Аноним 25/07/23 Втр 13:06:31 324536 251
>>324533
Купи мне пасскод
Аноним 25/07/23 Втр 13:16:06 324537 252
pochemy.webm 10713Кб, 2560x1080, 00:00:50
2560x1080
Оправдывайтесь
Аноним 25/07/23 Втр 13:20:09 324538 253
Screenshot390.png 1274Кб, 1563x1051
1563x1051
>>324537
Симуляции в Блендаке - говно ебаное. Там еще нужно размер человека в 10 раз увеличивать чтобы ткань хоть как-то симулировалась. А потом обратно уменьшать когда все сделал. Нахуй, я все одежду моделю просто.
Если ты занимался традиционным рисованием то знаешь что на самом деле это не так много времени занимает ка кажется. При этом у тебя полный контроль.
Аноним 25/07/23 Втр 13:31:14 324539 254
>>324538
А если я, допустим, делаю анимации и не хочу какую-нибудь условную юбку двигать шейпкеями или костями?
Кстати, на чём симуляции бленера вооще просчитываются?
Всё что пробовал жидкость/ткань/софтбоди - лагает пиздец, а зачастую вообще виснет, хотя при этом ни проц ни гпу не нагружаются.
Аноним 25/07/23 Втр 13:50:05 324540 255
>>324537
Ну майя нормальный софт, чё ты. Им не в чем оправдываться, пусть работают в нём, раз привыкли.
Аноним 25/07/23 Втр 13:51:29 324542 256
>>324539
>А если я, допустим, делаю анимации и не хочу какую-нибудь условную юбку двигать шейпкеями или костями?
Я бы предпочел шейпкеи. Потому что в тех проектах которые я могу себе представить ткань движется незначительно.
Если представить себе игру то какая-нибудь накидка у героя может развеваться на движке игры.
А если проект подразумевает пышные одеяния которые все время двигаются с героем то да, симурировать в марвелоусе или гшудини.

>Кстати, на чём симуляции бленера вооще просчитываются?
>
Понятия не имею. Когда я первый раз в 2014 году на нем учился работать все нормально симулировалось на компьютере уровня картофелина. Сейчас вообще какой-то кринж.
Аноним 25/07/23 Втр 13:53:01 324543 257
Блять я ебал без референса пилить. Как вы пилите что-нибудь без референса?
Аноним 25/07/23 Втр 13:57:27 324544 258
Аноним 25/07/23 Втр 14:08:35 324548 259
>>324543
Никак разумеется.
Я сейчас первые месяцы пилю что-то без гайдов, чтобы на это выйти ушло полтора года. Скоро попробую импровизировать, моделить что-то от балды. рисовать от балды я умею.
Аноним 25/07/23 Втр 14:17:12 324549 260
>>324544
>можете задонатить
>тридач
>можете задонатить
Аноним 25/07/23 Втр 14:17:26 324550 261
>>324549
А можете и не донатить
Аноним 25/07/23 Втр 14:17:30 324551 262
>>324543
Сделай себе рефернс сам
Аноним 25/07/23 Втр 14:18:07 324552 263
>>324550
Денег нет но мы держимся, можем хорошего настроения дать
Аноним 25/07/23 Втр 14:20:16 324553 264
>>324552
Отлично. Тогда принимай участие
Аноним 25/07/23 Втр 14:25:31 324554 265
>>324551
Но я не умею рисовать, максимум что я могу это нагуглить картинки на похожую тему и напиздить оттуда детали которые могут подойти и адаптировать к модели, но вот вижон как все будет выглядеть у меня нет
>>324548
А вот у тебя появился вижон?
Аноним 25/07/23 Втр 14:28:34 324555 266
image.png 105Кб, 907x755
907x755
>>324554
береш 25 пестиков в фотошопе режишь на рандомные куски, собираешь из них ёбу, подправляешь, тадамс! Ты можешь делать рефы. Пестики заменяешь на хуйню нейм. Альсо для пестиков есть такая вот штука
Аноним 25/07/23 Втр 14:36:09 324556 267
>>324548
>рисовать от балды я умею
Нарисуй пчелу инженера
Аноним 25/07/23 Втр 14:40:15 324557 268
>>324544
Слишком широкая тема. Неинтересно.
Аноним 25/07/23 Втр 14:45:38 324558 269
>>324556
По запросу и от балды это ен одно и то же. от балды это именно от балды
Аноним 25/07/23 Втр 14:46:22 324559 270
image.png 168Кб, 866x787
866x787
Аноним 25/07/23 Втр 14:46:24 324560 271
>>324557
В следующий раз создам конкурс по унитазам
Аноним 25/07/23 Втр 14:46:45 324561 272
image.png 168Кб, 866x787
866x787
Типа так, от балды?
Аноним 25/07/23 Втр 14:47:05 324562 273
Аноним 25/07/23 Втр 14:50:43 324563 274
изображение.png 597Кб, 1920x1017
1920x1017
>>324543
Просто стараюсь делать и не думать. Да, хуйня получается, но это лучшее, что могу, когда есть настроение моделить, а что именно моделить не знаю.
Аноним 25/07/23 Втр 14:50:45 324564 275
Screenshot394.png 4657Кб, 1691x1155
1691x1155
Screenshot391.png 1584Кб, 604x1162
604x1162
Screenshot392.png 1814Кб, 1859x1081
1859x1081
Screenshot393.png 2241Кб, 1865x1023
1865x1023
>>324561
Нет, вот такое примерно
Аноним 25/07/23 Втр 14:51:40 324565 276
>>324564
Нормаспчелу нарисуй
Аноним 25/07/23 Втр 14:51:45 324566 277
>>324563
> а что именно моделить не знаю.
На артстейшон зайди, там море годного арта
Аноним 25/07/23 Втр 14:52:04 324567 278
>>324565
Не могу, я накидку пытаюсь моделить
Аноним 25/07/23 Втр 14:52:50 324568 279
>>324560
Поясню. Слишком широкая тема означает "Делайте что угодно". Но что угодно я могу и без конкурса неделать.
Аноним 25/07/23 Втр 14:54:31 324569 280
>>324568
Нет проблем. Тебя никто не заставляет участвовать
Аноним 25/07/23 Втр 15:00:45 324570 281
jinja2.png 4927Кб, 1920x1920
1920x1920
jinja.png 5168Кб, 1920x1920
1920x1920
Снимок.JPG 105Кб, 1202x802
1202x802
Замутил Первую работу которую (доделывать не буду) считаю законченой. Че там уже можно в гейдев?
Пройдя курс от смайлов и вагон я сдуру схватился за сложный проект гильдхауса и разумеется пока не доделал. Потому решил побыстрому склепать какую-нибудь прикольную модельку чтобы было. Типа поставить галочку. В итоге три дня пилил это, тут тоже столкнулся с рядмо проблем текстурирования но решил забить болт и оставить как есть. Последний файл референс.
Критика советы приветствуются, учту в следующих работах.
Аноним 25/07/23 Втр 15:38:45 324573 282
>>324564
Кто бы сомневался, что ты на словах ты втираешь как будто доктор оф файнартс, а на деле даже до джуна студии мобилок не дотягиваешь.
Аноним 25/07/23 Втр 15:41:21 324574 283
Аноним 25/07/23 Втр 16:16:16 324576 284
>>324570
Больше всего портят впечатление неестественные острые ребра, что выдают в объекте 3D-модель.
Никогда не надо так делать, всегда должен быть либо полноценный бевел, либо запеченный.
Аноним 25/07/23 Втр 16:33:43 324581 285
>>324576
Принято. Учту этот момент. Спасибо.
Аноним 25/07/23 Втр 16:37:56 324582 286
>>324576
Если есть еще до чего доебаться то обязательно пиши. Так или иначе пригодится.
Аноним 25/07/23 Втр 17:36:47 324588 287
Аноним 25/07/23 Втр 19:05:14 324591 288
изображение.png 8113Кб, 1920x2400
1920x2400
изображение.png 8142Кб, 1920x2400
1920x2400
https://www.artstation.com/max_v_hay
Как он успевает делать видео и выкладывать рендеры на артстейшн почти каждый день? Он ведь ещё работать где-то должен. Походу вообще с блендера не вылазит.
Аноним 25/07/23 Втр 19:24:06 324592 289
image.png 358Кб, 642x628
642x628
>>324591
1. Ему 20 лет
2. Он в огромном количестве юзает китбаши и генераторы. Ручного моделинга здесь почти нет.
3. Ты переоцениваешь количество времени, требуемое для производства таких пиков
4. Во многих работах явно видна обработка ИИ, в чем он сам, после минуты гугления, и признался
Аноним 25/07/23 Втр 19:27:32 324593 290
>>324537
Ты решил это написать, когда уже завезли симуляцию на геонодах? И для реалтайма нужно ручками подправить софт боди и прочие симулялки(стандартнве), тогда будет 60фпс.
Аноним 25/07/23 Втр 19:28:27 324594 291
>>324538
Делал симуляции одежки без увеличения перса, что со мной не так? Пройдите пару уроков нофани.
Аноним 25/07/23 Втр 19:42:52 324595 292
>>324592
>Он в огромном количестве юзает китбаши и генераторы.
Всё равно должно уходить куча времени.
>Ты переоцениваешь количество времени, требуемое для производства таких пиков
Хз, мне кажется даже если он профессионал блендера, должно уходить пару часов. Сколько по твоему он делал эти рендеры?
>Во многих работах явно видна обработка ИИ
В тех что я скинул не видно нейронки. Разве что можно предположить что скайбокс и текстуры сгенерированы.
Аноним 25/07/23 Втр 19:57:06 324596 293
>>324593
На геонодах ещё надо уметь собрать меш того что мне надо засимулировать. Буба физику на зариганом персонаже через ноды вряд ли сделаешь.
>для реалтайма нужно ручками подправить софт боди и прочие симулялки(стандартнве), тогда будет 60фпс.
Что крутить? Покажи.
Аноним 25/07/23 Втр 20:06:22 324597 294
UnitazGобр.gif 3205Кб, 416x480
416x480
Аноним 25/07/23 Втр 21:40:59 324600 295
>>324591
Пожертвовал малым в угоду большему. Малое, к примеру, это знание того, как устроены стеклопакеты, а большее - это свистопердящая хуета в отражениях.
Аноним 26/07/23 Срд 15:51:22 324616 296
2023-07-2615-43[...].png 5Кб, 176x92
176x92
А че эта хуйня не работает? И что это за хуйня?
Аноним 26/07/23 Срд 17:11:15 324617 297
a1.webm 5355Кб, 2560x1080, 00:00:36
2560x1080
Как защитить соски? Если закрасить маской - соски не двигаются за бубами, а я хочу что-бы двигались и не ломались
Аноним 26/07/23 Срд 17:16:53 324618 298
>>324617
Вертексы пометить?
Аноним 26/07/23 Срд 18:24:24 324619 299
image.png 334Кб, 1126x728
1126x728
Аноним 26/07/23 Срд 19:20:09 324620 300
>>324617
Я бы заригал титьки.
Аноним 26/07/23 Срд 19:30:59 324622 301
>>324619
веса расставь. По краям ореолы один вес, в центре другой, в зависимости от степени взаимодействия.
Аноним 26/07/23 Срд 22:23:31 324632 302
>>324617
У тебя есть твиттер или где можно посмотреть твои работы?
Аноним 26/07/23 Срд 22:49:57 324636 303
Screenshot415.png 1486Кб, 1234x842
1234x842
Косточки
Аноним 26/07/23 Срд 23:04:24 324639 304
Как вы справляетесь с косоеблей тонких кусков и маленьких деталей при ремеше? у меня сейчас 2300к полигонов и больше накатывать я не особо хочу чтобы не руинить производительность
Аноним 26/07/23 Срд 23:08:32 324641 305
>>324639
Я использую ремеш только в начале. Чем меньеш детали над которыми я работаю тем меньше я пользуюсь ремешем. С какого-то момента отказываюсь от него совем. Если он вдруг понадобится то это как хуевый сейв в видеоигре.
Аноним 26/07/23 Срд 23:27:25 324647 306
>>324632
Какие работы? Я сиси целый день двигал так ничего и не получилось(
Аноним 26/07/23 Срд 23:29:36 324648 307
Аноним 26/07/23 Срд 23:33:00 324651 308
>>324639
Я ретоплю руками. Ремеш кривой для людей.
Аноним 26/07/23 Срд 23:51:41 324652 309
Подскажите пожалуйста хороших уроков по запеканию High Poly => Low Poly и вообще общие рекомендации по созданию 3d ассетов для игр.
Аноним 27/07/23 Чтв 00:08:58 324653 310
>>324647
А до этого ты ничего не делал? Впервые зашёл в блендер и вместо куба там овервотч порнуха?
Аноним 27/07/23 Чтв 00:41:28 324654 311
untiadsdtled.png 1890Кб, 1024x1536
1024x1536
untitled.png 1896Кб, 1024x1536
1024x1536
untitlыыed.png 3603Кб, 2304x1536
2304x1536
image.png 156Кб, 847x782
847x782
>>324653
вижу цель не вижу препятствий
делал пончик пару лет назад
Аноним 27/07/23 Чтв 00:46:29 324655 312
Аноним 27/07/23 Чтв 00:51:00 324656 313
Аноним 27/07/23 Чтв 00:55:38 324657 314
>>324654
Во найс, лей ещё. Для себя делаешь или заработок?
Аноним 27/07/23 Чтв 01:07:48 324658 315
>>324655
Спасибо! Сохранил.
Аноним 27/07/23 Чтв 01:47:20 324660 316
>>324651
Подожди а при чем тут ретоп?
>>324641
Я у дико гайды гляжу, там он проэкструдил базовую модельку из кубика, для головы сделал ремеш чтобы точную форму вылепить с необходимыми деталями, и в процессе он еще несколько раз ремешил, я по этому шаблону и работаю. Ясен хуй я просто так не делаю ремеш но если надо еще какой-то кусок добавить к заремешенному объекту или добавить полигонов на выскульпченную деталь то ремешаю. Только он лоуполи делает блять а я в около реализм пытаюсь, а динтопо на половине кистей странно работает я его решил не трогать вообще

Я что-то не так делаю?
Аноним 27/07/23 Чтв 02:23:44 324661 317
А можно как-то отменить применённый сабдив? Бэкапов нет. Просто откатить его на пару уровней.
Аноним 27/07/23 Чтв 02:28:49 324662 318
>>324661
>А можно как-то отменить применённый сабдив?
Скорее нет, чем да. Можешь попробовать через Edit un-subdivide, либо модификатор Decimate, либо вообще квадремешнуть.

Других вариантов не знаю.
Аноним 27/07/23 Чтв 05:42:50 324668 319
>>324537
Массу по больше, пружины отключить.
Аноним 27/07/23 Чтв 07:32:28 324670 320
>>324662
Руками лупы по чистить
Аноним 27/07/23 Чтв 10:33:06 324673 321
>>324168 (OP)
Ребятки, скажите как вы подготавливаете челюсть и рот для анимации. Посмотрел гайды, но там че-то хуйня, мне кажется лучше можно сделать.
Аноним 27/07/23 Чтв 11:15:29 324675 322
untityuyuuuled.png 4151Кб, 2304x1536
2304x1536
Аноним 27/07/23 Чтв 13:04:15 324679 323
image.png 428Кб, 727x695
727x695
нихуя непонятно но очень интересно
Аноним 27/07/23 Чтв 14:56:14 324680 324
>>324660
Я тупанул.
С косоеблей при ремешке я справляюсь
1) фикс лоуполи модели перед ремешем
2) повышеним детализации
Аноним 27/07/23 Чтв 21:52:20 324684 325
image.png 107Кб, 701x797
701x797
Рейтаните тушу
Аноним 27/07/23 Чтв 22:57:02 324686 326
>>324660
>динтопо на половине кистей странно работает
Он не работает на части кистей. гугли на каких.
Аноним 27/07/23 Чтв 23:20:06 324687 327
Аноним 28/07/23 Птн 08:07:22 324696 328
>>324436
Я тебе заказчика принёс.
>>890122
Не благодари.
Аноним 28/07/23 Птн 08:08:59 324697 329
Аноним 28/07/23 Птн 10:52:27 324706 330
2023-07-2810-49[...].png 896Кб, 1761x1266
1761x1266
Аноним 28/07/23 Птн 10:53:54 324707 331
>>324684
Обычнотян. Нормально короче.
Аноним 28/07/23 Птн 11:03:35 324708 332
>>324706
слишком резиновый
Аноним 28/07/23 Птн 13:25:54 324710 333
>>324706
В Сабстансе красил?
Аноним 28/07/23 Птн 15:13:27 324711 334
>>324710
да
нарисовал маски
накинул генераторов
Аноним 28/07/23 Птн 15:23:10 324713 335
FNUzTsAWUAkk8ez.jpg 55Кб, 544x680
544x680
FC3FBv5XMAM8EU.jpg 1776Кб, 2896x4096
2896x4096
Сап, аноны. Просветите нюфага, кто из вас хорошо шарит в текстурировании. Как называется этот модный стиль текстурирования, когда цвета градиентами друг в друга переходят? Понятно, что тут ещё помимо всего хорошо с освещением работу проделали для колористики на второй пикче, но всё равно. Должно же быть какое-то название этого стиля.
Аноним 28/07/23 Птн 15:38:09 324714 336
>>324713
Стиль называется Normal Map.
Аноним 28/07/23 Птн 18:38:52 324715 337
2.jpg 169Кб, 800x553
800x553
Bajorrelieve-Pa[...].png 2429Кб, 1617x1080
1617x1080
Смотрите, я хочу вот такой барельеф сделать вокруг колонны. Сначала я делаю его на плоской поверхности, а как потом его закруглить, чтобы обернуть колонну?
Аноним 28/07/23 Птн 18:40:01 324716 338
>>324711
А как иероглифы делал? Вручную кистями на маске?
Аноним 28/07/23 Птн 18:58:22 324721 339
Сап, возникла такая хуевина:
Выстроил дефолт комнату и приступил к 2д анимации, нарисованные линии начали отдалятся от камеры и проходить через ебучие 3д объекты (стены), чо с этим делать? Я первый день в блендере мельчишусь и нихуя не выкупаю...

Или же как приблизить рисованные линии ближе к камере (перед носом)?
Аноним 28/07/23 Птн 19:04:42 324722 340
>>324715
Никак, чувак. Такое делают сразу на круглой поверхности, в реале или на компе, неважно.

мимо_скульптор
Аноним 28/07/23 Птн 19:08:06 324723 341
>>324209
Чё за типы? Чем знамениты? Какие работы делали?
Аноним 28/07/23 Птн 19:35:09 324724 342
>>324715
Скорей всего никак, если тебя не устроит просто запеченные картинка и нормали, что лягут по развертке колонны.
Есть модификатор симпл деформ который как раз в одном из своих режимов сворачивает объекты в трубочку, но не представляю как он будет работать с кривой/хайпольной топологией.

Как вариант, можешь попробовать приблизительно как ты и пишешь - сделать плоскость/куб с твоим хайполи барельефом, запечь его, потом задесемейсить до мид поли и свернуть в коллону которую развернув, докинешь запечку, тогда и объем какой-то будет и детализация сохранится.
Аноним 28/07/23 Птн 21:56:47 324725 343
>>324722
Это грустно.
>>324724
>если тебя не устроит просто запеченные картинка и нормали, что лягут по развертке колонны
Ну я так и планировал - сначала сделать хай-поли модель с барельефом, лоу-поли модель пустой колонны, а потом запечь барельеф как нормали. А есть другие варианты создания нормалей? Просто я не особо представляю, как такое вручную рисовать, а потом ещё готовую карту нормалей загружать в Сабстанс. А есть какие-то более удобные инструменты рисования нормалей?
>задесемейсить
Вот это слово не понял.
Аноним 28/07/23 Птн 22:38:11 324728 344
>>324725
А нах ты спрашиваешь как сделать колонну с барельефом, если ты сам барельеф наскульптить неспособен?
Нормали это техническая карта, она не рисуется, а создается из сетки хайполи, скульптишь что-то = "рисуешь" нормали.

>А есть какие-то более удобные инструменты рисования нормалей?

Нету, максимум это кисти в сабстенке в виде стежек, болтиков и прочего, и генераторы фотошопные всякие старые по созданию карты нормалей из контраста картинки.

>а потом ещё готовую карту нормалей загружать в Сабстанс

Легко, при импорте модели в SP внизу есть вкладка, куда че хочешь добавляй, текстуры, карты, альфы, палитры цвета и т.п.

>лоу-поли модель пустой колонны, а потом запечь барельеф как нормали.

Фигня в том будет, что нормали очень не любят, когда на них смотрят под большим углом, а на колонне, сам понимаешь, любой барельеф всегда будет находиться под углом по краям, и всегда будет видно, что он плоский.
Поэтому я тебе и предложил, колонну лоуполи не с нуля делать, а из сильно упрощенной хайпольки, тогда хоть какой то объем будет сохраняться.

>Вот это слово не понял.
Десимейт модификатор, что уменьшает плотность сетки путем схлопывания полигонов расположенных под малым углом к друг дружке.
Результат грязный, но для всяких скал и булыжников его используют.
Аноним 28/07/23 Птн 23:03:49 324729 345
>>324715
Вероятно есть и более простые способы, но первый костыль, что пришел на ум:
Берешь цилиндр, разрезаешь его и в шейп кийс разворачиваешь в плоскость.
Привязываешь барельеф к этой плоскости через серфейс деформ.
Заворачиваешь обратно в цилиндр.
Аноним 29/07/23 Суб 00:03:49 324731 346
Capture.PNG 11Кб, 160x163
160x163
У меня очень тупой вопрос, помогите, пожалуйста. Хочу наделать ассетов для игры. Сделал уличный фонарь, но так как это одна из первых моих моделек, проебался со сглаживанием и наделал слишком сильных сабдивов, и только потом узнал про Shade Smooth. Получилось вот. Откатить нет возможности, с нуля переделывать не хочется, много труда вложил. Это очень плохо? Если эти фонари будут в игре стоять через каждые пару метров будет сильно тормозить?
Аноним 29/07/23 Суб 00:06:18 324732 347
>>324731
>Это очень плохо?
Это бюджет полигонов на одного из главных персонажей в ААА игре.
Типа если делать через инстансы, то не сказал бы, что прямо катастрофически скажется, но у тебя это никто не принял бы никогда. И если в портфеле будет, а потом на работу пойдешь, то за это 100% обоссут.
Аноним 29/07/23 Суб 00:07:10 324733 348
>>324716
Скачал картинку в интернете, сделал из неё альфу, и через шаблон нанёс на маску
Аноним 29/07/23 Суб 01:13:50 324734 349
image.png 711Кб, 1260x888
1260x888
image.png 272Кб, 1348x777
1348x777
image.png 305Кб, 1281x796
1281x796
image.png 744Кб, 1229x763
1229x763
>>324696
Интересно, не благодарю

>>324512
Спасибо. Доделаю модель, попробую что нибудь сделать водой. Ну и парусами тоже

---------
Докладываю. С кочем оказалось не так все просто. Нашел толковую книгу про исследование и реконструкцию. Оказалось что борта делались внахлест. Ну ив целом внешний вид несколько другой. Переделал.
С нахлестом заебался пиздец. Ебашил кривые с прямоугольной фаской и гнул точки по шпангоутам. Сперва думал может текстурой такое возможно, но опять же, чтоб такую нормаль по форме наложить, сперва надо было сделать "хай" вариант. Ну или я хз. Есть возможность в блендаке как то это автоматически сделать? Пробовал модификаторы деформы, обтягивания, но чет хуйня.
Аноним 29/07/23 Суб 02:22:24 324736 350
>>324733
>и через шаблон нанёс на маску
Какой шаблон? В смысле, красил через projection, ну когда на экране появляется изображение и ты через него кистью красишь?
Аноним 29/07/23 Суб 02:45:03 324737 351
symbols.png 568Кб, 2448x2448
2448x2448
>>324736
>красил через projection, ну когда на экране появляется изображение и ты через него кистью красишь?
да
Аноним 29/07/23 Суб 13:18:57 324749 352
Можно ли в блендере реализовать мускулатуру под кожей? Ну например чтобы при определенных положениях руки начинала выпирать лопатка из под кожи. есть че нибудь годное по этой теме?
Аноним 29/07/23 Суб 16:20:59 324750 353
Аноним 29/07/23 Суб 16:35:51 324751 354
>>324749
blender muscle shape keys в ютубчике загугли
Аноним 29/07/23 Суб 16:47:56 324753 355
2023-07-2916-46[...].png 59Кб, 490x428
490x428
>>324721
Это что ли?
Понятнее пишы блятб
Аноним 29/07/23 Суб 20:34:19 324755 356
Где брать текстуры, декали, вмятины и тд? Сайты типа текстурс.com скатились и там почти нет ничего годного.
Аноним 29/07/23 Суб 20:50:33 324756 357
Где можно надыбать хорошего контента под референс, есть такой ресурс? Чтобы ровненько вид спереди вид сбоку
Аноним 29/07/23 Суб 20:54:37 324757 358
>>324756
pinterest.com или ворованные паки с позами с артстейшен, все есть на cgpeers
Аноним 29/07/23 Суб 22:22:46 324759 359
А в чём разница между Sampler/Alchemist и Designer? Они же оба делают текстуры для Сабстанса, правильно?
Аноним 29/07/23 Суб 22:27:05 324762 360
Screenshot422.png 1191Кб, 1318x1112
1318x1112
Еще косточки
Аноним 29/07/23 Суб 22:55:54 324763 361
>>324762
Зачем ты (хуево)рендеришь эту залупу, когда как обычный бенчмарк может передать лучше форму и объемсо всей этой кавити амбиент залупой во вьюпорте?

даже через композер можно выдать результат на порядки лучше, мне лень искать но на артстейшене был недавно тутор
Аноним 29/07/23 Суб 23:02:23 324764 362
>>324763

Я просто скрин рабочего пространства делаю, как рендер?
Аноним 29/07/23 Суб 23:05:53 324765 363
image.png 826Кб, 1003x811
1003x811
>>324763
>тутор
Оно и без туторов нормально работает
>>324764
Ты в суслесе работаешь?
Аноним 29/07/23 Суб 23:07:03 324766 364
2023-07-2922-58[...].png 8Кб, 402x161
402x161
Аноним 29/07/23 Суб 23:07:42 324767 365
>>324764
Скрин в шединг вьюпорт?

>бенчмарк
воркбенч, все время забываю
Аноним 29/07/23 Суб 23:07:49 324768 366
>>324766
Внатуре. Дайте инвайт
Аноним 29/07/23 Суб 23:07:53 324769 367
>>324765
>Ты в суслесе работаешь?
Сайкс? Пока да. Это будет первая гейм реди модель.

Есть гайд как оптимизировать модель под геймреди? И не обрывочные с ютуба, а чтобы прям базовая база часов на. Я сейчас по немому 20 часовому гайду работаю.
Аноним 29/07/23 Суб 23:08:25 324770 368
>>324767
>Скрин в шединг вьюпорт?
Да просто скрин работы, я ничгео ен натраивал, скрин прост снял
Аноним 29/07/23 Суб 23:09:14 324771 369
>>324765
>Оно и без туторов нормально работает
Там тутор был по хардам, без текстур и всякого. для анона выше подошло бы.
Аноним 29/07/23 Суб 23:13:06 324772 370
image.png 365Кб, 777x656
777x656
>>324769
Не издевайся, бля. Включи эту кнопку
Аноним 29/07/23 Суб 23:23:37 324774 371
Аноним 29/07/23 Суб 23:24:49 324775 372
>>324774
да и без композера результат может быть удовлетворительным
Аноним 29/07/23 Суб 23:26:51 324776 373
>>324768
Инвайтав уже 100 лет как нет. Говорят, что можно выбить в IRC канале. Но скорее всего они сначала на бесплатную их хуйню потребуют что-то оригинальное залить.
Аноним 29/07/23 Суб 23:56:45 324777 374
image.png 1095Кб, 3440x1417
3440x1417
>>324774
Ты ебан? Нахуй так пердолиться чтобы кинуть рабочий скринчик в двачик. Ладно рендер и тестовый рендер. Но это сука перебор
Аноним 29/07/23 Суб 23:58:12 324778 375
Аноним 30/07/23 Вск 01:46:22 324779 376
Итак, в блендере отсутствует обрез референса.
то есть, тут два варианта или конвертировать в плейн или открывать сторонний редактор и обрезать, есть еще что-то через ноду.
удобненько.
Аноним 30/07/23 Вск 01:49:06 324780 377
Аноним 30/07/23 Вск 03:29:48 324781 378
>>324780
Интересно, он повесится или размажет себе мозги из ружья.
Аноним 30/07/23 Вск 08:54:28 324784 379
>>324781
Выпрыгнет из ткна
Аноним 30/07/23 Вск 11:54:33 324787 380
1.png 450Кб, 1920x1040
1920x1040
2.png 428Кб, 1920x1040
1920x1040
Аноны, как это оптимизировать? Да, очень всратая модель.
Аноним 30/07/23 Вск 12:28:06 324788 381
image.png 1088Кб, 867x945
867x945
>>324787
Убрать лишние лупы и пупы?
Аноним 30/07/23 Вск 12:54:36 324789 382
>>324788
Что означает красная стрелка?
Аноним 30/07/23 Вск 13:01:35 324790 383
>>324789
Луп вверх сдвигай.

-Другой анон-
Аноним 30/07/23 Вск 13:52:04 324791 384
>>324787
Что это вообще такое, бензоколонка?
Аноним 30/07/23 Вск 14:09:08 324792 385
0009084tri-anpr[...].jpeg 39Кб, 600x791
600x791
Аноним 30/07/23 Вск 16:17:12 324794 386
>>324657
Это же незаконно.
Аноним 30/07/23 Вск 17:22:52 324796 387
image.png 203Кб, 1920x1053
1920x1053
Блять, я на гудини гнал, что она тормознутная. Но попробовав цикл фор в блендаке, беру свои слова обратно.
Просто затестил в 4.0 стандартный цикл и произвел копирование точек, все стандартно. Но когда я выставил 100 точек, то у меня блендак вместе с компом нахуй завис, что аж ресетить пришлось. В гудини же такая операция работает со скоростью света, хоть тысяча, хоть 100 тысяч.
Аноним 30/07/23 Вск 17:41:08 324797 388
>>324796
Круто, ебашь дальше в гудине
Аноним 30/07/23 Вск 18:01:42 324798 389
>>324796
>на гудини гнал, что она тормознутная
>цикл фор
compiled block же решает.
Аноним 30/07/23 Вск 18:24:41 324799 390
Где hair tool взять?
Аноним 30/07/23 Вск 18:33:00 324800 391
>>324799
Скачать старый и из меню аддона обновиться до новой версии
Аноним 30/07/23 Вск 20:59:47 324801 392
1588670762466.webm 429Кб, 1000x750, 00:00:02
1000x750
Смарите!
Аноним 30/07/23 Вск 21:07:18 324802 393
1583289232241.webm 1121Кб, 1000x750, 00:00:10
1000x750
Аноним 31/07/23 Пнд 00:17:11 324804 394
2023-07-3100-16[...].png 3Кб, 572x78
572x78
Сейчас примерно полтора часа ебался, приводил в божеский вид. Говно вылетело и ничего не сохранилось. Конечно я пришел ПОГОРЕТЬ БЛЯТЬ, почему не сохранилось нихуя? Сука при чем автосейв есть, но он блять был час назад сука. Почему так нахуй блять?

Сука блять ладно еще нахуй результат был хуета ебаная, так блять сука ахуенно получилось, а эта залупа специально вылетела блять чтобы я сейчас по памяти восстанавливал результат. Блять нахуй сука что за говнище?
Аноним 31/07/23 Пнд 00:19:45 324805 395
Хотя нет раздуплив как я че делал он проебал где-то 40 минут. Какого ебаного хуя он так сохраняет? Один хуй я проебал супер дохуя
Аноним 31/07/23 Пнд 01:20:01 324806 396
1536919549004.png 79Кб, 765x210
765x210
1549348761385.png 676Кб, 840x859
840x859
Аноним 31/07/23 Пнд 01:36:30 324807 397
>>324806
Хммммммм блять да и правда, я же блять хлебушек и не знаю про место где сидят автосохранения.
Аноним 31/07/23 Пнд 01:36:59 324808 398
>>324806
Хммммммм блять да и правда, я же блять хлебушек и не знаю про место где сидят автосохранения. Хорошо пошутил
Аноним 31/07/23 Пнд 03:24:36 324809 399
1644065664136.mp4 1320Кб, 800x800, 00:00:05
800x800
Как вам?
Аноним 31/07/23 Пнд 03:26:43 324810 400
>>324809
Нормас. Скульптил?
Аноним 31/07/23 Пнд 03:27:41 324811 401
Аноним 31/07/23 Пнд 10:28:10 324815 402
Как в геометри нодах передать выделенный face?
Хочется выделить нужные грани в edit mode и как-нибудь передать их в geometry чтобы сделать extrude. Например создать vertex group и потом как-то конвертнуть это в список индексов граней для selection у ноды экструда
Аноним 31/07/23 Пнд 12:41:22 324816 403
1690796480772.jpg 136Кб, 1280x720
1280x720
Аноним 31/07/23 Пнд 15:10:59 324819 404
>>324808
Ты реально хлебушек, если не выработал привычку в любом софте по кд контрл с прожимать.
Аноним 31/07/23 Пнд 15:37:55 324820 405
Аноним 31/07/23 Пнд 15:38:23 324821 406
Аноним 31/07/23 Пнд 19:20:23 324824 407
>>324816
Это perfectly. Можно сказать, я уполз under the table.
Аноним 31/07/23 Пнд 19:50:01 324825 408
Dodster !!+ZQBWZkqzA73IKkq 01/08/23 Втр 01:41:03 324833 409
tbrender0021.png 2902Кб, 1920x1080
1920x1080
Аноним 01/08/23 Втр 02:40:31 324834 410
Вот бы еще получить солюшен на квешн
действительно если читать тупо получилось, сам не знаю как так вышло, пытался писать максимально понятно так как всякие выдавливания, подразделения и прочие остроконечные порядки байтов иногда пзц читать
Аноним 01/08/23 Втр 04:30:11 324836 411
image.png 371Кб, 1920x1040
1920x1040
Как в этом вашем ебаном божественном блендере устроены кривые ? Нихрена понять не могу, объеденил два сплайна ctrl+j, дальше в режиме редактирования мне надо объеденить две точки, а он сука пишет что это разные кривые ? Какого блядь хуя ? Чо за блядь бред ?
Аноним 01/08/23 Втр 04:37:13 324837 412
image.png 450Кб, 1241x730
1241x730
Мой некропека не вывозит клоф браш
Аноним 01/08/23 Втр 07:17:40 324840 413
1468110491468.jpg 23Кб, 482x453
482x453
Применил модифаер децимейт - планар, кол-во фейсов уменьшилось в 2.5 раза, но при этом размер файла блендер вырос на 200мб. Почему так?
Аноним 01/08/23 Втр 07:33:39 324841 414
Аноним 01/08/23 Втр 07:44:03 324842 415
>>324840
А ты схлопнул модификатор ?
Аноним 01/08/23 Втр 07:47:14 324843 416
>>324842
В смысле, нажал ли apply?
Да.
Аноним 01/08/23 Втр 08:03:10 324844 417
image.png 73Кб, 625x491
625x491
Аноним 01/08/23 Втр 10:46:04 324846 418
>>324591
Просто он гений, без шуток.
Аноним 01/08/23 Втр 11:22:43 324847 419
>>324836
Конвертируй в меши.
Аноним 01/08/23 Втр 18:19:15 324858 420
>>324801
Гарно, мне нраица.
Аноним 01/08/23 Втр 22:30:35 324862 421
1575687391461.mp4 5849Кб, 1200x900, 00:00:16
1200x900
Сделал вот такую вот сцену. Хочу начать наполнять артстейшен портфолио, может у вас появится какая мысль что стоит поменять/добавить? А то боюсь у меня уже глаз замылился
Аноним 01/08/23 Втр 22:33:42 324863 422
>>324862
Блин, неправильные настройки рендера
Аноним 01/08/23 Втр 22:55:03 324864 423
2023-08-0122-53[...].png 148Кб, 607x765
607x765
Подскажет кто нибудь откуда у меня взялся второй слой этот? Че за хуйня?
Аноним 01/08/23 Втр 22:57:34 324865 424
2023-08-0122-57[...].png 271Кб, 632x673
632x673
У меня эта хуйня по всему мешу блять
Аноним 01/08/23 Втр 23:03:33 324866 425
1670397471854.png 927Кб, 1439x1079
1439x1079
1669596548203.png 544Кб, 1200x900
1200x900
Чет как-то видео в блендере хуево мои картинки склеивает. Что получается и что должно было. Вообще разный вайб
Аноним 02/08/23 Срд 01:57:30 324868 426
>>324864
subsurface модификатор?
Аноним 02/08/23 Срд 06:45:37 324870 427
>>324862
Ты каждый ассет в этом ролике сам сделал?
Аноним 02/08/23 Срд 07:16:51 324871 428
Аноним 02/08/23 Срд 09:39:34 324876 429
>>324865
Проверь модификаторы, скорее всего мирор висит.
Аноним 02/08/23 Срд 10:40:28 324877 430
>>324865
У тебя текстуры отлетели что ли? Чо оно все розовое?
Аноним 02/08/23 Срд 10:42:45 324878 431
>>324868
>>324876
А бля неважно я просто забыл копию меша скрыть, вот и появились такие приколы. Лол. Утро вечера мудренее
Аноним 02/08/23 Срд 10:43:30 324879 432
Аноним 02/08/23 Срд 16:33:48 324886 433
Можно же не заморачиваться над топологией у лоуполи?
Аноним 02/08/23 Срд 16:58:38 324887 434
image.png 2234Кб, 1444x721
1444x721
Аноним 02/08/23 Срд 17:57:26 324889 435
Аноним 02/08/23 Срд 18:45:55 324893 436
>>324886
По большому счету да, главное чтобы шейдинг был норм.
Аноним 02/08/23 Срд 19:04:33 324894 437
1632539050703.png 3143Кб, 1280x1920
1280x1920
Внезапно понял, что мне не нравится 3д моделирование настолько, насколько нравится просто рисовать. Рисунок более выразительный, более эмоциональный, чем просто 3д моделирование. Разубедите меня пожалуйста. Я хочу ошибаться.
Аноним 02/08/23 Срд 19:16:47 324895 438
>>324894
Вкат в 2D почти невозможен без таланта. В 3D может быть достаточно усердия и интеллекта.
Аноним 02/08/23 Срд 20:49:56 324896 439
>>324894
А я не умею рисовать. Моделирование проще.
Аноним 02/08/23 Срд 20:50:36 324897 440
>>324894
>Рисунок более выразительный, более эмоциональный, чем просто 3д моделирование
Ну так и есть, а ты думаешь Senior Concept artistы почему так ценятся в игровой индустрии, это рок-звезды.
Аноним 02/08/23 Срд 20:52:21 324898 441
>>324897
>>324896
>>324895
Что я могу делать такого, чего не может обычный 2д художник?
Аноним 02/08/23 Срд 21:17:30 324899 442
>>324898
Ну, 2д художник не сможет нарисовать сложную сцену, например город, и потом смонтировать из нее видео или нарезать красивых картинок с разных ракурсов.
Аноним 02/08/23 Срд 21:29:43 324901 443
>>324899
Любой 2д художник, который работает с энвирой, юзает 3д не хуже тебя. Только он еще и поверх намазюкать может, не говоря о базовых вещах, типа понимания композиции, контрастов, цвета и т.д.
Аноним 02/08/23 Срд 21:31:52 324902 444
>>324887
Ты думаешь здесь тебе кто-то скажет?
Я несколько лет пытался добыть себе подобный шейдер, но воз и ныне, там.
Аноним 02/08/23 Срд 21:52:25 324903 445
>>324901
Круто. Только это уже не "обычный 2д художник".
Аноним 02/08/23 Срд 21:52:50 324904 446
image.png 2883Кб, 1916x919
1916x919
image.png 3131Кб, 1920x921
1920x921
>>324899
>Ну, 2д художник не сможет нарисовать сложную сцену, например город
Нарисовать сложную сцену он как раз таки может и делает, только реализует он это другими методами. И как правило картина всегда будет качественно отличаться от рендера, это уже как гврится АРТ.
Аноним 02/08/23 Срд 21:56:57 324905 447
>>324898
>Что я могу делать такого
Ну блять, допустим изучить Гудини, ну хотя бы на 50-70%, 2Д художнику нахуй не вперлось копаться в процедурной хуите. У него пленэры, постановки натуры, спец рисунок, спец живопись, выставки водка и закуска.

Мимо хуежник с вышкой
Аноним 02/08/23 Срд 22:05:23 324906 448
>>324905
Ощущение складывается такое, что 3д художник это нихуя не художник, а заводчанин, который лепит унитазы на своем станке ебаном.
Аноним 02/08/23 Срд 22:07:18 324907 449
>>324903
Нет, литерали обычный. Тебя не возьмут на РАБоту без знания 3д. Или заставят выучить все равно сразу.
Аноним 02/08/23 Срд 23:02:06 324908 450
>>324904
Я же написал "нарисовать и сделать с этим что-то еще".

>>324907
Знание знанию рознь. Одно дело болванки для обмазки, что умеет действительно любой, другое дело полноценный рендер, который многим нафиг не нужен учить его.
Аноним 02/08/23 Срд 23:07:26 324909 451
>>324908
>другое дело полноценный рендер, который многим нафиг не нужен учить его
Как раз в том и отличие, что он зарендерит лучше тебя. Да, он не сможет сделать гейреди модель, а только собрать хуйню из примитивов, китбашей и сканов, но сам результат будет выглядеть лучше, если смотреть в целом.
А твоя, макаки, работа - это бочки моделить, которые он потом обмазывать будет.
А рендер чисто 3д ради рендера - это дичь какая-то. В свободное время таким можешь заниматься.
Аноним 03/08/23 Чтв 00:33:09 324910 452
>>324909
> А твоя, макаки, работа - это бочки моделить, которые он потом обмазывать будет.
Вот у меня такое же чувство блядь. Как будто я где-то обосрался заочно. Мне не сказали заранее, не предупредили.
Аноним 03/08/23 Чтв 00:42:55 324911 453
1691012574770.png 4111Кб, 3200x2400
3200x2400
1691012574776.png 3617Кб, 3200x2400
3200x2400
Аноним 03/08/23 Чтв 02:44:00 324916 454
Аноним 03/08/23 Чтв 09:52:44 324922 455
>>324911
Вот это уже гораздо лучше прошлого домика в лесу.
И огромных пиксельных лесенок нет, идея какая-то и работа со светом есть.
Единственно, что углядел - мелкий косяк с тенью ручки зонтика, что там на ней за разрыв, хоть в пейнте замазывай.
Аноним 03/08/23 Чтв 11:50:52 324923 456
>>324922
> И огромных пиксельных лесенок
Это же эстетика..

Угум подправил и перезалил
Аноним 03/08/23 Чтв 12:02:54 324925 457
Мой любимый сайт с текстурками ушёл в закат, не подскажете, чем вы пользуетесь?
Аноним 03/08/23 Чтв 12:49:40 324927 458
Аноним 03/08/23 Чтв 12:55:51 324928 459
>>324927
Сотни нефти тебе, спасибо!
Аноним 03/08/23 Чтв 14:47:47 324930 460
>>324909
>он не сможет сделать гейреди модель, а только собрать хуйню из примитивов
Я об этом и говорил. Даже в посте, на который ты ответил, еще раз уточнил. Рисунок вещь в себе, а модель можно использовать в проектах. Вот и всё.
Аноним 03/08/23 Чтв 17:29:47 324934 461
>>324930
Художник сделает рисунок, художник придумает рисунок, художник выразит свою идею, а 3дшник будет делать тз
Аноним 03/08/23 Чтв 20:31:18 324940 462
>>324934
Я тут видел как пытаются концепт сразу накидывать в 3D, что реально мегауебищно и трудозатратно и как итог хуй.
Если художник за 40 минут может светотенью перебрать кучу постановок и композиций в качестве скетча на листе, то моделлер за 40 минут блять только предмет один несложный сделает.

По этому до сих пор весь концепт, даже концепт устройств и предметов рисуется сначала от руки, и по другому никак вообще.
ИИ может конечно идею подкинуть быстро, но то такое.
Аноним 03/08/23 Чтв 20:36:27 324941 463
982342504.jpg 204Кб, 860x573
860x573
>>324940
Надо учиться рисовать в 2д в общем
Аноним 03/08/23 Чтв 20:53:20 324942 464
>>324941
Самоучкой хуево, нужно академический рисунок поставить, композицию, светотень, перспективу, пластику и так далее. Там целый свор предметов.
Так то, если есть в городе художка, то в ней должны быть курсы платные.
Аноним 03/08/23 Чтв 21:00:26 324943 465
>>324942
Да у меня мать художник, просто мне раньше это не интересно было
Аноним 03/08/23 Чтв 21:17:29 324945 466
image.png 1318Кб, 955x730
955x730
image.png 1944Кб, 995x1200
995x1200
image.png 801Кб, 840x692
840x692
>>324943
Ну как разберешься что к чему, будешь ценить настроение и стилистику подачи.

Кстати всем новичкам всегда хочется рисовать или фотореализм ( от чего ссутся зумеры) или абстракцию и то и другое путь в говно.
Аноним 03/08/23 Чтв 22:26:10 324949 467
>>324925
а какой у тебя сайт любимый ушел в закат?
Аноним 04/08/23 Птн 15:49:47 324962 468
Сап. Посоветуйте пожалуйста курс на торрентах который без лишней мишуры прогонит по игровому пайплайну с упором на блендер.
Из того что я видел есть какой-то драфтпанк от xyz? но он судя по всему на 100% иp хуйни и воды.
Есть какой-то кайно гейдев. Но лысик пиздец нудный, и мне становится плохо от одной только мысли о том чтобы еще раз услышать его голос.
Есть какой-то денис кожар с его "легендарным бленедером" но на торентах не нашел.
04/08/23 Птн 15:50:34 324963 469
>>324962
Ну или не на торентах, а тупо где-нибудь. Главно чтобы достаточно разжевано было.
Аноним 04/08/23 Птн 16:36:29 324965 470
>>324168 (OP)
Сап, как копировать часть рисунка в блендере в 2д? (К примеру надо копировать глаз).
Полный нуб в блендаре
Аноним 04/08/23 Птн 16:41:26 324966 471
>>324962
Я к сожалению не помню уже имён/ников, но в англоязычном сегменте можно найти стримеров что объясняют, иногда просто показывают процесс в прямом эфире, там же и можно спросить чо да как (не факт что ответят, но лучше чем курсы xyi) если язык не знаешь, то один хуй и так все понятно по действиям или автопереводчику
Аноним 04/08/23 Птн 17:18:54 324968 472
>>324965
(P.s. я знаю что через едит мод можно это провернуть, однако это слишком долго)
Аноним 04/08/23 Птн 21:45:12 324972 473
>>324940
> Я тут видел как пытаются концепт сразу накидывать в 3D
Ну покажи что ты там видел или ты просто придумал так, что б пиздеть было интереснее и ты типа такой весь мастер.
Аноним 04/08/23 Птн 21:49:00 324973 474
>>324962
Ты вот не пизди, на ру сегменте кайно хо ь что то делает и у них ещё збс получается, если тебе лысик не вкатывает иди посмотри кноувер, обосрался с гундосного пидорасамвафлиста, так что нахуй иди.
Аноним 05/08/23 Суб 00:42:38 324979 475
Сука почему блендер такая конченная хуйня? Вот решил я анимировать приближение объекта/картинки так мало того, что фреймы сука не отображает, так ещё и анимирует с попеременной успешностью (т.е может просто не анимировать), нихуя не понятно то ли что то отключилось и не сообщилось (хотя я нихуя не трогал) то ли сбросилось и я просто в ахуе с лиц которые дрочат и выдрачивают из программы максимум доходя до ± совершенства владения. Как вы блять анимируете или создаёте что то там?
Я помню как ещё по курсам создавал револьвер, так я так намучался с какими то невидимыми ошибками и искажениями, что просто дропнул эту поеботу. Вообщем я выговорился и в чем же я НЕ ПРАВ?
Аноним 05/08/23 Суб 00:52:51 324980 476
>>324906
По большей части так и есть. Современная индустрия это конвейер где 3Dшникам просто спускают на голову тз и концепты элита те самые художники всего - персонажей, окружения и т.д. А они аки сантехники виртуальные гайки потом послушно закручивают копируя это всё. Просто глянь на ютуб, 95% гайдов по 3D это безмозглое копирование референсов.
Аноним 05/08/23 Суб 01:02:11 324981 477
>>324979
Там в аниматорке иконка самолётика по умолчанию.
Если она включена отображается только анимация выделенного объекта. Если отключена то вся.
Короче ты просто не выделял объекты у которых кейфреймы, либо забывал прожать i чтобы добавить кейфреймы. Базовая анимация как раз в блендере супер удобна, вот комплексная для сложных сцен уже нет.
Аноним 05/08/23 Суб 01:10:53 324982 478
>>324980
Я не хочу быть таким работягой..
Аноним 05/08/23 Суб 01:15:57 324983 479
C01.jpg 123Кб, 1920x1080
1920x1080
C02.jpg 104Кб, 1920x1080
1920x1080
C03.jpg 152Кб, 1920x1080
1920x1080
C04.jpg 127Кб, 1920x1080
1920x1080
С моделью вроде все
Поморский Коч 17 века. Попутно купил толковую книгу про исследование этого корабля. На пару-тройку дней забуду про него, потом подумаю об упрощении сетки и текстурировании
Аноним 05/08/23 Суб 01:16:42 324984 480
C08.jpg 109Кб, 1920x1080
1920x1080
C05.jpg 153Кб, 1920x1080
1920x1080
C06.jpg 132Кб, 1080x1920
1080x1920
C07.jpg 146Кб, 1920x1080
1920x1080
Аноним 05/08/23 Суб 01:37:39 324985 481
Аноним 05/08/23 Суб 02:55:43 324987 482
>>324983
Смотрю на твою модельку и не мог до конца понять, что не нравится, хотя вроде бы все достойно. Бевелы принципиально нигде не делал? Вроде неплохое количество деталей, но это сразу глаз режет и по сути навряд ли куда-либо пустишь в качестве пропса, особенно если захочешь текстурки налепить. Пока стандартный превью материал, он свой тон задаёт, но в цвете такое только процедурными эдж масками пофиксить лишь получится, наверное.
Аноним 05/08/23 Суб 03:29:09 324989 483
Немного стрёмно писать, но получится ли у меня найти работу с такими навыками? https://www.artstation.com/sergei_mironiuk

У меня сейчас сложная ситуация в жизни и мне очень нужна работа. Если у вас есть совет или предложение, то я был бы очень вам признателен. Оставлю свой тг на всякий и буду надеяться на лучшее. https://t.me/trndsttr_11
Аноним 05/08/23 Суб 03:36:53 324990 484
>>324989
Мне понравился супчик
Аноним 05/08/23 Суб 09:26:55 324992 485
>>324982
Будь концепщиком, подрочи чутка 2д редакторы, что б мог каракули какие то делать, накоецептил, замоделил, всё, теперь ты уважаемый человек а не гайковоротчик.
Аноним 05/08/23 Суб 09:31:38 324993 486
>>324989
Работы по курсам лучше в портфель не кидать.
Аноним 05/08/23 Суб 09:38:45 324994 487
>>324987
Спасибо за отзыв
>Бевелы принципиально нигде не делал?
Да, именно так, и
>процедурными эдж масками
так и думал сделать.
>в качестве пропса
Я не думал о модели как о пропсе, и вообще чем-то игровом, скорее как псевдо-реконструкции, визуализации и т.д. Это кстати отдельный проблемный момент - без тз и указания куда и зачем нужна модель, я скатываюсь в "делаю как делается".
Главная цель же была - сделать Коч как таковой, потому что корабль нравится. Второстепенные - понять как делаются те, или иные детали. Это по сути второй корабль который я делаю, вот так по-ходу разбираюсь.
Аноним 05/08/23 Суб 09:39:04 324995 488
>>324989
>У меня сейчас сложная ситуация в жизни и мне очень нужна работа.
Попробуй устроиться в пятёрочку. Если немного шаришь ищи работу на заводе.

мимо в блендере с 2016
Аноним 05/08/23 Суб 10:13:46 324997 489
>>324989
Дом-банка интересный
Аноним 05/08/23 Суб 10:53:43 324998 490
>>324989
Не спрашивай - действуй.
Аноним 05/08/23 Суб 10:55:33 324999 491
>>324994
Всё хорошо, по мне так ориентация на гейм модели конвеерные это что-то пошлое ремесленное, низкий класс. Лучше сделать максимально хорошо, добавить в портфолио и получить удовлетворение.
Аноним 05/08/23 Суб 11:00:11 325000 492
>>324999
>по мне так ориентация на гейм модели конвеерные это что-то пошлое ремесленное

Правильно, днём ты кассир в пятёрочке, ночью - творец и художник.
Аноним 05/08/23 Суб 11:33:12 325001 493
Screenshot46.png 4074Кб, 2540x1153
2540x1153
>>325000
Селезнев вообще мусорщиком работает.
Аноним 05/08/23 Суб 12:25:05 325003 494
Я непонял, а где в 3.6 создание оверлапов? в релизном трейлере вроде в пару кликов делалось
Аноним 05/08/23 Суб 15:49:17 325009 495
Аноним 05/08/23 Суб 17:08:07 325018 496
Суп. Я не задал этот вопрос в профильных каналах чтобы особо не триггерить профессионалов.

И так. Я честно чекнул кучку видосов с названием "мейкинг гейреди модел" и понял что мейкать гейреди модели не так уж и сложно.
Все сводится к тому чтобы слепить хайполи, потом лоу поли, все это запечь и покрасить в сабстенсе. А если ты (как я) умеешь маломальски рисовтаь то красить и моделить будет ваще изи.

И еще кем бы ты себя ни возомнил, на позиции джуна ты всеравно первое время будешь делать тупо пропсы. А значит стоит забить артстанцию бочьками и кусчками зданий.
Верно?
Аноним 05/08/23 Суб 17:29:59 325019 497
>>325018
Сколько геймреди моделей ты уже сделал?
Аноним 05/08/23 Суб 17:33:09 325021 498
Аноним 05/08/23 Суб 17:33:59 325022 499
>>325019
Но посмотрел 4 или 5 видеороликов на ютубе.
Аноним 05/08/23 Суб 17:37:12 325023 500
>>325022
> Я не девственник! Я смотрел как люди ябуца в порно!
Аноним 05/08/23 Суб 17:43:03 325025 501
>>325023
>ябуца
Да.
И могу сказать что это легко. Секс вообще переоценен.
Аноним 05/08/23 Суб 18:00:16 325027 502
>>325019
Так он и спрашивает пайплайн как их делать, какие там нюансы, а у тебя вопрос к нему словно он себя триста в наносек позиционирует и учит тут всех. К чему это всё?

>>325018
Бочки/Ящики сами по себе не надо, они даром никому не нужны и неинтересны.
Только если в комплекте с ассет паком наподобие как тут челик подземелье модульное делал.

>на позиции джуна ты всеравно первое время будешь делать тупо пропсы

Если тя взяли по портфолио с пропсами разными, то ты и потом пропсы делать будешь.
А если у тебя портфель персонажкой или техникой/оружием забит, то нахуя тебя на пропсы посадят? Чтоб ты навыки за испытательный срок подзабыл? Чтоб выявить твои скрытые таланты?

Моделить окружение это одно из направлений, а не ступенька.
Аноним 05/08/23 Суб 18:00:40 325028 503
>>325018
Ну прямо одними бочки не стоит. А то решат что ты дебил, который только бочки делать умеет. Надо сундуки хотя бы еще.
Аноним 05/08/23 Суб 18:20:01 325029 504
>>325025
>И могу сказать что это легко. Секс вообще переоценен.
Не надо всрывать эту тему. Вы молодые и шутливые..
Аноним 05/08/23 Суб 22:03:17 325031 505
>>325027
Что за подземелье? Вродь не видел в треде
перекатите тред
Аноним 05/08/23 Суб 22:30:43 325032 506
>>325031
>Что за подземелье? Вродь не видел в треде
Да никто, кроме него и пары олдов не то что не видели, даже не помнят. Это было тысячу тредов назад, при том конечно не сам прогресс, ни постинг для правок, мы не видели.
Аноним 05/08/23 Суб 22:32:10 325033 507
>>325032
Если я перекачу, местный обиженка охуеет и опять снесёт мой тред.
Аноним 05/08/23 Суб 23:27:32 325035 508
2023-08-05x23:2[...].png 463Кб, 2360x692
2360x692
дико заебался в этом говне неясных орижинов, хуйню какую то наворотил, анончик подскажи как сделать заебись
Аноним 06/08/23 Вск 00:10:58 325036 509
2023-08-06x00:0[...].png 634Кб, 2179x729
2179x729
ёбка пизда, вангую в сверчке все в три ноды делается
Аноним 06/08/23 Вск 01:07:09 325037 510
2023-08-06x01:0[...].png 2407Кб, 3440x1440
3440x1440
as i said...

сука проибал целый час на еблю со стоковой дрисней

в сверчке же все собрал чотка охуенна на изичах вообще, тупо топ ебать
Dodster !!+ZQBWZkqzA73IKkq 06/08/23 Вск 01:12:43 325038 511
UntitledMain Ca[...].jpg 344Кб, 1920x1080
1920x1080
Аноним 06/08/23 Вск 01:16:26 325039 512
Аноним 06/08/23 Вск 01:18:12 325040 513
>>324894
>мне не нравится ходить в качалку
>мне нравиться играть в футбол
>разубедите меня играть в футбол
Ты шизофреник?
Аноним 06/08/23 Вск 01:18:35 325041 514
Аноним 06/08/23 Вск 01:30:42 325042 515
Аноним 06/08/23 Вск 01:31:41 325043 516
Аноним 06/08/23 Вск 01:37:21 325044 517
>>325042
ты не видишь там только чайник
Аноним 06/08/23 Вск 01:57:22 325046 518
Аноним 06/08/23 Вск 02:41:54 325047 519
>>325040
> >мне не нравится ходить в качалку
> >мне нравиться играть в футбол
> >разубедите меня играть в футбол
Что сказать то хотел?
Аноним 07/08/23 Пнд 16:53:16 325103 520
Сап, что делать если приближение камеры в один из моментов просто блокируется и идёт очень туго? (Имею в виду не камеры как объекта, а ориентации в проекте)
Аноним 07/08/23 Пнд 17:17:05 325104 521
Попробовал нажать shift + b что бы камера ожила, все шло норм, пока scale, перемещение и все прочее при махинациях с объектом не перенеслось в центр сцены, что я бля делаю не так?
Аноним 08/08/23 Втр 06:30:42 325129 522
>>325103
Камера движется к невидимой точке и в какой-то момент каждое приближение меняет расстояние все меньше и меньше. Чтобы сдвинуть камеру ближе, нужно сдвинуть точку дальше: выделить что-то, что можно выделить и нажать "." на нампаде, переместить или руками повернуть на 90 градусов и сдвинуть в сторону, есть еще 3д курсор и тд.
Аноним 08/08/23 Втр 16:24:24 325153 523
>>325129
Благодарю, помогло
Аноним 08/08/23 Втр 16:27:46 325154 524
Выручай!, рисовал в драв моде себе спокойно и в какой то момент нажал на что то и все нарисованное окрасилось в зелёный, пробовал material => surface => base color, но ничерта не помогло, я не понимаю как исправить
Аноним 09/08/23 Срд 21:37:11 325199 525
Screenshot28.png 471Кб, 1918x899
1918x899
Screenshot26.png 420Кб, 1919x902
1919x902
почему обьект смещается? курсор вроде в центре, все норм, но почему он сместился? как фиксить?
Аноним 20/09/23 Срд 12:07:35 326277 526
Ньюфажный вопрос.
Как добавить шейпкей на линканутый объект? Делаю Library Override, существующие шейпкеи могу менять, а новый добавить нет.
Ответы в гугле про старую механику прокси.
Аноним 29/05/24 Срд 08:22:00 336249 527
image.png 259Кб, 1214x738
1214x738
image.png 135Кб, 743x749
743x749
Как модификатору вайрфрейм задать шейп нужны, т.е чтобы не ромбиком варфреймился, а например кружочком, или писенькой?

Или пик (эджи а можно и курвы) мутировать в типа варфрейм но с нужным шейпом
Настройки X
Ответить в тред X
15000
Добавить файл/ctrl-v
Стикеры X
Избранное / Топ тредов