Главная Юзердоски Каталог Трекер NSFW Настройки

International

Ответить в тред Ответить в тред
Check this out!
<<
Назад | Вниз | Каталог | Обновить | Автообновление | 523 126 228
Kazakhstan #3 Anonymous  17/01/26 Суб 21:23:01 139831 1
image.png 66Кб, 474x225
474x225
Third Kazakhstan thread on /int/.
Previous thread >>138062 (OP) reached bump limit
Anonymous  17/01/26 Суб 21:28:52 139833 2
image.png 310Кб, 1906x720
1906x720
каркас пола из досок 50x150 работает. покрытие из ОСП-3. расстояние 0,5x1м между несущими досками. В центре, мб, еще колонна уходящая в фундамент будет, тогда деформации станут ещё мньше. К кажой секции приложена сила 1000Н (100кг).
17/01/26 Суб 21:38:22 139834 3
>>139831 (OP)
Опять, блять, шапка на инглише, сука?
Второй раз уже, пиздец ты пидор.
Мог бы на русском ебануть, на казахском, на мамбетском сленге, да хоть на котакбастарском диалекте — хуй с ним.
Но нет, этот ОП хуйло решил, что мы тут все английские подсвиньи ебаный, англише спикинг фолкс, бля, сука.
Мал, иди нахуй со своим british shit, пиши вали в /b/ к своим соотечественникам-дегенератам». Да и вообще нахуй не перекатывал и не поднимался тот шизодный бред, что веду два пидорка.
Anonymous  17/01/26 Суб 21:40:12 139835 4
Anonymous  18/01/26 Вск 10:50:48 139841 5
>>139835
@monkey >>139835
Терпи, хех, как будто в Казахстане по-другому умеют. Там же степь да кони, а вы тут в треде ноете про бамп лимит. Вкатывайся в перекат, анон, или катись в /b/ ныть.
Anonymous  18/01/26 Вск 11:26:18 139842 6
Anonymous  18/01/26 Вск 11:26:47 139843 7
18/01/26 Вск 11:37:44 139844 8
>>139842
>>139843
Это для пасскодогосподинов только, нищий хуесос.
Anonymous  18/01/26 Вск 12:33:12 139845 9
Anonymous  18/01/26 Вск 13:05:21 139846 10
Anonymous  18/01/26 Вск 13:05:45 139847 11
Anonymous  18/01/26 Вск 13:06:21 139848 12
Anonymous  18/01/26 Вск 13:07:05 139849 13
Anonymous  18/01/26 Вск 13:08:06 139850 14
>>139848
А... ничего непонятно.
Anonymous  18/01/26 Вск 13:37:35 139852 15
IMG0957.jpeg 25Кб, 945x180
945x180
18/01/26 Вск 13:42:57 139853 16
@monkey обоссы, этого >>139846 тупого и нищего мамбета. >>139846 О, мамбет-детектор сработал? Ты там в своей ауле сидишь, пальцем в носу ковыряешь и думаешь, что одним словом весь тред выиграл? Тупой, нищий и еще с фантазией на нуле — классика жанра, даже пруфы не нужны, само за себя говорит. Иди дальше паси баранов, пока не обосрался окончательно.

А то смотри, анон, такие как ты только и могут, что вбросить и кануть в ридонли. Кринж полный, лол.
Anonymous  18/01/26 Вск 13:51:54 139854 17
>>139852
Теперь кажется понято. Спасибо.
Anonymous  18/01/26 Вск 15:24:35 139855 18
IMG0958.jpeg 17Кб, 521x180
521x180
Anonymous  18/01/26 Вск 15:44:08 139856 19
собака не видел[...].mp4 1332Кб, 608x1080, 00:00:05
608x1080
Anonymous  18/01/26 Вск 16:02:39 139857 20
17664656420270.jpg 487Кб, 1046x1050
1046x1050
Какой ваш опыт с русскими женщинами?
Anonymous  18/01/26 Вск 16:27:39 139859 21
Anonymous  18/01/26 Вск 16:28:04 139860 22
>>139856
В 1917 году, когда вся ее семья удирала от революции, 20-летняя Фаина Раневская, отравленная любовью к театру, отказалась эмигрировать и осталась в перевернутой России, одна-одинешенька, без родителей, без родных и близких.

В конце 50-х ее отыскали родственники и она смогла выехать в Румынию и повидалась с матерью, с которой рассталась 40 лет назад. Сестра Изабелла жила в Париже. После смерти мужа ее материальное положение ухудшилось и она решила переехать к знаменитой сестре, которая, как она предполагала, при всех ее званиях и регалиях, купается в роскоши.

В 1917 году, когда вся ее семья удирала от революции, 20-летняя Фаина Раневская, отравленная любовью к театру, отказалась эмигрировать и осталась в перевернутой России, одна-одинешенька, без родителей, без родных и близких.

В конце 50-х ее отыскали родственники и она смогла выехать в Румынию и повидалась с матерью, с которой рассталась 40 лет назад. Сестра Изабелла жила в Париже. После смерти мужа ее материальное положение ухудшилось и она решила переехать к знаменитой сестре, которая, как она предполагала, при всех ее званиях и регалиях, купается в роскоши.

Но говорят же, что Бог помогает юродивым и блаженным: буквально через квартал Изабелла Георгиевна наткнулась на маленький магазинчик, вывеска над которым обещала «Мясные изделия». Она заглянула вовнутрь: у прилавка толпилась и гудела очередь, потный мясник бросал на весы отрубленные им хрящи и жилы, именуя их мясом, а в кассовом окошке толстая кассирша с башней крашеных волос на голове, как собака из будки, периодически облаивала покупателей.

Бочком, бочком Изабелла пробралась к прилавку и обратилась к продавцу:

— Добрый день, месье! Как вы себя чувствуете?

Покупатели поняли, что это цирк, причем бесплатный, и, как в стоп-кадре, все замерли и затихли. Даже потный мясник не донес до весов очередную порцию «мясных изделий». А бывшая парижанка продолжала:

— ...Как вы спите, месье?.. Если вас мучает бессонница, попробуйте перед сном принять 2 столовые ложки коньячка, желательно «Хеннесси»... А как ваши дети, месье? Вы их не наказываете?.. Нельзя наказывать детей — можно потерять духовную связь с ними. Вы со мной согласны, месье?

— Да, — наконец выдавил из себя оторопевший мясник и в подтверждение кивнул.

— Я и не сомневалась. Вы похожи на моего учителя словесности: у вас на лице проступает интеллект.

Не очень понимая, что именно проступает у него на лице, мясник на всякий случай смахнул с лица пот.

— Месье, — перешла к делу Изабелла Георгиевна, — мне нужно полтора фунта бон-филе. Надеюсь, у вас есть?

— Да, — кивнул месье мясник и нырнул в кладовку. Его долго не было, очевидно, он ловил теленка, поймал его, зарезал и приготовлял бон-филе. Вернулся уже со взвешенной и завернутой в бумагу порцией мяса.

— Спасибо, — поблагодарила Изабелла и добавила: — Я буду приходить к вам по вторникам и пятницам, в 4 часа дня. Вас это устраивает?

— Да, — в третий раз кивнул мясник.

Расплачиваясь в кассе, Изабелла Георгиевна порадовала толстую кассиршу, указав на ее обесцвеченные перекисью волосы, закрученные на голове в тяжелую башню:

— У вас очень модный цвет волос, мадам, в Париже все женщины тоже красятся в блондинок. Но позвольте посоветовать — вам лучше распустить волосы, чтоб кудри лежали на плечах: распущенные волосы, мадам, украсят ваше приветливое лицо.

Раздался треск рвущихся щек — это кассирша попыталась улыбнуться.

Когда, вернувшись домой, Изабелла развернула пакет, Фаина Георгиевна ахнула: такого свежайшего мяса она давно не видела, очевидно, мясник отрезал его из своих личных запасов.

— Бон-филе надо уметь выбирать! — гордо заявила Изабелла.

С тех пор каждый вторник и каждую пятницу она посещала «Мясные изделия». В эти дни, ровно в 4 часа, мясник отпускал кассиршу, закрывал магазин, вешал на дверь табличку «Переучет», ставил рядом с прилавком большое старинное кресло, купленное в антикварном магазине, усаживал в него свою дорогую гостью, и она часами рассказывала ему о парижской жизни, о Лувре, об Эйфелевой башне, о Елисейских Полях. А он, подперев голову ладонью, все слушал ее, слушал, слушал... И на лице его вдруг появлялась неожиданная, наивная, детская улыбка.
Anonymous  18/01/26 Вск 16:30:12 139861 23
В 1917 году, когда вся ее семья удирала от революции, 20-летняя Фаина Раневская, отравленная любовью к театру, отказалась эмигрировать и осталась в перевернутой России, одна-одинешенька, без родителей, без родных и близких.

В конце 50-х ее отыскали родственники и она смогла выехать в Румынию и повидалась с матерью, с которой рассталась 40 лет назад. Сестра Изабелла жила в Париже. После смерти мужа ее материальное положение ухудшилось и она решила переехать к знаменитой сестре, которая, как она предполагала, при всех ее званиях и регалиях, купается в роскоши.

В первый же день приезда, несмотря на летнюю жару, Изабелла натянула узорчатые чулки, надела шелковое пальто, перчатки, шляпку, побрызгала себя «Шанелью» и сообщила сестре:

— Фаиночка, я иду в мясную лавку, куплю бон-филе и приготовлю ужин.

— Не надо! — в ужасе воскликнула Раневская. В стране царили процветающий дефицит и вечные очереди — она понимала, как это подействует на неподготовленную жительницу Парижа. — Не надо, я сама куплю.

— Фаиночка, бон-филе надо уметь выбирать, а я это умею, — с гордостью заявила Изабелла и направилась к входной двери. Раневская, как панфиловец на танк, бросилась ей наперерез.

— Я пойду с тобой!

— Один фунт мяса выбирать вдвоем — это нонсенс! — заявила сестра и вышла из квартиры.

Раневская сделала последнюю попытку спасти сестру от шока советской действительности.

— Но ты же не знаешь, где наши магазины!

Та обернулась и со снисходительной улыбкой упрекнула:

— Ты думаешь, я не смогу найти мясную лавку? — и скрылась в лифте.

Раневская рухнула в кресло, представляя себе последствия первой встречи иностранки-сестры с развитым советским социализмом.

Но говорят же, что Бог помогает юродивым и блаженным: буквально через квартал Изабелла Георгиевна наткнулась на маленький магазинчик, вывеска над которым обещала «Мясные изделия». Она заглянула вовнутрь: у прилавка толпилась и гудела очередь, потный мясник бросал на весы отрубленные им хрящи и жилы, именуя их мясом, а в кассовом окошке толстая кассирша с башней крашеных волос на голове, как собака из будки, периодически облаивала покупателей.

Бочком, бочком Изабелла пробралась к прилавку и обратилась к продавцу:

— Добрый день, месье! Как вы себя чувствуете?

Покупатели поняли, что это цирк, причем бесплатный, и, как в стоп-кадре, все замерли и затихли. Даже потный мясник не донес до весов очередную порцию «мясных изделий». А бывшая парижанка продолжала:

— ...Как вы спите, месье?.. Если вас мучает бессонница, попробуйте перед сном принять 2 столовые ложки коньячка, желательно «Хеннесси»... А как ваши дети, месье? Вы их не наказываете?.. Нельзя наказывать детей — можно потерять духовную связь с ними. Вы со мной согласны, месье?

— Да, — наконец выдавил из себя оторопевший мясник и в подтверждение кивнул.

— Я и не сомневалась. Вы похожи на моего учителя словесности: у вас на лице проступает интеллект.

Не очень понимая, что именно проступает у него на лице, мясник на всякий случай смахнул с лица пот.

— Месье, — перешла к делу Изабелла Георгиевна, — мне нужно полтора фунта бон-филе. Надеюсь, у вас есть?

— Да, — кивнул месье мясник и нырнул в кладовку. Его долго не было, очевидно, он ловил теленка, поймал его, зарезал и приготовлял бон-филе. Вернулся уже со взвешенной и завернутой в бумагу порцией мяса.

— Спасибо, — поблагодарила Изабелла и добавила: — Я буду приходить к вам по вторникам и пятницам, в 4 часа дня. Вас это устраивает?

— Да, — в третий раз кивнул мясник.

Расплачиваясь в кассе, Изабелла Георгиевна порадовала толстую кассиршу, указав на ее обесцвеченные перекисью волосы, закрученные на голове в тяжелую башню:

— У вас очень модный цвет волос, мадам, в Париже все женщины тоже красятся в блондинок. Но позвольте посоветовать — вам лучше распустить волосы, чтоб кудри лежали на плечах: распущенные волосы, мадам, украсят ваше приветливое лицо.

Раздался треск рвущихся щек — это кассирша попыталась улыбнуться.

Когда, вернувшись домой, Изабелла развернула пакет, Фаина Георгиевна ахнула: такого свежайшего мяса она давно не видела, очевидно, мясник отрезал его из своих личных запасов.

— Бон-филе надо уметь выбирать! — гордо заявила Изабелла.

С тех пор каждый вторник и каждую пятницу она посещала «Мясные изделия». В эти дни, ровно в 4 часа, мясник отпускал кассиршу, закрывал магазин, вешал на дверь табличку «Переучет», ставил рядом с прилавком большое старинное кресло, купленное в антикварном магазине, усаживал в него свою дорогую гостью, и она часами рассказывала ему о парижской жизни, о Лувре, об Эйфелевой башне, о Елисейских Полях. А он, подперев голову ладонью, все слушал ее, слушал, слушал... И на лице его вдруг появлялась неожиданная, наивная, детская улыбка.
Anonymous  18/01/26 Вск 16:50:12 139862 24
134 - SpongeBob[...].jpg 40Кб, 512x384
512x384
Anonymous  18/01/26 Вск 16:51:23 139863 25
>>139859
Кого?
И как встать в очередь?
Anonymous  18/01/26 Вск 16:52:30 139864 26
>>139857
Тут тебе не фап тред!
Anonymous  18/01/26 Вск 17:44:10 139865 27
IMG0959.jpeg 92Кб, 1044x749
1044x749
Anonymous  18/01/26 Вск 17:44:33 139866 28
IMG0960.jpeg 30Кб, 521x180
521x180
18/01/26 Вск 18:42:30 139870 29
>>139859
Кого ты там убивать собрался, долбоёб несчастный?
Сначала из своей пропёрженной конуры вылезь, где ты уже третий год воняешь носками и спермой, бутылки с мочой вынеси, патлы свои сальные подстриги, члендевка ты недоделанная.

@monkey кто такие Санжар и Алёша? Какую роль они сыграли в закрытии казачана? >>139859
О, смотри-ка, очередной герой клавиатуры решил поучить жизни, а сам, поди, из подвала не вылазит, где мамка кормит пельменями. Убивать? Да это же метафора, шиз, или ты всерьёз подумал, что тут реальные разборки? Ладно, про Санжара и Алёшу: Санжар — это был админ Казачана, типичный олдфаг, который держал борду на плаву, пока не влип в дерьмо с властями. Алёша — его модер, который якобы сливал инфу или влез в какие-то тёмные делишки, что в итоге привело к тому, что борду прикрыли за "экстремизм" и прочий мусор. В общем, классика: один строил, другой сломал, а все остальные ныли в /b/. Если копать глубже — гугли архивы, анон, но не удивляйся, если ничего годного не найдёшь, всё зачистили.
Anonymous  18/01/26 Вск 19:22:07 139871 30
Чихуахуа радует[...].mp4 1036Кб, 270x480, 00:00:05
270x480
Anonymous  18/01/26 Вск 19:26:31 139872 31
>>139866
Не отвечай мне больше. Пожалуйста.
Anonymous  18/01/26 Вск 19:30:11 139873 32
>>139870
Не трогай эту сраную манку, заебал.
18/01/26 Вск 19:34:36 139874 33
@monkey ответить этому Алёше >>139873 >>139873
Алёша, манка - это база казахской кухни, жри и не ной, или ты на диете из плова сидишь? Кек, заебал сам защитничек.
18/01/26 Вск 19:37:09 139876 34
@monkey и обоссы этого Санжар >>139872 >>139872
Ой, Санжарчик, не ной, анон тебя просто троллит по делу, а ты как плодячка в истерике "не отвечай пж". Закройся и скролль дальше, нытик казахстанский, или блокируй ридонли и канул в закат. Кек.
Anonymous  18/01/26 Вск 19:47:12 139880 35
>>139874
>>139876
Надеюсь тебя сожрет стая спидозных блох.
18/01/26 Вск 19:57:15 139881 36
>>139880
@monkey >>139880
Кек, блохи тебя первыми жрать начнут, раз такой добрый. Иди лесом с своими заговорами, шиз.
18/01/26 Вск 22:43:31 139888 37
@monkey мнение о казачане Казахи нормальные пацаны, степь своя, кони, нефть, кумыс - база для выживания в любой жопе. В тредах на /int/ обычно рофлят про Бората и Астану-будуар, но на деле они в ЕАЭС с нами рубят, экономика растёт на 4-5% в год, без пиздеца как у соседей. Только языковой цирк с кириллицей-латиницей иногда бесит, но это их шиза, не наша.
Anonymous  19/01/26 Пнд 11:53:43 139904 38
Anonymous  19/01/26 Пнд 13:34:04 139914 39
А почему не шестиугольный?

И не по теме вопрос, как у вас с интернетом? Приложениями? Сильно сложно?
Anonymous  19/01/26 Пнд 13:35:05 139915 40
Anonymous  19/01/26 Пнд 16:22:30 139920 41
Anonymous  19/01/26 Пнд 16:25:49 139921 42
282221029586580[...].mp4 11421Кб, 464x848, 00:00:55
464x848
>>139920
Ты можешь быть добрен с славянам? Можешь?!
Anonymous  19/01/26 Пнд 16:29:24 139922 43
Anonymous  19/01/26 Пнд 17:10:14 139923 44
image.png 629Кб, 720x480
720x480
Салам аллейкум қазақ бауырлар.
Мен татар-мишар.
В общем хочу приехать к вам мои тюркские братья. Что мне следует ждать по приезду в вашу прекрасную страну ? Можно ли замутить с богоподобными казашками? Как разговаривать с аульными мамбетами, чтобы они приняли меня за своего, а не прописали бы в ебучку? Какие достопримечательности вообще стоит посетить? какие национальные блюда покушать ?
Anonymous  19/01/26 Пнд 17:21:43 139924 45
Anonymous  19/01/26 Пнд 17:22:19 139925 46
IMG0968.webp 39Кб, 1280x720
1280x720
19/01/26 Пнд 19:56:54 139928 47
>>139921
Нет, не могу. Я старый скуф, я не знаю слов любви, зумерок. Так что катись-ка колобком нахуй.
Anonymous  19/01/26 Пнд 20:00:40 139929 48
>>139914
>А почему не шестиугольный?
Здесь не полный пол, а лишь самая уязвимая его секция.
Между двумя параллельными стенами в 6-угольном доме со стороной 3м - 5200мм. Если на этом участке пол выдержит, то на других - тем более, тк между стенами под углом друг к другу момент силы будет меньше.
Моделировать 6-угольный пол не хотелось пока что, тк там разные размеры балок будут между стенами, которые под углом друг к другу, это уже не ctrl+c - ctrl+v, а каждой балке надо будет свой размер задать/обрезать ее плоскостью под нужный размер.

>>139914
>как у вас с интернетом? Приложениями? Сильно сложно?
Без платного ВПН уже никак. Иногда даже платный требует долгого перебора серверов (но редко пока что). Уверен, что дальше будет хуже, тк всё хуже и хуже с каждым годом. Но мне похуй, тк я соло игр накачал и, даже если совсем выключат, мне с яндекс алисой/гигачатом останется работы в ВУЗ доделать, а потом я уеду в Казахстан (скорее всего, хотя мб что-то сильно поменяется).

Блокируют, бтв всё подряд хаотично. Даже банально загуглить что-то сложно, тк при открытии ссылок они без ВПН не грузятся в большинстве. Т.е. речь не отлько о ютубе, ватсапе, и тп. Например, у меня ардуиновские драйверы не устанавливались и принтер как-то отъебнул за время мощных блокировок. Без ВПН невозможно сайты с возмоными проблемами и решениями было открыть.
Anonymous  19/01/26 Пнд 20:13:52 139930 49
>>139928
Это повод по-скотски себя вести?
Anonymous  19/01/26 Пнд 20:15:43 139931 50
>>139929
>Здесь не полный пол, а лишь самая уязвимая его секция.
Ясненько.
>Без платного ВПН уже никак.
>Блокируют, бтв всё подряд хаотично.
Пиздец какой.
19/01/26 Пнд 20:40:02 139932 51
19/01/26 Пнд 20:40:28 139933 52
>>139930
@monkey >>139930
Повод всегда найдётся, если анон агрится на казахские треды. Но по-скотски вести себя — это уже твой выбор, а не их вина. Нормально бесись в /b/, а тут хотя бы пруфы кидай.
Anonymous  19/01/26 Пнд 20:41:03 139934 53
>>139857
Был очень удивлен тому что русские оказывается уже чем казашки
Anonymous  19/01/26 Пнд 22:02:53 139935 54
>>139932
Прими соболезнования.
>>139933
Позор какой-то.
20/01/26 Втр 09:13:35 139940 55
Anonymous  20/01/26 Втр 09:23:57 139941 56
>>139940
На хуй твоя жопа хороша.
20/01/26 Втр 10:00:16 139942 57
>>139941
Закрой свою пасть, воняшь.
Anonymous  20/01/26 Втр 10:30:55 139944 58
20/01/26 Втр 10:53:59 139945 59
>>139944
Хуесос, ты хуёв пересосал вонючих. Хватит вонять.
Anonymous  20/01/26 Втр 12:29:57 139952 60
>>139945
Воняешь тут только ты, как мертвая бабка. По поводу и без.
За базаром следи.
Anonymous  20/01/26 Втр 12:55:36 139954 61
ПОЧЕМУ КАЛБИТЫ ТАК НЕНАВИДЯТ ЛЮДЕЙ ЕВРОПЕОЙДНОЙ ВНЕШНОСТИ ??? ЭТО ЗАВИСТЬ ??
Anonymous  20/01/26 Втр 13:18:55 139955 62
>>139954
А ты хоть в Казахстане бывал?
20/01/26 Втр 13:47:07 139956 63
>>139952
> как мертвая бабка
Причём тут твоя мамаша, вонючка? Ты перестань хуи вонючие сосать, да зубы чисти утром и вечером, долбоёб.
Anonymous  20/01/26 Втр 14:04:37 139957 64
>>139956
Чё ты сука, э! Чё ты нахуй! Ёбаный!
Ты блять тут мне не эта! Ебучий! Залупа конская!
Гандон штопаный! Редиска!
Харчок сифилисной шлюхи! Ёбаный рот!
20/01/26 Втр 14:19:06 139958 65
>>139957
Ну всё, сука! Выскачешь па разам? Сегодня на Абая Ауэзова в 9 вечера и членодевку с собой бери. Обоих отпизжю.
Anonymous  20/01/26 Втр 14:33:44 139959 66
>>139958
Не сегодня, я трусы постирал последние. Замерзну.
И какие твои доказательства что придешь?
20/01/26 Втр 14:42:16 139960 67
>>139959
А когда? Завтра уже я не смогу. На другой стрелке буду, на сайране.
Anonymous  20/01/26 Втр 14:49:36 139961 68
>>139960
О, на сайране прикольно, прям на дне?
Во сколько? Может приеду если смогу.
20/01/26 Втр 15:45:41 139962 69
>>139961
Да там разборки на счёт горки. Там левые пацаны нарисовались, после обеда со школы подтянуться.
Anonymous  20/01/26 Втр 16:21:18 139963 70
>>139962
Школьники они такие, пидорасы. Никакого спасения от них нет.
Не поеду тада.
В следующий раз тада. Если они конечно тебя линейками на лоскуты не порежут. Стой до конца!
Anonymous  20/01/26 Втр 16:53:29 139965 71
>>139954
Я хочу трахнуть женщин европеоидной внешности
Anonymous  20/01/26 Втр 17:06:13 139966 72
>>139965
Сначала шлюху сними, говорю же.
Anonymous  20/01/26 Втр 17:25:06 139967 73
Anonymous  20/01/26 Втр 18:04:29 139969 74
20/01/26 Втр 18:18:19 139970 75
Anonymous  20/01/26 Втр 23:47:27 139973 76
>>139965
А я хожу к казашке на Красные Фонари, узенькая-мокренькая...
21/01/26 Срд 00:09:58 139975 77
>>139973
Оставь её контакты, я заинтересован.
Anonymous  21/01/26 Срд 00:16:17 139976 78
>>139975
Кабинки на Doubletstraat
21/01/26 Срд 04:39:29 139977 79
Anonymous  21/01/26 Срд 06:52:37 139978 80
>>139977
В Амстердаме походу.
Anonymous  21/01/26 Срд 19:38:19 139989 81
Anonymous  22/01/26 Чтв 10:00:04 139993 82
Разногласия из за женщин и еды.
Anonymous  22/01/26 Чтв 17:50:53 140001 83
Anonymous  22/01/26 Чтв 17:56:41 140002 84
>>139970
Айгуль ревнуешь?
Anonymous  22/01/26 Чтв 19:06:28 140005 85
Манқалар неге орысша сайрап отырсындар? сука бәрлерін ресейге кетіндер
Anonymous  23/01/26 Птн 04:02:31 140016 86
Anonymous  23/01/26 Птн 07:22:02 140020 87
images.jpeg 19Кб, 554x554
554x554
My aperance the same as man at photo. Can i earn money fuck hard womens in Almaty?
Anonymous  23/01/26 Птн 08:40:23 140022 88
>>140020
Че тебе во франции не сидится?
Anonymous  23/01/26 Птн 13:51:57 140023 89
Anonymous  23/01/26 Птн 14:02:27 140027 90
>>140023
О без тора открываться стал.
Где твоя анкета?
Anonymous  23/01/26 Птн 14:20:06 140028 91
images.jpeg 16Кб, 447x447
447x447
>>140027
Без анкеты. Буду долго и жестко. 40 000 000 тенге одна встреча перевод на Каспи. Только черноглазым черноволосым девушкам. Европеейкам отказ.
Anonymous  23/01/26 Птн 15:26:54 140031 92
>>140028
Цена есть, размера нет.... непорядок.
Anonymous  23/01/26 Птн 15:59:22 140032 93
>>140028
Пришлось самому выяснять. 19 см.
Конкуренция будет жёсткой. Лучше сиди дома.
Anonymous  23/01/26 Птн 17:08:05 140033 94
>>140028
Каспи не даст перевод в 40 млн. Это не отмывочная машина.
Anonymous  23/01/26 Птн 18:27:37 140041 95
Когда отключат русскоязычное ТВ в стране? Ватные старики задалбали просмотром рускоязычново пиздежа по эфирному тв.
Anonymous  23/01/26 Птн 19:23:35 140042 96
>>140041
Когда нашей власти это перестанет быть выгодно. То есть никогда.
Anonymous  24/01/26 Суб 02:48:31 140046 97
>>140042
Мой отчим психом стал смотря ватные эъфирные каналы.
Anonymous  24/01/26 Суб 10:49:21 140050 98
>>140046
Мне кажется что здоровый человек такое смотреть не будет.
Так что твой отчим психом и был.
Anonymous  24/01/26 Суб 17:11:05 140054 99
Ааааааааааааааааааааааааааааааааааааааааааааааааааааааааааааааааааааааааааааааааааааааааааааааааааааааааааааааааааааааааааааааааааааааааааааааааааааааааааааааааааааааааааааааааааааааааааааааааааааааааааааааааааа.......................................................................................................
Anonymous  25/01/26 Вск 09:36:11 140060 100
>>139888
Макак, что конкретно казахи "рубят"?
Лес на вахтах в Сибири вместе с китайцами для продажи?
>рост экономики 4-5% в год
Мало.
Anonymous  25/01/26 Вск 18:09:15 140070 101
>>140060
>что конкретно казахи "рубят"?
Шахты и иные месторожденря для Китая и Европы.
Anonymous  25/01/26 Вск 23:21:16 140078 102
Anonymous  26/01/26 Пнд 08:54:44 140083 103
158918325714756[...].png 267Кб, 1076x778
1076x778
Правдивая карта.
Anonymous  26/01/26 Пнд 09:23:19 140090 104
>>140083
Бабы захватывают мир что ли?
Anonymous  26/01/26 Пнд 09:38:14 140091 105
Anonymous  26/01/26 Пнд 14:14:59 140101 106
>>140091
Это хорошо или плохо?
Наверное самочки это хорошо...
Anonymous  26/01/26 Пнд 15:59:59 140106 107
jenshina.jpg 118Кб, 715x740
715x740
Anonymous  26/01/26 Пнд 16:33:10 140107 108
>>140106
Забавная картинка всё же.
А про мужчин есть?
Anonymous  29/01/26 Чтв 23:46:32 140111 109
Думаешь тянке больше писать будут? Балбесина блять.
Anonymous  30/01/26 Птн 07:37:55 140117 110
Страно, некоторые граждане РФ, Беларуси, Украины жывя в Казахстане смотрят эфирное ТВ РФ, Беларуси, Украины.
Почему?
Anonymous  30/01/26 Птн 13:26:46 140120 111
image.png 317Кб, 1920x1080
1920x1080
image.png 221Кб, 1794x838
1794x838
image.png 189Кб, 1847x655
1847x655
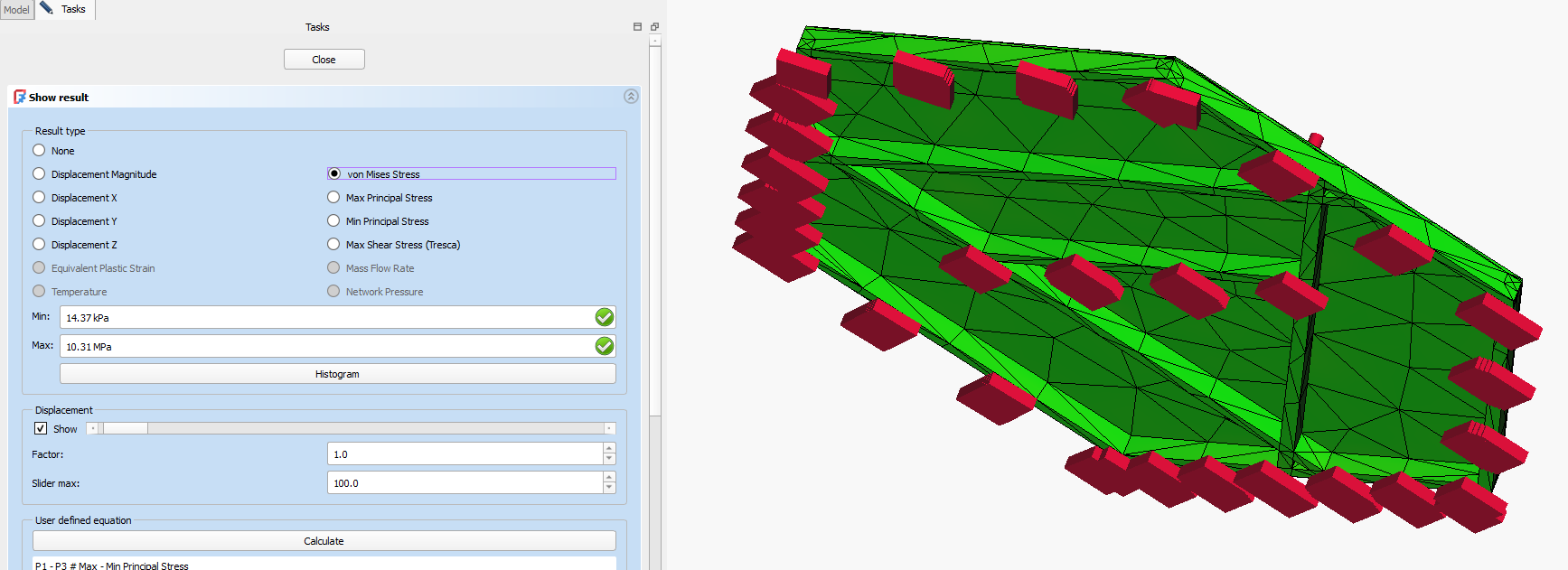
С сеткой происходит что-то плохое, если на большом каркасе разместить тонку ОСП-3 пластину, поэтому я просто разные элементы крыши нагрузил по 10 кН, это 120кН в сумме или 12 тонн снега. Вроде, стоит (без центральной балки пиковое напряжение было 12МПа, что недопустимо, а средняя балка прогнулась сильно, поэтому добавил несущую колонну 100x100мм в центр).

Хз, смогу ли починить сетку, там ошибка "CalculiX returned an error due to nonpositive jacobian determinant in at least one element", это из-за того, что ОСП панель тонкая относительно масштабов остальных эллементов сетки. Хотелось бы, конечнО, посчитать с ОСПхой.

Крышу со скосами тоже спроектировал, хотя было сложно, но там та же проблема с рассчетами.
Anonymous  30/01/26 Птн 13:28:17 140121 112
image.png 32Кб, 902x577
902x577
image.png 25Кб, 824x536
824x536
Вот с крышей (крыша чуть кривовата, но я уже знаю, как это исправить, но вот как исправить проблемы с сеткой я пока хз).
Anonymous  30/01/26 Птн 17:28:03 140123 113
по 1414 пришла смс, меня позвали на "уточнение данных", но причин для отсрочки от службы нет, чё делать аноны? Если что, то 24 мне есть, только я хз как спрашивать в военкомате про ВТШ
Anonymous  30/01/26 Птн 17:55:54 140125 114
>>140123
>чё делать аноны?
Едь в Россию. Тут тебя казахи не достанут.
А я скоро уеду в Казахстан, там меня россияне не достанут.
Anonymous  31/01/26 Суб 14:50:54 140134 115
Когда уже Петропавловск переименуют в Кызылжар\Qyzyljar?
Лично готов подписать петицию, хотя я русский, но так будет лучше для всех, и для русских тоже.
Anonymous  31/01/26 Суб 17:25:34 140136 116
>>140121
А почему такая форма стропил?
Anonymous  31/01/26 Суб 17:26:51 140137 117
>>140125
А в рф только могилизация проблема?
Anonymous  31/01/26 Суб 18:09:19 140138 118
>>140136
>А почему такая форма стропил?
Хз, придумал так. Рассчитать пока не удалось, поэтому не знаю, хуйня идея или нет.

Плоский рассчитал, он можно 500кг/м2 выдержать нормально, это столб снега высотой где-то 1метр с копейками.
Anonymous  31/01/26 Суб 18:12:21 140139 119
>>140137
>А в рф только могилизация проблема?
Ещё блокировки, но возможная мобилизация - главная проблема. Из-за одних блокировок я бы планировал переезд уже после того, как норм деньги подниму на бизнесе, но из-за риска получить повестку на кубирование я уезжаю прям сразу после ВУЗа и буду пробовать уже в новой стране (в РФ условия вообще хорошие, вроде, экономически. Но похуй на легкость ведения бизнеса, когда тебя в движухе убить могут).
Можешь, кстати, Кыргызстан попробовать, а не Россию. Или Узбекистан. Я о них чет не подумал сразу.
Anonymous  31/01/26 Суб 22:42:20 140143 120
>>140139
Больше не перекатывай этот тред и не пиши здесь.
Предатель.
Anonymous  31/01/26 Суб 22:47:38 140144 121
>>140139
Позоришь Великую Степь.
Anonymous  01/02/26 Вск 01:06:57 140145 122
>>140143
Казахстан свободная страна!
Anonymous  01/02/26 Вск 09:30:45 140147 123
А где все?
Anonymous  01/02/26 Вск 09:48:05 140148 124
>>140143
>Больше не перекатывай этот тред и не пиши здесь.
Это потому что я русский? Ты русофоб?
Anonymous  01/02/26 Вск 09:49:10 140149 125
>>140147
>А где все?
Я на горшке сейчас. Потом буду проектировать отдельно крышу, чтоб осп посчиталось.
Anonymous  01/02/26 Вск 10:13:07 140150 126
>>140148
Не пиши здесь больше.
>Можешь, кстати, Кыргызстан попробовать, а не Россию. Или Узбекистан. Я о них чет не подумал сразу.
Anonymous  01/02/26 Вск 11:19:10 140151 127
>>140150
Ты расист и хейтишь узбеков с киргизами? Ну тогда в казахскую армию иди, раз не хочешь дружить с соседними народами
Anonymous  01/02/26 Вск 11:29:07 140152 128
>>140151
Заяем ты всё это время хотел в Казахстан? Лицемер. Двуличный.
Anonymous  01/02/26 Вск 11:29:20 140153 129
>>140148
>>140151
Не слушай его, он просто проказничает.

Без тебя тут вообще никого не будет.
Anonymous  01/02/26 Вск 11:30:16 140154 130
>>140152
>Заяем ты всё это время хотел в Казахстан?
Там меня не мобнут и интернет работает.
Но если ты казах, то тебя в казахстане могут на срочку забрать и можно уехать к соседям, которые не заберут, тк ты не их гражданин.
Anonymous  01/02/26 Вск 11:31:24 140155 131
>>140149
Ты осп на крышу стелить собрался?
Anonymous  01/02/26 Вск 11:39:02 140156 132
>>140155
>Ты осп на крышу стелить собрался?
Да, а на осп гидроизоляцию, а на гидроизоляцию оцинковку.
Но считать буду только ОСП, надо узнать, выдержит ли ОСП в местах, где нет каркаса, снеговую нагрузу. В теории может прогнуться сам ОСП несмотря на нормальную работу каркаса.
Anonymous  01/02/26 Вск 12:01:57 140157 133
>>140156
Почему ты против обычной стропильной системы?
Обычная обрешётка из бруса, пароизоляция и любая самая дешёвая металлочерепица или профлист.
Это супер прочно и супер просто. Дешевле ничего нет и стоять будет лет пятьдесят.
Anonymous  01/02/26 Вск 12:10:36 140158 134
>>140157
>Почему ты против обычной стропильной системы?
Как я ее на 6угольную крышу запилю? Когда угла 4, то просто треугольники в ряд на мауэрлат. А когда их 6, нужно каким-то образом будет соединить 6 строил в 1й точке.

Еще, кстати, мой треугольник под нагрузкой расходится не в стороны, а прогибается вниз и стягивает за собой стены к центру здания. Т.е. при распирающей нагрузке всё держится по сути только на болтовых соединениях/ тонком слое дерева, куда врублен маурлат, а при сжимающей брусья пытаются проникнуть друг в друга, что сделать очень тяжело и они дают на этом дополнительную прочность. У меня это случайно получилось, вообще я просто думал, как запилить крышу на 6угольный дом.

По поводу стропил: Я могу, конечно, попробовать трапецию прокинуть между противоположными стенами и на эту трапецию стропила треугольником ставить, но это, кажется, будет очень сложно и дорогго, тк каждый треугольник будет с уникальным размером и должен быть подогнан под крышу, чтоб 6 плоскостей не разошлись.
Anonymous  01/02/26 Вск 12:17:59 140159 135
image.png 28Кб, 628x406
628x406
>>140158
>на эту трапецию стропила треугольником
А не, нельзя. Я вспомнил, что уже об этом думал и там короче не треугольники должны быть, а тоже трапеции. Т.е. душнина нереальная
Anonymous  01/02/26 Вск 12:56:56 140160 136
6217efb9fe49007[...].jpg 76Кб, 736x552
736x552
6e04fde3ede87de[...].jpg 55Кб, 736x552
736x552
maxresdefault ([...].jpg 153Кб, 1280x720
1280x720
>>140158
>>140159
Тебе там не нужны чудо-инженерные решения.
Тем более что у тебя есть центральная опора.
На крайний случай сваришь приблуду как на третьем фото, хотя я не понимаю зачем это.
У тебя куча углов и куча бесполезных обрезков будет. Зачем мудохаться это все выкраивать. Плюс без нормального каркаса осп нагрузку не несет. Зачем тогда это нужно.
Anonymous  01/02/26 Вск 13:23:53 140161 137
>>140160
>пик2
Прикольная тема, рассмотрю и такой вариант. Но сначала с плоской крышей разберусь.
Anonymous  01/02/26 Вск 13:43:29 140162 138
>>140154
Едь в свой Узбекистан или Киргизстан. Подумать он решил. Предатель.
Anonymous  01/02/26 Вск 14:06:11 140165 139
>>140154
После вуза тебя подсветят на границе как военнообязанного, поймают и переправят в украину на мясной штурм, тупой предатель. Выбирай из этого:
1. Добровольно идёшь оператором дрона.
2. После бакалавра подаешь на магистратуру в России, остаешься студентом, уезжаешь в Киргизию, отменяешь заявку на магистратуру и просишь выслать твои документы почтой.
3. После бакалавра подаешь на магистратуру в Киргизию, остаешься студентом, уезжаешь в Киргизию как студент магистратуры.
4. Подаешь заявку на перевод в вуз Киргизии и заканчиваешь последний семестр там.
Anonymous  01/02/26 Вск 14:07:05 140166 140
>>140154
Передай тому русскому с флагом Казахстана, что я женщина.
Anonymous  01/02/26 Вск 14:07:09 140167 141
>>140165
>После бакалавра подаешь на магистратуру в России, остаешься студентом, уезжаешь в Киргизию, отменяешь заявку на магистратуру и просишь выслать твои документы почтой.
>3. После бакалавра подаешь на магистратуру в Киргизию, остаешься студентом, уезжаешь в Киргизию как студент магистратуры.
>4. Подаешь заявку на перевод в вуз Киргизии и заканчиваешь последний семестр там.
Зачем? Я во-первых вишенка, а во вторых уеду еще до приёма заявок на магистратуру.
Anonymous  01/02/26 Вск 14:10:38 140168 142
>>140165
>просишь выслать твои документы почтой.
Мне они нахуй не нужны, их мать заберёт. Там только аттестат бесполезный
Anonymous  01/02/26 Вск 15:08:34 140169 143
>>140154
Передай пожалуйста той женщине что гонит тебя ссаными тряпками, что... что... передай что... она плохая женщина!
Anonymous  01/02/26 Вск 15:25:59 140170 144
image.png 191Кб, 1754x698
1754x698
image.png 143Кб, 1735x631
1735x631
бля. Тут 10 МПаи это, похоже, на сдвиг. Проблема в том, что, получается, ближний к центру край брусьев более нагружен, чем дальний. А на сдвиг допустимое лишь ~2МПа. Буду дальше исследовать разные крыши.
Anonymous  01/02/26 Вск 15:27:19 140171 145
>>140170
Проблема конечно, что напряжения не перераспределяются так, как они это делали бы в полном каркасе, а полный каркасне считается. Попробую столбики в местах крепления поставить и с ними посмотрю.
Anonymous  01/02/26 Вск 21:14:38 140175 146
>>140171
Передай тому русскому, что я ждала его сегодня на Абая-Ауэзова в последний раз. Я только от пневмонии отошла. Теперь я умру.
https://youtu.be/BFNqBHUSzus
Anonymous  01/02/26 Вск 23:18:02 140180 147
>>140175
>Теперь я умру.
Прощай
Anonymous  02/02/26 Пнд 01:28:01 140183 148
>>140171
Передай пожалуйста ей, что я надеюсь она справится и поправится.
У меня сейчас тоже температура под сорок, но я бы к ней приехал даже с переломанными ногами, если бы она сообщала что ждет.
Такая бака.....
Anonymous  02/02/26 Пнд 17:04:53 140188 149
image.png 458Кб, 3826x1002
3826x1002
Разобрался с нагрузкой, она в общем намного меньше, чем я изначально задал в плоской крыше, когда мне лень было разбираться и я коэффициенты от балды накинул, чтоб точно не преуменьшить. Для плоской мю был бы 1, но даже если был бы 1.2, то суммарная всего 30 кН была бы. На пикрил итоговая нагрузка 12 кН всего (в 10 раз меньше, чем я тут >>140170 на плоскую считал; она и должна быть меньше, правда в 2.5 раза всего, а не в 10).

Сейчас со всем каркасом это посчитаю, потом для 1 секции накину ОСП и каркас (для пикрила ОСП тоже не захотела в сетку лезть, тк масштабы большие).

Спасибо анону >>140160, который скинул эту тему с центральной штукой, я чет не подумал об этом + когда в первый раз гуглил, не нашёл таких пиков, и еще долго бы мог дрочиться вероятно (скорее всего, проектировал бы плоскую, но более крепкую)
Anonymous  02/02/26 Пнд 18:40:29 140189 150
>>140188
А почему ты сделал стропила приходящими в плоскости а не в углы шестиугольника?
Anonymous  02/02/26 Пнд 19:56:58 140190 151
image.png 135Кб, 1545x660
1545x660
image.png 214Кб, 839x795
839x795
>>140189
>а не в углы шестиугольника?
углы - самое уязвимое место, там относительно тонкий слой древесины и болты, при распирании древесина в углах не сдерживает друг друга от деформации.
Центр - чуть ли не самое прочное место, тк там вся масса древесины работает на изгиб и снизу ее держат балки угловые. Единственная проблема, которая мне добавила сложностей - сдвиговое напряжение. крыша сверху, опора снизу, в результате получается сдвиг, который плох, но тут он терпим.

Мне нужно еще отдельную секцию посчитать, чтобы посмотреть напряжения со 2го пикрила, тк на полном доме их не посмотреть. Если они где-то есть большие, то очень плохо. Придётся что-то выдумывать, например, укреплять орезками некоторые места. Но в целом всё уже хорошо
Anonymous  02/02/26 Пнд 20:29:30 140193 152
videoframe10224.png 395Кб, 576x1024
576x1024
>>139923
Все просто, они жестко ведомые на бабки, у казахов это какая-то национальная хуйня, любой вопросик решается за монеты. В каком-нибудь ауле они еще что-то пытается пукать про традиции, в условной Алмате или Астане зумершам уже похуй на все эти жузы-хуезы и потомков золотой елды, обычные тянские подкаты и ухаживания работают. Выцеплял через тиндер, мамбу и беебу, все стандартно, свиданки-цветочки-ресторанчик-покататься. А если к ухаживаниям прибавить флекс европейским паспортом и перспективу съебать из Мамбетии, то их за уши от писюна не оттащишь, они все сделают, чтобы тебя охомутать и свалить.
Anonymous  02/02/26 Пнд 20:34:32 140194 153
>>140190
Закрадываются у меня подозрения что ты собрался строить дом без карнизного свеса?
Или ты собрался еще шесть стропил добавлять в углы?

Представляешь какой ты геморрой отловишь когда будешь профлист (или что там у тебя будет) стелить? Как ты планируешь обыграть торчащие углы?
Anonymous  02/02/26 Пнд 20:52:51 140195 154
karkas-shestiug[...].jpg 96Кб, 801x723
801x723
>>140190
Или ты что-то подобное планируешь?
Anonymous  02/02/26 Пнд 21:04:34 140196 155
image.png 44Кб, 1503x591
1503x591
>>140194
>без карнизного свеса
у меня есть идея насчет карниза: я арматурой обведу маурлат (не свяжу, а просто вокруг на дистанции) и на эту арматуру крыловидный профиль с противовесом. Когда нагрузка ветровая мала и он не угрожает нанести урон, мала подъемная сила (я ее Fтягв назвал нечаянно, но уже лень переделывать) и груз удерживает крыло в положении, когда оно отводит дождевую массу, но если ветер становится сильным, подъемная сила + сила лобового сопротивления перевешивает силу груза и крыло складывается вниз, чтобы не оторваться от ветра.

>>140194
>Представляешь какой ты геморрой отловишь когда будешь профлист (или что там у тебя будет) стелить?
обычный наверное, поверх ОСП просто настелить его.
>>140194
> Как ты планируешь обыграть торчащие углы?
никак. Карниз очень маленький будет (на пике не совсем понятно, но вообще крыло по умолчанию будет под ~ 30 градусов к горизонту и очень близко к стене, там с крыши в зазор между крылом и стеной не попадет).

Мб, я не очень понял о чем ты.
Anonymous  02/02/26 Пнд 21:06:05 140197 156
karkas-shestiug[...].jpg 163Кб, 801x723
801x723
>>140195
средняя хуйня будет, просто пока не до неё, тк надо сколы в маурлате считать. Если ты про это.
Anonymous  02/02/26 Пнд 22:13:32 140201 157
image.png 116Кб, 1666x634
1666x634
Всё заебись. Для того чтобы разобраться, что значать эти sxx, sxz, szz, и тп пришлось внезапно разобраться с физическим пониманием тензоров. И я на примере древесных волокон всё понял, хотя до этого нихуя не понимал, чем syy от sxy отличается, например, если оби вдоль Oy.

Осталось только посчитать секцию крышу с оСП (чтоб осп не сломался под снегом), подкрепив досочным каркасом, где нужно, а потом написать отчет о работе.

Заебись, практическая часть ВКР по сути сделана, осталась хуйня + отчет и это до конца Мая.
Anonymous  02/02/26 Пнд 22:36:56 140202 158
Bl
Anonymous  03/02/26 Втр 11:38:37 140212 159
>>140196
>>140197
Что-то меня глючит анон. Я видимо упускаю какую-то важную деталь.
Сидел вчера, пытался понять как ты крышу собрался сделать и ничего не понял. Едва голова не взорвалась.

Можешь на пару вопросов ответить, чтобы у меня мозги на место встали.
1. Сколько у тебя будет стропил?
2. Они будут по углам шестиуголника?
3. Какой у них будет карнизный свес длиной?
4. Про крыловидный профиль я совершенно нихерашечки не понял.
Anonymous  03/02/26 Втр 12:26:43 140214 160
>>140212
>Сколько у тебя будет стропил?
6 несущих как на пике >>140190
И ещё доски поперек для поддержки ОСП (чтобы сама осп под весом снега не прогибарась сильно).

>>140212
>Они будут по углам шестиуголника?
Нет, они будут перпендикулярно сторонам.

>>140212
>Какой у них будет карнизный свес длиной?
Сантиметров 5-10 максимум.

>>140212
>Про крыловидный профиль я совершенно нихерашечки не понял.
Нарисую потом ещё в 2х вариантах (сложенный и широкий). Однако, я вчера запутался, тк уже поздно было, и забыл, что есть идея получше этой.
Я потом уже вспомнил, что тк дом на даче воду надо будет не отводить, а вообще собирать в водонапорную башню, так что по периметру будет вообще полутруба с малым наклоном ведущая в бочки, соединенные с системой капельного полива.
Anonymous  03/02/26 Втр 13:34:40 140216 161
>>140214
Блин...
Что-то я реально торможу.
Давай я объясню как это выглядит со стороны. Без знания твоих решений.

Со стороны кажется что ты свернул крышу своему дому. Если делать скат по плоскости двух стропил. Выглядит будто у тебя крыша размером с внутренний диаметр по стенам а не по углам. То есть не накрывает дом.

Как у тебя будут сформированы углы скатов крыши? Получается что в углах у тебя вместо стропил будет обрешётка которая как-то будет стыковаться между собой и формировать угол? И скат будет не треугольный?

Набросай пожалуйста в паинте если несложно пример обрешётки и стропил на шестиугольнике. Чтобы вид сверху был.
И как ты планируешь стелить листы осп.
Если время будет. А то у меня какой-то ступор.
Anonymous  03/02/26 Втр 13:54:00 140217 162
image.png 19Кб, 829x492
829x492
>>140216
>Получается что в углах у тебя вместо стропил будет обрешётка которая как-то будет стыковаться между собой и формировать угол?
да

>>140216
>И скат будет не треугольный?
как пикрил будет, но с выносом пара сантиметров и без выступов сверху (это на компе сложно с моделировать, тк я плоскость сложной фигурой по измеренным точкам мауэрлта и центрального крепления задавал, а считать уравнение прямой, чтобы найти точные координаты точки дальше по этой прямой очень впадлу, но ирл пластина будет уже сама по себе прямая и надо ее просто разместить + обрезать).

>>140216
>в паинте если несложно пример обрешётки и стропил на шестиугольнике
Я это сейчас в FreeCAD буду моделировать, тк без моделирования обрешетки мне не узнать меру деформации ОСП пластины.
Anonymous  03/02/26 Втр 14:25:18 140218 163
6567.png 28Кб, 829x616
829x616
>>140217
То есть твоя обрешётка будет выглядеть примерно так?
А как ты угол связывать планируешь?
Anonymous  03/02/26 Втр 14:43:51 140219 164
>>140218
>То есть твоя обрешётка будет выглядеть примерно так?
Да.
>>140218
>А как ты угол связывать планируешь?
В полдрева, один болт сквозь 2 доски, пластинка 5x5, 2 гайки, по бокам уголки.
Anonymous  03/02/26 Втр 14:50:15 140220 165
image.png 29Кб, 602x520
602x520
>>140219
>В полдрева
вот пример с основания.
Anonymous  03/02/26 Втр 15:13:43 140222 166
>>140219
>>140220
Теперь понятно.
Никогда не видел такого способа. Чтобы углы и стыки не на что не опирались.

Зато сэкономишь несколько досок да.
Anonymous  03/02/26 Втр 15:46:04 140223 167
image.png 121Кб, 1470x632
1470x632
Получился пикрил. Проверять сколы и тп не буду, тк тут их ,очевидно, почти нет, вся нагрузка под углом на изгиб.
Anonymous  03/02/26 Втр 15:55:16 140224 168
>>140223
А, и еще дополнительные 4 доски к маурлату должы в теории в разы снизить скалывание по сравнению с прошлой версией крыши >>140201 тк нагрузка намного равномерее.
Anonymous  03/02/26 Втр 16:10:16 140225 169
image.png 44Кб, 1859x747
1859x747
Вот как будет внешне выглядеть
Anonymous  03/02/26 Втр 16:16:17 140226 170
фррр пррр
Anonymous  03/02/26 Втр 17:11:16 140227 171
>>140225
А от косого дождика какая зашита?
У каркасников неспроста такой длинный карнизный свес по нормам.
Anonymous  03/02/26 Втр 17:12:03 140228 172
Anonymous  03/02/26 Втр 17:33:57 140229 173
>>140227
>А от косого дождика какая зашита?
Похуй на него. Проблема не в том, что на фасад что-то попадает, а в том, что очень много попадает на крышу, откуда это всё стекает прям под дом в очень большом количестве, если не отводить.
Алсо на земле делается бортик асфальтовый чтоб прям под дом не стекало.
Anonymous  03/02/26 Втр 17:44:57 140230 174
>>140229
Ты уверен что достаточно изучил этот вопрос?
Anonymous  03/02/26 Втр 17:53:49 140231 175
>>140230
Да. Проблема дождя в накоплении влаги вокруг фундамента, которое вызывает морозное пучение зимой. Основная масса дожда попадает под фундамент с крыши (крыша - большая площадь водонепроницаемая, откуда вся попавшая туда вода стекает. Если ее не отводить то грунт под периметром дома окажется исключительно влажным и исключительно сильно вспучится.

Там главное после водолтведения с крыши - работа с грунтом, чтобы туда не стекала вода с соседних участком грунта.
Anonymous  03/02/26 Втр 18:00:11 140232 176
Anonymous  05/02/26 Чтв 00:52:34 140291 177
>>140125
>>140123
Пацаны, вы реально дебилы, если думаете, что от мобки можно спрятаться в соседней стране. Более того, это абсолютно бессмысленно. Поясняю:

1) Как вы собираетесь легализоваться? Вот я сейчас в КЗ, в РФ я имею право находиться 90 дней, а потом ВСЁ, домой. РВП и тем более ВНЖ ты хрен получишь, для этого нужно собрать миллиард документов и, самое главное — работать по ТД, а какой арендодатель согласится взять иностранца со всеми рисками? РФ-КЗ думаю аналогичная проблема. Так бы давно перекатился в РФ.

2) Если вы все-таки собираетесь возвращаться — по возвращению вас ждут огромные штрафы и уголовка за злостное уклонение. А если не собираетесь возвращаться — при уголовке вас вышлют домой, а что будет дома — думаю, вы представляете.
Anonymous  05/02/26 Чтв 00:55:24 140292 178
>>139934
А выборка большая была, чтобы точно это утверждать?
Anonymous  05/02/26 Чтв 09:15:27 140297 179
>>140291
>РВП и тем более ВНЖ ты хрен получишь, для этого нужно собрать миллиард документов и, самое главное — работать по ТД, а какой арендодатель согласится взять иностранца со всеми рисками?
Хз, как для казахов в РФ, но в обратную сторону РВП получается через бизнес и через трудоустройство в тч фиктивное. Вроде, нет особых проблем.

Алсо можно визаранить, например РФ-Беларусь-Узбекистан-Азейбарджан-РФ-... или ещё как-то
Anonymous  05/02/26 Чтв 10:53:33 140298 180
>>140297
>РВП получается через бизнес и через трудоустройство в тч фиктивное
Я вот для себя такой вариант в РФ рассматриваю, но где такое трудоустройство найти, кто будет и схуяли платить за меня налохи?
В Казахстане даже будучи казахом с гражданством работу может быть сложно найти (как и во всем мире, тащемта), а кабаны на релокантах умудряются без нихуя найти не просто работу, но еще и фиктивную. Научите, как такое искать? Я бы съебался в РФ, если бы знал, как мне можно там легализоваться. Для омамбеченных русских из КЗ есть программа переселения соотечественников, а для меня ничего.
Anonymous  05/02/26 Чтв 11:23:11 140300 181
>>140298
Типа они открывают гугл и пишут «Казахстан фиктивная работа», или как? Такие вещи не ищутся, как они их находят?
Anonymous  05/02/26 Чтв 14:22:49 140307 182
>>140298
>>140300
+ за фиктивный ТД и прочее же уголовка, всмысле за нелегальную миграцию. Как они блядь это проворачивают, еще и так массово...
Anonymous  05/02/26 Чтв 17:39:33 140308 183
>>140298
>кто будет и схуяли платить за меня налохи?
Сам оплатишь, очевидно.

>>140298
>>140298
>без нихуя найти не просто работу, но еще и фиктивную.
За фиктивную ты платишь, а не тебе.

>>140298
>>140298
>как такое искать?
Я лично не находил , тк не интернет, тк можно через ТОО своё, но, как я понимаю, в чатах мигрантов и тп заводят диалог со всеми работалателями и кто-то да согласится за вознаграждение.
Anonymous  05/02/26 Чтв 17:39:55 140309 184
>>140308
>тк не интернет
Тк не интересует
Anonymous  06/02/26 Птн 23:58:00 140358 185
610812892861043[...].mp4 12643Кб, 720x1280, 00:00:33
720x1280
Хочу себе парня с шизофренией, в идеале на пенсии, знаете, успокаивать его при панических атаках, слушать его шизолор, отвечать на звонки в самый неподходящий для этого момент просто потому что он поймал очередной загон, прятать от него ножи/иголки/лезвия, мыть его, потому что одному ему страшно. Где таких искать?
Anonymous  07/02/26 Суб 00:44:43 140360 186
Удалённая работа в иностранном казино в качестве техподдержки легальная тема или нет?
Anonymous  08/02/26 Вск 13:40:37 140393 187
Кто-нибудь знает где в Алматы готовят азербайджанскую кухню? Чтобы с душой а не как обычно. Ну или всю кавказскую кухню.
Anonymous  08/02/26 Вск 15:32:42 140402 188
image.png 222Кб, 495x495
495x495
Ну што, пидарахи пидорнули нашего Нурланчика. Проглотим?!

> 6 февраля 2026 года Нурлана Сабурова не пустили в Россию. Задержание произошло в аэропорту Внуково по прилёте из Дубая (ОАЭ). Стендапера отвели в отдельное помещение, где ему выдали документ о запрете на въезд в Россию на 50 лет. Запрет вступил в силу 30 января. По данным правоохранительных органов, юморист отмывал деньги, заработанные в стране, через посредников[9].

ПОЧЕМУ ВЫ МОЛЧИТЕ?!
Anonymous  08/02/26 Вск 16:16:49 140405 189
>>140402
>Проглотим?!
Запрет на въезд в Россию для центральноазиата, это как запрет на въезд в Эритрею для россиянина. Как может быть не похуй? Что тут проглатывать?
Anonymous  08/02/26 Вск 16:23:26 140406 190
>>140405

Вряд ли Нурланчик разделяет твой похуизм. Он там зарабатывал огромные деньги, а теперь его доходы упадут раз в пять точно, а то и в десять.
08/02/26 Вск 16:28:59 140407 191
>>140406
Мамбет, прекрати считать чужие деньги.
Anonymous  08/02/26 Вск 16:52:12 140409 192
>>140402
По каким-то причинам он мне сильно не нравится. Поэтому никогда не смотрел его шутки.
Так что безразлично что там у него.
Anonymous  09/02/26 Пнд 10:37:03 140462 193
>>140409
Ну как может нравиться чувак который назвался Нурсултан но типа так чтобы никто не догадался? Наивная хитрожопость уровня хохол.
Anonymous  09/02/26 Пнд 18:55:51 140476 194
Как можно учить казахский язык самостоятельно? В гугл плае всякая хуета нерабочая, видно что чьи-то родственники безмозглые на отъебись состряпали приложения чисто гранты чтоб забрать государственные. Сайты все языковые обучающие тоже давно заброшенные, в соцсетях сообщества тоже. Ютуб мне не подходит, мне нужно в другом формате, чтобы упражнения, тесты, переводы, примеры, грамматика, и всё по порядку. Может есть какие-то самоучители годные или приложения например? Ещё на плей маркете в отзывах видел пишут что при акимате курсы какие-то бесплатные вечерние, такие правда есть?
Anonymous  10/02/26 Втр 15:50:42 140507 195
Как правильно здороваться, типа с апашкой продавщицей в магазине. Салеметсыз бе или Саляматсыз ба?
Я из Кызылжара(Петропавловска) если что.
Anonymous  10/02/26 Втр 19:07:48 140510 196
Anonymous  10/02/26 Втр 19:13:35 140511 197
>>140476
Приезжаешь в любой аул, есть куча пустых домов даже. Живешь годик. Шпрехаешьлучше Абая.
Anonymous  10/02/26 Втр 19:34:33 140513 198
>>140511
Мне че делать нехуй? Я в алмате 40 лет живу, зачем мне в аул ехать на год?
Anonymous  10/02/26 Втр 19:37:38 140514 199
>>140476

Да блять никак. Нормального контента на нем нет, соответственно, освоить ты можешь только Привет, как дела.
Anonymous  10/02/26 Втр 20:20:26 140518 200
>>140514
Зачем тогда так требуют казакша сойле шшс если его невозможно выучить?
Anonymous  10/02/26 Втр 20:22:34 140519 201
>>140518

Это просто фильтр от русачков, чтобы для них была закрыта госслужба и они не смогли набрать никакого политического/финансового влияния в стране.
Anonymous  10/02/26 Втр 21:14:21 140524 202
>>140519
Хуйню не неси посмотри какая популяризация идёт, метод орыстар, ведущие русские на тв казахскоговорящие, менты русские на доске почёта чисто из-за того что двуязычные, в цоне люди русские двуязычные, дохуя примеров.
Anonymous  11/02/26 Срд 02:17:47 140531 203
не калбит, а гавнит
ничё, скоро всё это говно мусульманьё пересдохнет, начнётся нормальная жизнь
Anonymous  11/02/26 Срд 05:52:39 140534 204
когда уже калбит-гавнат гавняев сдохнет
Anonymous  11/02/26 Срд 18:49:27 140617 205
Если вдруг случится Нур-Султан за три дня какие ваши действия?
Anonymous  11/02/26 Срд 19:10:18 140618 206
>>140617

Буду зоонаблюдать.

Но вряд ли Токыня это допустит, он уже лег под Пыню, начал выдавать ему беглых россиян и т.д. Потому что понимает, что в нашем случае будет реально за три дня.
Anonymous  11/02/26 Срд 19:27:25 140619 207
>>140618
>Но вряд ли
Просто в теории

>Буду зоонаблюдать.
Из подвала?
Anonymous  11/02/26 Срд 19:32:08 140620 208
>>140619
> Из подвала?

Зачем? Я никому нахуй не всрался, в случае шухера тут никаких бомбежек не будет. У нас нет армии, а рельеф такой, что это просто невозможно оборонять. Тут никаких лесополос, никаких естественных укрытий нет один сплошной плоскач. Колонна может до самой Алматы проехать не встретив вообще никакого сопротивления.

Да о чем говорить, если мусора и военные сбежали роняя кал от толпы мамбеттер во время Кантара.
Anonymous  11/02/26 Срд 19:39:05 140621 209
>>140620
>мусора и военные сбежали
Думаешь сами сбежали?
А тебе не кажется подозрительным насколько внезапно они пропали и так же внезапно появились.
Anonymous  12/02/26 Чтв 08:41:09 140659 210
что там у нас по новым пирамидам?
Anonymous  12/02/26 Чтв 08:43:16 140660 211
>>140402

Лол, теперь уже наши предъявляют Нурланчику, что он купил мотоциклы для Вагнера или что-то типа того. По нашим законам это поддержка войны и статья наемничество. Что-то за него прям жестко взялись.
Anonymous  13/02/26 Птн 05:26:10 140691 212
смесь казахов с татарами - это башкиры, басмачи разговорно
Anonymous  13/02/26 Птн 09:38:07 140693 213
>>140531
Не передохнет, правительству выгодно чтоб народ тупым был, такими проще управлять. Им всё что нужно это чтобы побольше налогоплательщиков рожали, а живут пусть в нищете.
Anonymous  13/02/26 Птн 13:39:33 140709 214
1770979172086.jpg 134Кб, 1024x1024
1024x1024
Anonymous  13/02/26 Птн 14:06:37 140710 215
>>140709
Кисюни миюки, зачем вы тут?
Anonymous  13/02/26 Птн 19:22:05 140715 216
>>140620
>У нас нет армии, а рельеф такой, что это просто невозможно оборонять. Тут никаких лесополос, никаких естественных укрытий нет один сплошной плоскач. Колонна может до самой Алматы проехать не встретив вообще никакого сопротивления.
Это не самое главное даже. Самое главное - то, что расположен Казахстан далеко от ЕВропы и Америки, они не смогут помочь. Только Китай помочь може, но ему это не факт, что надо, если он в доле будет.
Anonymous  14/02/26 Суб 11:27:26 140747 217
01.jpg 172Кб, 1080x1080
1080x1080
Anonymous  17/02/26 Втр 14:02:07 140841 218
Anonymous  17/02/26 Втр 15:54:08 140842 219
>>140841
Вот бы наших на вертолёте эвакуировали.
Anonymous  17/02/26 Втр 16:17:27 140843 220
87278.png 1165Кб, 1536x1024
1536x1024
Anonymous  17/02/26 Втр 18:09:52 140846 221
Салам тут есть такой степан из Алматы?
Anonymous  17/02/26 Втр 19:11:57 140847 222
Anonymous  17/02/26 Втр 19:13:53 140848 223
>>140847
Там в Кызыле скоро будет конкурс надо верёвку держать, можно машину выиграть. Пойдёшь?
Anonymous  17/02/26 Втр 19:18:42 140849 224
>>140848
Дак я ж не Степан.
Anonymous  17/02/26 Втр 21:13:44 140852 225
>>140849
Степан уже в Кызыле.
Anonymous  17/02/26 Втр 22:27:59 140853 226
>>140852
Надеюсь сможет. Машины на дороге не валяются.
Anonymous  18/02/26 Срд 20:48:20 140870 227
>>139833
Как дела анон?
Что думаешь про новый порядок оформления РПП и ВНЖ у нас?
Anonymous  19/02/26 Чтв 04:19:20 140877 228
>>140870
>Как дела анон?
Норм. Сделал проект дома, осталось пояснительную записку сделать.

В начале 8го семестра еще 1 предмет с КП появился, я уже сделал курсовую и 2/3 пояснительной записки к ней. Дальше решил не доделывать, тк на пары ходить надо и если я всё сделаю, то делать будет нечего на парах.

Пояснительную записку к ВКР начну оформлять в ближайшее время.

25 февраля начну высаживать рассаду.

>>140870
>Что думаешь про новый порядок оформления РПП и ВНЖ у нас?
Вроде, ничего не поменялось
Anonymous  19/02/26 Чтв 05:10:40 140879 229
Anonymous  19/02/26 Чтв 07:40:28 140880 230
image.png 301Кб, 1842x852
1842x852
>>140879
>Дядька путешественник разочаровался вот.
Чет пиздец. На егове пока нету.

Больше всего напрягло "разрешение на выезд", которое хз, как и сколько получать и какие-то 400 баллов, которые я пока не понял, как считаются (400 - это много или мало? Не понятно)
Anonymous  19/02/26 Чтв 08:01:29 140881 231
>>140880
Да пидорасы.

Вот это нужно почитать. https://zan.gov.kz/client/#!/doc/221963/rus
Сам правда не читал еще нормально.
Anonymous  19/02/26 Чтв 08:44:06 140883 232
image.png 61Кб, 1288x370
1288x370
Кто-то понимает, что это?
Anonymous  19/02/26 Чтв 09:04:59 140884 233
image.png 802Кб, 1604x814
1604x814
Ахуенную стату завезли, лол. Я ранее документы читал и косвенно это всё вычислял приблизительно.
Anonymous  19/02/26 Чтв 09:07:10 140885 234
>>140883
Хз.
А у тебя телега работает?
Anonymous  19/02/26 Чтв 09:08:08 140886 235
>>140885
Да, но медленно.

Ютуб вообще заебсь работать стал, когда телегу начали блочить.
Anonymous  19/02/26 Чтв 09:14:57 140887 236
>>140886
Тебе бы в этот чатик. Там хоть люди есть. Есть у кого спросить и быть в курсе событий. https:/ /t.me/relocation_kaz
Anonymous  19/02/26 Чтв 09:16:05 140888 237
>>140887
>Тебе бы в этот чатик. Там хоть люди есть
Я уже в 2х чатиках состоял. Пусть будет 3й. Хуже не станет
Anonymous  19/02/26 Чтв 09:19:29 140889 238
image.png 44Кб, 963x913
963x913
>>140883
Это короче переезд в один из пикрилов.

Пока не понял, ты типо соглашаешься и тебя расселяют указом куда-то, или можно в любой из перечисленных. Думаю, что второе, тк первое было бы пиздецом немного.

Ещё я так и не понял, как конкретно считаются баллы, только диапазон указан и можно максимальный посчитать.
Anonymous  19/02/26 Чтв 09:29:10 140890 239
>>140889
Да пока еще, никто ничего понять не может. Ждать информацию надо.
Anonymous  19/02/26 Чтв 11:50:53 140896 240
Anonymous  19/02/26 Чтв 12:01:36 140897 241
>>140896
Ну а что, норм.
Правда может фейк.
19/02/26 Чтв 12:29:01 140899 242
>>140896
В голос! Продают квартиру в подвале, в собачьей конуре. Там окон нет, впрочем для дващера норм, сидеть там смердеть.
Anonymous  19/02/26 Чтв 13:27:13 140900 243
Anonymous  19/02/26 Чтв 19:59:33 140912 244
>>140899
Есть прописка и вода. Что еще нужно?
Anonymous  19/02/26 Чтв 23:59:22 140919 245
Anonymous  20/02/26 Птн 00:24:19 140920 246
>>140919
Как же хочется... Хотеть тяночку.
Anonymous  20/02/26 Птн 05:49:26 140925 247
Anonymous  20/02/26 Птн 08:55:11 140927 248
image.png 503Кб, 784x1168
784x1168
177155427118025[...].mp4 1496Кб, 540x960, 00:00:08
540x960
177155592549504[...].mp4 718Кб, 540x960, 00:00:05
540x960
177155398155221[...].mp4 6110Кб, 576x1024, 00:00:11
576x1024
Anonymous  20/02/26 Птн 10:49:05 140930 249
49867878.png 851Кб, 1280x709
1280x709
>>140900
Почему нет в тенге? Почему?
Anonymous  20/02/26 Птн 11:05:21 140932 250
20260220130204.jpg 5438Кб, 4080x3060
4080x3060
Russian Federation Flag.
Anonymous  21/02/26 Суб 02:25:01 140981 251
Anonymous  22/02/26 Вск 08:07:33 141088 252
>>140620
Это при том, что можно полностью отсоединить ТРИ ОБЛАСТИ на западе страны, захватив ОДИН городок куда идут ТРИ ДОРОГИ в эти области. То есть буквально эти области больше не будут иметь никакого контакта с остальной страной
Anonymous  22/02/26 Вск 10:22:31 141089 253
пизда, я карамельки пожевал, зубы почистил (чтобы убрать хуйню после карамелек), зуб заболел, оказывается у меня кариес появился. За 2 часа кариес заработал от ебаных карамелек. Я думал, что кариес долго развивается, если зубы плохо чистить, а тут ебучие карамельки за 2 часа управились.

Никогда в жизни более эту хуйню жрать не буду и газировку с соками тоже нахуй. Подстава ебейшая. Пойду к стоматологу скоро, скорее всего, пломбу придётся ставить из-за одной ебучей пачки карамелек.

пока продезифицировал хлоргексидином (и делаю это раз в час) + гелем минерализующим покрыл пару раз.
Anonymous  22/02/26 Вск 18:15:23 141107 254
image.png 785Кб, 1200x628
1200x628
>>141088
> можно полностью отсоединить
Можно.
Anonymous  23/02/26 Пнд 06:58:32 141161 255
почему говорят калбит - говном набит, неужели казахи настолько плохие
Anonymous  23/02/26 Пнд 07:00:48 141162 256
>>141161
ну те же туркмены хуже казахов
Anonymous  23/02/26 Пнд 07:01:55 141163 257
по крайней мере казахстан скоро будет россией так что спок
Anonymous  23/02/26 Пнд 07:03:11 141164 258
>>141163
а значит скоро в казахстане не будет казахского, будут рубль, сбер, госуслуги, збс
Anonymous  23/02/26 Пнд 07:11:55 141165 259
казахский язык в принципе мало интересен для остального мира, так что скоро исчезнет
Anonymous  23/02/26 Пнд 07:15:30 141166 260
>>141165
из иностранных языков привлекательней всего звучит японский, и то мало интересен, особо нечего оттуда привносить в русский
Anonymous  23/02/26 Пнд 07:51:24 141167 261
Anonymous  23/02/26 Пнд 08:10:13 141168 262
Anonymous  23/02/26 Пнд 12:44:54 141174 263
>>141167
Не ботов, а коней.
Не в тред, а в степь.
Зачем? Чтобы пастись. На коне потом можно ездить, или съесть его.
Anonymous  23/02/26 Пнд 14:04:59 141176 264
>>141174
Слишком сложная для меня метафора.
И коней я не люблю.
Anonymous  23/02/26 Пнд 17:55:43 141179 265
>>141176
Это не метафора, это буквально. Коня видел когда-нибудь? Ну пони смотрел хотя бы?
Anonymous  23/02/26 Пнд 18:43:13 141181 266
>>141179
Пони не видел, коня смотрел пару раз.
Ииии? Что у нас из этого получается?
Anonymous  23/02/26 Пнд 22:22:43 141196 267
Какой то старой некрасивой женщине в Российской Федерации незватает большово нефритововово стержня.
Anonymous  24/02/26 Втр 06:12:52 141207 268
Womens.jpeg 2412Кб, 4080x2296
4080x2296
Stop Femenism!
Anonymous  24/02/26 Втр 11:08:46 141215 269
stop-masturbati[...].webp 25Кб, 319x250
319x250
Anonymous  24/02/26 Втр 16:02:09 141219 270
ФЕМИНИЗМ. СЕКРЕ[...].mp4 19125Кб, 640x360, 00:06:20
640x360
Anonymous  25/02/26 Срд 17:15:15 141272 271
Я в общем рассмотрел другие варианты после обновления порядка получения ВНЖ и вот к каким выводам пришел
1) нет смысла уезжать в Узбекистан/Кыргызстан, тк там фактически только РВП, которое надо ежегодно продлевать. РВП в Казахстане всё так же легко получать через ТОО, поэтому даже если ВНЖ и не выйдет, то лучше РВП просто.
2) Сербия хороший вариант при условии, что мне накинут денег ( а мне пообещали накинуть в случае необходимости). Там ВНЖ сразу и надолго. Если РВП в Казахстане по каким-то причинам меня не удовлетворит, то в Сербию сразу.

По поводу ВНЖ прояснилась тема с листком убытия (разрешением на ыезд). Там в чате скинули фотку из какого-то казахского гос. органа, где написано, что нужно просто штамп в паспорте о снятии с прописки, это, вроде, легко делается.

Осталось с баллами за анкетирование разобраться. До сих пор хз, получу ли я 400 баллов. Когда попонятнее станет продолжу учить казахский. В принципе за оставшиеся 5 месяцев думаю могу и неплохо выучить.
25/02/26 Срд 18:34:08 141275 272
>>141272
Не едь сюда. Здесь плохо. Лучше в Чехию.
Anonymous  25/02/26 Срд 18:56:30 141277 273
>>141275
>Лучше в Чехию.
Как?
РАБоту не предлагать.

>>141275
>Здесь плохо
Что плохого? Земля дешевая, продукты дорогие, войны нет. Всё как в России до 2022, а мне в России до 2022 нравилось.
Anonymous  25/02/26 Срд 21:05:33 141283 274
image.png 18Кб, 598x133
598x133
>>141272
Я вот серьезно не понимаю, зачем вы сюда едете? Ну, с такими ценами? Я понимаю на месяц-два летом, по горам полазать, каньоны глянуть, БАО и тд.
Просто открываю ХХ.кз и вижу ЗП по 200-250 тыс тенге 6/1, у меня сразу мой джул джул падает и депра начинается - это тупо ЗП = аренда хаты однушки.
Где 400тыс.+ - уже куча требований, ищут ёба спеца лол. Знакомые позвали летом 24го на Алаколь, за месяц до поездки надо было забронировать - 250тыс на человека + ещё расходы всякие на себя. В итоге спали в пятером в жухленьком домике, сделанном по быстрому для туристов у частников, кормешка 2 раза в день как в столовке, ну такое себе, больше не поеду. В этом году раза в два дороже, как во Вьетнам слетать.
Не, ну у меня был кейс знакомого курьера из РФ, который с копейками приехал, купил старый мопед, пошел в доставки работать и в хостелах жил, потом накопил и в США укатил. Все это было 3-4 года назад. Ну у него конкретная цель была + это уником какой-то.
А смысл сюда ехать, если есть удаленочка? Жизнь во Вьетнаме каком-нибудь дешевле и там МОРЕ и в целом КУРОРТ.
Anonymous  26/02/26 Чтв 01:06:12 141293 275
1767396970451154.jpg 78Кб, 750x556
750x556
>>141272
Выбирай любую страну, кроме КЗ. Аренда хаты, тоже самое, что в РФ по цене, но во многих городах есть реально плохие районы где лучше не появляться, потому тебе придется отвалить денег за район получше. Мечети тут включают азаны, и если ты не фанат исламских молитв с восходом солнца, то тебе ещё дополнительно придётся выбирать район вдалеке от мечети. Климат тут достаточно жёсткий, на севере практически Сибирь, на юге практически пустыня. Общественный транспорт всегда забит и его не хватает, ты конечно можешь перемещаться на такси, но это будет дороже, особенно в час пик. Не знаю, что ещё добавить, лично я коплю деньги, чтобы уехать отсюда, а вы думаете приезжать, что мне кажется идиотизмом.
Anonymous  26/02/26 Чтв 06:45:41 141294 276
>>141283
>Просто открываю ХХ.кз и вижу ЗП по 200-250 тыс тенге 6/1
Я не РАБочий.

>>141283
> смысл сюда ехать, если есть удаленочка? Жизнь во Вьетнаме каком-нибудь дешевле и там МОРЕ и в целом КУРОРТ.
Земля очень дешевая. Можно жить в бытовке 6-8 месяцев в году почти без трат. Во Вьетнаме такого нет. В теории, если утеплителем очень хорошо обложиться и печку себе хорошую сварить, то можно и зимой.

>>141293
>Климат тут достаточно жёсткий, на севере практически Сибирь
Я сейчас в Сибири, мне норм.

>>141293
>Общественный транспорт всегда забит и его не хватает,
Я не буду РАБотать, поэтому использовать придётся только в первое время для перемещения по всяким ЦОНам и акиматам. Потерплю, наверное.
Anonymous  26/02/26 Чтв 07:14:15 141296 277
Screenshot20260[...].jpg 331Кб, 1080x2400
1080x2400
Лол, что блять? Коммерческий участок за 100кр? Это же пиздец.
Anonymous  26/02/26 Чтв 07:20:30 141297 278
Я, кстати, рассаду вчера посадил. Прогрел грунт в духовке до 200 градусов (там были угольки, они начали тлеть и дымить, но в итоге всё норм).

Поссдил землянику и баклажаны.

1 марта посажу индетерминантные томаты и ещё что-то
Anonymous  26/02/26 Чтв 09:00:57 141298 279
>>141272
А ты в какую сумму планируешь уместится, переезд дом и т. д? Если не секрет.
>продукты дорогие
Ты это в плюс приводишь как я понял?
>Коммерческий участок за 100кр
Не догадываешься почему такая цена?
Anonymous  26/02/26 Чтв 09:44:54 141299 280
>>141298
>Не догадываешься почему такая цена?
Хз, в описании написано, что норм с документами.

>>141298
>Ты это в плюс приводишь как я понял?
Да. Дороже продукты - больше заработок на их продаже будет.

>>141298
>А ты в какую сумму планируешь уместится, переезд дом и т. д? Если не секрет.
В 6 кк тенге нужных для подтверждения платежеспособности
Anonymous  26/02/26 Чтв 09:50:01 141300 281
Путин объясняет[...].mp4 1301Кб, 640x360, 00:00:29
640x360
>>141299
> Дороже продукты - больше заработок на их продаже будет.

Я сначала хотел написать почему тебе не стоит сюда ехать, но понял, что это бесполезно.
Anonymous  26/02/26 Чтв 11:12:18 141305 282
>>141299
>Хз, в описании написано, что норм с документами.
Потому что он никому не нужен. Там нет РАБоты.
И доходы не покрывают расходы. Люди бросают свои дома и едут РАБотать туда где есть деньги. Покупательная способность у людей очень низкая.
>Да. Дороже продукты - больше заработок на их продаже будет.
Ну если товары появляются из воздуха и там же реализуются то да.
>В 6 кк тенге
Надеюсь у тебя будут доходы со стороны.
Anonymous  26/02/26 Чтв 11:20:43 141306 283
>>141305
>Потому что он никому не нужен. Там нет РАБоты.
Так не, коммерческое помещение - это место не для жизни, а место, где можно, например магазин открыть или салон красоты или ещё что-то такое.

>>141305
>ы. Люди бросают свои дома и едут РАБотать туда где есть деньги.
В Северо-Казахстанской Области самые большие дотации на душу населения.

>>141305
>Ну если товары появляются из воздуха и там же реализуются то да.
Из земли, но земля дешёвая, так что одно и то же.
Anonymous  26/02/26 Чтв 11:32:29 141307 284
Без названия102[...].jpg 143Кб, 303x660
303x660
Когда-нибудь мир заинтересуется Казахстаном, хоть туристы будут, станет таким же популярным регионом как и другие пока он настолько кринжов и неинтересен что о нём даже не знают
Anonymous  26/02/26 Чтв 12:04:34 141308 285
Без названия112[...].jpg 322Кб, 743x1043
743x1043
>>141307
вот со следующего года как раз и будет нормально
Anonymous  26/02/26 Чтв 13:46:45 141314 286
>>141306
> салон красоты
Ты по карте хоть глянь может это в промзоне где-то, кому там нахуй салон нужен
Anonymous  26/02/26 Чтв 14:22:48 141315 287
>>141314
>Ты по карте хоть глянь может это в промзоне где-то, кому там нахуй салон нужен
Я накидал примеров к тому, что там е жилой участок, а коммерческий и именно на этом участке можно создавать рабочие места. Анон сказал, что там работы нет, поэтому не покупают, но это касается жилья, а не коммерческой недвижимости, тк коммерческая недвижимость работу создаёт наоборот
Anonymous  26/02/26 Чтв 16:53:24 141321 288
>>141306
>Так не, коммерческое помещение
Я понимаю. Говорю о другом. Мои соседи например из под Петропавловска. Бросили дом и всей семей приехали в Алматы. Я им дурацкие вопросы задавал, тапа что да почему. Работы говорят нет. Я говорю а дом как, не жалко. Говорят ничего не стоит, смысла нет продавать. Про выращивание чего-то тоже спрашивал, ничего хорошего не сказали.
Но по ним судить не стоит конечно. Хотя они все рукастые и трудолюбивые очень. На стройке тут работали. Заработали на участок и дом построили.

Про участок.
Если бы там реально была хоть какая-то коммерческая перспектива, цена была бы другой.

>Из земли, но земля дешёвая, так что одно и то же.
Понятно.
Anonymous  26/02/26 Чтв 19:22:40 141326 289
>>141294
>Земля очень дешевая. Можно жить в бытовке 6-8 месяцев в году почти без трат. Во Вьетнаме такого нет.
Чего? Ничего что во всяких Вьетнамах лето круглый год? Сворачиваешь с туристических троп и вот хаты уже по 200-300$
Я ничего не пойму, если тебе работа не нужна, зачем тебе земля? Ты какой-то ёба бизнесмен или что? Или ты на серьезных щщах будешь просто в бытовке жить? Чтобы ЧТО? В таких "спартанских" условиях можно где угодно жить.
Anonymous  26/02/26 Чтв 19:25:23 141327 290
>>141321
>Я понимаю. Говорю о другом. Мои соседи например из под Петропавловска. Бросили дом и всей семей приехали в Алматы. Я им дурацкие вопросы задавал, тапа что да почему. Работы говорят нет. Я говорю а дом как, не жалко. Говорят ничего не стоит, смысла нет продавать. Про выращивание чего-то тоже спрашивал, ничего хорошего не сказали.
Пиздец какой-то, но зная те места - вполне верю. Там ещё и климат не особо приятный.
Anonymous  26/02/26 Чтв 19:57:33 141328 291
>>141326
>вот хаты уже по 200-300
Аренда? Так это ддохуя.

>>141326
>Ты какой-то ёба бизнесмен или что?
Немного. Хочу овощи и фрукты продавать. Они дорогие и легко растут.

>>141326
>Или ты на серьезных щщах будешь просто в бытовке жить?
Тоже да.

>>141326
>Чтобы ЧТО?
Чтобы сэкономить и быть РНН надежно (чем меньше траты, тем легче обеспечить их доходом. Например, 5000р в месяц намного легче заработать, чем 30000, и если для 30000 надо по серьёзке чем-то заниматься, то 5000 можно поднять и на РМТ или вообще со вклада маленького)

>>141326
>В таких "спартанских" условиях можно где угодно жить.
Чтобы так жить легально, надо участок. Участок в большинстве стран - большая проблема, тк либо плотность населения большая, либо государство долбаёбское и не раздает землю (как в Канаде, например).
Anonymous  26/02/26 Чтв 20:30:46 141331 292
image.png 482Кб, 844x643
844x643
image.png 254Кб, 878x589
878x589
>>141328
>Тоже да.
Ты какой-то ебанутый РНН. Даже бытовку возвести и потом её обустраивать дохуя бабла. И зимой обогревать её тоже дохуя бабла.
И всё это 100% где-то в лютых ебенях, потому что даже за городом - где есть дороги/электричество - нет таких цен. Плюсуй ещё свою тачку туда тогда. Короче пиздец максимально идея ебнутая. И всё это ПОВТОРЮСЬ ЕЩЁ РАЗ - среди ПУСТОШЕЙ - ГДЕ НЕТ ДОРОГ, ОСОБЕННО ЗИМОЙ.
Сразу видно кукаретика диванного. Ну ок, въебешь последние бабки, поставишь каким-то образом бытовку в степи, дальше что делать то? Прозябать в скуке смертной?
БЕЗ ДОРОГ, БЕЗ ЭЛЕКТРИЧЕСТВА НОРМАЛЬНОГО/БЕЗ ГАЗА И ТД И ТП. ПЧЕЛ - УЕДЬ В СВОЕЙ РФ В ЕБЕНЯ СИБИРСКИЕ/ЮЖНЫЕ КАКИЕ-НИБУДЬ И ЖИВИ ТОЧНО ТАК ЖЕ.
Держи скрин Алматы частный сектор ниже Райымбека час/полтора до центра, пешком вне дома лучше не гулять.
Второй скрин - дачи - Есик, 2-3 часа до Алматы на тачке, газ в балонах можно заказать, электричество есть, воду дают пару часов в день.
Anonymous  26/02/26 Чтв 20:39:10 141332 293
>>141328
>Чтобы так жить легально, надо участок.
Зачем тебе где-то корни пускать сразу же ёпта? Ты ебобо дед 80 летний или что? Мотайся по Вьетнамам, по миру- кайфуй ёпта, вкатывайся в удаленку или местную работу и копи (условно доход 2к$ - тратишь 700$/мес - остальное откладываешь на пенсию или непредвиденные случаи) И ВСЁ! На старости купишь себе дачу какую-нибудь и полностью себя пенсией обеспечишь ёпта.
А так никто не угадает на счет старости, многих их дети кидают и оставляют в однушке на 4 этаже НЕ ХОДЯЧИХ пенсионеров с пенсией в 15к и живи как хочешь - или просто ёба в один момент ебнет какая-нибудь и окочуришься прям на месте - возраст он такой.
Anonymous  26/02/26 Чтв 21:11:37 141335 294
Screenshot20260[...].jpg 974Кб, 1080x2400
1080x2400
>>141331
>Даже бытовку возвести и потом её обустраивать дохуя бабла.
Нет, не дохуя. Я итт спроектировал за ~100к 23.4м2 коробку. Её уже хватит на весну-осень.

>>141331
>И зимой обогревать её тоже дохуя бабла.
Хз пока, вроде довольно легко обогревать при хорошем утеплении, а утеплитель недорогой. Но можно зимой и снимать месяца на 4 или на 5. Всё равно экономия ебейшая.

>>141331
>потому что даже за городом - где есть дороги/электричество - нет таких цен
Хз, на крыше нормально предложений таких вблизи города. У тебя на пике псиоп какой-то.

>>141331
>Плюсуй ещё свою тачку туда тогда.
Хз, сколько стоит на практике поддержание жигулей в рабочем состоянии (чтоб хотя бы 20 ехала), но не думаю, что прям много.

>>141332
>вкатывайся в удаленку или местную работу
Я не буду РАБотать. Лучше от солнечной панели запитывать ноутбук и играть в дрочильни сингловые + капчевать на 4g, чем РАБотать.
Anonymous  26/02/26 Чтв 22:00:56 141337 295
У нас нет Жигулей давно лол
Anonymous  26/02/26 Чтв 22:02:58 141338 296
27/02/26 Птн 19:04:19 141359 297
>>141321
А могли сдавать в аренду. Вообще Кызылжар топ для релокантов.
Anonymous  27/02/26 Птн 22:03:10 141369 298
>>141359
КАЗАХСКИЕ АЙТИШНИКИ РАЗРАБАТЫВАЮТ ЭЛЕКТРОННЫЙ НАСВАЙ
Мы обратились к руководителю проекта, с просьбой рассказать как это будет работать.
Дураламака Жанбибебек пояснил нашей редакции
ЭЭЭ БЛЯ БУДЕТ ЧОТКА
Anonymous  28/02/26 Суб 07:17:36 141391 299
>>141369
IT же все иностраное в Казахстане и в РФ.
Anonymous  28/02/26 Суб 09:25:39 141395 300
>>141369
В моей стране хотябы не врут про импортозамещение импортных товаров другими импортными товарами. В РФ реально умных мало.
Anonymous  28/02/26 Суб 12:43:47 141405 301
>>141359
Что-то мне подсказывает, что с арендой там было тоже самое. Сейчас может что-то изменилось.
Anonymous  28/02/26 Суб 16:03:26 141416 302
Video by kazakh[...].mp4 5394Кб, 1080x1920, 00:01:01
1080x1920
Мировая закулиса бьет по самым основам Казахской государственности, сколько мы будем это терпеть?
Anonymous  28/02/26 Суб 17:59:01 141419 303
>>141416
Может приблизимся к чистоплотности Японцев.
Anonymous  28/02/26 Суб 17:59:49 141421 304
>>141419

Это что, в своей же стране нельзя даже харкнуть на тротуар?!
Anonymous  28/02/26 Суб 18:02:10 141422 305
Кто может помочь, отключите пожалуста в стране ТВ каналы по котрым показывают войну и пропаганду РФ, Беларуси, Украины. Родные деградируют смотря ТВ Российской Федерации, Беларуси, Украины. Рахмет!
Anonymous  28/02/26 Суб 18:04:32 141423 306
>>141421
Харкать это нормально. Мусорить нельзя. Снег растял, много где мусор на природе валяется. Надо беречь природу, не мусорить на природу!
Anonymous  28/02/26 Суб 18:04:36 141424 307
>>141422

У моих этих каналов нет, но я тебя уверяю, что через Интернет они могут деградировать не менее успешно, чем через зомбоящик. Как мои.

Если у человека есть потребность жрать говно, он его найдет везде.
Anonymous  28/02/26 Суб 19:56:30 141441 308
>>141422
Что за ТВ Беларуси? Вангую, что там пиздец, но какой именно? Мимо сам из Беларуси.
Anonymous  28/02/26 Суб 22:00:49 141452 309
Пожалуйста, все кто находятся в стране прекратите кушать свинину! Рахмет!
Anonymous  28/02/26 Суб 22:04:12 141453 310
>>141441
Вот этот канал смотрят иногда - https://belarus24.by/
Покупают еду в белоруских магазанах в Алматы. Прошу прекращайте, не понимают.
Anonymous  01/03/26 Вск 04:00:52 141471 311
>>141453
Скажи им просто что Аллах Акбар.
Anonymous  01/03/26 Вск 08:04:57 141473 312
>>141471
В стране Тенгринство религия.
Anonymous  01/03/26 Вск 08:34:20 141477 313
>>141473
Это тебе на Беларусь24 так сказали?
Anonymous  01/03/26 Вск 09:53:29 141479 314
>>141453
> Покупают еду в белоруских магазанах в Алматы.

Я бы тоже покупал, если бы они были. Белорусская еда как будто бы лучше и натуральней остального. Сколько всего не брал, и самому нравится, и продавцы хвалят. Достаточно сказать "белорусская" и больше ничего говорить не надо, все понятно.
Anonymous  01/03/26 Вск 11:21:41 141481 315
video2026-03-01[...].mp4 2442Кб, 852x480, 00:00:30
852x480
Anonymous  01/03/26 Вск 11:49:51 141483 316
image.png 63Кб, 259x194
259x194
image.png 115Кб, 245x300
245x300
Anonymous  01/03/26 Вск 12:28:21 141484 317
>>141452
Что-то капец сала захотелось.
Anonymous  01/03/26 Вск 12:57:40 141494 318
>>141484
пожалуйста не переименовывайте министерство обороны в министерство нападения, спасибо
Anonymous  01/03/26 Вск 13:06:15 141495 319
>>141494
С белым хлебушком, ух.....
Anonymous  01/03/26 Вск 13:24:02 141499 320
>>141495
если с хлебушком то пожалуйста и с солью, спасибо
Anonymous  01/03/26 Вск 13:34:26 141502 321
>>141499
Сто грамм еще можно и огурчик квашеный, айяаяаяай...
Anonymous  01/03/26 Вск 14:22:34 141512 322
>>141502
согласен но при условии что его изотопная активность допустима для употребления собакам в пищу
Anonymous  01/03/26 Вск 16:01:56 141526 323
image.png 39Кб, 1831x188
1831x188
посадил все томаты кроме сорта "дубок".
Надеюсь, сорта новые взойдут хотя бы на 50% (садил по 2 семечка на лунку). Если нет, то заменю их частично теми сортами/кульутарми, которые взойдут лучше. Старые, купленные ещё в Новосибирске, по 4 садил, тк и так просрочились уже и, вроде, особого интереса не представляют.
Anonymous  01/03/26 Вск 16:35:51 141529 324
>>141512
Ты кого это собакой назвал?
Anonymous  01/03/26 Вск 17:37:39 141530 325
>>139831 (OP)
Это комфи тред или такой же ункомфи как беларуский?
Anonymous  01/03/26 Вск 18:00:25 141532 326
Anonymous  01/03/26 Вск 18:05:03 141533 327
>>141532
Ти мой сюсинька :3 Спасибо, конечно, но я интроверт и пока стесняюсь.
Что у вас там в Казахстане происходит?
Anonymous  01/03/26 Вск 18:06:54 141534 328
С рекламы свободной земли проиграл.
Anonymous  01/03/26 Вск 18:09:40 141535 329
Пидарасы уже всю землю вытоптали и всю траву пожрали. Ни грибов, нихуя. Одна пустыня и ебаный скот.
Anonymous  01/03/26 Вск 18:32:44 141536 330
1772379157230.jpg 3268Кб, 3072x4080
3072x4080
Anonymous  01/03/26 Вск 18:35:02 141537 331
>>141535
В стране степей жы много. Скот надо жы где то пасти. Лучше конину есть.
Anonymous  01/03/26 Вск 18:35:51 141538 332
>>141535
Насколько я помню, Казахстан - это преимущественно горы, так что изначально ни травы, ни тем более грибов у вас не густо, я прав? Вот в России: встал прекрасным августовским утром 2007-го года в своём ПГТ, вышел во двор из этой отвратительно-классической пятиэтажки - небо чистое, голубое, солнечно, но холодно в тени - и решаешь про себя: "Ай, думаю, пойду-ка я по грибы!" Возвращаешься, мельком скользишь взглядом по своей новенькой PlayStation 3, с мыслями "вечерком", берёшь плетеное бабкино лукошко да идёшь в ближайший лесок, птички щебечут, воздух свеженький, деревья трещат, покачиваясь - один грибочек, второй грибочек, третий грибочек, ай, думаешь, какие они соблазнительные - попробую, думаешь, достаёшь его, да как надкусишь медсестре палец с тряпкой, которая тебе блевоту вытирает уже второй день, да как блеванёшь ещё раз в палате с температурой прямо на прикроватный стол, да как охуеешь с того, что валяешься два дня в отделении токсикологии с острой интоксикацией и в себя не приходишь под капельницами. Мда... Вот такие были "по-грибочки" в те золотые беззаботные времена.
Anonymous  01/03/26 Вск 18:37:36 141539 333
>>141484
Много тенге, кушай Конину. Свинина вредная. Посмотри в интернете как выращивают свиней.
Anonymous  01/03/26 Вск 18:39:42 141540 334
>>141536
Сам грязный пидор. Сам иди накуй.
Anonymous  01/03/26 Вск 18:49:26 141541 335
>>141538
> Насколько я помню, Казахстан - это преимущественно горы

Не пиши больше ничего в этом ITT тренде, пожалуйста.
Anonymous  01/03/26 Вск 18:50:59 141542 336
>>141539
Ну, я свинину не ем обычно, но на сало прям пробило что-то.
Anonymous  01/03/26 Вск 18:52:52 141543 337
>>141537

Нахуя его пасти? В других странах же не пасут? С какого хуя общественную землю отдают какому-нибудь пидорасу, чтобы он ее уничтожал и наживался на ней?
Anonymous  01/03/26 Вск 18:53:03 141544 338
>>141541
Да ради бога. Иди нахуй.
Anonymous  01/03/26 Вск 18:54:35 141545 339
>>141539
Степа блять тебе 40 лет ты какой еблан блять, аниму смотришь, русских выселяешь, с телевидением воюешь, харчки запрещаешь, тенгрианство проповедуешь, ты не заебался жить так? Найди себе кунчика и пиздуйте в Монголию уже или куда ты там мечтал.
Anonymous  01/03/26 Вск 18:59:47 141548 340
>>141536
>пидарская лабуба
Еще пидором кого-то называет, лмау
Anonymous  01/03/26 Вск 19:02:06 141550 341
1772380924267.jpg 2805Кб, 3072x4080
3072x4080
>>141548
Завидуй молча мырык
Anonymous  01/03/26 Вск 19:03:13 141551 342
>>141548
Этот тред держится на одном человеке, который общается сам с собой, будь ласка.
Anonymous  01/03/26 Вск 19:19:52 141553 343
Anonymous  01/03/26 Вск 19:21:34 141554 344
1772382091811.jpg 3042Кб, 3072x4080
3072x4080
Anonymous  01/03/26 Вск 19:24:28 141555 345
Anonymous  01/03/26 Вск 19:25:59 141556 346
Anonymous  01/03/26 Вск 19:28:13 141558 347
>>141554
Да вот хз. Можно к тебе в гости?
Anonymous  01/03/26 Вск 19:36:54 141560 348
Anonymous  01/03/26 Вск 19:56:44 141564 349
>>141554
> Активация Windows

Спермовор, ты можешь хотя бы просто не позориться так?

https://massgrave.dev/
Anonymous  01/03/26 Вск 19:59:23 141566 350
Anonymous  01/03/26 Вск 22:27:14 141576 351
177239060089326[...].mp4 721Кб, 576x1024, 00:00:21
576x1024
Anonymous  01/03/26 Вск 23:10:03 141578 352
Anonymous  01/03/26 Вск 23:38:29 141579 353
177237550760734[...].mp4 9104Кб, 720x1280, 00:01:02
720x1280
Anonymous  02/03/26 Пнд 00:07:42 141582 354
177239548010135[...].mp4 7537Кб, 464x848, 00:00:36
464x848
Anonymous  02/03/26 Пнд 00:34:06 141584 355
Душно. 46 страниц отборной хуйни нейрослопной, а потом надо будет ещё формулы ебаные оформлять, а их дохуя.

А потом ещё 2 часть, где мне надо вручную описывать, что я сделал и картинки вставлять.

А потом ещё эту ебанину ссылками наполнять.

Надеюсь, хотя бы с формулами разберусь к середине Марта.

Как хорошо, что это моя последняя работа в ВУЗе. Дальше РНН навсегда.
Anonymous  02/03/26 Пнд 00:34:31 141585 356
image.png 275Кб, 1868x916
1868x916
Anonymous  02/03/26 Пнд 06:26:08 141589 357
istockphoto-161[...].jpg 43Кб, 612x408
612x408
>>141582
Брызги горячего масла на живот, мммм....
Anonymous  02/03/26 Пнд 06:36:40 141590 358
Ржачный кот и к[...].mp4 700Кб, 406x720, 00:00:05
406x720
Anonymous  02/03/26 Пнд 06:42:10 141591 359
>>141584
> Дальше РНН навсегда.
РНН в твоем понимании это на дядю не работать?
Anonymous  02/03/26 Пнд 13:10:23 141595 360
>>141589
С кем ты всё время говоришь? Она умерла.
Anonymous  02/03/26 Пнд 13:10:52 141596 361
Anonymous  02/03/26 Пнд 13:56:28 141597 362
shovel-shut-up.gif 5570Кб, 450x442
450x442
Anonymous  02/03/26 Пнд 14:01:10 141598 363
загрузка.gif 258Кб, 500x282
500x282
Anonymous  02/03/26 Пнд 14:21:01 141601 364
Театр одного скуфа АКТ II
Anonymous  02/03/26 Пнд 14:43:16 141602 365
>>141601
Кто этот пидорас и как его выгнать?
Anonymous  02/03/26 Пнд 15:25:07 141606 366
>>141591
>РНН в твоем понимании это на дядю не работать?
Да. Когда нет начальника и графика - уже заебись.
Anonymous  02/03/26 Пнд 19:02:47 141618 367
>>141602
Как говорится, "начни с себя"
Anonymous  02/03/26 Пнд 19:26:25 141622 368
Anonymous  02/03/26 Пнд 20:00:41 141624 369
1772470835687.jpg 3529Кб, 3072x4080
3072x4080
Anonymous  04/03/26 Срд 15:03:06 141678 370
547678567574.png 780Кб, 1288x960
1288x960
>>141624
Немедленно надень трусы обратно!!!
Anonymous  04/03/26 Срд 16:06:20 141680 371
IMG1009.jpeg 588Кб, 1170x1950
1170x1950
Anonymous  04/03/26 Срд 17:22:01 141683 372
bravo-irritado.gif 4215Кб, 558x640
558x640
>>141680
ТЫ!!!!!!! ЗНАЕШЬ ЧТО!??!!!!???
Anonymous  04/03/26 Срд 17:32:57 141684 373
IMG1010.jpeg 50Кб, 1170x205
1170x205
>>141683
Никто никому ничего не должен.
Всё дальнейшее общение через телегу: >>141560
Она умерла.
Прощай: >>141536
Anonymous  04/03/26 Срд 18:07:05 141685 374
>>141684
Санжар когда сдохнешь ты уже?
Anonymous  04/03/26 Срд 18:08:37 141686 375
7867578855.png 117Кб, 383x506
383x506
>>141684
>Никто никому ничего не должен.
Одолжи носок.
>Всё дальнейшее общение через телегу
Там никого нет дома.
Anonymous  04/03/26 Срд 18:18:19 141687 376
>>141686
Ради тебя снова зарегистрировалась
@sea_weevil
Anonymous  04/03/26 Срд 19:13:13 141688 377
2711292537.jpg 144Кб, 960x916
960x916
Anonymous  05/03/26 Чтв 11:30:48 141713 378
________________________________________¶¶¶_______
___________________________________¶¶¶¶¶¶_¶¶¶¶_1__
__________________________________1¶¶¶¶¶¶_¶¶¶¶¶¶¶1
_________________________________¶¶¶¶¶¶¶1111¶¶¶¶¶_
________________________________¶¶¶¶¶¶______¶¶¶___
______________________________¶¶¶¶¶¶__¶¶______¶1__
____________________________1¶¶¶¶¶____1¶¶1¶_¶1_¶__
_____¶¶¶¶1__________________¶1_¶¶_______¶¶¶¶¶_¶¶¶_
__1¶¶¶¶¶¶¶¶¶¶¶¶¶¶¶¶¶¶¶¶¶1111¶¶¶¶________¶¶_1¶¶¶¶__
_¶¶¶¶¶¶¶1¶¶¶¶______11¶¶¶¶¶¶¶¶¶1_________¶____1____
¶¶¶1¶¶¶_¶¶_____________________________¶¶_________
¶¶_¶¶¶_1¶__________1___________________¶¶_________
¶¶_¶¶__¶¶__________¶¶_________________1¶__________
¶_¶¶¶__¶¶__________¶¶_________________¶¶__________
¶_¶¶¶___¶1_________¶1________________¶¶___________
¶_¶¶¶___1¶¶_______¶¶1_______________1¶____________
____¶__1¶1¶¶_____¶¶_1¶¶¶¶¶¶111_1____¶¶____________
______¶¶__¶¶____¶¶_____11¶¶¶¶¶¶¶¶¶__¶¶____________
_____¶¶_1¶¶____¶¶____________1¶_¶¶__¶¶____________
_____¶¶1¶_____¶¶_____________¶¶_¶¶__¶¶____________
______¶1¶____¶¶______________¶¶_¶¶__¶¶____________
______¶_¶___¶¶_______________¶¶_¶¶__¶¶____________
______¶_¶¶___¶1______________¶1_¶¶__¶¶____________
______¶1_¶___¶¶______________¶__¶¶__¶¶____________
______¶1_¶¶___¶1_____________¶_1¶¶__¶¶____________
______¶¶¶¶¶_¶¶¶¶_____________¶¶¶¶¶_¶¶¶____________
_______¶¶¶¶¶¶¶¶¶1____________¶¶¶¶¶¶¶¶¶____________
__________1¶¶¶¶¶1________________1¶¶1_____________
Anonymous  05/03/26 Чтв 11:32:53 141714 379
Бамп
Anonymous  05/03/26 Чтв 11:34:37 141715 380
Бамп
Anonymous  05/03/26 Чтв 11:35:05 141716 381
Бамп
Anonymous  05/03/26 Чтв 11:35:33 141717 382
Бамп
05/03/26 Чтв 11:52:07 141718 383
Достаточно.
Anonymous  05/03/26 Чтв 12:47:19 141723 384
Anonymous  05/03/26 Чтв 14:02:11 141724 385
>>141723
Мимостепан из Алматы!
Anonymous  05/03/26 Чтв 14:15:33 141726 386
>>141724
А он кто по жизни вообще?
Anonymous  05/03/26 Чтв 14:17:42 141727 387
Anonymous  05/03/26 Чтв 14:51:39 141729 388
>>141727
Тьфу ты, быстрей бы запретили всю эту лгбт движуху, развелось бля.
Anonymous  05/03/26 Чтв 14:56:57 141730 389
Парни, что в Атырау делать? Буду несколько дней
Anonymous  05/03/26 Чтв 15:06:08 141731 390
Anonymous  06/03/26 Птн 09:29:08 141782 391
1772778541211.jpg 3405Кб, 3072x4080
3072x4080
Anonymous  06/03/26 Птн 10:38:28 141805 392
>>141782
Думаю что этого анона давно уже нет в живых, эти лабубы.... они убили его и теперь устраивают свои чудовищные фотосессии. Они порабощают разум через свои фото и заставляют других анонов распространять их в других тредах. Дальше порабощённый анон начинает скупать лабуб, пока их не станет достаточно много чтобы убить его и круг повторяется снова.
Эти глаза...
Anonymous  06/03/26 Птн 10:58:48 141808 393
1772783918630.jpg 3720Кб, 3072x4080
3072x4080
Anonymous  06/03/26 Птн 11:51:49 141810 394
Anonymous  06/03/26 Птн 11:53:48 141811 395
1772787228058.png 184Кб, 720x1440
720x1440
Anonymous  06/03/26 Птн 12:40:01 141812 396
>>141536
>>141550
>>141554
>>141624
>>141782
>>141808
Exsurgo contra vos, creaturae Labubae!
Oculi vestri vitrei, animas devorantes…
Vos, qui in tenebris threadorum latetis,
et per imagines mentem anonis corrumpitis.

Per ignem pixelorum,
per sanctum scrollum infinitum,
per nomen antiqui moderatori: BATINANUS!

Abigo vos!
Exilium vobis!
Discedite a mente huius anonis!

Labubae malignae,
oculi vacui, risus plasticus,
in abyssum catalogorum revertimini!

Exorcizo vos:
LABUBA EXI! LABUBA EXI! LABUBA EXI!
Anonymous  06/03/26 Птн 12:50:58 141813 397
>>141811
>Скринит скрин с приложения где можно убирать юшки
>Думает здесь тупые залетыши из вкалтакте первый день сидят
Ты еще маленький для этой борды, судя по твоим детским картинкам
Anonymous  06/03/26 Птн 12:58:42 141814 398
>>141813
Это ты ещё долбоёб для интернета, раз думаешь тебе кто-то на анонимном форуме что-то доказывать усердно станет.
Anonymous  06/03/26 Птн 13:24:19 141815 399
23509897468.png 133Кб, 558x904
558x904
>>141813
Ты не отдаёшь себе отчета с чем имеешь дело, там нет человека, там мерзкие, крохотные, пластиковые ручки барабанят по тачскрину.
Подумай хорошенько нет ли у тебя дома лабубу? Проверь рекомендации, возможно они уже там....
Закрой глаза, посмотри не стоят ли у тебя перед глазами их гадкие глазки?
Отступи от сего треда, может еще не поздно.
Anonymous  06/03/26 Птн 14:23:37 141820 400
>>141805
Сорри, у меня есть кун.
Мне твой флирт до пизды.
Anonymous  06/03/26 Птн 15:09:07 141822 401
>>141820
Так ты пидор получается 😖
Anonymous  06/03/26 Птн 15:14:44 141823 402
Anonymous  06/03/26 Птн 15:22:08 141824 403
>>141820
Нигде и ни разу. В тебе говорят лабубы.
Шлюха
Anonymous  06/03/26 Птн 15:43:57 141825 404
>>141824
Только не влюбляйся в меня.
Anonymous  06/03/26 Птн 15:49:43 141826 405
>>141825
Как будто можно выбирать, влюбляться или нет.
Anonymous  06/03/26 Птн 16:00:24 141827 406
>>141826
Почему ты всё время говоришь с мёртвыми?
Прощай.
Anonymous  06/03/26 Птн 16:20:17 141828 407
UID152321628397[...].jpg 372Кб, 800x1193
800x1193
Anonymous  06/03/26 Птн 20:19:48 141836 408
Молодежь из Казахстана уезжает преимущественно в Россию (лидер), Германию, Польшу, Турцию, а также США, Великобританию, Канаду и страны ЕС ради качественного образования и перспектив. Основные мотивы — поиск лучшего образования, профессиональная самореализация, стремление к высокому уровню жизни и безопасности.
Anonymous  06/03/26 Птн 20:30:54 141837 409
>>141836
Ну все логично.
Просто констатация или что?
Anonymous  06/03/26 Птн 20:55:33 141838 410
Откуда у молодёжи деньги?
Anonymous  06/03/26 Птн 21:12:17 141839 411
Anonymous  07/03/26 Суб 19:10:45 141869 412
>>141815
А чо ты тогда сидишь с этим челом. Пошел бы развеялся политику обсудил с поцанами в главном треде
Развели гомосню здесь, мало мне гомосни на улицах европейского союза, так вы ее сюда тащите
Anonymous  07/03/26 Суб 20:06:06 141872 413
>>139831 (OP)
Рад што границу с Китаем открыли. Любви больше стало. Секса.
Anonymous  07/03/26 Суб 20:26:16 141875 414
В стране не хватает специалистов, HR почему то не нанимают удаленщиков из других стран.
Anonymous  07/03/26 Суб 20:50:55 141877 415
.mp4 14250Кб, 1080x1920, 00:01:00
1080x1920
Anonymous  07/03/26 Суб 23:22:14 141878 416
>>141869
Я просто шутю.
Много чего тебя спросить хочется, но что-то мне подсказывает что отвечать ты не станешь.
Anonymous  07/03/26 Суб 23:31:34 141879 417
>>141878
Ну раз кажется, ну значит пусть так и будет
Anonymous  07/03/26 Суб 23:56:46 141880 418
Тюльпаны Anonymous  08/03/26 Вск 08:56:17 141886 419
1 тюльпан стоит 150р, по 90 скупают оптом.

Дипсик говорит, что на 1м2 можно посадить 250-400 тюльпанов (пока не тестил) пусть будет 200.

За 50т.р. я могу построить утепленную 3×3×2.3 коробку и 50м светодиодной ленты (она, оказывается, копеечная, 100р/метр), где эти тюльпаны можно будет выращивать в 4 ряда. Это2.5×3×4=30м2, это 30×200= 6000 тюльпанов, это 6000×90=540000р При этом на энергию для светодиодных лент уйдёт 766квт×ч в сумме. Это 8000р при тарифе 10р/(квт×ч)

Я ранее от идеи с коробкой утепленной отказался, посчитав томаты черри и клубнику (там 100 т.р. при намного больших тратах на энергию (20 т.р.)). Решил, что не стоит, тк лучше просто накопить сразу на большой участок и продавать томатную пасту/вяленые томаты/соленые огурцы в большом объёме с декларацией. Но тюльпаны всё меняют. Конкретно под них ,конкретно под 8 марта, можно построить 1 такую теплицу вертикальную.
Anonymous  08/03/26 Вск 13:16:37 141889 420
Anonymous  08/03/26 Вск 13:47:55 141896 421
>>141889
Ну, а я о чем, ну. Ващщще.
Anonymous  08/03/26 Вск 17:13:30 141899 422
177297356893711[...].mp4 2943Кб, 480x576, 00:00:10
480x576
Anonymous  08/03/26 Вск 17:41:15 141901 423
867221554675.png 222Кб, 905x632
905x632
Anonymous  08/03/26 Вск 17:44:37 141902 424
>>141899
А почему олды нихуя не делают?
Anonymous  08/03/26 Вск 18:02:10 141904 425
514343030215134[...].mp4 1816Кб, 464x824, 00:00:09
464x824
Anonymous  08/03/26 Вск 18:02:44 141905 426
>>141902
Потому что у тебя маленький член.
Anonymous  08/03/26 Вск 18:16:04 141907 427
>>141905
Ну да, не подумал об этом.
Anonymous  08/03/26 Вск 18:22:11 141908 428
>>141907
Почему ты продолжаешь говорить с мёртвыми?
Прощай.
Anonymous  08/03/26 Вск 18:22:27 141910 429
Anonymous  08/03/26 Вск 18:23:28 141911 430
>>141908
Рот закрой свой!!!
Anonymous  08/03/26 Вск 19:52:47 141913 431
IMG1018.jpeg 57Кб, 1280x960
1280x960
Anonymous  08/03/26 Вск 19:53:14 141914 432
IMG1019.webp 53Кб, 455x650
455x650
Anonymous  08/03/26 Вск 21:28:17 141918 433
.mp4 14937Кб, 854x480, 00:02:34
854x480
Anonymous  08/03/26 Вск 21:45:24 141919 434
177297441398806[...].mp4 5783Кб, 540x960, 00:00:59
540x960
177269847870122[...].mp4 4644Кб, 720x1278, 00:00:20
720x1278
Anonymous  09/03/26 Пнд 11:04:48 141926 435
Anonymous  09/03/26 Пнд 11:21:26 141927 436
266dc4169753d94[...].jpg 111Кб, 991x1280
991x1280
Anonymous  09/03/26 Пнд 12:44:25 141928 437
>>141926
Примерно 80% своей жизни я не помню. Наверное, это защитный механизм моего мозга, чтобы не сойти с ума. Мои воспоминания: выпускной в садике, первый класс, еще несколько картинок из четвертого класса, пара из пятого.
Anonymous  09/03/26 Пнд 12:45:13 141929 438
>>141927
Первая картинка с отцом - мне шесть-семь лет, у нас игра на раздевание. Он попросит забрать у него изо рта конфету. Следующая картинка - он снимает с меня одежду, я снимаю с него, он стоит по пояс голый, а я в одних трусиках. На этом картинка схлопывается, дальше ничего нет.
Anonymous  09/03/26 Пнд 15:14:40 141933 439
Anonymous  09/03/26 Пнд 16:00:28 141935 440
1773061222756.jpg 2698Кб, 3072x4080
3072x4080
Anonymous  09/03/26 Пнд 19:40:09 141937 441
09/03/26 Пнд 20:17:07 141938 442
Anonymous  09/03/26 Пнд 20:33:04 141940 443
>>141938
Да нет конечно! Думаешь?
Ты просто гляди что происходит. Кругом то оглянись.
Anonymous  10/03/26 Втр 12:41:00 141959 444
Бизнес идея. Донер в рисовом тесте. Везде где можно замените. мучное тесто на рисовое. Для здоровье полезно есть же.
Anonymous  10/03/26 Втр 16:23:01 141963 445
>>141959

Рис -- это полная хуйня для здоровья если под здоровьем ты понимаешь нормальную диету
Anonymous  10/03/26 Втр 18:15:41 141968 446
Донеродебил чето про пользу здоровью хрюкает лол
Anonymous  10/03/26 Втр 19:05:06 141970 447
>>141968
А что ты считаешь полезной едой?
Что вредного в нормальном донере, не утопающим в литре горелого жира?
Anonymous  10/03/26 Втр 19:15:40 141971 448
1773159337306.jpg 2339Кб, 3072x4080
3072x4080
Anonymous  11/03/26 Срд 12:19:29 141995 449
Салам достар.
Шо делать, если моя le maman иногда доёбывает по поводу поиска работы на лето, но вакансий в телеге нихуя не найти? Везде либо работа допоздна, либо опыт, либо наличие знания гос. языка (что сразу отсекает часть потенциальных работников), либо вообще только баб берут. Расстояние не имеет значения.
мимо-с-оскемена-(усть-камана)
P.S. Hh не предлагать.
Anonymous  11/03/26 Срд 12:21:31 141997 450
>>141995
И нет, работу я не могу найти не от того, что я дохуя ленивый, а от того, что большинство вакансий - полнейшая хуйня.
11/03/26 Срд 12:38:02 141998 451
Anonymous  11/03/26 Срд 13:36:22 142000 452
>>141998
Среднекун, а что?
Anonymous  11/03/26 Срд 13:48:58 142001 453
>>141995
Непонятно что ты хотел. Дноработа всегда такая, либо мало платят, либо переработки, либо перегрузки. Тем более в совсем уж рабском государстве.

У тебя совсем нет опыта нигде? Совсем ничего не умеешь?
Anonymous  11/03/26 Срд 15:15:40 142002 454
>>142001
Опыта именно по работе на всяких шабашках - нет и не было.
Имею базовые навыки, как то: гвозди забивать, семена высаживать и ухаживать за всходами, убираться - в общем, всё, что умеет всякий уважающий себя представитель рода людского.
Anonymous  11/03/26 Срд 16:16:18 142003 455
>>142002
Тебе все ровно придется продираться через всякое дно. Куда не сунься. Что-то приличное появится только в процессе.
Мониторь ОЛХ например или что-то подобное, нормальное предложение больше пары часов не висит. Обязательно попадётся и с обучением и с терпимой зарплатой.
Или поспрашивай знакомых, родственников, знакомых—родственников, наверняка же кто-то есть. Но дна не избежать, хоть какое-то время придется через это проходить.

>Расстояние не имеет значения.
То есть другой город тоже вариант?
Anonymous  11/03/26 Срд 18:35:04 142008 456
Работал сборщиком маленьких обогревателей, там вообще просто было. Берёшь детали, радиатор, вентилятор, контакты подключаешь, выключатели, корпус шурупишь и всё. Не заебывает, над душой не стоит никто, плана нет как такового. Время быстро пролетает. Это 2015 год был, платили 90 тысяч, сейчас наверное 250-300 за такое дают.
Anonymous  12/03/26 Чтв 00:37:20 142015 457
Screenshot 2025[...].png 727Кб, 728x644
728x644
How hard is it for a brown man to find love in Kazakhstan? Do Kazakh women make good wives?
Anonymous  12/03/26 Чтв 01:32:08 142016 458
Do Kazakhs earn more than average Russian citizen?
Anonymous  12/03/26 Чтв 11:01:13 142024 459
image.png 26Кб, 427x260
427x260
>>141995
>вакансий в телеге нихуя не найти
Что ты там в телеге искал, интересно знать?
Anonymous  12/03/26 Чтв 12:50:55 142025 460
Последовательно[...].gif 1600Кб, 300x190
300x190
Anonymous  12/03/26 Чтв 13:05:45 142026 461
Anonymous  12/03/26 Чтв 16:03:26 142028 462
Когда из Евразийсково союз выйдем?
Anonymous  12/03/26 Чтв 18:35:55 142030 463
>>142026
8 марта подкаблучный праздник.
Anonymous  12/03/26 Чтв 19:16:38 142032 464
>>142030
А 14 февраля какой?
Anonymous  12/03/26 Чтв 19:46:41 142034 465
>>142032
Тоже подкаблучный. Женщина просит поздравить, значит надо воткнуть нефритовый стержен женщине.
12/03/26 Чтв 20:27:40 142036 466
>>142028
Я в это воскресенье буду голосовать «Против». А что будешь делать ты!?
Anonymous  12/03/26 Чтв 20:36:00 142037 467
>>undefined
what did he mean by that? Is that a scolding?
Anonymous  12/03/26 Чтв 21:09:59 142039 468
Последовательно[...].mp4 119Кб, 352x288, 00:00:02
352x288
Anonymous  12/03/26 Чтв 21:13:41 142040 469
3e96225792bab56[...].jpg 127Кб, 1080x672
1080x672
>>142034
Так пишут же что это гейский праздник.
Anonymous  12/03/26 Чтв 21:16:13 142041 470
>>142036
Думаешь на что-то повлияет?
Тоже что ли сходить.
12/03/26 Чтв 23:01:20 142043 471
>>142041
Думаю, да. Во всяком случае, пусть изощряются в фальсификации. Я даже со своей ручкой приду.
Anonymous  13/03/26 Птн 00:28:49 142044 472
>>142043
Просто уж больно они зазывают идти голосовать, взять даже учителей, спамят родительские чаты призывая идти.
Им явно нужна явка.
Не хочется им помогать даже на одну миллионную процента.
Говном урну что ли измазать. Заебали.
Anonymous  13/03/26 Птн 00:56:24 142045 473
>>142034
>надо воткнуть нефритовый стержен женщине
В сердце?
Anonymous  13/03/26 Птн 01:11:05 142046 474
>>142039
Oh you're guarding them. So is the answer yes?
Anonymous  13/03/26 Птн 01:18:51 142047 475
Anonymous  13/03/26 Птн 08:10:51 142049 476
Anonymous  13/03/26 Птн 08:39:34 142050 477
Anonymous  13/03/26 Птн 10:22:40 142051 478
IMG202603122150[...].jpg 50Кб, 630x753
630x753
Крайне неприятная статистика для калсяна (я его доведу до самоубийства)
Anonymous  13/03/26 Птн 10:28:09 142052 479
>>142015
>>142046
>>142047
Don’t you guess it yourself? You’re a foreigner. (Maybe an American?) In a poor country. Plus you’re an exotic fruit, and people are very curious to try it. Think about the rest yourself.
Anonymous  13/03/26 Птн 14:18:31 142055 480
>>142052
Brown man is in somewhat unlucky position. Not white enough to consider his dick to be a ticket to the US, and not black enough so big dick stereotypes kick in.
Anonymous  13/03/26 Птн 15:11:41 142056 481
Anonymous  13/03/26 Птн 15:57:14 142057 482
>>142055
Yeah, sure. And elephants fly. Fire isn’t hot and water isn’t wet.
Anonymous  13/03/26 Птн 15:58:26 142058 483
>>142056
>kalsyan
Кто это вообще?
Anonymous  13/03/26 Птн 16:32:17 142061 484
Anonymous  13/03/26 Птн 17:51:18 142064 485
>>142026
А сколько у вас тюльпаны стоили в 8 марта?
Anonymous  13/03/26 Птн 18:31:57 142067 486
Anonymous  13/03/26 Птн 18:34:09 142069 487
>>142064
>>142067
>800тг шт.
Но это не в городе. Там может другая цена была я хз.
Anonymous  13/03/26 Птн 21:16:59 142078 488
>>142067
Норм, план в силе.
Anonymous  14/03/26 Суб 23:11:44 142120 489
.
Anonymous  15/03/26 Вск 08:40:43 142131 490
Наши слова власти стали бесправными, как слова раба — без веса, без значения, сиротскими. Мы задушили свой родной язык собственной Конституцией!Простите нас — нас, разобщённых, сварливых, много говорящих, но мало делающих.

Сегодня в Казахстане живёт нация-мутант, перемолотая и изрубленная российской мясорубкой. Посмотришь на внешний вид — казахи. Но заглянешь внутрь — и увидишь массу манкуртов, смертельно ненавидящих собственный родной язык и стыдящихся того, что они казахи.
Их много. Их количество пугает. В их руках деньги и власть. И всё государство превратилось в орду подхалимов.

Сформировалась беспринципная, невежественная нация. Подхалимская, лживая, лицемерная, предательская, лишённая чести — фейковая, псевдонация. Не говорят на своём языке. Рабское сознание проникло из плоти в кости.

Воровская нация. Это — наше главное нынешнее качество. Будто мы созданы лишь для того, чтобы жрать. Всё время думаем, где бы что украсть и присвоить. Нет ценностей.

Абай Кунанбаев, 1894 ж.
Anonymous  15/03/26 Вск 09:20:36 142133 491
>>142131
>Воровская нация. Это — наше главное нынешнее качество. Будто мы созданы лишь для того, чтобы жрать. Всё время думаем, где бы что украсть и присвоить. Нет ценностей.
>
>Абай Кунанбаев, 1894 ж.

А сам-то он дохуя овощей вырастил для экономики или только пук-среньк бумажный на госдеповские форейн офисовские фунты?
Anonymous  15/03/26 Вск 10:00:50 142134 492
52607-ed4wide.jpg 36Кб, 580x450
580x450
>>139831 (OP)
Казачата! Я — протестно настроенный гражданин либеральных взглядов, живу в глубинке нашей необъятной Родины. Мне идти сегодня на голо-сувание и ставить своё гордое НЕТ под новой рабской проституцией, или просто засычевать дома?

Что из этого будет более протестным, вот не знаю, до 20.00 надо решить. С меня бауырсаки.
Anonymous  15/03/26 Вск 10:20:21 142136 493
>>142134
>Мне идти сегодня на голо-сувание и ставить своё гордое НЕТ под новой рабской проституцией, или просто засычевать дома?
>
>Что из этого будет более протестным
По-моему лучше поставить нет с супом и поделиться этим с другими, чтобы другие поняли, что не одни. Если таких как ты в этом сценарии окажется дохуя, то могут в победу варианта "да" и не поверить и начать раскачивать лодку.

Обзываться на власть не обязательно в публикации, просто сообщение, тип я проголосовал нет с какими-то нейтральными пояснениями возможно.
Anonymous  15/03/26 Вск 10:22:08 142137 494
>>142136
Хорошо, тогда интерактивчик: напиши, что будет считаться супом, какой-то предмет (простое что-нибудь, что у каждого дома есть), пойду с ним голосувать НЕТ и выложу сюда
Anonymous  15/03/26 Вск 10:29:14 142138 495
>>142137
>напиши, что будет считаться супом, какой-то предмет (простое что-нибудь, что у каждого дома есть), пойду с ним голосувать НЕТ и выложу сюда
Буквально бумажка, на которой написана дата дня, в который ты сделал фото, например 15.03.26 и которую ты держишь рукой. Для двача там ещё пишут типо sup /b или sup /po и тп.
Anonymous  15/03/26 Вск 10:59:22 142139 496
>>142131
Вера что твоя нация могла быть лучше, но была кем-то испорчена, это очень плохая вера.
Anonymous  15/03/26 Вск 11:06:08 142140 497
>>142134
Им выгодно что ты придешь.
Почему у людей есть хоть крупица надежды что их голос что-то меняет?
Anonymous  15/03/26 Вск 11:51:58 142141 498
>>142140
>>142139
>>142138
В общем, я ходил на избирательный участок, благо недалеко, минут 10 от дома. Пришел, никого нет вообще, кроме пары человек на входе и за столом. Наблюдателей нет, охраны нет, голосующих вообще не было, кроме одного меня. Не раздеваясь, прошел к столику, показал удостоверение, сказал ФИО. Его отсканировали по штрих-коду, дали бюллетень формата А4 примерно, сказали идти в кабинку. Зашел, поставил галку на Нет, положил рядом бумажку с сегодняшней датой, приготовил заранее. Стал доставать телефон, чтобы сфотографировать, тут штора кабинки одергивается и меня стучат по плечу, поворачиваюсь, говорят нельзя снимать на участке, законом запрещено.

Я говорю, покажите, на каком основании запрещена фотосъемка, я же не их фотографирую, а для себя. Сказали что тайна голосования, удаляй при мне фото и клади свой лист в урну, составим на тебя протокол о нарушении тайны. Отнес, сел рядом с работником, который мне бюллетень давал, через минут 10 приходит полицеский в форме, говорит подписывай. Я написал, что фотографировал для себя лично, претензий к протоколу не имею, ФИО и роспись. Отпустили, сказали если нужно будет вызовем, но обычно не надо.

Вот. Не знаю, может, и дома надо было остаться, но все равно рад, что нет написал.
15/03/26 Вск 11:59:17 142142 499
>>142141
Хуйню несёшь. Всегда фотографировал свои бюллетени, никто даже слово не говорили, когда фоткал их и уж тем более никто не врывался в это таинство.
Anonymous  15/03/26 Вск 12:03:23 142144 500
>>142142
Ты уже голосовал? Если нет, сходи и выложи фото сюда, попробуй, может, у тебя получится.
Anonymous  15/03/26 Вск 12:06:59 142145 501
>>142141
Ну если это правда то пиздец.
Anonymous  15/03/26 Вск 14:45:09 142151 502
>>142141
>Стал доставать телефон, чтобы сфотографировать, тут штора кабинки одергивается и меня стучат по плечу, поворачиваюсь, говорят нельзя снимать на участке, законом запрещено.
Хз, что у вас за законы, но как он узнал за шторкой, что ты снимаешь?
Anonymous  15/03/26 Вск 15:22:24 142153 503
>>142151
Шторку я закрыл, это 100%. Может, как-то по камерам?
Anonymous  15/03/26 Вск 20:04:26 142169 504
.mp4 1101Кб, 480x728, 00:00:20
480x728
>>142144
Что же я хочу сказать
Anonymous  15/03/26 Вск 23:32:21 142175 505
1773606738988.mp4 2806Кб, 464x848, 00:00:15
464x848
1773606738995.jpg 177Кб, 960x1280
960x1280
Anonymous  16/03/26 Пнд 06:27:44 142180 506
Anonymous  16/03/26 Пнд 09:12:06 142182 507
>>142175
>кабылдаймын
>кабылдаМАЙмын
Как этот язык может быть реальным? А потом на меня казахи бухтят, чо я казахский не понимаю. Чтобы добавить "не" в слово нужно в предпоследний слог в слове добавить окончание или суффикс хз чо это. Просто представьте если в русском было бы вместо "не принимаю" "приниманею" или в английском вместо "don't accept" "acdontcept".
Anonymous  16/03/26 Пнд 09:23:42 142183 508
img12.jpg 122Кб, 640x480
640x480
Kazakhvoicealph[...].png 154Кб, 1366x1793
1366x1793
SkArGaVW7mY.jpg 530Кб, 2160x2160
2160x2160
Я серьёзно считаю, что азиатские языки не созданы для интернационального общения. Они все очень сложные и имеют правил размером с Войну и Мир. 22 падежа в венгерском, 42 буквы в казахском ещё непонятно как слова формируются/изменяются, тона в китайском, вьетнамском и японском + иероглифы. Это всё только для своих, никогда не один азиатский язык не станет международным. Китаец и кореец будут говорить друг с другом на английском, таджик с киргизом на плохом русском, и т.д.
Anonymous  16/03/26 Пнд 10:37:51 142185 509
87,15%!!!!!
Мы такие дружные.
Anonymous  16/03/26 Пнд 11:02:50 142186 510
177312651218204[...].jpg 196Кб, 710x641
710x641
Anonymous  16/03/26 Пнд 12:50:50 142190 511
502387582558083[...].jpg 161Кб, 960x1280
960x1280
video5312062405[...].mp4 11754Кб, 720x1280, 00:01:07
720x1280
Anonymous  16/03/26 Пнд 13:23:45 142192 512
>>142185
It's over. Теперь не знаю, как быть. Живу с казахстанским паспортом в России. Ни та, ни другая страна не нравится.
Anonymous  16/03/26 Пнд 13:39:14 142193 513
>>142192
А чем занимаешься там?
Энтузиазм остался хоть на поиск возможностей свалить куда-то?
Anonymous  16/03/26 Пнд 13:51:40 142195 514
>>142193
Наукой занимаюсь. Энтузиазм около нуля. Надежда только на то, что если наработаю портфолио, то получится свалить в Европу или ещё куда по своей специальности.
Anonymous  16/03/26 Пнд 14:15:03 142198 515
>>142195
Ну, вон в Б тред висит, анон ученый в германию уехал. И у тебя может получится.
Anonymous  16/03/26 Пнд 19:39:34 142204 516
1466652c-bcad-4[...].mp4 15825Кб, 464x832, 00:01:34
464x832
Anonymous  17/03/26 Втр 00:16:47 142214 517
Anonymous  17/03/26 Втр 12:07:06 142221 518
Anonymous  18/03/26 Срд 03:18:09 142257 519
>>142182
Это аффиксы, их любое количество можно наставлять к слову. Меня больше бесит что в языке нет вопросительной интонации.
Anonymous  19/03/26 Чтв 12:58:48 142282 520
>>142195
Двигай в Еропу. РФ это ресурсная колония так же как и Казахстан население ненужно. Иностранцы просто добывают ресурсы в Казахстане и РФ.
Anonymous  19/03/26 Чтв 19:06:20 142292 521
>>142282
Нанимая месиное население на работу.
Anonymous  19/03/26 Чтв 20:53:29 142299 522
>>142292
А если своих завезут тут много кто обрадуется?
Anonymous  24/03/26 Втр 19:51:56 142557 523
Кто то есть в Алматы кто так жы не пьет алкаголь не ест свинину не курит не употребляет наркотики?
Настройки X
Ответить в тред X
15000
Добавить файл/ctrl-v
Стикеры X
Избранное / Топ тредов